手机版

百科生活 投稿

嘌呤是什么东西,降尿酸最快的十种食物(小心痛风让你“痛到发疯”)

百科 2025-10-20 03:07:29 投稿 阅读:5733次

关于【嘌呤是什么东西】:嘌呤是什么东西,今天小编给您分享一下,如果对您有所帮助别忘了关注本站哦。

  • 内容导航:
  • 1、嘌呤是什么东西
  • 2、管不住嘴,小心痛风让你“痛到发疯”!这份食物嘌呤含量清单快收藏

1、嘌呤是什么东西

  嘌呤是身体内存在的一种物质,主要以嘌呤核苷酸的形式存在,在作为能量供应、代谢调节及组成辅酶等方面起着十分重要的作用。嘌呤核苷酸分解代谢反应基本过程是核苷酸在核苷酸酶的作用下水解成核苷,嘌呤碱最终分解成尿酸,随尿排出体外。嘌呤代谢异常:尿酸过多引起痛风症,患者血中尿酸含量升高,尿酸盐晶体可沉积于关节、软组织、软骨及肾等处,导致关节炎、尿路结石及肾疾病。临床上常用别嘌呤醇治疗痛风症。可见嘌呤这种东西对人体的重要性,同时又随时存在着危险。在正常值内循环产生、摄入、排泄,不会给人体带来任何不利影响。但是超过正常值在产生和摄入量增加而排泄量既定情况下,嘌呤排泄不完的部分就会以结晶的形式依附在人体关节部位和肾脏,引发依附部位炎症。

2、管不住嘴,小心痛风让你“痛到发疯”!这份食物嘌呤含量清单快收藏

夏天,天气越来越热

忍不住搞点小海鲜配上啤酒

嘴上虽然爽了

却是诱发痛风标配

小心痛风痛风,痛到发“疯”

嘌呤是什么东西,降尿酸最快的十种食物(小心痛风让你“痛到发疯”)

不管是六七十岁的老人

还是二十几岁的年轻人

永远不要忽视高尿酸血症

否则,它可能会让你痛“疯”

高尿酸血症,

痛风的隐形罪魁祸首

⇩︎⇩

痛风,看上去是骨关节疼痛,但病因要归结于体内尿酸过多引起的高尿酸血症。

高尿酸血症是嘌呤代谢紊乱引起的代谢异常综合症。正常情况下,食物中的嘌呤通过人体一系列代谢过程,最终转化为尿酸,并通过肾脏以尿液排出体外。但是一旦我们摄入过多高嘌呤饮食,如肉类、海鲜、老火靓汤和动物内脏等,或经常喝啤酒,肝脏就会代谢更多尿酸,一旦超过肾脏负荷,无法完全排出体外,就会引起体内尿酸堆积,出现高尿酸血症。

嘌呤是什么东西,降尿酸最快的十种食物(小心痛风让你“痛到发疯”)

高尿酸血症在大多数时候因为并无严重不适症状,并不会引起人们的注意,很多人都是体检才发现尿酸高。但是,莫要小看高尿酸血症,它是几年后演变为痛风的隐形罪魁祸首,严重时还会出现痛风性肾病导致肾功能衰竭,影响预期寿命。

高尿酸血症到肾衰竭

只有五步

⇩︎⇩

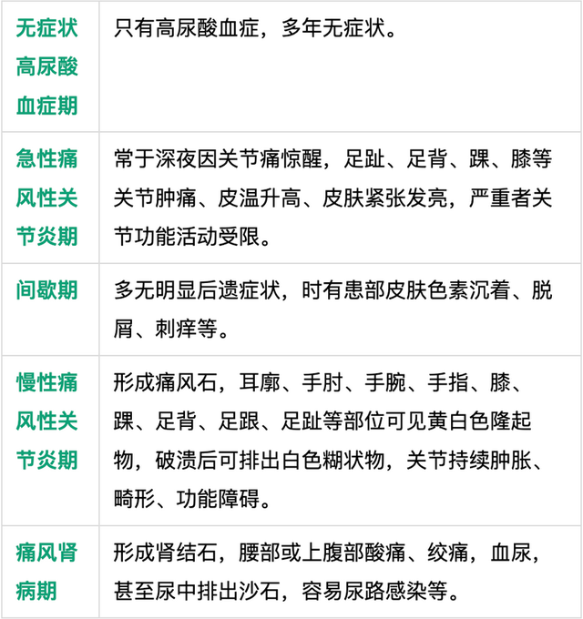
多数患者痛风发作前已有5-7年的高尿酸血症。从高尿酸血症发展到痛风,不是短时间的事,大致可经历以下五个时期:

嘌呤是什么东西,降尿酸最快的十种食物(小心痛风让你“痛到发疯”)

这七类人群

是痛风的最爱

⇩︎⇩

 嘌呤是什么东西,降尿酸最快的十种食物(小心痛风让你“痛到发疯”)

嘌呤是什么东西,降尿酸最快的十种食物(小心痛风让你“痛到发疯”)

我国高尿酸血症人数已达1.77亿,痛风患者约有1466万人,其中超过半数都是中青年人。此外,男性罹患高尿酸血症的几率要比女性大。

有些病友认为,痛风好几年才发作一次,问题不大。事实上,随着年龄增长,如不及时控制尿酸进展,痛风可能会从几年一次,变为一年一次,甚至一年发作几次。统计数据显示,没有规范治疗的痛风患者30%在5年内会发生痛风石。

无论是尿酸增高,还是已有过痛风发作的朋友,都建议定期到医院随访,监测尿酸情况和肾脏功能,早发现早诊疗!

嘌呤是什么东西,降尿酸最快的十种食物(小心痛风让你“痛到发疯”)

严格的生活方式管理

让痛风治疗事半功倍!

⇩︎⇩

注意饮食

控制嘌呤摄入,以低嘌呤食物为主,中嘌呤食物要适量,避免摄入高嘌呤食物。

这份食物嘌呤含量表

赶快收好!

嘌呤是什么东西,降尿酸最快的十种食物(小心痛风让你“痛到发疯”)嘌呤是什么东西,降尿酸最快的十种食物(小心痛风让你“痛到发疯”)

多喝水,多排尿

以饮用白开水、含碳酸氢钠的苏打水、淡茶水为宜,每日饮水量2000mL以上。

限盐

食盐可促进尿酸沉淀从而诱发及加重痛风,每天应控制在2~5g。

限酒

饮酒尤其是喝啤酒容易诱发痛风,应当限制甚至禁酒。

控制体重

超重/肥胖的痛风患者通过减重有助于控制尿酸,预防痛风发作。但应在医生指导下进行科学减重,切勿盲目。

少受“刺激”

受凉、劳累、剧烈运动都能使肾血管收缩引起尿酸排泄减少,因此要注意保暖、合理作息、规律适当运动。

控制血尿酸

对于有过痛风病史的病友,专家建议血尿酸应长期维持在360μmol/L以下,有效预防并发症的发生并延缓进展。

转自:广东卫生信息

来源: 全民健康生活方式行动

本文关键词:尿酸高吃什么最好最降得快,痛风早期10个征兆,引起痛风的嘌呤是什么东西,嘌呤高的食物一览表,尿酸470严重吗男性。这就是关于《嘌呤是什么东西,降尿酸最快的十种食物(小心痛风让你“痛到发疯”)》的所有内容,希望对您能有所帮助!

本文链接:https://bk.89qw.com/a-439273

最近发表
网站分类