手机版

百科生活 财讯

学生适合办什么银行卡,什么银行卡适合学生(1457名学生“被开银行卡”)

百科 2026-02-14 10:21:52 财讯 阅读:5424次

关于【学生适合办什么银行卡】:什么银行卡适合学生,今天小编给您分享一下,如果对您有所帮助别忘了关注本站哦。

  • 内容导航:
  • 1、学生适合办什么银行卡:什么银行卡适合学生
  • 2、1457名学生“被开银行卡”,谁吃了豹子胆?

1、学生适合办什么银行卡:什么银行卡适合学生

学生适合申请中国工商银行、中国建设银行或中国招商银行的储蓄卡。上述银行有许多分支机构,大多数学校都有ATM机器、取钱和存钱相对方便;有时这取决于情况。如果你家在农村,你可以选择中国邮政储蓄银行。如果你家在城市,你可以选择中国建设银行或中国工商银行。

办理银行卡业务流程

1.银行卡需要16岁以上,16岁以下需要监护人陪同;16岁以下,18岁以下,可凭有效身份证原件或复印件在任何银行网点办理储蓄卡或存折,但不能开通网上银行业务;

2.18岁以上的成年人可以办理储蓄卡,准备个人有效身份证或临时身份证;

3.填写表格确认后,将身份证交给银行柜员,成功办理银行卡。

2、1457名学生“被开银行卡”,谁吃了豹子胆?

来源:央视网

近期,广西崇左幼儿师范高等专科学校

2020届毕业生发现,

账户中莫名多出了不少农业银行的

二类、三类电子账户,

每位学生名下都有近10个左右账户,

涉及1457人之多。

开户网点均为中国农业银行崇左江州支行。

办理时间集中在6月,

而6月底就是毕业离校的日子。

有学生在其他农业银行支行办卡时,

被告知“名下卡太多无法开具”,

事件才算曝光。

学生适合办什么银行卡,什么银行卡适合学生(1457名学生“被开银行卡”)

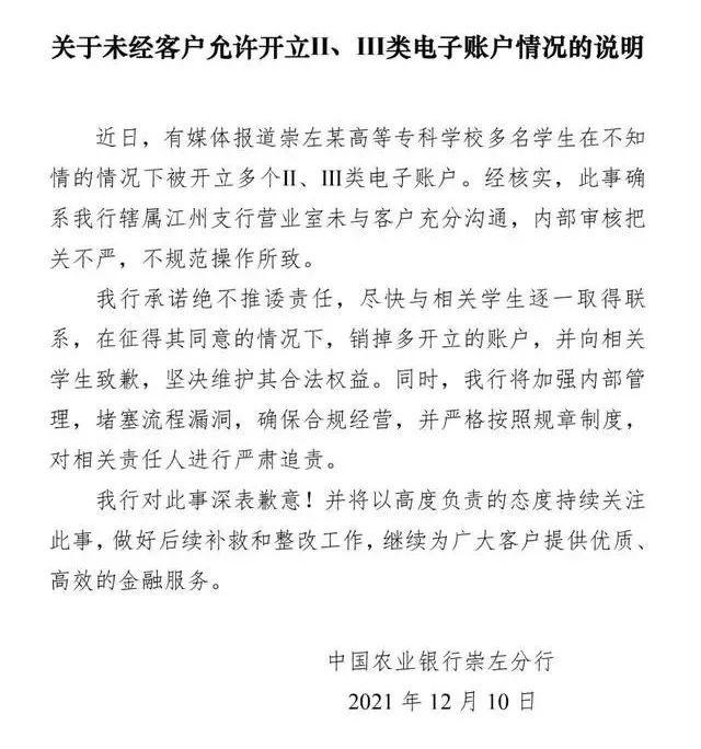
12月11日,广西农行崇左分行发表声明称:

经核实,此事确系该行辖属江州支行营业室

未与客户充分沟通,

内部审核把关不严,不规范操作所致。

该行将与学生联系后,

销掉多开立的账户,

并向相关学生致歉,

同时对相关责任人进行严肃追责。

学生适合办什么银行卡,什么银行卡适合学生(1457名学生“被开银行卡”)

崇左幼儿师范高等专科学校的工作人员则表示,

学校从未向银行提供过学生信息名单,

在学生反映情况之前,学校对此事也毫不知情。

早在2019年,

学校和该银行的业务合作已经结束,

现在合作的是另一家银行。

银行卡虽小,

但涉及个人信息和金融行为,

一旦被不法分子用来从事诈骗或者洗钱活动,

将对个人征信等产生负面影响,

甚至有“被负债”“被洗钱”

“被参与网络诈骗”的风险。

广西崇左这1400多名毕业生莫名其妙地“被开卡”,

而且每人有近10张之多,

这1万多张卡究竟被谁用来作何用途,

让人浮想联翩,更“细思极恐”。

农行崇左分行的声明,

似乎“避重就轻”,

对最核心的“学生个人信息的来源问题”只字未提。

一个“不规范操作”,

不是上千学生“被开卡”的理由,

“未与客户充分沟通”,

和“压根就没与客户沟通”有着质的区别。

中国人民银行明确规定,

存款人可以自主选择银行开立银行结算账户。

除国家法律、行政法规和国务院规定外,

任何单位和个人不得强令存款人

到指定银行开立银行结算账户。

此外,银行为个人开立III类户时,

应当按照账户实名制原则

通过绑定账户验证开户人身份。

2020年10月起,

最高检会同最高法、公安部、工信部、人民银行

等部门开展“断卡”行动,

依法严厉打击、治理、惩戒

非法出租、出售银行卡等违法犯罪行为。

同一客户名下的“超量账户”

就属于银行清理范围。

农行崇左江州支行海量开户的做法,

显然违背了监管的精神。

学生适合办什么银行卡,什么银行卡适合学生(1457名学生“被开银行卡”)学生适合办什么银行卡,什么银行卡适合学生(1457名学生“被开银行卡”)

银行是众多百姓最信任金融机构之一。

我国金融监管部门为了防范金融风险,

设立了层层防线,

农业银行崇左江州支行

却在审批办理环节层层失守,

这不只是不规范操作,

也辜负了大众的信任。

突击办理近万张银行卡有哪些利益驱动?

会不会有更大的违法风险和漏洞存在?

这些问题,需要银行回应社会关切。

学生适合办什么银行卡,什么银行卡适合学生(1457名学生“被开银行卡”)

学生个人信息被滥用,

学校不能做“甩手掌柜”。

学校对学生有管理责任,

但不意味着可以随意处置他们的个人信息。

大规模、成批次的毕业生在同一时间段“被开卡”,

很难用巧合来解释,

学校应自查是否出现保管漏洞。

如果是学校工作人员内外勾结,

将个人信息盗卖给银行,

需承担法律责任。

学生的个人信息不是“待宰的羔羊”,

学校应该善存、善用。

如果确需向第三方机构提供,

应征得学生同意,

并限制第三方机构使用的次数、时间和范围。

以防被滥用。

即使学生毕业了,

学校也要妥善保存学生的信息,

锁好安全监管这道门。

你是否有过“被开银行卡”的经历?

本文关键词:学生用哪种银行卡比较好,什么银行卡适合学生使用,哪种银行卡适合学生,什么银行卡适合学生用,什么银行卡适合学生办理。这就是关于《学生适合办什么银行卡,什么银行卡适合学生(1457名学生“被开银行卡”)》的所有内容,希望对您能有所帮助!

本文链接:https://bk.89qw.com/a-447046

最近发表
网站分类