手机版

百科生活 投稿

湍怎么读,山献合起来怎么读(小学四年级语文23课《“诺曼底号”遇难记》课堂笔记练习题阅读题)

百科 2026-02-15 21:38:25 投稿 阅读:3667次

关于【湍怎么读】:湍怎么读,今天小编给您分享一下,如果对您有所帮助别忘了关注本站哦。

  • 内容导航:
  • 1、湍怎么读
  • 2、小学四年级语文23课《“诺曼底号”遇难记》课堂笔记练习题阅读题

1、湍怎么读

  1、湍拼音:[tuān] 。声母是t,韵母是ān,声调是一声。

  2、释义:

  (1)水流急。

  (2)急流的水。

  3、相关组词:湍急、湍流、急湍、林湍、奔湍、湍险、流湍、鼓湍、松湍、浚湍、洪湍、迅湍涌湍、湍鸣。

  4、简体部首氵部,部外笔画9画,总笔画12画。

2、小学四年级语文23课《“诺曼底号”遇难记》课堂笔记练习题阅读题

小学四年级下语文23课《“诺曼底号”遇难记》课堂笔记、练习题及阅读题

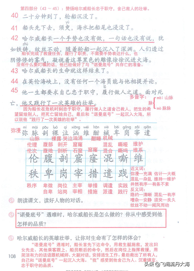
【一】课堂笔记

湍怎么读,山献合起来怎么读(小学四年级语文23课《“诺曼底号”遇难记》课堂笔记练习题阅读题)

湍怎么读,山献合起来怎么读(小学四年级语文23课《“诺曼底号”遇难记》课堂笔记练习题阅读题)

湍怎么读,山献合起来怎么读(小学四年级语文23课《“诺曼底号”遇难记》课堂笔记练习题阅读题)

湍怎么读,山献合起来怎么读(小学四年级语文23课《“诺曼底号”遇难记》课堂笔记练习题阅读题)

湍怎么读,山献合起来怎么读(小学四年级语文23课《“诺曼底号”遇难记》课堂笔记练习题阅读题)

湍怎么读,山献合起来怎么读(小学四年级语文23课《“诺曼底号”遇难记》课堂笔记练习题阅读题)

湍怎么读,山献合起来怎么读(小学四年级语文23课《“诺曼底号”遇难记》课堂笔记练习题阅读题)

湍怎么读,山献合起来怎么读(小学四年级语文23课《“诺曼底号”遇难记》课堂笔记练习题阅读题)

湍怎么读,山献合起来怎么读(小学四年级语文23课《“诺曼底号”遇难记》课堂笔记练习题阅读题)

湍怎么读,山献合起来怎么读(小学四年级语文23课《“诺曼底号”遇难记》课堂笔记练习题阅读题)

湍怎么读,山献合起来怎么读(小学四年级语文23课《“诺曼底号”遇难记》课堂笔记练习题阅读题)

湍怎么读,山献合起来怎么读(小学四年级语文23课《“诺曼底号”遇难记》课堂笔记练习题阅读题)

湍怎么读,山献合起来怎么读(小学四年级语文23课《“诺曼底号”遇难记》课堂笔记练习题阅读题)

【二】阅读题

鲨鱼(节选)

【俄】列夫·托尔斯泰

我们的兵舰停泊在非洲的海岸边。白天很凉快,海上拂着凉风,但是傍晚的时候突然变得闷(mēn mèn)热起来。

太阳落山之前,舰长走到甲板上,大声喊道:“游泳吧!"于是水兵们马上跳进水里去。还有两个男孩子跟我们在一起,活像两条蜥蜴在水里伸展四肢,拼命朝锚上边有个小桶的地方游去。

一个孩子起先追过了他的伙伴,但是后来落后了。这孩子的父亲是个老炮手,他站在甲板上很高兴地看着自己心爱的儿子。

甲板上突然有人大叫一声:“鲨鱼!”我们马上就看到水里海上魔王的脊(jí jǐ)梁了。鲨鱼朝孩子们这边游过来。

炮手吓得脸发白,一动也不动地瞧着两个孩子。

水兵们放下小艇,跳了进去,划着桨,拼命朝孩子那边飞也似的划去。这时候,鲨鱼离孩子至多不过20步了,可是他们距离孩子还远着呢。

炮手忽然离开了甲板,奔到大炮面前。他翻起炮架尾,弯下身,瞄准了,马上安上引火线。炮一响,我们就见到炮手倒在炮旁边,双手掩着脸。

当水上的烟消散了的时候,爆发出一片热烈的欢呼声。

年老的炮手放开了掩脸的手,站起身来,往海上望望。

死鲨鱼黄色的肚皮顺着浪潮漂荡着。一会儿,小艇划到那两个孩子身边,把他们带到兵舰上来了。

(选自《人生途上的锦囊》南京师范大学出版社)

1.给文中的加点字选择正确的读音画“√”。

2.运用比喻的修辞手法改写句子。

炮手吓得脸发白,一动也不动地瞧着两个孩子。

3.画线句子是对人物的 描写,表现了炮手 的心情。

4.这篇文章情节起伏,由悠闲快乐到紧张危急是从第

自然段开始的。

5.老炮手是怎样救孩子的?体现了他什么样的特点?

【参考答案】

1. mēn jǐ

2.示例:炮手吓得脸像一张白纸,木雕泥塑般一动也不动地瞧着两个孩子。

3.动作 非常担心、紧张

4.四

5.老炮手用大炮打死了鲨鱼,救了两个孩子。体现了他临危不乱、沉着果断的特点。

“泰坦尼克号”感人一幕(节选)

有人劝说67岁的头等舱乘客、全球最大百货公司——梅西公司的创始人斯特劳斯上救生艇,老人毫不犹豫地回答道:只要还有一个妇孺没上救生艇,我都绝不会上!

著名银行家古根汉姆,从容换上华丽的晚礼服,对太太写下遗言:这条船将不会有任何一位女性因为我占据了救生艇的位置而留在甲板上。我要死得体面,像一位绅士,一个真正的男子汉。

死难者多为男性乘客,他们中有亿万富翁阿斯德、资深报人斯特德、著名工程师罗布林、炮兵少校巴特,等等。他们把救生艇的位置,让给了那些妇女及儿童。

锅炉工亭明本来分配到救生艇做划桨手,却把机会留给别人,自己坚守甲板,放卸帆布小艇,直到最后一刻。消防员卡维尔在危急时分却回到锅炉房,查看有没有同事还困在里面。信号员罗恩始终坚持在甲板上发射信号弹,向外界报警,毫不考虑自己逃生。报务员菲利普和布赖德,在报务舱敲击键盘,发送电讯,直到大水涌进舱门。

最感人的是乐队领班亨利及其手下乐手,大难临头,却换上燕尾服,登上甲板,一首接一首地演奏,用优美而圣洁的音乐安慰人心,安定场面。这些舍生忘死的人们,坚守着,直到锅炉爆炸,电力中断,巨船断裂为两截,直到冰凉的怒涛吞没了他们的歌声与生命。

(选自《死亡教育》广东人民出版社)

1.下列词语和“毫不犹豫”意思不同的是( )

A. 毅然决然 B.犹豫不决

C.不假思索 D.斩钉截铁

2.读画线句子,它的意思是:

3.把选文中描写的人物分成两类,可以分为

和 ,他们的品质可以分别概括为

和 。

4.作者写这篇文章主要表达了什么感情呢?

_________________________________________________________________

5.请你展开想象,选择本文中的一个人物,详细写一写当时的场景吧。

【参考答案】

1.B

2.只要这条船上还有任何一位女性留在甲板上,我就不会上救生艇

3.乘客 船员 示例:舍己为人 忠于职守

4.作者写这篇文章主要表达了对那些富有自我牺牲精神的人的崇敬和赞扬之情。

5.略

【三】练习题

基础积累大巩固

一、看拼音写词语。

   pōu kāi kū lonɡ hùn luàn wéi hù

  ( ) ( ) ( )( )

二、给带点字选择正确的读音,用“√”标出。

  剖(pāo pōu)开    遇难(nàn nán)

  葬(zàng zhàng)身  湍(chuǎn tuān)急

  薄(báo bó)雾  调(diào tiáo)遣

  三、辨一辨,再组词。

  例(    )抗(    ) 秒(    )哗(    ) 淹(    )奥(    )

  列(    )杭(    ) 抄(    )桦(    ) 掩(    )懊(    )

  四、句子加工厂。(按要求改写句子)

  1.轮机火炉被海浪呛得嘶嘶地直喘粗气。(改为“把”字句)

  _________________________________________________________________

  2.人们透过阴惨惨的薄雾,凝视着这尊黑色的雕像徐徐沉进大海。(缩句)

  _________________________________________________________________

阅读能力大提升

五、快乐阅读轻松答。

  突然,沉沉夜雾中冒出一枚黑点,它好似(    )一个幽灵,又仿佛一座山峰。只见一个阴森森的往前翘起的船头,突破黑暗,在一片浪花中飞驶过来。那是“玛丽号”,一艘装有螺旋推进器的大轮船,它从敖德萨启航,船上载着五百吨小麦,行驶速度非常快,负载(    )又特别大。它笔直地朝(    )着“诺曼底号”逼了过来。

  1.给红色字注音,写在文中括号内。

  2.用“ ”画出文中的比喻句,此句把______比作________________。

  3.联系课文,理解一下“笔直”和“逼”说明了什么?

  _________________________________________________________________

思维创新大拓展

六、如果有人给哈尔威船长颁发奖状,颁奖词应该是怎样的?(自由发挥)

参考答案:

一、 剖 开 窟 窿 混 乱 维 护

二、剖( pōu√) 难(nàn√)

  葬(zàng√)  湍(tuān√)

薄(báo√)  调(diào√)

三、例(例如)抗(反抗) 秒(分秒)哗(哗哗) 淹(淹没)奥(奥妙)

  列(并列)杭(杭州) 抄(抄写)桦(白桦) 掩(掩护)懊(懊丧)

四、1.海浪把轮机火炉呛得嘶嘶地直喘粗气。

2.人们凝视着雕像。

五、1.好似(sì)

2.它好似一个幽灵,又仿佛一座山峰。把“玛丽号”比作幽灵、山峰。

3.“笔直”“逼”说明“玛丽号”动作非常快,由于雾大看不清对方,“玛丽号”正好撞向了“诺曼底号”。

六、哈尔威船长是非常勇敢的,宁愿自己死也不愿别人死,用自己的生命挽回六十人的生命,而自己却沉入大海,这种舍己为人的精神是值得我们大家学习的。

本文关键词:漱怎么读,邈怎么读,巘怎么读,滞怎么读,谳怎么读。这就是关于《湍怎么读,山献合起来怎么读(小学四年级语文23课《“诺曼底号”遇难记》课堂笔记练习题阅读题)》的所有内容,希望对您能有所帮助!

本文链接:https://bk.89qw.com/a-448073

最近发表
网站分类