手机版

百科生活 财讯

政策性银行有哪些,国有政策性银行有哪些(央行、六大行、政策性综合大对比)

百科 2026-02-20 18:55:27 财讯 阅读:2991次

关于【政策性银行有哪些】:政策性银行有哪些,今天小编给您分享一下,如果对您有所帮助别忘了关注本站哦。

  • 内容导航:
  • 1、政策性银行有哪些
  • 2、央行、六大行、政策性综合大对比!哪家是报考C位?

1、政策性银行有哪些

中国政策性银行包括国家开发银行、中国农业发展银行、中国进出口银行。政策性银行指的是由政府部门开创,以贯彻政府部门的经济政策为目标,在相应领域开展金融业务的不因获利为目标的专业金融机构。

实现政策性金融和商业性金融分开,构建政策性银行,担负严格划分的政策性业务,另外完成专业银行商业化,壮大商业银行,加快建设商业金融服务以适用市场经济的需求,是中国金融体制改革创新的1项主要内容。政策性银行不因营利为目标,特意为贯彻、配合政府部门社会经济政策或意图,在相应的业务领域内,直接或间接的从业政策性融资活动,担任政府部门发展经济、促使社会进步、开展宏观经济管理工具。

2、央行、六大行、政策性综合大对比!哪家是报考C位?

马上就到了2020年的下半年了

各大银行也开始了C位角逐

7-9月份六大行的秋招

10-11月份央行、政策性银行

还有银保监会也开始各显身手

那么到底谁最值得考生的pick

听小编来给你分析分析

政策性银行有哪些,国有政策性银行有哪些(央行、六大行、政策性综合大对比)

报考条件

1

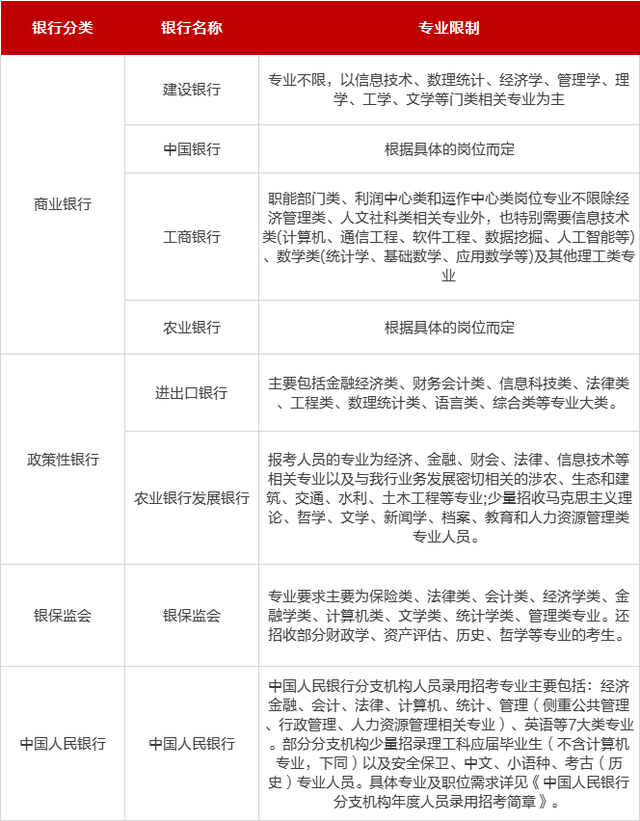
专业限制

政策性银行有哪些,国有政策性银行有哪些(央行、六大行、政策性综合大对比)

总结:在专业限制方面。大家可以仔细看表格,其实不管哪个银行对于专业的限制都还是很小的。如果专业和这些全部符合,那么专业限制几乎就对你没什么影响啦~

六大行:

政策性银行有哪些,国有政策性银行有哪些(央行、六大行、政策性综合大对比)

中国人民银行:

政策性银行有哪些,国有政策性银行有哪些(央行、六大行、政策性综合大对比)

政策性银行:

政策性银行有哪些,国有政策性银行有哪些(央行、六大行、政策性综合大对比)

银保监会:

政策性银行有哪些,国有政策性银行有哪些(央行、六大行、政策性综合大对比)

2学历限制&英语限制

政策性银行有哪些,国有政策性银行有哪些(央行、六大行、政策性综合大对比)

总结:在这两方面央妈以英语水平不限夺得头筹,而且无论是什么学历都能够报考也是非常给力,六大行由于人多势众,在各个领域都有立足之地。政策性银行由于农发行这个宝宝不考英语而焕发一线生机。

考试难度

1银保监会:专业课占比高,考生具备竞争优势

除行测申论外,银保监会笔试会增加对专业科目的考查,最终笔试成绩=专业科目×50%+行测×25%+申论×25%,专业科目1分相当于行测申论2分,且专业科目考查内容相对简单,考生在高校又有学习基础,可以极大弥补行测申论的不足,对于本专业学生具备较大的竞争优势。

考试难度:

政策性银行有哪些,国有政策性银行有哪些(央行、六大行、政策性综合大对比)

2中国人民银行:分专业考试

报考经济金融专业职位的人员考行测及经济金融专业知识;报考除经济金融外其他专业职位的人员考行测及申论。

考试难度:

政策性银行有哪些,国有政策性银行有哪些(央行、六大行、政策性综合大对比)

3六大行:考试内容上主要包括四大类

EPI、综合知识、英语、性格测试(不计入总分),笔试难度相对较低。

考试难度:

政策性银行有哪些,国有政策性银行有哪些(央行、六大行、政策性综合大对比)

4政策性银行:农发行英语要求低

国家开发银行笔试分为三部分——职业能力测验、申论和英语,三部分分值平均分配。中国农业发展银行以行测、公基、经济金融为主。进出口银行考核专业知识、英语+申论。

考试难度:

政策性银行有哪些,国有政策性银行有哪些(央行、六大行、政策性综合大对比)

待遇福利

中国人民银行

薪资体系:基本工资+五险一金+各项补贴+节日福利

中国人民银行总行工作人员属于国家公务员,分支机构工作人员属于行员。国家编委只给了人民银行总行的员工国家公务员编制,人民银行分支机构实行的行员制,享受事业编制待遇。作为国家的银行,总体而言,工资水平处于社会工资的中上等,享受较高的福利待遇。

NO.2

银保监会

薪资体系:基本工资+五险一金+各项补贴+节日福利

银保监会是国务院直属的参照公务员法管理的事业单位,薪资高于同级公务员;且入职可以接触金融案例、银行高管,起点高,前景好。银保监会约75%的岗位工作地点在市区,城市工作机会大。

NO.3政策性银行

薪资体系:基本工资+五险一金+各项补贴+节日福利

福利待遇好、职业稳定性强。不以盈利为目的、更像事业单位或政府机构。干多干少工资区别并不是很大,工作绝对的稳定。工资水平碾压当地公务员。政策性银行没有业绩压力,工作轻松工资待遇不低于商业银行。政策性银行由政府部门出资建立,社会地位高,部分省份的政策性银行提供食堂。

NO.4六大行

六大行VS其他行业:银行的待遇由四部分组成,包括基础工资、福利(节日奖品、五险一金)、补贴(午餐、通讯、交通)和 绩效奖金(销售奖、季度奖、年终奖)

政策性银行有哪些,国有政策性银行有哪些(央行、六大行、政策性综合大对比)

不同地区不同岗位略有不同

本文关键词:政策性银行有哪些,政策性银行和四大行哪个好,国家开发银行 政策性银行有哪些,农村政策性银行有哪些,国家正规银行有哪几家。这就是关于《政策性银行有哪些,国有政策性银行有哪些(央行、六大行、政策性综合大对比)》的所有内容,希望对您能有所帮助!

本文链接:https://bk.89qw.com/a-448423

最近发表
网站分类