手机版

百科生活 投稿

清考是什么意思,毕业生清考什么意思(因为教育部取消了清考制度)

百科 2026-01-02 11:35:14 投稿 阅读:9936次

关于【清考是什么意思】:毕业生清考什么意思,今天涌涌小编给您分享一下,如果对您有所帮助别忘了关注本站哦。

  • 内容导航:
  • 1、清考是什么意思:毕业生清考什么意思
  • 2、因为教育部取消了清考制度,我们班52个同学,20个毕不了业

1、清考是什么意思:毕业生清考什么意思

  毕业清考就是一门课程结业时,期末考试没有通过,然后参加补考也没有通过,但学校又不允许重修,或重修考试仍然没有通过,于是就在毕业前再给一次考试机会。有的学校规定,如果清考也未通过,就不能取得毕业证。

  清考的意义:清考对于那些即将毕业却仍有课程未通过考核的学生来说是至关重要的。清考能否通过直接关系到是否能够顺利拿到学校的毕业证书,能否成为一名合格的毕业生 。

2、因为教育部取消了清考制度,我们班52个同学,20个毕不了业

我就是第一届取消清考制度发霉的大学生,今年马上就要毕业了,但是取不取消清考制度对于我来说意义并不大,因为我没有需要重修的功课。辅导员过年的时候在群里发了一个消息,确定了今年学校不再安排清考,对于那些补考不过,重修不过的学生,学校不会再像之前一样开恩,让学生参加清考。

清考是什么意思,毕业生清考什么意思(因为教育部取消了清考制度)

那就意味着那些大学四年里重修不过的大学生,在毕业之际不可能按时的拿到学位证,只有一个毕业证。没有学位证的本科生跟专科生是没有什么区别的。毕业证只能证明你上过大学,学位证才能证明你在大学里学有所成。

我们班有52人,现在重修不过的人不在十个以外,而且不止是一个科目而已。学校的意思是在五月份重修再不过,可能还会有一次的重修机会,但是具体是什么时候就不得而知了。如果不能按时的拿到学位证,对于那些报考公务员的大学生就会有很大的影响,没有学位证就不可能会被录取。

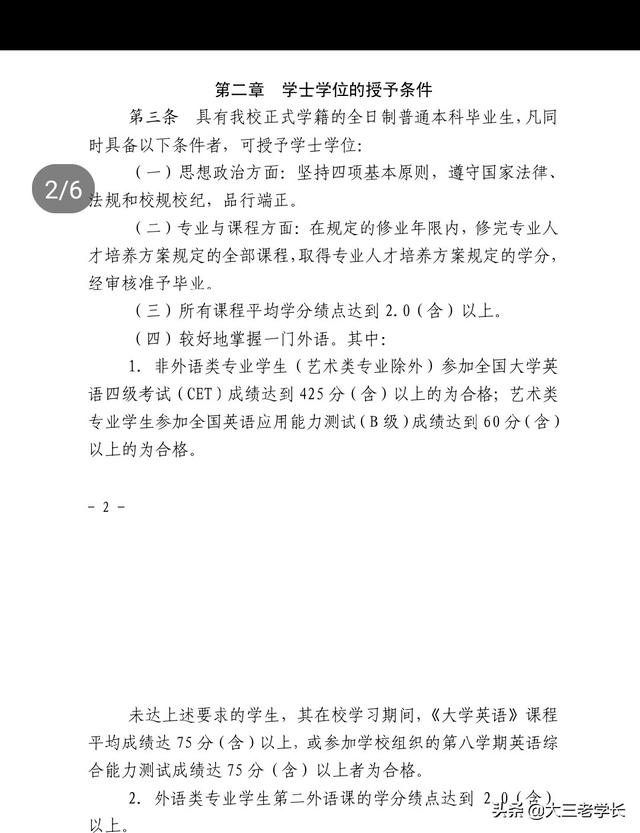
除了取消清考对学位证有影响之外,四六级和大英的成绩也是很多同学迈不过去的槛。可能在别的本科院校里,四六级并不是什么大问题,大英考试更是小事情。但是这在我们学校,在我们班却是一座绕不过去的大山。整个专业起码有三分之一的人没有通过四六级考试或者大英平均成绩达不到75分以上。即使他们没有挂科,没有重修,那也没有办法授予学士学位。

清考是什么意思,毕业生清考什么意思(因为教育部取消了清考制度)

都说上大学,但在我们学校大多数人都是被大学上了。在这里你可以看到很多不可思议,但大家又认为是很正常的事情。一个教室50个人在里面,有30个是在玩手机,还有十个是没来上课的。大家都说这么玩过来的,作业不独立完成,都是靠百度,或者一个人写了全班传来抄,五十份作业有四十份是雷同的。

清考是什么意思,毕业生清考什么意思(因为教育部取消了清考制度)

这种学习状态,这样子上大学能够顺利毕业,能够拿到学位证就怪了。清考制度的取消或许让一小部分人慌了神,但是大部分人还是浑浑噩噩的过着,甚至不知道自己需要重修几门,毕业证能不能拿到。

取消清考制度势在必行,但不是唯一的办法,应该多措并举,从源头抓起,从严治学。考大学难,读大学难,大学毕业更难。杜绝大学生们想要混日子,拿毕业证的想法,只有这样才能办出另人们满意的大学,为社会培养高素质,有用的优秀人才。

本文关键词:毕业前的清考,毕业前的清考是什么,什么是毕业清考制度,毕业清考是好是坏,大学生毕业清考是什么。这就是关于《清考是什么意思,毕业生清考什么意思(因为教育部取消了清考制度)》的所有内容,希望对您能有所帮助!

本文链接:https://bk.89qw.com/a-450748

最近发表
网站分类