手机版

百科生活 投稿

公共英语三级报名时间,英语等级考试报名入口官网(2022年下半年全国英语等级考试)

百科 2025-12-26 06:32:26 投稿 阅读:1545次

关于【公共英语三级报名时间】:公共英语三级报名时间,今天小编给您分享一下,如果对您有所帮助别忘了关注本站哦。

  • 内容导航:
  • 1、公共英语三级报名时间
  • 2、2022年下半年全国英语等级考试(PETS)报名将于7月5日开始

1、公共英语三级报名时间

  1、公共英语三级报名时间:1月2日9时至1月11日16时。公共英语三级即PETS考试一般安排在每年3月和9月的第一个周末。笔试(含听力)在周六上午进行,口试在周六下午、周日全天进 行。具体考试时间,以教育部考试中心的文件为准。

  2、三级是中间级,通过该级考试的考生,其英语已达到高等教育自学考试非英语专业本科毕业水平或符合普通高校非英语专业本科毕业的要求,基本符合企事业单位行政秘书、经理助理、初级科技人员、外企职员的工作,以及同层次其他工作在对外交往中的基本需要。

2、2022年下半年全国英语等级考试(PETS)报名将于7月5日开始

市教育考试院表示,2022年下半年全国英语等级考试(PETS)定于2022年9月24日(星期六)至25日(星期日)举行,上海地区开考级别为二级笔试和口试、三级笔试。

根据教育部教育考试院安排,本次考试上海地区报名时间为2022年7月5日(星期二)9:00至7月7日(星期四)16:00,预报名审核通过的考生需登录全国英语等级考试报名网站(http://pets.neea.edu.cn)完成网上注册、科目选择及网上缴费。2022年6月30日起,考生可登录报名网站提前注册通行证账号,填写个人信息并上传照片。报名考生中,2022年上半年保留考位的考生须于7月5日(星期二)9:00至7月6日(星期三)16:00登录报名网站进行网上报名,其余考生的报名时间为7月5日(星期二)9:00至7月7日(星期四)16:00(名额有限,额满为止)。

注意事项:

1.考生只能在一个省份(自治区、直辖市)下报考一个级别的考试,可选择单独报考笔试或者口试,也可笔试、口试同时报考,禁止重复报名。考生报名时请按所显示的上海考区进入,实际考点以发布的准考证上编排为准。2022年上半年保留考位的考生,须按所在院校的要求完成预报名、正式报名和缴费,即可自动获得考位。凡未在全国英语等级考试报名网站完成本次报名和缴费的考生视为自动放弃本次考试资格。

2.考生须在提交报名后的24小时之内完成缴费,如超过时间未缴费,则报名订单自动取消。报名时未一次性完成缴费流程的考生需登录报名网站,在规定时间内完成缴费。

3.考生可在缴费前修改或删除订单,重新报考;缴费成功后,订单不能取消,考生报考级别、科目及考点不可更改,但在本市报名结束之前可以修改部分个人信息(姓名、证件号码不能同时完全修改,具体规定见“全国英语等级考试”网站常见问题栏目)。

4.考生应仔细核对报名信息,确保填报的信息真实、准确,上传的照片必须为近期(6个月内)正面免冠证件照(照片背景为白色或蓝色,宽33mm、高48mm,头部占照片长度的2/3,文件大小为5K-30K)。个人信息不准确或照片不符合要求可能会导致考生无法正常报名、考试,并影响成绩和证书的发放,报名一旦结束,信息不能修改。考生因个人原因造成的错报、漏报,或者考试当天无法参加考试的情况,不予退费。

5.考试中有违规(认定为作弊)行为的考生,将连续两次禁止报考全国英语等级考试。例如,考生2022年9月考试违规作弊,则不能报名参加2023年3月和9月考试。

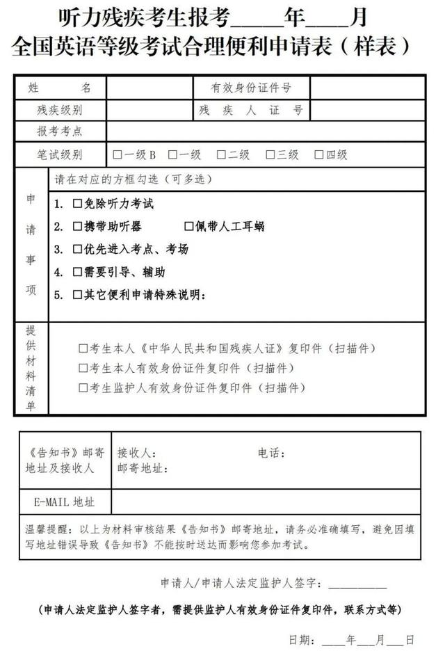
6.听力残疾考生可申请PETS听力免考。考生报名成功后,须在报名结束后5日内,携带本人居民身份证及复印件(若为考生法定监护人代为申请,须同时提供监护人的相关有效身份证件及复印件)、第二代及以上《中华人民共和国残疾人证》及复印件、《听力残疾考生报考全国英语等级考试合理便利申请表》(详见↓)到预报名院校提交听力免考申请材料。

公共英语三级报名时间,英语等级考试报名入口官网(2022年下半年全国英语等级考试)

7.考生在备考期间应做好个人日常防护与健康监测,及时关注并遵守上海市教育考试院和考点后续发布的考试防疫要求。

8.考生须遵守考试纪律和考场规则,自觉接受监考人员的管理。考生违规行为的认定与处理参照《国家教育考试违规处理办法》(教育部令第33号)及其他有关文件执行。

本文关键词:公共英语三级报名时间2022,2023年公共英语三级报名时间,2023年上半年公共英语三级报名时间,公共英语考试报名时间,全国公共英语等级考试。这就是关于《公共英语三级报名时间,英语等级考试报名入口官网(2022年下半年全国英语等级考试)》的所有内容,希望对您能有所帮助!

本文链接:https://bk.89qw.com/a-450841

最近发表
网站分类