手机版

百科生活 投稿

海关公务员报考条件,考海关公务员需要什么条件(国家公务员海关系统职位分析)

百科 2026-04-21 22:55:53 投稿 阅读:4755次

关于【海关公务员报考条件】:考海关公务员需要什么条件,今天小编给您分享一下,如果对您有所帮助别忘了关注本站哦。

  • 内容导航:
  • 1、海关公务员报考条件:考海关公务员需要什么条件
  • 2、国家公务员海关系统职位分析,竞争比有多大?家中子女提前做功课

1、海关公务员报考条件:考海关公务员需要什么条件

  报考海关公务员的条件如下:

  1、具有中华人民共和国国籍;

  2、18周岁以上、35周岁以下;

  3、拥护中华人民共和国宪法;

  4、具有良好的品行;

  5、具有正常履行职责的身体条件;

  6、具有大专以上文化程度和符合职位要求的工作能力;

  7、具备中央公务员主管部门规定的拟任职位所要求的其他资格条件。

2、国家公务员海关系统职位分析,竞争比有多大?家中子女提前做功课

每年的国家公务员考试的所有招录单位中,海关算是热得最整齐的一个。报名第一天,各个部门基本上都是不温不火,而从第二天起,各地海关都开始有岗位“冒出头来”。在绝对人数上,海关也是报考的大户。

海关好考吗?招哪些专业?竞争有多大?今天咱们来分析分析:

01海关的职能

海关,是对出入国境的一切商品和物品进行监督、检查并照章征收关税的国家机关。

根据《中华人民共和国海关法》规定,中国海关职能有四项:监管、征税、查私和编制海关统计。

中国海关总署是中华人民共和国国务院下属的正部级直属机构,统一管理全国海关。全国海关目前共有47个直属海关单位(广东分署,天津、上海特派办,42个直属海关,2所海关院校),742个隶属海关和办事处(含现场业务处)。

海关公务员报考条件,考海关公务员需要什么条件(国家公务员海关系统职位分析)

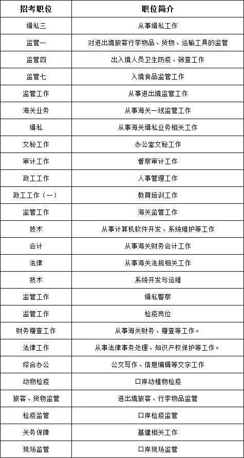
▲国考海关部分职位表

02海关的专业需求

海关工作门类多,有征税、统计、监管、缉私等,每一类又有不同的业务,如“征税”又分归类、审价等,因此专业的需求面也比较广。食品科学与工程、医学类、汉语言文学、海关管理、会计学、软件工程等专业均可报考。其中,职位需求最多的专业为海关管理、法学、理学类/工学类、计算机类、国际经济与贸易类。不同的岗位对专业的要求有所不同。

03招考大户

海关(含海关缉私局)在每年的国考中都是招考大户。每年招录职位在700左右,招录人数在1500以上,且各个省份均有岗位。

2022年国考海关岗位有806个,招录人数为1514人,相比2021年,总体职位增加了21%,招录人数减少了2%。预计2023年的招录情况与往年相差不大。

海关公务员报考条件,考海关公务员需要什么条件(国家公务员海关系统职位分析)

海关系统职位的要求不算太高,大多学历要求本科及以上,多种专业可报,且80%的岗位无基层工作经历要求,利好应届生。

04竞争及进面分

海关系统各区域报名热度分布不均,相对来说,经济发达的地区人气比较旺。在过审人数最多的前十区域中,广东省占了三席。相应的,热门地区的分数也会水涨船高,通常进面分数在120-140分。

海关公务员报考条件,考海关公务员需要什么条件(国家公务员海关系统职位分析)

重庆地区报考情况:

从全国来看,重庆海关的竞争较为激烈,以84:1挤进全国第三。

单看重庆地区,永川海关岗位竞争位居第一、第二,最高竞争比达到266:1。隶属海关竞争最小,仅为1:1。

海关公务员报考条件,考海关公务员需要什么条件(国家公务员海关系统职位分析)

岗位的竞争激烈程度通常与岗位的报考条件有关,对基层工作最低年限和服务基层项目工作经历均无要求、学历只要是本科都能报考的岗位,通常竞争最激烈。此外,还与招录专业的限制有关,法学类、公安学类、公安技术类、数学类、统计学类、机械类、仪器类、电子信息类等竞争最激烈。

再来看看进面分数情况。一般来说,竞争程度与进面分成正相关。2022年,永川海关、渝州海关的竞争较大,因此进面分也相对较高。最高的是永川海关,进面分达132.2,最低的是隶属海关,进面分为117.2

海关公务员报考条件,考海关公务员需要什么条件(国家公务员海关系统职位分析)

海关系统无论是平均分还是最低分数线,都非常高。看来,想啃下海关这块“硬骨头”,小伙伴们得提前做足功夫。

本文关键词:考海关公务员需要什么条件艺术生可以考吗,公务员报考条件2022年,2022国考海关职位表,考海关公务员需要什么专业,海关工资多少钱一个月。这就是关于《海关公务员报考条件,考海关公务员需要什么条件(国家公务员海关系统职位分析)》的所有内容,希望对您能有所帮助!

本文链接:https://bk.89qw.com/a-453731/

最近发表
网站分类