手机版

百科生活 投稿

政府为什么不强制贾跃亭回国,为什么都不敢动贾跃亭(北京证监局能否喊回贾跃亭)

百科 2026-03-19 09:31:34 投稿 阅读:1109次

关于【政府为什么不强制贾跃亭回国】,为什么都不敢动贾跃亭,今天涌涌小编给您分享一下,如果对您有所帮助别忘了关注本站哦。

  • 内容导航:
  • 1、政府为什么不强制贾跃亭回国:被列为失信被执行人不是贾跃亭不回国的真正原因
  • 2、为什么都不敢动贾跃亭:北京证监局能否喊回贾跃亭:可视为监管努力,尚无强制手段

1、政府为什么不强制贾跃亭回国:被列为失信被执行人不是贾跃亭不回国的真正原因

7月22日,贾跃亭旗下FF(法拉第未来)正式登陆纳斯达克,FF公司创始人贾跃亭在挂牌仪式上现身,但并未上台敲钟。关于回国,贾跃亭表态:那必须的,但是为什么至今还不回国?有网友说那是因为贾跃亭被列为了失信被执行人,会限制高消费、限制出行等,根本原因在这里。

海量的诉讼使得贾跃亭无法安心造车

2021年4月12日,乐视网公告收到中国证监会《行政处罚决定书》,乐视网涉嫌信息披露违规及非公开股票的欺诈发行,并处以2.4亿元的罚款。 作为失信被执行人,其实限高限消对于贾跃亭这种人来说并不具有太大的威慑力,其衣食住行完全可以由他人负责。但是,其一旦回国,巨量的诉讼将耗费贾跃亭大量的精力,其造车梦难以实现。而贾跃在美国,可以全身心的投入到FF的量产交付,不用耗费精力去应付诉讼。

会被限制出境

贾跃亭回国后,可能会被采取限制出境措施,根据相关法律的规定,对失信被执行人可以采取相应的禁止、限制、控制出境的措施。而贾跃亭的债权人一定不会放过这个机会,向法院申请将其限制出境。一旦贾跃亭被限制出境,只能在国内遥控FF,这显然不是贾跃亭希望看到的。

股票欺诈发行可能涉及刑责

根据证监会的《行政处罚决定书》,乐视网欺诈发行被坐实,而《刑法》规定了欺诈发行股票罪,金亚科技就因欺诈发行被追究刑事责任。虽然国内目前因欺诈发行追究刑责的案例不多,但是考虑到乐视网的影响及造成的损失数额,不排除仍有继续追究其刑事责任的可能,贾跃亭不可能不知道这一点。

FF上市首日,还给郑州捐款100万元,不管贾跃亭作为失信被执行人或其他何种身份,贾跃亭对于造车梦的这份执着还是值得称赞,但是,欠债还钱,天经地义,那些因他而损失的投资者及股民,贾跃亭还欠一个交代。

2、为什么都不敢动贾跃亭:北京证监局能否喊回贾跃亭:可视为监管努力,尚无强制手段

距离中国证监会北京证监局责令贾跃亭回国的期限仅剩5天,但一纸通告或许很难在12月31日前唤回远在美国的贾跃亭。

12月25日,证监会北京证监局发布通告称,为保护上市公司及投资者合法权益,现责令贾跃亭于2017年12月31日前回国,切实履行公司实际控制人应尽义务,配合解决公司问题,稳妥处置公司风险,切实保护投资者合法权益。

对此,上海创远律师事务所高级合伙人许峰向澎湃新闻(www.thepaper.cn)表示,上述通告仅为一项监管措施,如果贾跃亭未能按期回国,监管部门也没有强制手段令其归国,并没有很好的应对方法。

许峰称,上述通告主要还是非行政处罚性的监管措施,可以视为一种监管努力。

其实,这已经不是北京证监局第一次喊话贾跃亭了。

9月13日,北京证监局向贾跃亭下发了《关于对贾跃亭的监管关注函》,明确要求贾跃亭在见文后立即回国,稳妥处置公司面临的各种风险。此后还通过上市公司多次向贾跃亭转达了回国履责的要求,但至今未见贾跃亭采取相关行动。

为此,北京证监局升级相关监管措施,责令贾跃亭限时回国履责。

政府为什么不强制贾跃亭回国,为什么都不敢动贾跃亭(北京证监局能否喊回贾跃亭)

北京证监局12月25日通告内容

上海明伦律师事务所律师王智斌向澎湃新闻表示,如果贾跃亭逾期未能回国,那么可能面临监管措施的进一步升级,包括市场禁入等后续处罚手段。

王智斌认为,监管层有权作出具体的行政行为,要求上市公司高管或者实际控制人回国履行相应的职责。但具体行政行为未必能对在境外的中国公民产生约束力,“也就是说,如果是公民在境外拒不履行的话,那是没办法直接进行强制执行的。”

而且,贾跃亭目前在国内的股权、实物、现金等资产,普遍已经被法院冻结,监管部门可操作的空间也已不大。

12月25日,北京法院审判信息网一份执行裁定书显示,目前贾跃亭名下已经无房、无车、无银行存款可执行。

政府为什么不强制贾跃亭回国,为什么都不敢动贾跃亭(北京证监局能否喊回贾跃亭)

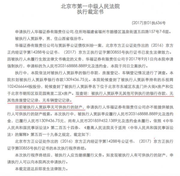
北京市一中院执行裁定书

从裁定书的内容看,华福证券于2017年9月1日申请强制执行,2.03亿元及违约金。执行中,法院依法对被执行人贾跃亭的银行存款、房屋登记、车辆登记情况进行了调查。扣划被执行人贾跃亭银行存款130.94万元。轮候查封了被执行人贾跃亭持有的乐视网10.24亿股股份、名下位于北京市东城区东直门外大街X房产和位于北京市朝阳区双花园南里二区x房产。

不过,执行判定书称,现查明:被执行人贾跃亭无其他可供执行的银行存款、无其他房屋登记记录、无车辆登记记录。目前被执行人贾跃亭无可供执行的财产。申请执行人华福证券目前也不能提供出贾跃亭可供执行的财产线索。

乐视系资金链危机持续发酵后,2017年7月,贾跃亭奔赴美国,号称要专注于造车业务,此后还辞任了乐视网(300104)董事长等职。

贾跃亭的个人信誉也跌至谷底。11月,贾跃亭被北京第一中级人民法院限制消费,12月11月又被曝因欠平安证券4.8亿元未还,被法院列入失信被执行人名单(俗称老赖)。

被列入老赖名单意味着,贾跃亭在国内诸多高消费行为将受限,而且会被限制出境,所以外界普遍认为,在处理这波债务危机前,贾跃亭不太可能回到内地。

本文关键词:贾跃亭为啥什么事都没有,为什么不抓贾跃亭,为什么没人敢动贾跃亭,贾跃亭,贾跃亭后面站着谁。这就是关于《政府为什么不强制贾跃亭回国,为什么都不敢动贾跃亭(北京证监局能否喊回贾跃亭)》的所有内容,希望对您能有所帮助!

本文链接:https://bk.89qw.com/a-454859

最近发表
网站分类