手机版

百科生活 投稿

特别法优于一般法,如何理解特别法优于一般法(责令停业、关闭之四问)

百科 2026-02-17 05:08:38 投稿 阅读:4886次

关于【特别法优于一般法】:如何理解特别法优于一般法,今天小编给您分享一下,如果对您有所帮助别忘了关注本站哦。

  • 内容导航:
  • 1、如何理解特别法优于一般法
  • 2、环保限停关系列(三) |“最严”环保法:责令停业、关闭之四问

1、如何理解特别法优于一般法

  《中华人民共和国立法法》第83条规定,同一机关制定的法律、行政法规、地方性法规、自治条例和单行条例、规章,特别规定与一般规定不一致的,适用特别规定;新的规定与旧的规定不一致的,适用新的规定来理解,适用“特别法优于一般法”应同时符合两个前提条件,一是“立法机关是同一机关。”二是“同一概念或事实或事项不一致时。”

  如教育法与高等教育法都是全国人大常委会制订的,当高等教育方面两都存在同一事项规定不一致时,适用高等教育法的规定而不适用教育法的规定。

2、环保限停关系列(三) |“最严”环保法:责令停业、关闭之四问

导读

2022年8月30日,全国人大常委会执法检查组关于检查《环境保护法》实施情况的报告指出,环境保护法实施过程中仍然存在法定责任有待落实、部分法律制度措施执行不到位、污染防治存在短板弱项、生态环保执法监管有待强化等主要问题。现行《环境保护法》在2014年修订通过时一度被称为“史上最严”环保法,但行政规制手段越是严厉,就越应当严格、审慎使用,作为《环境保护法》第六十条中的顶格处罚,责令停业、关闭这一决定如何合理、精准地使用,是该法实施的重要问题之一。本文将围绕四个问题探讨《环境保护法》中“责令停业、关闭”的具体适用。

责令停业、关闭是并处还是选处?

《环境保护法》第六十条规定:企业事业单位和其他生产经营者超过污染物排放标准或者超过重点污染物排放总量控制指标排放污染物的,县级以上人民政府环境保护主管部门可以责令其采取限制生产、停产整治等措施;情节严重的,报经有批准权的人民政府批准,责令停业、关闭。

仅从文义来看,“等措施”三字明显彰显了责令限制生产和责令停产整治是环境保护主管部门能够采取的不同手段,但责令停业、关闭是作为统一整体一起作出的处罚决定,还是可选择的两种不同处罚决定,在该条文中不甚明确,在其他环境保护的法律中更凸显出矛盾之处。

《行政处罚法》第九条第四项列举了限制开展生产经营活动、责令停产停业、责令关闭、限制从业这几种行政处罚,可见责令停业和责令关闭分属不同的行政处罚;《环境行政处罚办法》第十条第四项也列举行政处罚种类为责令停产、停业、关闭,显然,责令停业和责令关闭性质并不等同。

在各项环境保护单行法律中,存在表述与《环境保护法》第六十条不一致之处。例如,《固体废物污染环境防治法》第一百零二条、第一百零四条、第一百零七条、第一百一十二条、第一百一十四条等规定的行政处罚均是“责令停业或者关闭”,第一百一十八条所规定的行政处罚是“责令关闭”,没有“责令停业”的部分;《海洋环境保护法》第七十三条规定的处罚是“责令停业、关闭”但第七十七条、第八十一条所规定的行政处罚仅是“责令关闭”等。

法律条文的表述追求精确性、一致性,因此“责令停业、关闭”和“责令停业或者关闭”的两字之差不应径自忽略。综合来看,责令停业和责令关闭既会单独出现作为处罚结果,也会作为选处的处罚决定出现在表述中,那么《环境保护法》第六十条以及其他环境保护法律中“责令停业、关闭”的表述理解为既可选处责令停业或责令关闭,也可并处责令停业、关闭,比较能够实现环境保护法律之间的体系连贯性。

责令停业、关闭应于何时适用?

《环境保护法》第六十条以及各部环境保护法律对适用责令停业、关闭的情形表述基本一致,都是当违法行为“情节严重”时,但界定情节严重的量化标准却相对欠缺,我们只能从少部分被明确规定的具体情形中试图总结一些规律。

(一)处罚后累犯或拒不执行

《环境保护主管部门实施限制生产、停产整治办法》第八条规定,排污者有下列情形之一的,由环境保护主管部门报经有批准权的人民政府责令停业、关闭:

1.两年内因排放含重金属、持久性有机污染物等有毒物质超过污染物排放标准受过两次以上行政处罚,又实施前列行为的;

2.被责令停产整治后拒不停产或者擅自恢复生产的;

3.停产整治决定解除后,跟踪检查发现又实施同一违法行为的;

4.法律法规规定的其他严重环境违法情节的。

《大气污染防治法》第一百零一条、第一百零二条第一款规定,责令改正拒不改正的,报经有批准权的人民政府批准,责令停业、关闭。

由此可见,在违法行为受到行政处罚后的行为可以作为界定情节是否严重的标准之一,拒不改正、拒不停产、擅自恢复生产等不执行处罚的行为和受行政处罚后又实施同一违法行为都可以解释为“情节严重”。

(二)造成重大或特大污染事故

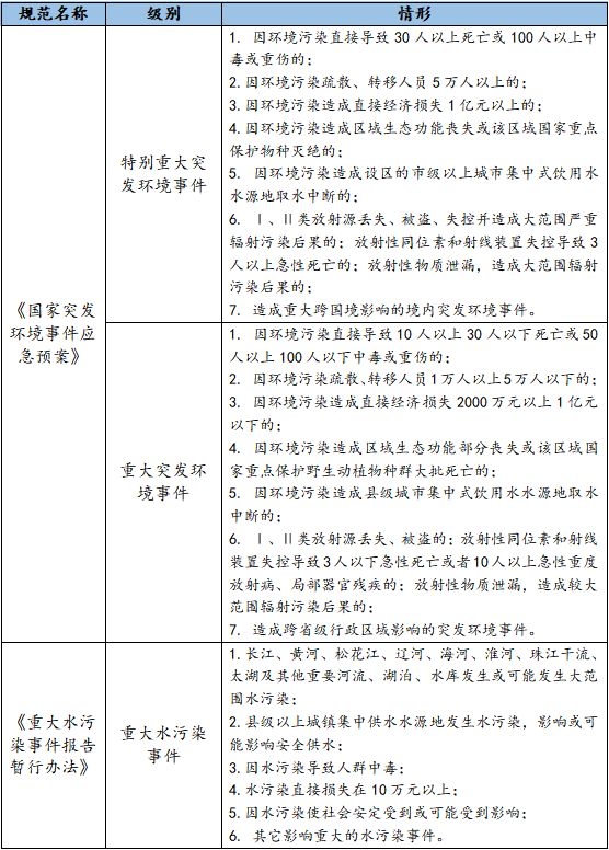
《固体废物污染环境防治法》第一百一十八条规定,违反本法规定,造成重大或者特大固体废物污染环境事故的,可以报经有批准权的人民政府批准,责令关闭。《水污染防治法》第九十四条也规定,违反本法规定,造成重大或者特大水污染事故的,可以报经有批准权的人民政府批准,责令关闭。法条相对比,可以将情节严重的界定标准理解为违法行为后果造成重大或特大污染事故。

然而,污染事故的分级又欠缺具体规定。《国家突发环境事件应急预案》和《重大水污染事件报告暂行办法》中的规定可以给我们一些参考:

特别法优于一般法,如何理解特别法优于一般法(责令停业、关闭之四问)

对比《国家突发环境事件应急预案》和《办理环境污染刑事案件适用法律若干问题的解释》,前者的部分标准(人员伤亡、经济损失)要高于后者对认定“严重污染环境”甚至“后果特别严重”的标准,如果仅参照前者的标准来认定《环境保护法》所规定的“情节严重”,会出现行政处罚标准与刑事惩罚标准倒挂的情况。因此,对“情节严重”的认定又不能完全根据上表中的量化标准进行。

(三)《环境保护法》与其他单行法对适用情形的规定不一致

《环境保护法》第六十条的规定仅针对排放污染物,并且是由环保主管部门发起决定行政处罚的程序。但在部分其他环境保护法律中,除违法排污以外的一些违法行为也可以处以责令停业、关闭,环保主管部门以外的其他行政部门也可以发起责令停业、关闭的处罚决定。

例如,《固体废物污染环境防治法》第一百一十四条规定,无许可证从事收集、贮存、利用、处置危险废物经营活动的,由生态环境主管部门责令改正,处一百万元以上五百万元以下的罚款,并报经有批准权的人民政府批准,责令停业或者关闭。该条所规定的违法行为已超出《环境保护法》第六十条所规定的违法行为的范围。再如,《大气污染防治法》第一百零一条、第一百零二条规定的违法行为分别是“生产、进口、销售或者使用国家综合性产业政策目录中禁止的设备和产品,采用国家综合性产业政策目录中禁止的工艺,或者将淘汰的设备和产品转让给他人使用”和“煤矿未按照规定建设配套煤炭洗选设施”,报批责令停业、关闭的部门分别是经济综合主管部门、海关和能源主管部门,均超出了《环境保护法》第六十条的规定范围。

按照特别法优于一般法的原则,应以环境保护专项法律的规定为准,但《环境保护法》作为环境保护的基本法律,理应对各专项法律进行统摄和限制。然而,由于《环境保护法》与其他环境保护的法律均是全国人大常委会所制定,属于同位阶的法律,从法理上,《环境保护法》难以起到环境保护基本法律的作用。

责令停业、关闭的实施主体是谁?

对于责令停业、关闭的实施主体,存在两种理解方式,一种理解为由县级以上人民政府环境保护主管部门作出,作出决定前报有批准权的人民政府批准;另一种理解为由有批准权的人民政府作出责令停业、关闭的处罚决定。

全国人大常委会法制工作委员会行政法室曾就《大气污染防治法》第九十九条的适用问题征求原环境保护部的意见,原环境保护部办公厅于2016年12月24日回复《关于〈大气污染防治法〉第九十九条有关适用问题意见的复函》,其中指出第一种理解方式在实践中存在诸多弊端——责令停业、关闭涉及的企业断水(电、气、热)、机器设备拆除、员工安置、土地重新规划或利用及可能的国有资产处置、涉外关系等综合性问题远远超出环保部门的职责范围,使该条文不能切实有效地实施。

此外,如果决定系环保部门作出,那么行政复议的被申请人(按照《行政复议法实施条例》第十三条规定,经上级行政机关批准作出具体行政行为的,批准机关为被申请人)和行政诉讼的被告(作出行政行为的行政机关)便不一致,不利于纠纷的解决。复函中认为,采用“报经有批准权的人民政府批准”表述的立法原意是希望将责令停业、关闭的权限交由政府行使,从符合立法原意、现实可操作性、有利于环境监管执法、尊重地方实际做法等角度出发,建议将责令停业、关闭的实施主体解释为“有批准权的人民政府”。

责令停业、关闭的必经程序是什么?

根据《行政处罚法》第六十三条,行政机关拟作出责令停产停业、责令关闭决定的,应当告知当事人有要求听证的权利,当事人要求听证的,行政机关应当组织听证。听证的具体程序,遵循《行政处罚法》第六十四条的规定。

根据前文所作分析,责令停业、关闭的决定由政府作出,在作出处罚责令停业、关闭的处罚决定前,政府应告知当事人有要求听证的权利,当事人应当在政府告知后五日内提出要求听证。

结语

《环境保护法》及其他环境保护单行法,是通过行政手段达到环境保护治理目的的法律基础,也是对行政机关行使环境管理权力的行为规范与指引。行政权力需要谨慎行使,尤其是责令停业、关闭这样关系经营者存续的处罚类别,其法规制定应表意清晰,形成统一法律体系;对法规条文的理解应当还原立法原意,避免界定模糊;对法律法规的实际施行应遵守行政法的基本法和基本原则。“史上最严”环境保护法只有在用精、用准的前提下,才能既有效震慑违法行为,又最大限度地释放营商自由。

本文作者:李波 邱悦

本文关键词:特别法优于一般法的意义,什么是特别法优于一般法,一般法优先于特别法吗,基本法优于特别法,特别法优于一般法的原则的理解。这就是关于《特别法优于一般法,如何理解特别法优于一般法(责令停业、关闭之四问)》的所有内容,希望对您能有所帮助!

本文链接:https://bk.89qw.com/a-460093

最近发表
网站分类