手机版

百科生活 投稿

电解电容的作用,输出电解电容的作用(电容是起什么作用的)

百科 2026-02-05 10:47:54 投稿 阅读:7265次

关于【电解电容的作用】:电解电容的作用,今天小编给您分享一下,如果对您有所帮助别忘了关注本站哦。

  • 内容导航:
  • 1、电解电容的作用
  • 2、电容是起什么作用的?带你更深一步了解

1、电解电容的作用

  1、第一个用途就是放在电路里面阻隔直流,可以用作直流开关,也就是直流过来近似看成开路,交流过来近似看成闭合。

  2、第二个用途就是在开关电源电路设计中,整流电路出来以后,要接入一个大容量电解电容,可以使得脉动直流电压变得很稳定,有害的交流电成分都被引入到大地。

  3、第三个用途就是相互耦合的作用。一般接在低频信号的传递和放大两级电路之间中,可以防止两个静态工作点互相干扰,只允许交流信号通过。

  4、第四个用途就是旁路的作用,为交流电路中的某些元件提供低阻抗回路。

  5、第五个用途就是存储能量的作用,用在特定情况下释放所需要的电流。

  6、第六个用途就是调节谐振频率的作用,比如收音机电路,LC晶振电路。

2、电容是起什么作用的?带你更深一步了解

最开始学习电容实在高中时期,当时对电容的理解就是:是由两块金属电极之间夹一层绝缘电介质构成。电容决定式是:C=εS/4πkd,定义式是:C=Q/U,还有有一个它的特性隔直通交, 这也是大多数人对电容的理解吧,虽然知道电容是什么,但是具体起什么作用很少人能清楚。直到工作之后,做了几个电子研发的项目,才对电容的作用有了更深一步的了解。

电解电容的作用,输出电解电容的作用(电容是起什么作用的)

树上鸟教育电气设计

电容的作用

电容的主要作用包括滤波、耦合、谐振、旁路、定时、负载、积分、微分,下面来说一说电容是怎么实现这些作用的。

滤波

滤波电容即电解电容,正负极不能反接,都说滤波电容,那么到底滤掉的是什么波呢?

电解电容的作用,输出电解电容的作用(电容是起什么作用的)

树上鸟教育电气设计

如上图所示,经过整流桥之后的波形如下所示

电解电容的作用,输出电解电容的作用(电容是起什么作用的)

树上鸟教育电气设计

经过滤波电容之后的波形如下图所示,它的作用是把类似sin波形的电压,稳定在一定值之内,电容的容量越大,波形越平滑,它的作用好似一个水桶,把水管里面流动的水流先收集起来,然后再通过水桶流出去,这样流出去的水流的流速会相对平缓,这就是所谓的滤波。如果觉得波形不够平滑,可以在后面加一个稳压管进行稳压,这样出来的波形会更加的平滑,滤波电容多应用在电路的电源部分。

电解电容的作用,输出电解电容的作用(电容是起什么作用的)

树上鸟教育电气设计

旁路、耦合

旁路电容和耦合电容的作用其实都是一样的,作用都是滤除高频信号,不一样的是他们所处在电路中的位置不一样,旁路电容所滤除的是输入信号的高频,而耦合电容滤除的是输出信号的高频。虽然说滤波电容也进行了滤波,但是对于高频信号,滤波电容是无能为力的,这时候需要在电路中并联一个适当的旁路或耦合电容,让高频交流电通过此电容流向地,以确保后续电路无高频信号,至于选择多大的旁路电容,要做到具体电路,具体分析。

电解电容的作用,输出电解电容的作用(电容是起什么作用的)

树上鸟教育电气设计

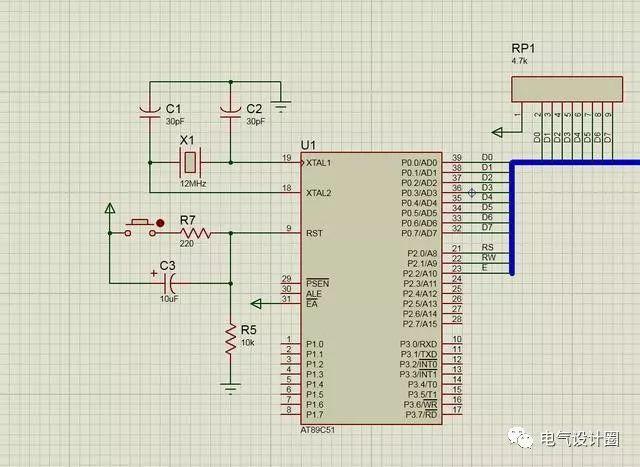
负载电容

相信大家对负载电容很熟悉,下图中与晶振X1所并联的电容C1和C2就是负载电容,更换负载电容的容值可以调整晶振的频率,负载电容的容值很小,一般只有几十pf(1pF=10^-12F),常用的容值有22pF、30pF、50pF、100pF。这个负载电容的容值单片机官方一般都会给出,不需要我们去深究。

电解电容的作用,输出电解电容的作用(电容是起什么作用的)

树上鸟教育电气设计

列举了一些最常用的电容的作用,如有纰漏之处,在下不吝啬教,对于一些电容的高级作用,譬如积分、微分,要想学好还得靠大家之后不懈的努力,希望这篇文章能给大家带来帮助。

本文关键词:如何区分电解电容的正负极,电解电容的作用和工作原理,怎样判断电解电容的好坏,输出电解电容的作用,铝电解电容器的用途。这就是关于《电解电容的作用,输出电解电容的作用(电容是起什么作用的)》的所有内容,希望对您能有所帮助!

本文链接:https://bk.89qw.com/a-460300

最近发表
网站分类