手机版

百科生活 投稿

55的因数有哪些,55的因数有哪些数从小到大(五年级数学-倍数和因数知识讲解和题型归纳)

百科 2026-02-11 09:15:38 投稿 阅读:7572次

关于【55的因数有哪些】:55的因数有哪些,今天小编给您分享一下,如果对您有所帮助别忘了关注本站哦。

  • 内容导航:
  • 1、55的因数有哪些
  • 2、五年级数学-倍数和因数知识讲解和题型归纳

1、55的因数有哪些

  55的因数有:1、5、11、55。小学数学定义:假如a*b=c(a、b、c都是整数),那么我们称a和b就是c的因数。需要注意的是,唯有被除数,除数,商皆为整数,余数为零时,此关系才成立。反过来说,我们称c为a、b的倍数。在研究因数和倍数时,小学数学不考虑0。

  整数(integer)是正整数、零、负整数的集合。整数的全体构成整数集,整数集是一个数环。在整数系中,零和正整数统称为自然数。-1、-2、-3、…、-n、…(n为非零自然数)为负整数。则正整数、零与负整数构成整数系。整数不包括小数、分数。

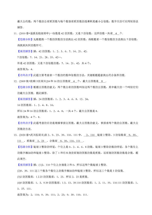
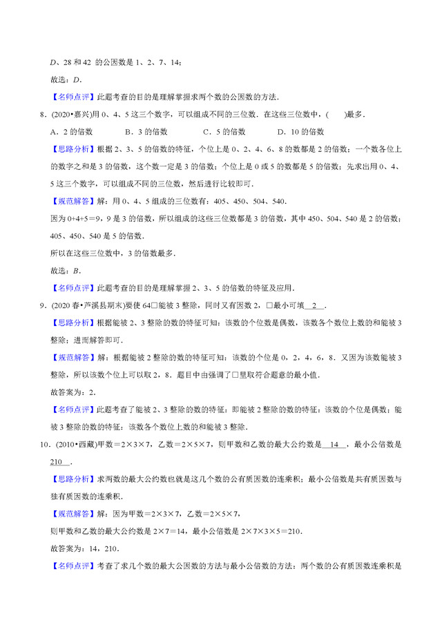
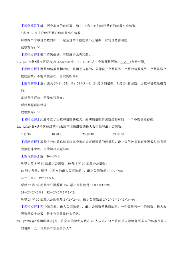
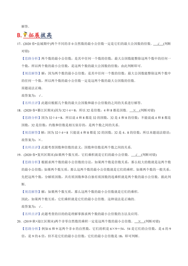
2、五年级数学-倍数和因数知识讲解和题型归纳

55的因数有哪些,55的因数有哪些数从小到大(五年级数学-倍数和因数知识讲解和题型归纳)

55的因数有哪些,55的因数有哪些数从小到大(五年级数学-倍数和因数知识讲解和题型归纳)

55的因数有哪些,55的因数有哪些数从小到大(五年级数学-倍数和因数知识讲解和题型归纳)

55的因数有哪些,55的因数有哪些数从小到大(五年级数学-倍数和因数知识讲解和题型归纳)

55的因数有哪些,55的因数有哪些数从小到大(五年级数学-倍数和因数知识讲解和题型归纳)

55的因数有哪些,55的因数有哪些数从小到大(五年级数学-倍数和因数知识讲解和题型归纳)

55的因数有哪些,55的因数有哪些数从小到大(五年级数学-倍数和因数知识讲解和题型归纳)

55的因数有哪些,55的因数有哪些数从小到大(五年级数学-倍数和因数知识讲解和题型归纳)

55的因数有哪些,55的因数有哪些数从小到大(五年级数学-倍数和因数知识讲解和题型归纳)

55的因数有哪些,55的因数有哪些数从小到大(五年级数学-倍数和因数知识讲解和题型归纳)

55的因数有哪些,55的因数有哪些数从小到大(五年级数学-倍数和因数知识讲解和题型归纳)

55的因数有哪些,55的因数有哪些数从小到大(五年级数学-倍数和因数知识讲解和题型归纳)

55的因数有哪些,55的因数有哪些数从小到大(五年级数学-倍数和因数知识讲解和题型归纳)

55的因数有哪些,55的因数有哪些数从小到大(五年级数学-倍数和因数知识讲解和题型归纳)

55的因数有哪些,55的因数有哪些数从小到大(五年级数学-倍数和因数知识讲解和题型归纳)

55的因数有哪些,55的因数有哪些数从小到大(五年级数学-倍数和因数知识讲解和题型归纳)

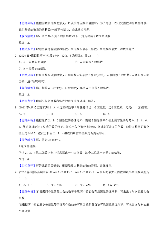
五年级数学-倍数和因数知识讲解和题型归纳还有习题练习,适合家长在家对孩子进行辅导

本文关键词:55的因数有哪些呢,55因数有哪些因数,55的因数有哪些因数,55的因数有哪些二十的因数有哪些,55的因数有哪些数字。这就是关于《55的因数有哪些,55的因数有哪些数从小到大(五年级数学-倍数和因数知识讲解和题型归纳)》的所有内容,希望对您能有所帮助!

本文链接:https://bk.89qw.com/a-462048

最近发表
网站分类