手机版

百科生活 投稿

mg等于多少ml,3700mg等于多少ml(及常用消毒剂的配置使用方法)

百科 2026-03-23 00:32:26 投稿 阅读:9239次

关于【mg等于多少ml】:3700mg等于多少ml,今天小编给您分享一下,如果对您有所帮助别忘了关注本站哦。

  • 内容导航:
  • 1、3700mg等于多少ml
  • 2、带您认识医院常用的消毒剂,及常用消毒剂的配置使用方法

1、3700mg等于多少ml

  不可以进行换算。

  不是所有单位都可进行换算的,毫克是质量单位,而毫升是体积单位,不可以直接进行换算。可以通过公式质量等于密度乘以体积进行换算。而每种溶液的密度不同,故对应的结果不同。由于题中不知道该物体的密度,故不能进行换算。

2、带您认识医院常用的消毒剂,及常用消毒剂的配置使用方法

新冠病毒的特点及消毒方法

新冠病毒属于β属的冠状病毒,有包膜,对紫外线和热敏感,56℃30分钟、75%乙醇、含氯消毒剂、过氧乙酸和含氯仿等脂溶剂均可以有效灭活病毒,氯已定不能有效灭活病毒。针对它的特点,制定了相应的消毒剂配制方法供大家参考。

有效氯浓度500mg/L的含氯消毒剂的配置方法

mg等于多少ml,3700mg等于多少ml(及常用消毒剂的配置使用方法)

配置浓度为500mg/L的消毒剂5000ml:

欲配制浓度x欲配制数量/原药浓度=所需原药量

500x5000m/50000=50ml(84消毒原液)

欲配制数量-所需原药量=加水量

5000ml-50=4950ml水

84消毒液(有效氧含量5%):按消毒液:水为1:100比例稀释;

消毒粉(有效氧含量12-13%,20克/包):1包消毒粉加4.8升水;

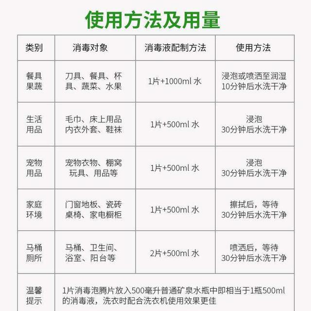
含氧泡腾片(有效氯含量480mg/片-580m/片):1片溶于1升水。

mg等于多少ml,3700mg等于多少ml(及常用消毒剂的配置使用方法)

(2)75%乙醇消毒液:直接使用。

(3)其他消毒剂按产品标签标识以杀灭肠道致病苗的浓度进行配制和使用。

(二)注意事项

(l)含氯消毒剂有皮肤黏膜刺激性,配置和使用时建议佩戴口罩和手套,儿童请勿触碰。

(2)乙醇消毒液使用应运离火源。

mg等于多少ml,3700mg等于多少ml(及常用消毒剂的配置使用方法)

氯的含量是可以检测的吆,市面上有相应的试纸。

以上是比较规范的消毒剂配制方法,供大家参考。本文参考国家新冠肺炎诊疗指南第七版。

本文关键词:3700mg等于多少升,3700mg是多少克,3700mg等于多少斤,3700mg等于多少ml水,3700mg等于多少公斤水。这就是关于《mg等于多少ml,3700mg等于多少ml(及常用消毒剂的配置使用方法)》的所有内容,希望对您能有所帮助!

本文链接:https://bk.89qw.com/a-463032

最近发表
网站分类