百科生活 财讯
关于【科创板上市条件和要求】:科创板上市的条件和要求 满足基本条件和任意一条标准即可,今天小编给您分享一下,如果对您有所帮助别忘了关注本站哦。
- 内容导航:
- 1、科创板上市条件和要求:科创板上市的条件和要求 满足基本条件和任意一条标准即可
- 2、律师观点 | 上交所、深交所IPO条件介绍
1、科创板上市条件和要求:科创板上市的条件和要求 满足基本条件和任意一条标准即可
我国股市的注册制首次在科创板试行,注册制的特点就是上市门槛放低,不再强制要求盈利,同时上市的标准也是很丰富的,那么你知道科创板上市的条件和要求吗?
科创板上市的条件和要求?
企业想在科创板上市,需要先满足科创板上市的五条基本条件,满足条件后,科创板上市还有五类标准,符合任意一条标准即可上市。
科创板上市的五条基本条件为:
【1】满足《科创板首次公开发行股票注册管理办法(试行)》(以下简称《注册办法》)第十条至第十三条规定的发行条件;
【2】公司及其控股股东、实际控制人不存在最近3年受到中国证监会行政处罚,因涉嫌违法违规被中国证监会立案调查,尚未有明确结论意见的情形。
【3】股本总额不低于人民币3000万元;
【4】公众股东持股比例达到转板公司股份总数的25%以上;转板公司股本总额超过人民币4亿元的,公众股东持股的比例为10%以上;
【5】市值及财务指标符合《科创板首次公开发行股票注册管理办法(试行)》的规定。
科创板上市的五条标准为:
【1】市值+净利润:预计市值不低于人民币10亿元,最近两年净利润均为正且累计净利润不低于人民币5000万元,或者预计市值不低于人民币10亿元,最近一年净利润为正且营业收入不低于人民币1亿元;
【2】市值+收入+研发投入:预计市值不低于人民币15亿元,最近一年营业收入不低于人民币2亿元,且最近三年累计研发投入占最近三年累计营业收入的比例不低于15%;
【3】市值+收入+现金流:预计市值不低于人民币20亿元,最近一年营业收入不低于人民币3亿元,且最近三年经营活动产生的现金流量净额累计不低于人民币1亿元;
【4】市值+收入:预计市值不低于人民币30亿元,且最近一年营业收入不低于人民币3亿元;
【5】自主招生:预计市值不低于人民币40亿元,主要业务或产品需经国家有关部门批准,市场空间大,目前已取得阶段性成果。医药行业企业需至少有一项核心产品获准开展二期临床试验,其他符合科创板定位的企业需具备明显的技术优势并满足相应条件。
以上就是有关于科创板上市内容的分享,可见,科创板的上市条件相对于主板还是比较宽松的。
2、律师观点 | 上交所、深交所IPO条件介绍
作者:
彭亚峰律师团队
北京市中咨律师事务所
导言:
证券交易所是为证券集中交易提供场所和设施,组织和监督证券交易,实行自律管理的法人。目前,中国大陆有三家证券交易所,即上海证券交易所(以下简称“上交所”)、深圳证券交易所(以下简称“深交所”)和北京证券交易所(以下简称“北交所”)。因目前北交所刚成立,且整体承接精选层,将精选层现有挂牌公司全部转为北交所上市公司,新增上市公司由符合条件的创新层挂牌公司产生。因此,国内大多数公司还会选择在上交所或深交所申请IPO。
在此,对上交所和深交所IPO的条件进行简要介绍。
一、上交所、深交所板块介绍
2021年2月,证监会批复同意深交所合并主板与中小板。因此,目前深交所有主板和创业板两种板块的上市公司,而上交所有主板和科创板两种板块的上市公司。
主板上市又称为第一板上市,一般是A股上市,是指风险企业在国家主板市场上发行上市。
创业板又称二板市场,即第二股票交易市场,是与主板市场不同的一类证券市场,专为暂时无法在主板市场上市的创业型企业提供融资途径和成长空间的证券交易市场。
科创板是独立于现有主板市场的新设板块,并在该板块内进行注册制试点,坚持面向世界科技前沿、面向经济主战场、面向国家重大需求,主要服务于符合国家战略、突破关键核心技术、市场认可度高的科技创新企业。重点支持新一代信息技术、高端装备、新材料、新能源、节能环保以及生物医药等高新技术产业和战略性新兴产业,推动互联网、大数据、云计算、人工智能和制造业深度融合,引领中高端消费,推动质量变革、效率变革、动力变革。
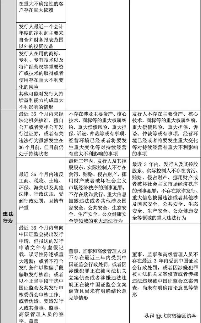
二、各板块上市条件
目前,主板、创业板和科创板的上市的基本条件主要为:




三、科创板上市的行业要求和科创属性
根据《上海证券交易所科创板企业发行上市申报及推荐暂行规定》(2021年4月修订)的相关规定,拟在科创板上市的条件主要包括“行业要求+科创属性+市值与财务指标”。因此,科创板上市的行业要求和科创属性(注:市值与财务指标详见第二部分)具体如下:
(一)行业要求
根据《上海证券交易所科创板企业发行上市申报及推荐暂行规定》(2021年4月修订)第四条的规定,“申报科创板发行上市的发行人,应当属于下列行业领域的高新技术产业和战略性新兴产业:(一)新一代信息技术领域,主要包括半导体和集成电路、电子信息、下一代信息网络、人工智能、大数据、云计算、软件、互联网、物联网和智能硬件等;(二)高端装备领域,主要包括智能制造、航空航天、先进轨道交通、海洋工程装备及相关服务等;(三)新材料领域,主要包括先进钢铁材料、先进有色金属材料、先进石化化工新材料、先进无机非金属材料、高性能复合材料、前沿新材料及相关服务等;(四)新能源领域,主要包括先进核电、大型风电、高效光电光热、高效储能及相关服务等;(五)节能环保领域,主要包括高效节能产品及设备、先进环保技术装备、先进环保产品、资源循环利用、新能源汽车整车、新能源汽车关键零部件、动力电池及相关服务等;(六)生物医药领域,主要包括生物制品、高端化学药、高端医疗设备与器械及相关服务等;(七)符合科创板定位的其他领域。 限制金融科技、模式创新企业在科创板发行上市。禁止房地产和主要从事金融、投资类业务的企业在科创板发行上市。”
即,科创板上市公司必须是下列行业领域的高新技术产业和战略性新兴产业,且不得在负面清单内:

(二)科创属性
根据《上海证券交易所科创板企业发行上市申报及推荐暂行规定》(2021年4月修订)第五条的规定,“支持和鼓励科创板定位规定的相关行业领域中,同时符合下列4项指标的企业申报科创板发行上市:(一)最近3年累计研发投入占最近3年累计营业收入比例5%以上,或者最近3年研发投入金额累计在6000万元以上;其中,软件企业最近3年累计研发投入占最近3年累计营业收入比例10%以上;(二)研发人员占当年员工总数的比例不低于10%;(三)形成主营业务收入的发明专利(含国防专利)5项以上,软件企业除外;(四)最近3年营业收入复合增长率达到20%,或者最近一年营业收入金额达到3亿元。采用《审核规则》第二十二条第二款第(五)项上市标准申报科创板发行上市的发行人除外。”
第六条的规定,“支持和鼓励科创板定位规定的相关行业领域中,虽未达到本规定第五条指标,但符合下列情形之一的企业申报科创板发行上市:(一)拥有的核心技术经国家主管部门认定具有国际领先、引领作用或者对于国家战略具有重大意义;(二)作为主要参与单位或者核心技术人员作为主要参与人员,获得国家自然科学奖、国家科技进步奖、国家技术发明奖,并将相关技术运用于主营业务;(三)独立或者牵头承担与主营业务和核心技术相关的国家重大科技专项项目;(四)依靠核心技术形成的主要产品(服务),属于国家鼓励、支持和推动的关键设备、关键产品、关键零部件、关键材料等,并实现了进口替代;(五)形成核心技术和主营业务收入相关的发明专利(含国防专利)合计50项以上。”
即,关于科创板上市公司的科创属性,有2套评价指标,不符合科创属性评价标准1的,应符合标准2,尽管标准2尽管未设置量化评价指标,但门槛其实更高。

来源:北京市中咨律师事务所
特别声明:
以上所刊登的文章仅代表作者本人观点,不代表北京市律师协会立场。
欢迎大家踊跃投稿,分享各自观点。
本文关键词:科创板上市条件和创业板上市条件,科创板上市的条件和要求包括,科创板上市条件和规定,科创板上市的条件和要求有哪些,科创板上市什么条件。这就是关于《科创板上市条件和要求,科创板上市的条件和要求(上交所、深交所IPO条件介绍)》的所有内容,希望对您能有所帮助!
- 最近发表