手机版

百科生活 投稿

购买固定资产分录,购进固定资产会计分录怎么做(超详细的固定资产会计分录大全+账务处理)

百科 2026-04-04 07:46:14 投稿 阅读:2663次

关于【购买固定资产分录】:购进固定资产会计分录怎么做,今天小编给您分享一下,如果对您有所帮助别忘了关注本站哦。

  • 内容导航:
  • 1、购买固定资产分录:购进固定资产会计分录怎么做
  • 2、月薪2万的刘会计:超详细的固定资产会计分录大全+账务处理,实用

1、购买固定资产分录:购进固定资产会计分录怎么做

  本经验介绍购进固定资产应用中,如何做会计分录的操作方法。应用场景如下:

  打开财务软件,选择【账套】,输入用户名和密码,点击【确定】;

  在功能菜单,单击【账务处理】-【凭证录入】,进入“填制凭证”界面;

  企业外购固定资产无需安装投入使用,会计分录为:

  借:固定资产

  借:应交税费——应交增值税——进项税额

  贷:银行存款/应付账款

  企业外购固定资产,需进行安装,会计分录为:

  借:在建工程

  借:应交税费——应交增值税——进项税额

  贷:银行存款/应付账款

  企业外购固定资产经安装完成投入使用,会计分录为:

  借:固定资产

  贷:在建工程

2、月薪2万的刘会计:超详细的固定资产会计分录大全+账务处理,实用

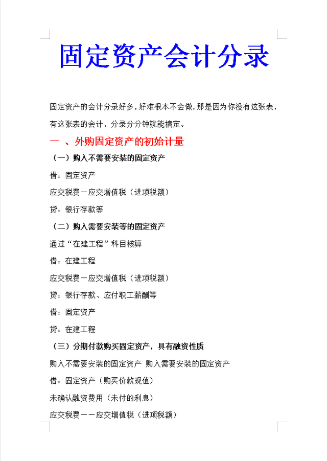
固定资产会计分录

一、外购固定资产的初始计量

购入不需要安装的固定资产可以这样记:借固定资产、应交税费-应交增值税(进项税额),贷银行存款等等

购买固定资产分录,购进固定资产会计分录怎么做(超详细的固定资产会计分录大全+账务处理)

二、自营方式建造固定资产

如果是自己建造固定资产,那记账的方法又不一样了。同样是在购入固定资产的时候,需要这样记:借工程物资、应交税费-应交增值税(进项税额);贷银行存款等等

购买固定资产分录,购进固定资产会计分录怎么做(超详细的固定资产会计分录大全+账务处理)

三、工程物资盘盈或盘亏、报废及毁损

购买固定资产分录,购进固定资产会计分录怎么做(超详细的固定资产会计分录大全+账务处理)

四、高危行业企业按照国家规定提取的安全生产费

购买固定资产分录,购进固定资产会计分录怎么做(超详细的固定资产会计分录大全+账务处理)

五、存在弃置费用的固定资产

借:固定资产
贷:在建工程(实际发生的建造成本)
预计负债(弃置费用的现值)

六、固定资产折旧的会计处理

购买固定资产分录,购进固定资产会计分录怎么做(超详细的固定资产会计分录大全+账务处理)

七、固定资产的减值

八、出售、转让固定资产

九、固定资产报废清理

固定资产的账务处理

一、会计准则中对固定资产这一会计科目的相关规定

购买固定资产分录,购进固定资产会计分录怎么做(超详细的固定资产会计分录大全+账务处理)

......

篇幅有限,固定资产的会计分录和账务处理就先到这里,有完整的,希望能帮到大家。

本文关键词:购置固定资产会计分录怎么做,固定资产购入的会计分录,购入固定资产的会计分录怎么写,购进的固定资产怎么做分录,购入固定资产的分录。这就是关于《购买固定资产分录,购进固定资产会计分录怎么做(超详细的固定资产会计分录大全+账务处理)》的所有内容,希望对您能有所帮助!

本文链接:https://bk.89qw.com/a-469546

最近发表
网站分类