手机版

百科生活 投稿

哪有艺考培训机构,艺考培训机构排行榜前十(国内教育培训市场分析研究)

百科 2026-02-19 17:17:31 投稿 阅读:2311次

关于【哪有艺考培训机构】:艺考培训机构排行榜前十 全国最好的艺考培训机构排行榜,今天小编给您分享一下,如果对您有所帮助别忘了关注本站哦。

  • 内容导航:
  • 1、哪有艺考培训机构:艺考培训机构排行榜前十 全国最好的艺考培训机构排行榜
  • 2、国内教育培训市场分析研究:艺考篇

1、哪有艺考培训机构:艺考培训机构排行榜前十 全国最好的艺考培训机构排行榜

  现在市面上的培训学校除了常规的主学科外,在政府双减政策下,相关的音乐、美术、音乐等艺术培训机构也如春后雨笋般冒出来,而选择一个好的艺考培训机构决定了学生未来的艺术之路的畅通与否,而艺考培训机构哪家最好,本文就为大家盘点并简单介绍中国十大艺考培训机构,一起来简单了解一下吧。

  1.老鹰画室

  老鹰画室是一家成立于2001年浙江杭州,目前在成都、象山、温州等七个城市均设有分校区的知名美术培训辅导机构,招揽了大批毕业于国内各大知名高校,有着丰富从教经验的专业老师,每年招生范围遍布全国多个城市。

  2.水木源画室

  水木源画室是一家隶属于华夏视听教育,总部位于北京,在国内美术教育领域中具有较高影响力及威望的培训品牌,虽然是以美术高考为主要培训业务,但却也是专注于培养经美术精英人才的品牌。

  3.白塔岭

  白塔岭是一家成立于2002年杭州,专注于美术类教育培训的连锁绘画培训机构,目前除了针对考生的考前培训、线上教育和基础知识培训外,还有单独出版书籍,还可对艺术类学生进行教师培训,让其成为一位合格的艺术类老师。

  4.艾艺荷马

  艾艺荷马是一家成立于2009年,以高考培训、学历教育、职业教育和素质教育为主营业务,并且其中以绘画美术为主要服务领域的科技集团,除了覆盖了高考、高中基本课程外,还开设有针对中小学的兴趣班。

  5.中影人艺考

  众影人艺考是一家从2014年开始办学,专注于为消费者提供包括编导、音乐剧、舞蹈、摄影摄制、播音主持、影视表演在内的多个类型艺术培训的知名机构,因与国内一些艺术学院达成合作,因此掌握有较多资源,并培养出多位以优秀成绩进入中戏、中传、北影并在其中毕业的毕业生。

  6.微力量

  微力量是一家涉足互联网在线教育、影视传媒、艺术教育等多个领域的国内多元化艺术教育集团,于2016年已经在新三板挂牌上市,自2011年成立以来,至今除了位于长沙的本部以外,还在北京、深圳等国内大中城市开设有分公司。

  7.湃乐思

  湃乐思是一家成立于2004年北京,还于2015年设立有同名网校的传媒培训机构,学校可为学生提供全流程一站式教学报考等系列服务,除此之外,线下业务还可谓学生提供艺考相关书籍。

  8.星干线艺术

  星干线艺术是一家由华媒控股于2006年推出的国内知名艺术教育品牌,进入这家艺考机构的学生可以覆盖到音乐剧、舞蹈、摄影、音乐、导演等多个领域,并且可为这些学生提供专业化,符合不同学习需求的一站式艺术培训服务。

  9.天籁教育

  天籁教育是一家成立于1998年,是可为美术类、舞蹈类、表演类、编导类艺考生提供较为专业艺术培训的综合性机构,旗下设计的艺术门类较多,且在二十多年的发展过程中,将位于重庆的总部公司的销售网络遍布全国11个省市。

  10.舞研艺考

  舞研艺考是一家总部设在北京,可为舞蹈艺术考生提供中国舞、芭蕾舞、国标舞、现代舞等物种在内的多类型专业培训,除此之外,还可为消费者提供文化课、初中升高中、升大学、考研的考试培训。

2、国内教育培训市场分析研究:艺考篇

本文是关于国内教育培训市场的一个分析研究,主要着重点在艺考市场上,一起来看看~

哪有艺考培训机构,艺考培训机构排行榜前十(国内教育培训市场分析研究)

一、艺考简介

艺高是针对艺术特长生的高考形式,包含美术、音乐等。高考除一般学生选择的传统文化课考试方式外,还有针对艺术特长生的艺术高考,参加艺术高考的学生在参加最终的文化课考试前,先参加各省、各专业院校组织的美术、音乐艺术类专业考试,在取得合格证后,即可以比普通考生以较低的文化课分数加专业成绩进入较好的大学。当前艺考专业包含美术类、音乐类、舞蹈类、表演类、播音类、编导类、书法类、摄影类等。

艺考包括专业考试和文化课考试,只有专业考试和文化课考试均通过一定的分数线,才能被有关高校录取。如报考美术类专业,考试的公共科目为素描、速写、色彩,如报考设计类专业,有的地方会增加“构成”。

专业考试完成后,考生返回学校继续文化课学习,并参加 6 月份全国统一高考,取得文化成绩,最后按当年划定的分数线从高到低录取,文化课考试与普通高考一样,分文理科。

哪有艺考培训机构,艺考培训机构排行榜前十(国内教育培训市场分析研究)

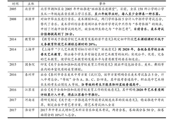
国内艺考各时间节点

二、国内艺考市场发展利好因素

1. 艺考纳入中考,刺激艺术培训市场需求增加

艺术教育是我国素质教育的重要一部分,但受限于传统的以考试和升学为导向的教学模式,艺术教育并未引起学校和家长足够的重视。国务院、教育部多次发文要求地方政府推进中小学艺术教育,但始终是雷声大、雨点小。地方政府虽然也会出台相应的文件响应中央号召,但多以倡导性的意见为主,缺乏硬性约束,实施效果一般。

2017年江苏、河南率先将音乐、美术考试纳入中考范围,明确规定了音乐、美术考试分数计入中考总分,在中考考试改革的刺激下,艺术培训市场需求也将不断增大。

哪有艺考培训机构,艺考培训机构排行榜前十(国内教育培训市场分析研究)

2. 民促法三审修订案落地

2016年11月7日,十二届全国人大常委会第二十四次会议审议通过了《关于修改<中华人民共和国民办教育促进法>的决定》(简称民促法三审修订),修正案自2017年9月1日起施行。

民促法三审修订明确了艺术培训机构举办人可以依照公司法有关规定取得办学收益;培训机构可以根据市场调节自主收费,短期有望驱动机构业绩增长;在税收优惠方面,根据后续出台相关政策,艺术培训机构有望获得优于普通企业的税收优惠。

3. 消费升级,激发艺术培训需求

艺术培训行业发展恰好伴随随着我国经济的快速发展,居民的生活水平得到迅速提高,温饱需求已不再是人们主要需求,人们开始更多的关注自我价值的实现和精神层面的追求。

这种追求近两年在农村地区显得尤为明显,农村家庭人均文教娱乐服务支出占消费支出比重由2013年7.3%快速上升到10%以上的比重。文教娱乐支出在城镇家庭消费支出中所占比重一直保持较高的水平,并且在2013年有了比较大的提高。

消费升级带动居民对文教娱乐的支出不断增加,2012年城镇居民人均文教娱乐支出首次突破2000元,居民消费水平的提升大大激发了市场艺术表演活动,演出场次屡创新高。从2012年135万次提升至2015年210.8万次,观看艺术表演演出的观众也从2008年6320万人次增长至2015年创记录达的9580万人次,居民艺术素养得到熏陶,将进一步激发居民的艺术培训需求。

哪有艺考培训机构,艺考培训机构排行榜前十(国内教育培训市场分析研究)

数据来源:国家统计局

三、当前艺术培训市场分析

艺术教育在我国高等教育扮演着越来越重要的作用,无论是招生人数还是毕业生人数都不断增长,在同期本科生人数中占比越来越大,反映了社会和市场对艺术类专业的学生的认可。

哪有艺考培训机构,艺考培训机构排行榜前十(国内教育培训市场分析研究)

数据来源:国家统计局

在艺术教育培训中,当前少儿艺术培训市场日渐红火,2020年市场规模有望达到1300亿,青少年艺术培训行业快速增长主要来自于以下几点:

  1. 艺术考试纳入中考并在全国推广是大势所趋,未来艺术考试将在升学考试中扮演着更加重要的角色,激发中小学生艺术培训刚性需求;
  2. 随着居民生活水平提高,消费升级,人均艺术培训支出将稳定增长。
哪有艺考培训机构,艺考培训机构排行榜前十(国内教育培训市场分析研究)

计算假设:

  1. 中小学生总人数从2015年1.4亿人提升至2020年1.57亿人,年化增长达2.25%;
  2. 艺术培训参与率增长从2015年10.82%上升至2020年15.82%;
  3. 人均艺术培训花费由2015年3790元上升至2020年5316,客单价年复合增长率7%。
哪有艺考培训机构,艺考培训机构排行榜前十(国内教育培训市场分析研究)

少儿艺术培训市场规模测算

高考艺术培训市场经过多年的发展已经逐渐成熟,目前正处于整合阶段,2020年市场规模有望达到540亿,五年复合增速达9.06%。行业增长主要来自于以下几点:

  1. 艺术教育在高等教育中的地位逐渐提高,艺考生人数稳定增加;
  2. 艺术高考培训市场为刚需付费市场,艺考生人均艺术培训支出将稳定增长。
哪有艺考培训机构,艺考培训机构排行榜前十(国内教育培训市场分析研究)

艺术高考培训市场规模测算

计算假设:

  1. 高考艺考生人数从2015年100万人增加至2020年105万人,年化增长0.98%。
  2. 人均艺考培训费用由2015年35000元提升至2020年51426元,年化增长8%(培训费用根据老鹰教育,荷马教育,中影艺考等20家艺考培训机构收费估算)

四、艺术培训行业特征及痛点

1. 艺术高考培训过度限制于人数基础

艺术类高考培训机构的业务增长非常限制于参加艺术类高考生的增加,该类高考生一般占比总高考人数的8-9%。2015年至2020年,高考艺术生人数将从100万增加至105万,年化增加率低于1%,整个市场基数相对稳定,增长较为缓慢,市场规模的增长更多的是靠客单价的增加而扩张

整个市场内部的企业为争夺生源而产生的竞争较为激烈,现阶段头部机构因出色的教学和师资会快速获取客户,学生人数以25%年化增长,但很快会遇到瓶颈旗。长久的看,该行业不会有爆发式增长,学生规模的大幅度增加必须配以相应的师资、教学场地和教学服务的到位。

2. 受限于地域资源、教学模式等因素,艺术培训市场相对分散

教育赛道一个显著的特点是,行业分散,培训机构小而多,即便是规模最大的新东方、好未来等机构,加起来也只占整个教育市场不到10% ,经历多年积蓄的K12 教育尚是如此,而在艺术培训这个更加垂直的市场,大多培训机构的规模往往只维持在数百人以内,头部机构的单体市场占有率很难突破5%

艺术培训市场格局分散主要源于地域资源、教学模式等因素的限制,往往很难进行标准化的大规模复制。

哪有艺考培训机构,艺考培训机构排行榜前十(国内教育培训市场分析研究)

3. 艺术培训行业营销能力弱,品牌沉淀过程慢,耗时长,新玩家竞争优势弱

艺术培训机构的品牌很难凭借营销方式产生强大的广告效应。社会认可教育品牌的方式不会仅仅依赖于完全市场化的广告,而是需要凭借许多市场以外的教研表现等方面的真正的实力才会被用户认可。

用户对艺术培训机构的选择更多的是基于培训机构的口碑,这种引流的方式需要时间的积累,市场新的进入者往往需要花费较长的周期才能在行业中形成口碑效应,在短期内竞争优势偏弱。

本文关键词:广东艺考培训机构排行榜前十,北京艺考培训机构排行榜前十,艺考培训机构排行,洛阳艺考培训机构排行榜前十,太原艺考培训机构排行榜前十。这就是关于《哪有艺考培训机构,艺考培训机构排行榜前十(国内教育培训市场分析研究)》的所有内容,希望对您能有所帮助!

本文链接:https://bk.89qw.com/a-470264

最近发表
网站分类