手机版

百科生活 投稿

二叉树的深度和高度有什么区别,二叉树的高度与深度(C语言数据结构:什么是树)

百科 2026-02-18 10:48:09 投稿 阅读:2386次

关于【二叉树的深度和高度有什么区别】:二叉树的深度和高度有什么区别,今天小编给您分享一下,如果对您有所帮助别忘了关注本站哦。

  • 内容导航:
  • 1、二叉树的深度和高度有什么区别
  • 2、C语言数据结构:什么是树?什么是二叉树?

1、二叉树的深度和高度有什么区别

  区别:深度是从根节点数到它的叶节点,高度是从叶节点数到它的根节点。

  二叉树的深度是从根节点开始自顶向下逐层累加的;而二叉树高度是从叶节点开始自底向上逐层累加的。虽然树的深度和高度一样,但是具体到树的某个节点,其深度和高度是不一样的。

2、C语言数据结构:什么是树?什么是二叉树?

在二叉树之前的数据结构学习中,我们学习了顺序表、链表、栈、队列这几种结构,它们都是用链表或者数组的方式来实现的,主要考察我们对结构体的运用!

今天让我们来学习一个新的数据结构,也就是下面这副图里面的树

啊不好意思,图拿错了!????

二叉树的深度和高度有什么区别,二叉树的高度与深度(C语言数据结构:什么是树)

是下面这个才对

二叉树的深度和高度有什么区别,二叉树的高度与深度(C语言数据结构:什么是树)

1.什么是树?

1.1树的概念

树是一种非线性的数据结构,它是由n个有限节点组成的具有一定层次关系的集合。

把它叫做树是因为它看起来的确像一个树的根部

当然也可以理解为是树干在上,树叶在下的结构

有一个特殊的节点,被称为根节点,也就是树的开头

除了根节点外,其余节点都是,个互不相交的集合。每一个集合都是一颗与树的结构类似的子树

每一个节点只能有一个前驱,但是可以有很多个后驱

因此,树是递归定义的

二叉树的深度和高度有什么区别,二叉树的高度与深度(C语言数据结构:什么是树)

树中的子节点不能有交集

上图中的B节点不能有G这个孩子,因为G已经有父母C了

同理,G节点也不能同时拥有两对父母

子节点之间也不能相连,如E和F不能相连

1.2树的相关知识点

二叉树的深度和高度有什么区别,二叉树的高度与深度(C语言数据结构:什么是树)

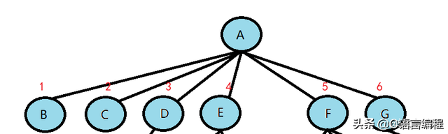
节点的度:一个节点含有的子树的个数称为该节点的度; 如下图:A的度为6

二叉树的深度和高度有什么区别,二叉树的高度与深度(C语言数据结构:什么是树)

叶节点或终端节点:度为0的节点称为叶节点; 图中B、C、H、I…等节点为叶节点

非终端节点或分支节点:度不为0的节点; 如上图中D、E、F、G…等节点为分支节点

简单的说,就是有娃的节点就是分支节点

二叉树的深度和高度有什么区别,二叉树的高度与深度(C语言数据结构:什么是树)

双亲节点或父节点:若一个节点含有子节点,则这个节点称为其子节点的父节点; 如上图,D是H的父节点

孩子节点或子节点:一个节点含有的子树的根节点称为该节点的子节点; 如上图:H是D的孩子节点

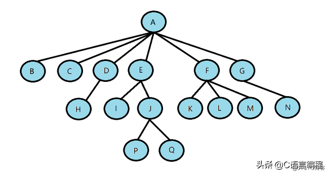
兄弟节点:具有相同父节点的节点互称为兄弟节点; 如下图:P、Q是兄弟节点

二叉树的深度和高度有什么区别,二叉树的高度与深度(C语言数据结构:什么是树)

树的度:一棵树中,最大的节点的度称为树的度; 示例中树的度为6(即A的度)

节点的层次:从根开始定义起,根为第1层,根的子节点为第2层,以此类推

树的高度或深度:树中节点的最大层次; 示例中树的高度为4

堂兄弟节点:双亲在同一层的节点互为堂兄弟;如下图:H、I互为兄弟节点

二叉树的深度和高度有什么区别,二叉树的高度与深度(C语言数据结构:什么是树)

节点的祖先:从根到该节点所经分支上的所有节点;示例中A是所有节点的祖先

子孙:以某节点为根的子树中任一节点都称为该节点的子孙。示例中所有节点都是A的子孙

森林:由m(m>0)棵互不相交的树的集合称为森林

多个不相交的树就是森林

二叉树的深度和高度有什么区别,二叉树的高度与深度(C语言数据结构:什么是树)

1.3树的代码表示

表示树的方式有很多种,比如下面这种

#define N 5 //指定树的度为5struct TreeNode{ int data; struct TreeNode* subs[N];//用指针数组存放孩子节点的指针};

但这种方法不够优,给大家展示一个用的最广泛的方法——孩子兄弟表示法

typedef int DataType;struct Node{ struct Node* _firstChild1; // 第一个孩子结点 struct Node* _pNextBrother; // 指向其下一个兄弟结点 DataType _data; // 结点中的数据域};

通过这种方法,父亲节点只需要保存它的第一个娃,其他娃就让大娃的兄弟节点来找

也就是家长只用管老大,老大管老二,老二管老三,依次往下……

二叉树的深度和高度有什么区别,二叉树的高度与深度(C语言数据结构:什么是树)

实际写代码的结构大概是下图这样

二叉树的深度和高度有什么区别,二叉树的高度与深度(C语言数据结构:什么是树)

2.二叉树

在实际中,二叉树是使用较多的一种树的结构

2.1概念

二叉树是度为2的树,它是一个特殊的树

二叉树不存在度大于2的节点

二叉树是有序树,它的娃(子树)有左右之分,次序不能颠倒

二叉树的深度和高度有什么区别,二叉树的高度与深度(C语言数据结构:什么是树)

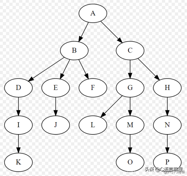
所以,二叉树都是由下面各类节点组成的树

二叉树的深度和高度有什么区别,二叉树的高度与深度(C语言数据结构:什么是树)

2.2特殊的二叉树

满二叉树:如果每一个层的节点数都达到最大值,那这个二叉树就是满二叉树。也就是说:满二叉树的层数为k,且节点总数是2k-1

满二叉树的节点数是一个等比数列公式

2 0 + 2 1 + 2 2 + . . . + 2 k − 1 = 1 ∗ ( 1 − 2 k ) / ( 1 − 2 ) = 2 k − 1 2^0+2^1+2^2+...+2^{k-1}=1*(1-2^k)/(1-2)=2^k -1 20+21+22+...+2k−1=1∗(1−2k)/(1−2)=2k−1

完全二叉树:完全二叉树是效率很高的数据结构。对于深度为K,有n个节点的二叉树,当且仅当每一个节点都与深度为K的满二叉树中编号从1至n的节点一一对应时,称为完全二叉树。

二叉树的深度和高度有什么区别,二叉树的高度与深度(C语言数据结构:什么是树)

简单说来,完全二叉树的最后一层不一定满,但必须要从左到右连续

二叉树的深度和高度有什么区别,二叉树的高度与深度(C语言数据结构:什么是树)

满二叉树是一个特殊的完全二叉树

2.3二叉树的性质

若规定根节点的层数为1,则一棵非空二叉树的第i层上最多有​2(i-1)​​个结点

若规定根节点的层数为1,则深度为h的二叉树的最大结点数是​​2h-1​​

对任何一棵二叉树, 如果度为0其叶结点个数为n0, 度为2的分支结点个数为n2,则有​​n0 = n2+1​​

若规定根节点的层数为1,具有n个结点的满二叉树的深度,​​h=log2(n+1) ​​。 (ps: 是log以2为底,n+1为对数)

对于具有n个结点的完全二叉树,如果按照从上至下从左至右的数组顺序对所有节点从0开始编号,则对于序号为i的结点有:

若​​i>0​​,i位置节点的双亲序号:​​(i-1)/2​​;i=0,i为根节点编号,无双亲节点

若​​2i+1=n否则无左孩子

若​​2i+2=n否则无右孩子

二叉树的深度和高度有什么区别,二叉树的高度与深度(C语言数据结构:什么是树)

2.4几个选择题

1. 某二叉树共有 399 个结点,其中有 199 个度为 2 的结点,则该二叉树中的叶子结点数为( )

A 不存在这样的二叉树

B 200 √

C 198

D 199

//叶子节点的数量 总比度为2的节点多1

2.在具有 2n 个结点的完全二叉树中,叶子结点个数为( )

A n √

B n+1

C n-1

D n/2

//N0+N1+N2=2n

//2N0+N1-1=2n

//N1只有0和1两种可能,因为n为整数,2n为偶数,所以2N0=2n,N0=n

3.一棵完全二叉树的节点数位为531个,那么这棵树的高度为( )

A 11

B 10 √

C 8

D 12

//假设高度是h

//完全二叉树节点最多2^h -1

// 最少2^(h-1)-1 +1

//可以通过这两个公式,推断出h=10

3.二叉树的存储结构

二叉树一般可以使用两种结构存储,一种顺序结构,一种链式结构

3.1顺序存储

顺序结构存储就是使用数组来存储

一般使用数组只适合表示完全二叉树,因为不是完全二叉树会有空间的浪费。

现实使用中只有堆才会使用数组来存储

下一篇博客会带大家认识​​堆​​这个特殊的树形结构(和内存里面那个堆????没啥关系哈)

二叉树的深度和高度有什么区别,二叉树的高度与深度(C语言数据结构:什么是树)

看到这张图,你肯定想问,如果用数组结构存储,那还怎么还原出一颗树????呢?

这里我们需要理解物理存储和逻辑结构的关系

二叉树顺序存储在物理上是一个数组,在逻辑上是一颗二叉树

那怎么计算这种情况下的父亲和娃呢?

leftchild=parent*2+1

rightchild=parent*2+2

parent=(child-1)/2

二叉树的深度和高度有什么区别,二叉树的高度与深度(C语言数据结构:什么是树)

怎么样,是不是忽然感觉妙级了?

二叉树的深度和高度有什么区别,二叉树的高度与深度(C语言数据结构:什么是树)

3.2链式存储

这就就没啥好说的啦,使用一个简单的二叉链就能构成二叉树

typedef int BTDataType;// 二叉链struct BinaryTreeNode{ struct BinTreeNode* _pLeft; // 指向当前节点左孩子 struct BinTreeNode* _pRight; // 指向当前节点右孩子 BTDataType _data; // 当前节点的值}

结语

嘿嘿嘿,本篇博客到这里就结束啦!

-----------------------------------

©著作权归作者所有:来自51CTO博客作者慕雪年华的原创作品,原文链接:https://blog.51cto.com/u_15307009/5202047,侵删

写在最后:另外,对于准备学习C/C++编程的小伙伴,如果你想更好的提升你的编程核心能力(内功)不妨从现在开始!

编程学习书籍分享:

二叉树的深度和高度有什么区别,二叉树的高度与深度(C语言数据结构:什么是树)

编程学习视频分享:

二叉树的深度和高度有什么区别,二叉树的高度与深度(C语言数据结构:什么是树)

整理分享(多年学习的源码、项目实战视频、项目笔记,基础入门教程)

欢迎转行和学习编程的伙伴,利用更多的资料学习成长比自己琢磨更快哦!

本文关键词:二叉树的深度和高度有什么区别吗,二叉树的深度是啥意思,二叉树的深度和广度,二叉树的深度和高度有什么区别和联系,二叉树的高度与深度。这就是关于《二叉树的深度和高度有什么区别,二叉树的高度与深度(C语言数据结构:什么是树)》的所有内容,希望对您能有所帮助!

本文链接:https://bk.89qw.com/a-473413

最近发表
网站分类