手机版

百科生活 投稿

4的倍数特征,11的倍数特征(<下>数学期末冲刺卷2)

百科 2026-02-08 10:42:58 投稿 阅读:9868次

关于【4的倍数特征】:4的倍数特征,今天涌涌小编给您分享一下,如果对您有所帮助别忘了关注本站哦。

  • 内容导航:
  • 1、4的倍数特征
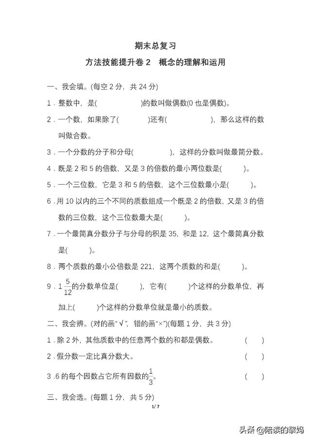
  • 2、人教版五(下)数学期末冲刺卷2 概念的理解和运用

1、4的倍数特征

  1、4的倍数特征:末尾两位是4的倍数。因为100或100的倍数必然是4的倍数,只要末尾两位也是4的倍数即可。

  2、4的倍数必然是偶数,因此,末尾数一定是偶数,0,2,4,6,8。

  3、4的倍数的两位数总共24个,一位数,0,4,8;二位数:12,16,20,24,28,36,40,44,48,52,56,60,64,68,72,76,80,84,88,92,96。

2、人教版五(下)数学期末冲刺卷2 概念的理解和运用

五年级数学下册需要重点记背的概念有哪些?

一、旋转、平移

时针旋转1小时是30度

二、因数与倍数

1、如果a×b=c(a、b、c都是不为0的整数),那么a、b就是c得因数,c就是a、b的倍数。

2、一个数的因数个数是有限的,其中最小的因数是1,最大的因数是它本身。一个数的倍数是无限的,其中最小的倍数是它本身,没有最大倍数。

3、奇数与偶数:

自然数中,是2的倍数的数叫做偶数(0也是偶数),不是2的倍数的数叫做奇数。

偶数:个位是0,2,4,6,8的数。

奇数:个位不是0,2,4,6,8的数。

4、倍数特征:

2的倍数的特征:各位是0,2,4,6,8。

3(或9)的倍数的特征:各个数位上的数之和是3(或9)的倍数。

5的倍数的特征:各位是0,5。

5、质数与合数:

质数:一个数,如果只有1和它本身两个约数,这样的数叫做质数(或素数)。

合数:一个数,如果除了1和它本身还有别的约数,这样的数叫做合数。1不是质数,也不是合数。

1既不是质数也不是合数。

6、奇数与偶数的运算规律

偶数+偶数=偶数 奇数+奇数=奇数 奇数+偶数=奇数

偶数-偶数=偶数 奇数-奇数=奇数 奇数-偶数=奇数

偶数个偶数相加是偶数, 奇数个奇数相加是奇数。

偶数×偶数=偶数 奇数×奇数=奇数 奇数×偶数=偶数

7、质因数:如果一个质数是某个数的因数,那么这个质数就是这个数的质因数。

8、分解质因数:把一个合数用质因数相成的方式表示出来叫做分解质因数。

9、100以内的质数表:

2、 3、 5、 7、 11、 13、17、19

23、29、31、 37、 41、 43、47、53

59、61、67、71、 73、 79、83、89、97

三、长方体的认识、表面积、体积和容积

1. 长方体有6个面,一般都是长方形(特殊情况有两个相对的面是正方形),相对的面面积相等;有8个顶点,12条棱,12条棱可以分为三组:4条长,4条宽,4条高。

2. 正方体有6个面,都是面积相等的正方形;有8个顶点,12条棱,每条棱的长度都相等。

3.正方体是特殊的长方体。(长宽高都相等)

4.长方体的棱长总和=(长+宽+高)×4

5.正方体的棱长总和=棱长×12

6.长方体6个面的总面积叫作它的表面积。长方体相对的面的面积相等,前后面的面积=长×高;左右面的面积=宽×高;上下面的面积=长×宽

7.长方体的表面积=(长×宽+长×高+宽×高)×2

8.正方体6个面的总面积叫作它的表面积,6个面的面积都相等。

9.正方体的表面积=棱长×棱长×6

10.物体所占空间的大小叫作物体的体积。常用的体积单位有:立方厘米,立方分米,立方米。

1立方米=1000立方分米 1立方分米=1000立方厘米 1立方米=1000000立方厘米

11.容器所能容纳物体的体积叫作容器的容积。常用的容积单位有:升和毫升

1升=1立方分米 1毫升=1立方厘米

12.相邻的的体积单位之间的互化:

13.计算物体的体积用体积单位,计算液体、气体的体积一般用容积单位。

14.长方体的体积=长×宽×高

15.正方体的体积=棱长×棱长×棱长

16.长方体(正方体)的体积=底面积×高

17.正方形 :周长=边长×4 C=4a

面积=边长×边长 S=a×a

长方形 :周长=(长+宽)×2 C=2(a+b)

面积=长×宽 S=ab

四、分数的意义和性质

1、分数单位:

把单位“1”平均分成若干份,表示其中一份的数叫分数单位,如:2/3的分数单位是1/3。

2、分数的除法则:

被除数÷除数 =

a ÷ b = (b≠0)

3、真分数:分子比分母小的分数叫做真分数。

4、假分数:分子比分母大或者分子和分母相等的分数叫做假分数。假分数大于或等于1。

5、带分数:把假分数写成整数和真分数的形式,叫做带分数。

6、带分数与假分数互化的方法:

带分数化假分数:用原来的分母作分母,用分母乘于整数部分加分子做分子。

假分数化带分数:用分子除以分母,当分子是分母的倍数时,能化成整数,商就是这个整数,分子不是分母的倍数时,能化成带分数,商是带分数的整数部分,余数是分数部分的分子,分母不变。

7、分数的基本性质:

分数的分子和分母同时乘以或除以同一个数(0除外),分数的大小不变。

8、最大公因数:几个数公有的因数,叫做这几个数的因数数。公因数个数有限个。其中最大的一个叫做这几个数的最大公因数。

9、最小公倍数:几个数公有的倍数,叫做这几个数的公倍数。公倍数有无限个。其中最小的一个叫做这几个数的最小公倍数。

10、倍数关系的两个数,最大公约数为较小数,最小公倍数为较大数。

11、互质数: 公约数只有1的两个数,叫做互质数。相临的两个数一定互质。两个连续奇数一定互质。1和任何数互质。

12、互质关系的两个数,最大公约数为1,最小公倍数为乘积。

13、通分:把异分母分数的分别化成和原来分数相等的同分母的分数,叫做通分。(通分用最小公倍数)

14、约分:把一个分数的分子、分母同时除以公约数,分数值不变,这个过程叫约分。

15、最简分数:分子、分母是互质数的分数,叫做最简分数。分数计算到最后,得数必须化成最简分数。

16、分数大小的比较:同分母的分数相比较,分子大的大,分子小的小。异分母的分数相比较,先通分然后再比较;若分子相同,分母大的反而小。

五、分数的加减法

分数的加、减法则:同分母的分数相加减,只把分子相加减,分母不变。异分母的分数相加减,先通分,然后再加减。

4的倍数特征,11的倍数特征(<下>数学期末冲刺卷2)

4的倍数特征,11的倍数特征(<下>数学期末冲刺卷2)

4的倍数特征,11的倍数特征(<下>数学期末冲刺卷2)

4的倍数特征,11的倍数特征(<下>数学期末冲刺卷2)

4的倍数特征,11的倍数特征(<下>数学期末冲刺卷2)

4的倍数特征,11的倍数特征(<下>数学期末冲刺卷2)

本文关键词:25的倍数特征,4的倍数有什么特点和规律,11的倍数特征,5的倍数特征,9的倍数特征。这就是关于《4的倍数特征,11的倍数特征(<下>数学期末冲刺卷2)》的所有内容,希望对您能有所帮助!

本文链接:https://bk.89qw.com/a-475693

最近发表
网站分类