手机版

百科生活 投稿

统计职称考试好过吗,统计师高级职称考试难吗(统计师——一个专业的职称)

百科 2025-10-22 09:41:32 投稿 阅读:8350次

关于【统计职称考试好过吗】:统计职称考试好过吗,今天小编给您分享一下,如果对您有所帮助别忘了关注本站哦。

  • 内容导航:
  • 1、统计职称考试好过吗
  • 2、统计师——一个专业的职称

1、统计职称考试好过吗

  不太好过,理由如下:

  1、统计职称考试共分为三个职位,分别是高级职称、中级职称和初级职称。高级职称需要进行的考试科目是《高级统计实务与案例分析》,虽然是开卷考试,但是有简答题和案例分析计算题,案例分析计算题是综合性较强的题目类型,需要考生有较好的分析能力和逻辑能力;

  2、中级职称的复习内容也很复杂,有很多关于财务会计的知识,并且还包含了高等数学、线性代数等数学基础知识;其次专业知识和统计条文也有所增加,需要结合经济学和数学知识,十分繁琐;

  3、近年来,报考统计职称考试的人数逐步增长,而通过率不变,约20%左右,因此考试难度也渐渐地升高。

2、统计师——一个专业的职称

大家好,我是刘小编,今天小编继续为大家介绍一个专业性较强的证书——统计师。

 统计职称考试好过吗,统计师高级职称考试难吗(统计师——一个专业的职称)

我相信大家可能对于该证书是很陌生的,因为这个证书是由人社局和国家统计局共同颁发的,其含金量大家可想而知,其类型可以归于专业职称一类。

统计职称考试好过吗,统计师高级职称考试难吗(统计师——一个专业的职称)

封面

统计职称考试好过吗,统计师高级职称考试难吗(统计师——一个专业的职称)

初级 统计师

相信大家会很疑惑统计师主要工作内容是什么?在企业主要就是从事数据的收集、整理、分析,为企业提供决策、预测、综合评价分析,为企业管理决策提供支持。也可以从事统计调查研究,比如调查设计、管理等。

统计师就是用数据来反映工厂(公司)在原料进厂、生产工艺、产品形成、产品销售的物料转换过程和成果。它工作的最后结果是“统计报表”和“统计分析”,属于一个部门的“信息收集、分析、整理”的工作。总的说来就是利用专业手段使目标的信息具体化。

首先我们先了解一下这个证书的报名官网,一般含金量较高的证书都是在中国人事考试网报名,学员点击官网左上角去“网上报名”即可,老用户使用账号密码直接登录即可,新用户可以按照流程注册账号登录即可。

统计职称考试好过吗,统计师高级职称考试难吗(统计师——一个专业的职称)

报名考试登录界面

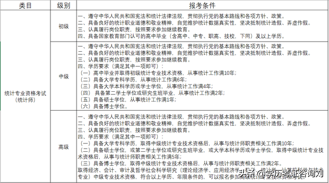
第二个大家需要了解的是该证书的报名条件,统计师职称分为初、中、高三个等级,学员可以根据自己的情况选择报考等级。总的说来报名学历从低到高都有,只是工作年限略有差异。

统计职称考试好过吗,统计师高级职称考试难吗(统计师——一个专业的职称)

报名资格

第三个就是大家非常关心的考试时间,统计师一般每年考一次,一般是每年的4-7月报名(各地的报名时间略有差异),10月中下旬考试,考后两个月左右网上可查询成绩。

第四点就是关于考试的内容方面以及考试方式,小编找了一下往年的资料,大家可以看下专业内容,以供参考。

统计职称考试好过吗,统计师高级职称考试难吗(统计师——一个专业的职称)

时间安排

统计职称考试好过吗,统计师高级职称考试难吗(统计师——一个专业的职称)

选择题

初中级专业技术资格考试每门都是120分总分,及格分数为72分,高级专业技术资格总分150分,90分即可。学员需要同时考过两门,没有补考。考试费由中国人事考试网统一收取,城市不同收费不太一致,以中国人事考试网为准。

统计职称考试好过吗,统计师高级职称考试难吗(统计师——一个专业的职称)

及格分数线

今天的统计专业技术资格考试就为大家介绍到这里,希望可以帮助到大家。

本文关键词:统计师能评职称吗,统计有职称吗,统计职称考试有什么用,统计师高级职称考试难吗,统计师算职称吗。这就是关于《统计职称考试好过吗,统计师高级职称考试难吗(统计师——一个专业的职称)》的所有内容,希望对您能有所帮助!

本文链接:https://bk.89qw.com/a-480355

最近发表
网站分类