手机版

百科生活 投稿

二极管的符号,二极管图形符号是什么(一起认识不同类型二极管的图形符号)

百科 2026-04-04 05:50:49 投稿 阅读:5404次

关于【二极管的符号】:二极管的符号(二极管的符号图),今天小编给您分享一下,如果对您有所帮助别忘了关注本站哦。

  • 内容导航:
  • 1、一起认识不同类型二极管的图形符号
  • 2、二极管的符号(二极管的符号图)
  • 3、二极管图形符号是什么?
  • 4、二极管用什么符号表示?
  • 5、二极管的符号是什么?

1、一起认识不同类型二极管的图形符号

二极管(全称为半导体二极管)是一种常用的具有一个PN结的半导体器件,它具有单向导电性,通过二极管的电流只能沿一个方向流动。二极管只有在所加的正向电压达到一定值后才能导通。

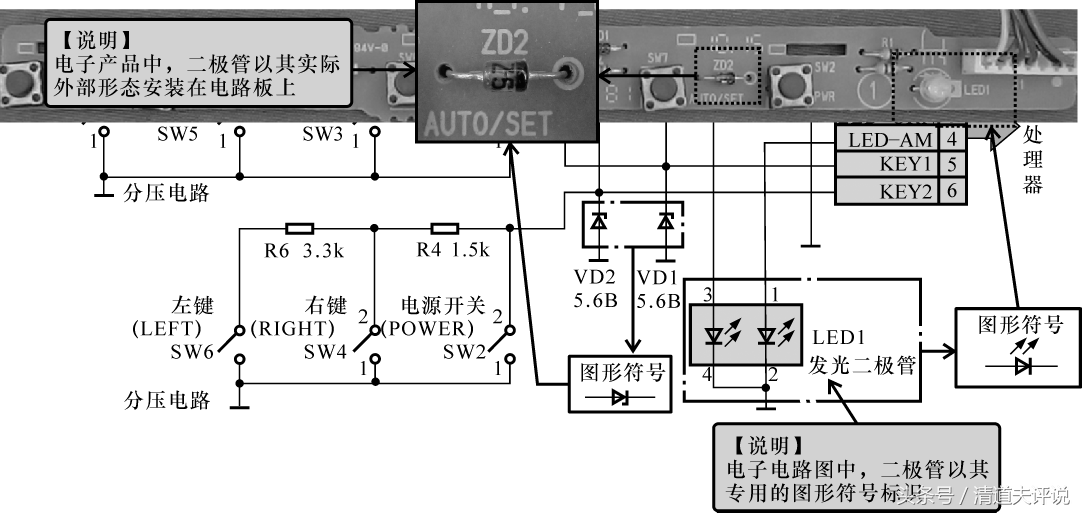
在实际电子产品或设备中,二极管以其实际的外部形态安装在各种各样的电路板上,而在对应于该电子产品或设备的电子电路图中,二极管则用专用的图形符号代替,电路板上的二极管与电子电路图中的图形符号一一对应,如下图:

二极管的符号,二极管图形符号是什么(一起认识不同类型二极管的图形符号)

1、识别二极管的图形符号

下图所示为普通二极管在电子电路图中的图形符号,又称电路符号。可以看到,它主要由一个小三角形、表示负极的竖线和两根引出线构成,小三角形和表示负极的竖线就是二极管的图形符号(相当于二极管内PN结的结构简化图),两根引出线相当于二极管的两个引脚,由图形符号两端伸出,与电路图中的电路线连通,构成电子线路。

二极管的符号,二极管图形符号是什么(一起认识不同类型二极管的图形符号)

2、认识不同类型二极管的图形符号

在实际应用中,二极管的类型多种多样,相对应的图形符号也有所区别,因此,了解不同类型的二极管的图形符号,对准确识别出电子电路图中二极管的类型有重要意义。

常见二极管的图形符号、外形及功能如下图

二极管的符号,二极管图形符号是什么(一起认识不同类型二极管的图形符号)

二极管的符号,二极管图形符号是什么(一起认识不同类型二极管的图形符号)

二极管的符号,二极管图形符号是什么(一起认识不同类型二极管的图形符号)

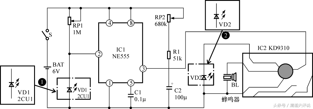
  • 识别二极管的电路标识

二极管在电子电路中的标识通常分为两部分,一部分是图形符号,标识二极管的类型;另一部分是字母+数字,标识该二极管在电路中的名称、序号及型号参数等信息。

典型二极管的电路标识方法如下图所示

二极管的符号,二极管图形符号是什么(一起认识不同类型二极管的图形符号)

图形符号(电路符号)体现出了二极管的基本类型;引线由图形符号两端伸出,与电路图中的电路线连通,构成电子线路。完整的电路标识通常提供了二极管的类别、名称、序号以及二极管型号等参数信息。

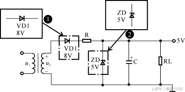
  • 识读二极管的标识信息

二极管的标识主要有“二极管名称”“材料辕极性”“类型”“序号”“规格号” 等相关信息。识读二极管的标识信息,对我们分析、检修电路十分重要。

典型整流电路中二极管的电路标识如下图

二极管的符号,二极管图形符号是什么(一起认识不同类型二极管的图形符号)

二极管的符号,二极管图形符号是什么(一起认识不同类型二极管的图形符号)

典型光控电子生日蛋糕电路中二极管的电路标识如图

二极管的符号,二极管图形符号是什么(一起认识不同类型二极管的图形符号)

2、二极管的符号(二极管的符号图)

二极管用什么符号表示

  电路板的二极管是用什么符号表示,哪个懂得说下二极管符号如下:二极管是用半导体材料(硅、硒、锗等)制成的一种电子器件。
  它具有单向导电性能, 即给二极管阳极和阴极加上正向电压时,二极管导通。
  当给阳极和阴极加上反向电压时,二极管截止。
   因此,二极管的导通和截止,。

3、二极管图形符号是什么?

  小三角形和表示负极的竖线就是二极管的图形符号。
  二极管(全称为半导体二极管)是一种常用的具有一个PN结的半导体器件,它具有单向导电性,通过二极管的电流只能沿一个方向流动。
  二极管只有在所加的正向电压达到一定值后才能导通。
  

4、二极管用什么符号表示?

  二极管是用半导体材料(硅、硒、锗等)制成的一种电子器件。
  它具有单向导电性能, 即给二极管阳极和阴极加上正向电压时,二极管导通。
  当给阳极和阴极加上反向电压时,二极管截止。
   因此,二极管的导通和截止,则相当于开关的。

5、二极管的符号是什么?

  二极管符号如图,二极管用半导体材料(硅、硒、锗等)制成的一种电子器件。
  它具有单向导电性能, 即给二极管阳极和阴极加上正向电压时,二极管导通。
  当给阳极和阴极加上反向电压时,二极管截止。
   因此,二极管的导通和截止,则。

本文关键词:二极管的电路符号,光电二极管的符号,二极管图形符号正负极判断,二极管的符号图,发光二极管的符号。这就是关于《二极管的符号,二极管图形符号是什么(一起认识不同类型二极管的图形符号)》的所有内容,希望对您能有所帮助!

本文链接:https://bk.89qw.com/a-484612

最近发表
网站分类