手机版

百科生活 投稿

用动词填空什么地寻找,什么地寻找填词语填空(二年级下册语文的地得专项练习)

百科 2026-02-17 15:22:56 投稿 阅读:8079次

关于【用动词填空什么地寻找】:用动词填空什么地寻找,今天小编给您分享一下,如果对您有所帮助别忘了关注本站哦。

  • 内容导航:
  • 1、用动词填空什么地寻找
  • 2、二年级下册语文的地得专项练习,可打印

1、用动词填空什么地寻找

  1、不停地寻找。

  2、劳师动众地寻找。

  3、分头地寻找。

  4、急切地寻找。

  5、仔细地寻找。

  6、焦急地寻找。

  7、烦躁地寻找。

  8、用心地寻找。

  9、费劲地寻找。

  10、焦虑地寻找。

  11、着急地寻找。

  12、努力地寻找。

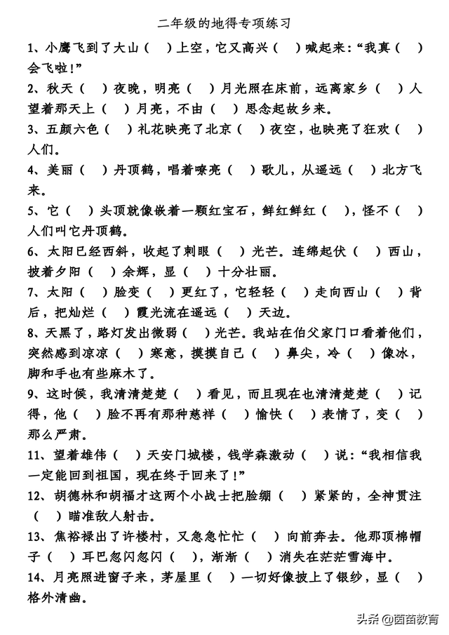
2、二年级下册语文的地得专项练习,可打印

的地得,读音相同,用法不同,名词前面白勺的,动词后面土也地,形容词后双人得。

用动词填空什么地寻找,什么地寻找填词语填空(二年级下册语文的地得专项练习)

本文关键词:什么地寻觅填空词语,什么地寻找着填空词语,怎样地寻找填动词,什么地寻觅填动词,什么地寻找填空形容词。这就是关于《用动词填空什么地寻找,什么地寻找填词语填空(二年级下册语文的地得专项练习)》的所有内容,希望对您能有所帮助!

本文链接:https://bk.89qw.com/a-488920

最近发表
网站分类