手机版

百科生活 投稿

初中英语语法书,推荐几本初中英语语法书(最完整的初中英语语法大全)

百科 2026-02-11 13:09:20 投稿 阅读:6848次

关于【初中英语语法书】:推荐几本初中英语语法书,今天小编给您分享一下,如果对您有所帮助别忘了关注本站哦。

  • 内容导航:
  • 1、推荐几本初中英语语法书
  • 2、最完整的初中英语语法大全,非常全面都是重点,初中靠它就够了

1、推荐几本初中英语语法书

  1、《英语思维:解密英语语法的原理》:

  该书由华东理工大学出版,国内第一本讲解英语语法原理和思维内涵的书,是第一本真正系统完整的呈现英语语法框架体系全貌的书;

  2、《薄冰语法》:

  薄冰,北京外国语大学英语系教授。1921年生。山西应县人。1947年毕业于国立浙江大学外国语文系。毕业后即担任英语教学工作,迄今已50年。1950年开始在北京外国语学院任教。他长期从事英语语法的教学与研究,对英汉翻译亦有较深的造诣。近年致力于英语咨询方面的工作;

  3、《无敌英语语法》:

  《无敌英语语法》是2008年1月1日外文出版社出版的一本图书,作者是华克键。本书主要将初中、高中的英语语法知识向大家做了详细的介绍,以便学生学习;

  4、《火影英语语法》:

  是最先进的思维工具,即思维导图,简单有效,语法脉络清晰可见,内在联系持久记忆。最全面的知识总结,配有“英语语法速成表”,语法内容,一目了然,语法重点,精辟全面。

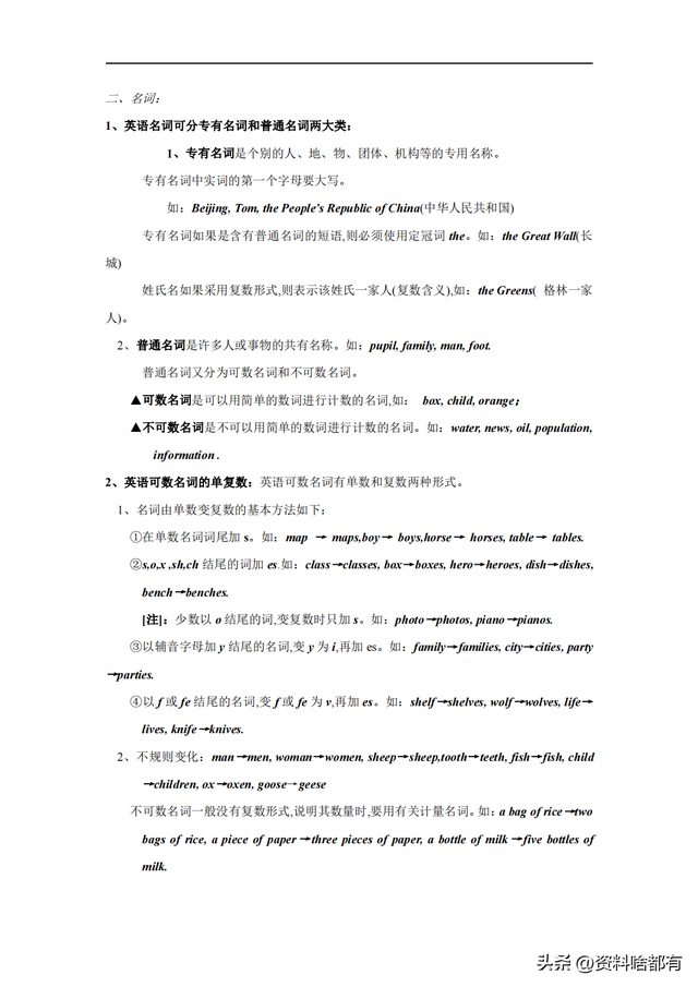
2、最完整的初中英语语法大全,非常全面都是重点,初中靠它就够了

最完整的初中英语语法大全,非常全面都是重点,初中靠它就够了!

英语想取得高分,不仅仅要有足够的单词量,还有掌握足够多的语法,这样才能考高分。

初中英语语法繁多,而且比较分散,想掌握起来也是比较困难的,为了帮助同学们,老师将整个初中的语法进行了分类汇总,相关联的只是都整合在一起,这样更方便学习。

资料内容较多,共计89页,平台分享有限,完整版资料,在文末。

完整版资料,文末领取!

初中英语语法书,推荐几本初中英语语法书(最完整的初中英语语法大全)

初中英语语法书,推荐几本初中英语语法书(最完整的初中英语语法大全)

初中英语语法书,推荐几本初中英语语法书(最完整的初中英语语法大全)

初中英语语法书,推荐几本初中英语语法书(最完整的初中英语语法大全)

初中英语语法书,推荐几本初中英语语法书(最完整的初中英语语法大全)

初中英语语法书,推荐几本初中英语语法书(最完整的初中英语语法大全)

初中英语语法书,推荐几本初中英语语法书(最完整的初中英语语法大全)

初中英语语法书,推荐几本初中英语语法书(最完整的初中英语语法大全)

初中英语语法书,推荐几本初中英语语法书(最完整的初中英语语法大全)

初中英语语法书,推荐几本初中英语语法书(最完整的初中英语语法大全)

初中英语语法书,推荐几本初中英语语法书(最完整的初中英语语法大全)

初中英语语法书,推荐几本初中英语语法书(最完整的初中英语语法大全)

初中英语语法书,推荐几本初中英语语法书(最完整的初中英语语法大全)

本文关键词:推荐几本初中英语语法书好,推荐几本初中英语语法书籍,初中英语语法的书,初中语法书推荐 英语专业,推荐几本初中英语语法书最好。这就是关于《初中英语语法书,推荐几本初中英语语法书(最完整的初中英语语法大全)》的所有内容,希望对您能有所帮助!

本文链接:https://bk.89qw.com/a-494360

最近发表
网站分类