百科生活 投稿
关于【抄报和抄送的区别】:抄报和抄送的区别,今天小编给您分享一下,如果对您有所帮助别忘了关注本站哦。
- 内容导航:
- 1、抄报和抄送的区别
- 2、一篇文章让你彻底搞懂红字发票
1、抄报和抄送的区别
一、发文单位不同:
1、抄报:发文单位除主送单位以外的发文单位,多为上级单位或不相隶属的级别较高单位。
2、抄送:发文单位除了主送单位以外的发文单位,多为平级单位、下级单位。
二、概念不同:
1、抄送:指的是自己单位或部门发文件时,对于文件内容涉及的平级部门或单位,让他们知道文件的内容。方式是复印一份给同级部门或者单位。
2、抄报:指的是自己单位或部门发文件时,对于文件内容涉及的上级部门或单位,让他们知道文件的内容。
三、机关不同:
1、抄报是向不隶属于自己部门的上级部门报知此事。
2、抄送把文件送与相关平级、下级部门。
抄报,在史料记载中,还有报状、状报、邸报、邸钞、官报、朝报等各种叫法,因为它们一概都是手写传抄,官方语言叫誊报天下(《宋史职官志》),就是书手誊写的意思,似可以抄报浑称。抄报在古代是一种传报于古代各级衙署内部的参考消息。在网络术语中,抄送就是将邮件同时发送给收信人以外的人,用户所写的邮件抄送一份给别人,对方可以看见该用户的E-mail。同收件人地址栏一样,不可以超过1024个字符。
2、一篇文章让你彻底搞懂红字发票
红字发票的问题二哥经常被大家问,来感受一下这些问题,你都知道么?
1、什么时候需要开红字发票?
2、红字发票开具到底由哪一方提交红字信息表?
3、超过认证期的发票被退回能开红字发票吗?
4、可以部分开具红字发票吗?
5、购买方申请了红字通知单,什么时候申报进项税转出?
6、收到红字发票还需要认证不?
7、附清单的专票如何开具红字发票?
1、只有发生销货退回、开票有误、应税服务终止等情形但不符合发票作废条件或者销货部分退回及发生销售折让才能开具红字发票。
也就是说红字发票不是你想开、想开就能开,随意开具,随意冲回。税务机关在检查中会对纳税人红字发票进行事后抽查,如果不是因为上述原因随意开具红字发票的会给予处罚。
由于上述原因开具红字的应该保留好相关证据,例如,开票有误的要有对方拒收证明、服务中止的需要合同中止书面证明、折让的需要有折让协议等。
2、增值税专用发票开具红字发票的申请流程分为三步:红字信息表填开、接收校验通过信息表、销售方开具红字发票。
但是并不所有发票开具红字都需要先开具《红字信息表》。
目前增值税普通发票、增值税电子普通发票,机动车销售统一发票不需要开具《红字信息表》,在开票系统中直接开具红字发票。只有增值税专用发票申请红字发票时候,需要开具《红字信息表》。
而且目前增值税电子普通发票不支持作废,开错了只有红字冲销
3、《红字信息表》到底由那一方来提交申请?
总结:发票联和抵扣联在那个手上就由那方申请。
为什么这么归纳呢?
税务总局公告2016年47号文说了的几种申请红字发票的具体情况如下:

我们一一来看这几种申请情况
1.购买方取得专票并用于申报抵扣的,发票联和抵扣联肯定在购买方手上,如果不在,那可是违规的。国税发2006年156号第二十五条用于抵扣增值税进项税额的专用发票应经税务机关认证相符(国家税务总局另有规定的除外)。认证相符的专用发票应作为购买方的记账凭证,不得退还销售方。
2.购买方取得专用发票未用于申报抵扣、但发票联或抵扣联无法退回的,这个当然很明显也在购买方手上。
3.销售方申请的情况就不用说了,发票没交给购买方,交了退回来的这种都在自己手上。
所以,可以简便记忆。发票联和抵扣联在那方手上就由那方申请。
4、超过180/360天的未认证抵扣的发票购买方退回给销售方,确实符合开具红字发票条件的需要在征得税务机关同意后可以开具红字。
其实关于超过180天开具红字这个发票这个问题一直存在争议,但是从增值税原理来讲,抵扣期限的设定本来仅仅就是发票管理的一种手段。
以前红字申请单从系统就限制死了超过180天开具通知单的权限,现在放开了这个权限,但是不意味着可以胡乱开具,个人认为可以在征得税务局同意的前提下进行处理,这也算是保护纳税人抵扣应抵扣税款的一种合理途径。
5、购买方需要在填写信息表的次月申报期就按信息表所列税额进行转出申报,而非等到红字发票收到再转出。
购买方取得专用发票已用于申报抵扣的,购买方可在增值税发票管理新系统(以下简称“新系统”)中填开并上传《开具红字增值税专用发票信息表》,在填开《信息表》时不填写相对应的蓝字专用发票信息,应暂依《信息表》所列增值税税额从当期进项税额中转出,待取得销售方开具的红字专用发票后,与《信息表》一并作为记账凭证。
现在申报系统会自动比对抄报税抄送的红字信息表的增值税额,如果和当期你填报的附表2第20栏不一致,就会无法申报。


6、汇总开具的增值税专用发票如需开红字发票,《信息表》“开具红字发票内容”栏应按照所售货物、劳务、服务如实填写。现行增值税发票新系统不支持红字增值税专用发票附清单。
所以如果是退回清单开票的正数发票,销售方在开票系统开具红字是没法开具红字清单的,只能是这样。
「上图为增值税全国查验平台查询结果」详见对应正数发票及清单,这和有清单的相比,少了一个「查看货物明细清单」的按钮!所以你查不到清单明细,也打印不出来红字明细。
当然如果是部分红冲,购买方填写《信息表》“开具红字发票内容”栏应按照所售货物、劳务、服务如实填写就行了。
7、问:我这个月其他发票都没开,就有个销售退回,开了张红字发票,我申报出问题了,通不过怎么办?
这个问题也偶尔会有纳税人遇到,现在申报系统一窗式比对,如果出现负数可能会提示无法通过,申报不会成功,这种情况只有带上你的申报表去大厅申报。
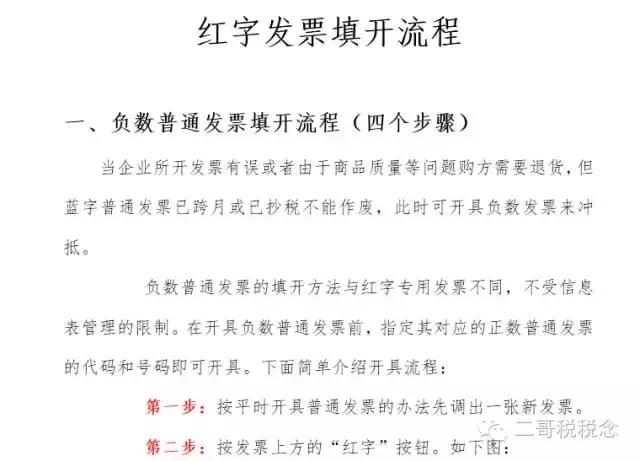
8、适合小白的红字发票填开流程”








本文关键词:抄报和抄送的区别是什么意思,抄报与抄送的区别是什么?,抄报和抄送的区别,抄送和抄报有什么区别,抄送跟抄报的区别。这就是关于《抄报和抄送的区别,抄报跟抄送有什么区别(一篇文章让你彻底搞懂红字发票)》的所有内容,希望对您能有所帮助!
- 最近发表