手机版

百科生活 投稿

海底捞会员等级区别,海底捞会员等级区别打折(万字长文详谈会员体系)

百科 2026-04-22 02:08:50 投稿 阅读:1162次

关于【海底捞会员等级区别】:海底捞会员等级区别(海底捞会员等级区别打折),今天小编给您分享一下,如果对您有所帮助别忘了关注本站哦。

  • 内容导航:
  • 1、万字长文详谈会员体系
  • 2、海底捞会员等级区别(海底捞会员等级区别打折)
  • 3、海底捞会员级别有哪些?
  • 4、海底捞消费多少成为黑海会员?
  • 5、海底捞会员的等级区别是怎么样的?
  • 6、海底捞会员等级区别有哪些?

1、万字长文详谈会员体系

编辑导语:私域在2022年依然非常火,随着私域一起火的还有各家的会员体系,他们开始用会员体系圈住在私域内最忠诚的用户,希望用户不断产生复购,真正实现从用户到重视会员用户的跨越。本文分享了会员体系累的知识,希望能给您带来帮助。

海底捞会员等级区别,海底捞会员等级区别打折(万字长文详谈会员体系)

今天就来和大家聊聊会员体系,希望能给目前想做会员体系的朋友一点思考。

本篇文章会从以下几个大模块去和大家分享会员体系,每个大的模块会结合一些案例和自己的思考去和大家分享:

  1. 什么是会员体系
  2. 会员体系的分类
  3. 详谈会员成长体系
  4. 详谈付费会员体系
海底捞会员等级区别,海底捞会员等级区别打折(万字长文详谈会员体系)

一、什么是会员体系

不知道大家是怎么认识会员体系这个词的呢?

海底捞前几天宣布注册会员已经突破亿,并针对这上亿的会员用户发放消费金,显然是趁着宣布业绩的时候,赶紧提醒大家赶快来参加海底捞的活动,赶紧来海底捞吃火锅吧。

我们来看下百度百科是如何解释会员体系这个词的,将会员体系等同于QQ的会员等级体系,按照会员的忠诚度的高低分为了5个级别。不同的会员级别享受不同的特权和服务,这大概就是会员体系最初的样子。

海底捞会员等级区别,海底捞会员等级区别打折(万字长文详谈会员体系)

在上述解释的会员体系中,有个非常关键的词,就是分级分级分层分群,大家有没有很熟悉,就是我们常说的用户分层。

再举个简单的例子,去菜市场老板见到熟悉的客人,总是笑眯眯地说,你们来了,还会精心地将你手上的东西给你重新打包,也有一些老板还会友情赠送一些小的调料,虽然都不值钱,但是却让用户感觉到了被“区别”对待,让人有了不一样的感觉。

在我看来,会员体系同样也是用户分层的一种机制,通过某种机制/某个门槛将用户进行一一分层,将集中最好的资源服务那些筛选出来最好的用户

本质上是用户精细化运营的一种方式,根据用户的综合行为将用户划分为不同的级别。对于平台来说,最关键的行为就是金额,频次和最近购买的时长,和之前我们提到的RFM模型非常类似。

所以,对于平台来说,会员体系是用户质量高低的反应,用户等级越高,用户的综合质量分也就越高,自然值得平台花更多的力气来服务和留住这一批高净值的用户。

海底捞会员等级区别,海底捞会员等级区别打折(万字长文详谈会员体系)

有根据用户消费情况打造的用户等级会员体系,典型如QQ的成长等级,海底捞,屈臣氏的会员,自然也有直接用付费这个动作筛选出来的付费会员体系,典型的如山姆的会员。那么会员体系可以分为几类呢?我们接着来看。

二、会员体系的分类

上边我们说了,会员体系大概可以分为3类:

  1. 成长等级会员体系;
  2. 付费会员体系;
  3. 成长等级+付费会员体系融合。

当然这3类会员体系也存在本质的区别。

先来说说成长等级会员体系,我们常见的注册某个产品就会成为他们最初级的会员,然后在平台上产生消费,浏览时长等方面,为用户的行为赋值,产生不同的成长值

当用户成长值累计到了一个某一个分值时,就会自动升级到更高等级的会员,享受更高等级会员的服务和特权,主要表现形式就是成长值,成长等级

付费会员,大家应该都很好理解了,任何用户,只要付会员费即可订阅,购买服务

如屈臣氏的会员成长等级(更准确地来说,它是会员成长等级+付费会员体系相融合的体系),注册小程序即可成为绿卡会员,消费3次以上且消费金额达1000元以上,即可升级成为一个月黑卡会员,当然也可以单独进行购买,39元/月,可享受200积分+商城满减券+联合会员权益+会员服务等。更多的还是引导用户付费购买黑卡会员。

再说支付宝的会员,就是典型的成长会员体系,成长值的加成,完全和用户使用支付宝的消费行为有关,大概是200元=10成长值,若发生退款,成长值会被退回,会员等级有效期为1年,从升级日开始计算。最高等级的钻石会员是需要18000等级,也就是说每年大概在支付宝的流水金额约为90W。

假如升级到了钻石会员之后,需要每年在支付宝上发生的支出流水都为90W元才能每年保住这个级别。

付费会员典型就如山姆的会员,京东的plus会员,付费才能享受这些特权。

当然,这其中也有可能和会员成长等级有关系,比如京东的plus会员,低京享值会员购买plus会员更贵,而稍高京享值的用户一般只花99元即可购买京东plus年卡。(猜测应该是防止被黑产账号盗刷做的限制,或者说这部分会员不能给平台带来真正的消费,所以京东也不想要这部分用户。)

上边说了什么是会员体系以及会员体系的分类,接着我们详细聊聊如何从0开始做这两种会员体系。

三、如何从0开始做会员成长等级体系

前面给大家举例说明了会员成长等级体系,那接着我们来聊聊会员成长等级体系的本质是什么?

在我看来,有两个词非常关键,一是成长,二是等级,综合起来看就是为用户每一个成长行为赋值,从而将用户划分为不同等级的过程。本质上用户激励+用户分层的体系。

典型的表现形式就是:成长等级权益会员,白银,黄金,铂金,钻石等,不同的等级享有不同的权益;积分会员,如线下超市门店,购物积累积分,可兑换商品,也可打折;成长勋章会员,不同的等级拥有不同的勋章和不同的权益。接下来我们要聊的主要是成长等级权益会员,如何进行设计以及如何进行运营?

海底捞会员等级区别,海底捞会员等级区别打折(万字长文详谈会员体系)

1. 如何设计会员成长体系

设计会员成长等级可以分以下几步走:

海底捞会员等级区别,海底捞会员等级区别打折(万字长文详谈会员体系)

(1)明确目标

明确会员成长体系的目标是什么,所有的动作都需要围绕着目标来做。很多平台做这个事情,一方面是为了用户分层,另外一方面是为了将更好的资源服务更高等级的用户,从而使得这些高等级用户在平台上的消费能力以及黏性更强。

所以目标可以定位为:提升用户的升级率(从低等级(大众,黄金等级)升到高等级会员(铂金,钻石等级)),这也决定了在设计会员成长体系时,低等级会员和高等级会员一定要有质的区别,这样才能体现出高等级的特权以及尊享感

(2)明确会员成长等级的预算和成长值货币化

用户激励意味着需要付出一定的成本,同样的,会员成长体系也是一样的,需要付出一定的成本,所以需要明确会员成长等级的预算,每一年在这上边有多少的预算,才能更好地去看给这些用户提供什么样的权益和服务。

假设去年所有用户一共为平台贡献了1亿的利润,拿出其中的1/10,也就是1000W来激励用户更好地成长。按照28法则来定义,也就是说将拿出800W的预算来服务那20%的高等级用户。

再计算这20%的用户一年为平台贡献的利润,高等级用户为平台贡献的利润/高等级用户的预算,大概计算出成长等级分值的货币化。

比如平台高等级用户一共为平台贡献了8000W的利润,其中拿出800W来激励用户,大概计算出1分值=10元,也就是说用户的成长等级每增长1分,意味着用户为平台贡献了10元的利润

同样的,也可以计算出每增长1分,平台需要补贴1元钱。

定义好分值背后的货币价值,那么后续所有的动作都可进行货币化和分值化。

(3)明确不同等级的分值分布

查看多个会员成长体系的产品,所有的平台都是注册立即享有大众会员,也就是最低级别的会员,这个是主要注册即可成为了。当然了,大众会员可能也享受一些权益,但是这些权益基本上都是没有成本的。

如何才能确定不同等级的分值,具体可依据RFM模型计算出,按照用户消费情况给平台带来的利润情况来计算分值。

比如大部分的用户只能成为大众或黄金会员(当然,更细分的在大众和黄金会员中间还有一个级别的会员,用于鼓励用户升级),那看这部分用户全年给平台带来的利润可能是2000W,给这部分用户激励的预算在200W元,按照之前我们计算出分值和货币化的计算比:10元利润=1分值,如果这批用户有200W的用户,那么黄金会员的成长门槛为200分,依次类推可以计算出铂金和钻石会员的分值。

(4)明确不同等级的单个用户补贴金额

还是按照分值计算,用户每成长1分,意味着平台需要给用户补贴1块钱。按照分值对应背后去计算给用户补贴的成本。比如黄金会员的成长值在200分的话,那么就意味着针对黄金用户,单个用户平台补贴200元。

在设计会员成长等级权益的时候,也需要按照这个补贴成本去进行计算,计算出不同等级等级可以提供的权益。

在设计权益的时候,一方面是考虑本身单个用户的补贴成本,另外一方面也需要考虑这中间还有权益的领取以及使用率在上边。

从权益本身去看,一方面可能是平台自营或者花钱采购的权益,另外一方面是将平台自己的会员成长等级和其他的会员成长等级打通,同样可以享受其他平台会员等级的权益

比如,飞猪上的会员成长等级打着的口号就是一卡通百卡,和其他众多平台的权益打通,可以自然升级匹配到其他平台对应的成长等级,可根据用户后续的使用情况来进行不断调整和优化。

(5)定义好用户获得分值的动作有哪些

能够带来分值提升的动作有哪些,这些动作是否可以持续的。

一般来说,平台带来成长等级分值增长的动作可能分为2类动作:

比如,有些平台为了鼓励大家完善个人信息,会将个人信息的填写加进分值里,但是这些都是一次性的,是鼓励用户一次性的行为。当然,也有可能是鼓励用户活跃的行为,比如每天活跃可以获得xx分值,定义好是每天都可以做的,还是每周可以做的,还是每月可以做的。

持续性的动作主要还是看消费动作,毕竟这些成本全部都来源于用户对于平台利润的贡献,如果这些贡献没有了,那么这种补贴就很难持续下去。

(6)定义好会员成长等级的类型和时效

是只升不降,还是有升级也有降级。一般来说,因为是补贴类的体系,一般都是有升有降,升级的有效期为1年,一般是从升级当日开始计算。

那么设计好成长等级会员之后,如何对它进行运营呢?

2. 如何运营会员成长体系

前面我们说到会员成长体系其实是一种典型的用户激励,本质上还是刺激用户消费的一种激励体系。所以,对其进行运营的核心,还是刺激用户的消费,鼓励用户从低等级会员跨越到高等级会员。

那么常见的运营手段有哪些呢,我们一起来看看?

(1)升级挑战赛

特别是针对那些快要达到高等级的用户,这种激励会更高明显。

比如,我们为了刺激铂金会员以下用户升级到铂金会员,在某个时间段,可以推出升级挑战赛,在某个时间段完成xx笔什么类型的交易,即可升级到铂金会员。当然,在这过程中,需要计算好成本,需要让那些原本够一够的那些用户消费,顺利升级。

有升级挑战赛,自然也有保级策略,特别是针对那些快要降级的用户,用这样的活动来拉一拉还是非常有效的

当然,这样的活动也存在一定的弊端,把握不好,可能会影响整个成长会员体系的涉及,导致预算超支。

(2)成长等级尊享感和省钱感知

这一点,不管是对于免费的成长等级会员,还是付费的会员体系都是一样的,做好尊享感和省钱感知,才会让用户会有不一样的感觉。

这也就是为什么可能在高等级的会员上,甚至会花比较大的成本来做服务这件事情,做好了服务,才更容易让用户感受到被区别对待,才更加珍惜现在的等级。

而至于省钱感知,人都是视觉动物,看着省了这么多钱,自然也会更加上心一些。

3. 关于会员成长体系的几点建议

关于会员成长等级体系,我简单地聊下我自己的看法和思考:

要想成长等级真正能够有效,将资源集中到少量的头部用户上非常关键。集中所有的资源,服务以及成本将这部分用户服务好,提升这部分用户的复购,为平台带来更多的利润。

什么情况下适合做会成长等级会员体系呢?一般是平台的用户量级大,且能够为平台持续带来的利润足够高的时候,这个会员体系才能发挥出更多的力量,才能去影响更多的用户。

聊完了成长等级会员体系,这一类的会员体系虽说是免费的,但是对于大部分的普通用户其实很难达到,毕竟基本上是靠消费涨上去的,没有这么多消费的情况下,如何才能筛选出来用户,更好地为这部分用户服务呢?那就来到了我们接下来要说的付费会员体系了。

四、如何从0开始做付费会员体系

这两种会员体系其实存在相似之处,一种是用户通过消费逐渐成长上去的会员体系,而另外一种则是通过付费这种类型先把这部分用户筛选出来,然后通过付费会员体系本身的黏性去提升用户的消费频率。

但是在设计的时候,这两种体系还是存在比较大的区别。

1. 付费会员的本质

当用户行为发生鲜明的差异化时:有人愿意花钱卖服务,有人愿意用时间还钱,在这些人中间就出现了差异和冲突,平台就不能照顾到所有人的感受,这个时候,付费会员体系就在这样的背景下演变而来了。

比如,视频平台,有人愿意花时间看广告,但是也有人愿意付费去广告,视频平台最早期的会员费相当于广告费,只是在后边逐渐提高门槛,有了VIP提前看,甚至超强点播这样的形式。

2. 如何从0开始设计付费会员

(1)明确付费会员的目标

目标决定着产品的设计,也决定着产品的价格。

如果是想以付费会员的形式拉新(让用户下单成为平台用户),那么自然是价格偏低更好吸引更多用户付费。比如,视频内容型的产品,典型走的就是薄利多销的路线,以众多SKU(月卡,季卡,年卡)吸引用户付费。

当然,这中间也存在省钱卡的玩法,同样也能起到拉新的效果。

如果付费会员的核心目标是提升用户价值,让用户多购买,可能在刚开始就只会有年卡这一种SKU产品的存在。毕竟年卡的价格不会太便宜,这样一来也就更好地筛选了用户。

当然,不管从何种角度来看,付费会员的核心目标还是多卖会员多挣钱

明确了目标之后,接着就开始进行付费会员体系的调研了。

(2)付费会员体系调研

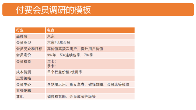
这一个步骤看着简单,但是想要做好也需要付出一点心力。调研,不单单是对自己同类产品的付费会员体系进行调研,看对方的产品,定价以及权益,还需要对各个领域头部产品的会员权益进行调研,了解大家都是如何去进行会员产品的打包和重组的。

这里提供一个付费会员调研的模板供大家参考:

海底捞会员等级区别,海底捞会员等级区别打折(万字长文详谈会员体系)

(3)产品核心功能梳理

这里主要是指,希望用付费会员这个产品解决什么样的人群,什么样的痛点,这些痛点是不是和产品的核心功能能够进行关联。

比如视频产品,大部分的人痛点就是需要看60秒或者更长的广告,以及有一些电影,电视剧需要花钱才能看,这个时候,免广告以及可以免费看一些店铺的视频会员就出来了!

内容型的产品,基本上都会面临着1个痛点:单买(永久拥有产品的所有权)很贵,但是短暂拥有产品的使用权(观看,阅读)相对来说更便宜一些,内容型的会员体系就是这样逐渐演变出来的,和我们初中时候的租书是不是很像。

工具型的产品,就可以免费享受工具内的特权,比如WPS可以享受美化PPT,制作精美模块,PDF转文字,插入等等特权,美图秀秀最近也新出会员了,可以享受一些最新最炫酷的美颜特效,满足某些人的刚需,非常好转化用户。

而电商消费类型的产品,一般都会打着省钱这个噱头进行包装,而围绕着省钱,会衍生出一系列的核心权益,比如会员专享价,和其他非会员用户存在价格差异;多倍积分,积分抵现,甚至还有运费券,税费券等特权。这些特权能和产品的主要核心功能结合,也能让用户感知到省钱。

(4)付费会员权益设计

之前我们通过前面的步骤,明确了产品的会员体系设计核心逻辑,以及自身产品目前用户面临的痛点,接下来,我们就需要明确会员的定位:明确面向什么样的用户提供什么样的权益或服务,解决/满足他们什么样的痛点/爽点。

刚开始明确不下来没有关系,可以进行发散思考,多角度进行思考,然后从定位出发去明确在这个定位下都需要什么样的权益或服务。

当然,权益也不是越多越好,权益如果多而杂,会让用户感觉不到产品的价值,容易给人滥竽充数的感觉。

所以在明确定位的时候,也要明确和定位相关的主权益是什么,比如京东PLUS的主权益是10倍返京豆,PLUS会员价,这些权益让用户看到就有心动的感觉,知道能给自己解决什么样的问题。

其他权益就是逐渐增加,多多益善的过程了,让会员用户感受到省钱,尊享般的服务待遇也是非常关键的。

(5)成本和定价

确定了核心主权益之后,就可以逐渐开始测算会员的成本。确定了成本之后,就可以考虑定价的问题了,一般来说,要保留30%以上的利润率来说是相对来说比较长久可行的。

虽然很多大公司都宣称又贴了多少钱在会员项目上,对会员用户进行了多少钱的补贴,但是如果想要一个项目长久地运行下去,肯定还是需要赚钱的,只是说用什么样的指标去评估是否赚钱。

付费会员还是一个比较长期和对平台和用户来说都是双赢的体系,就算本身会员不挣钱,但是总体来说,平台是挣钱的。(用户成为会员之后带来的利润提升,能够补齐会员补贴的这部分成本)

如何去进行会员卡的成本核算呢?一般来说,会员卡的成本=主权益1的成本*使用率+主权益2的成本*使用率。

如果前期没有使用率的数据,可以按照平台最接近的产品去进行使用率的预估,比如运费券的使用率可以根据用户每个月的下单次数去进行使用率的预估,同样的,虽然返还了10倍京豆,也可以按照用户往年京豆的使用率去进行预估。

成本确定之后,就可以大概确定产品的定价了,比如按照使用率去估算产品的成本,可能是79元,那么最终定价可能是79*1.3=102.7元,价格可能定在108元左右。

这也就是为什么刚开始买会员会比较便宜,到后续会员会逐渐涨价的原因,随着产品的教育和用户习惯的养成,权益的使用率会逐渐升高,当权益的成本没有发生太大变化的时候,权益的使用率升高,成本也会水涨船高,逐渐上升。

(6)会员初始模型搭建

付费会员产品设计完善,接下来就是开始进行会员初始模型搭建的环节了!

前期可采用MVP的模型,进行小范围测试以及用户调研。在这个环节,非常重要就是产品的转化率以及使用率。转化率是影响产品是否能够进行正常售卖和转化的关键,而使用率是影响成本的关键。

而另外一个更为关键的是对用户进行比较深度的用户调研,了解用户为什么购买(是不是因为我们之前设计的那些主权益,用户认为的主权益和我们想象中的是否有偏差)以及为什么不购买的原因。

3. 如何进行付费会员的售卖

售卖会员,一般分为3种不同的售卖场景和思路。

一种是搭建售卖落地页,将落地页投放到产品某个固定的位置上去。这种方式,一般是突出会员的核心主权益,一般来说,突出核心主权益比单独罗列权益展示的转化率更高。

另外一种则是将会员的售卖和产品的核心主流程结合,在用户正常使用产品的过程中,突出会员能够给用户带来的利益点,从而更好地转化用户,这种场景下,一般用加购,搭售这种方式用的比较多。

对于京东PLUS来说,在售卖商品的过程中展示PLUS会员价,在收银台的页面展示购买会员本单可省xx元,这种方式对于转化用户成为会员往往会非常有效。

如果是单独售卖会员是会员的0.5版本,那么结合产品的核心业务场景去进行售卖则是1.0版本,这样能够覆盖的用户更广,会员用户量更容易起量。

但是在这个环节,需要去用实验证明的一个事情:一定要证明加购/搭售会员,对整体业务的转化率没有明显的负向影响,当然能证明有正向影响是最好的。

最后一种售卖方式,则是场景化的搭售,重点是找到在某些场景下,用户存在什么样的痛点,如何用会员权益解决用户痛点。

这种场景可能存在在核心主流程中的一环,也有可能没有存在核心主流程中,但是关键是看会员权益在什么样的场景下能够很好地解决用户的痛点或需求。

还有几种,常规的会员售卖手段也来和大家聊聊

(1)小额(免费)试用+连续包月

小额使用+连续包月是常用的一种转化难转化用户的手段,但是在刺激用户用户试用的时候就需要有足够的利益点,让用户愿意试用。

我们常见的会存在:1元试用7天VIP,试用结束后每个月以15元/月的形式让用户后续继续付费。

这样的运营手段,可能会存在几个问题:一是如果用户提醒没有做到位,可能会导致比较多的投诉,二是如果用户的取消率过高,可能最终在前面给用户补贴的成本很难回本。

不过一般来说,这种小额试用+连续包月,一般也有30%的后续付费率。效果还是比较好的,但是这种策略,一般来说,每个用户只能被覆盖1次,毕竟前期是花钱补贴用户的事情,一旦触发的次数多了,就容易被薅羊毛。

(2)会员促销/大促活动

京东基本上在每年年底的时候都会搞一场会员大促活动,98元即可享受京东PLUS会员+一家的联合会员这种方式。

这种方式能够比较好转化用户或让用户续费。主要还是通过有日常价格锚点的对比,显得大促的价格尤其地划算。

常见的这类方式,还有趁着节假日/热点搞一波会员的售卖,刺激用户的消费和转化。

4. 如何进行付费会员的续费

让用户购买会员是第一步,如何让用户续费(也就是复购)非常关键,续费率是衡会员产品价值的重要指标,毕竟需要保持会员用户的持续增长,除了拼命拉新,更重要的是如何留住现在的存量用户,让这些存量用户续费非常关键。

首先,做会员用户的续费,需要先回答一个问题:用户为什么要续费?比如你购买了一个京东PLUS会员,什么场景下你会续费呢?

核心还是你自己明确感知到会员给你带来的价值和省钱,让你真正感受到了会员的价值。如果你买了会员,压根就没怎么使用会员,或者没有感知到会员给你带来的价值,那么大概率你后续是不会续费的。

用户感受到的价值来源于用户能够明确,清晰地知道会员带来的省钱感知。电商消费类的产品,就把省钱感知做的非常重,因为它需要清晰地让用户感知到会员是给用户带来了价值,用户得到的价值是远远大于她所付出的成本的。

以上是续费的基石所在,也是续费的关键所在。

接下来便是围绕着续费去明确续费的时间节点以及续费的利益点。

在什么样的时间节点去引导用户续费,以及用什么样的利益点引导用户续费。

一般来说,在用户会员到期前后3个月去做续费的引导,采取续费加赠/续费额外赠送xx礼品/续费额外多送xx个月会员的方式刺激用户转化。

5. 如何进行付费会员的用户运营

当会员用户体量逐渐增大,这个时候就非常有必要采取会员的用户运营了。

会员的用户运营,可能是为了提升用户的续费,延长会员的终身价值而服务的,也有可能是围绕着会员用户做一系列商业化增收,也有可能是提升会员用户在整个平台的价值,为主业务赋能。

所以,做用户运营之前,需要明确运营的目标是什么?目标对应后续的动作,一旦目标没有明确,那么接下来的动作可能都是比较混乱的。

今天主要是来聊下,在用户运营这个阶段,如何地做好用户的运营,更好地提升后续用户的续费。

(1)付费会员等级体系搭建

付费会员和会员成长体系在很多场景下可以相互融合,互相为对方服务。付费会员里边加上会员成长体系,典型如视频会员,会员用户通过特定的行为可以增长成长值,成长到了一定等级可以获得新解锁的成长等级的礼物。

这种成长等级一般是为付费会员服务的,用户在付费会员期间才可以获得成长值,在续费的关键节点也会利用这种让延续成长等级的这种方式引导用户续费。

(2)会员日等活动刺激用户消费

京东PLUS会员,每个月的时候会做一场PLUS会员日活动,这个活动的核心目的是通过系列PLUS优惠商品的提供,一方面让PLUS用户感受到会员切实带来的利益,另外一方面,这种也相当于是一场商品售卖的大促,更好地提升用户的消费能力。

不过这种会员日的难点在于将有各个业务线有优惠的商品整合,人和场都已经有了,关键是如何搭建具有价格优势的供应链商品是关键。

这也是为什么很多付费会员的产品,会员日没有做起来的原因,因为很难将商品的供应打通或很难让别人愿意给到有价格优势的商品。

6. 关于付费会员体系的思考

(1)会员本质上一种用户分层的产品化方式

会员本质上也是一种用户分层的产品化方式,通过付费这个动作将这批高价值的用户转化出来,从而更好地去进行这批用户的运营和服务。当然,会员也有可能成为产品商业化收入的重要手段。

当然,付费会员也有可能是等级会员服务的,重要的是让用户快速升级,持续不断地为平台贡献价值。

比较典型的就是淘宝的88VIP,需要淘气值1000分以上才能以88元的价格开通会员,享受阿里系列的多个会员。所以目标很明确,就是为这些高价值的用户服务的。

不过,阿里这个还更特殊一些,它是将阿里系大部分的会员进行打包,普通的平台很难做到,但是可以做到的就是想办法给这批高价值的用户提供更加尊享的服务和价值,将用户长久地锁定在平台上。

(2)会员短期的收益不会太高,但是拥有长期价值

如果一开始就是想用付费会员这种方式挣钱,往往可能很难挣到钱。一旦考虑挣钱,就需要考虑到收入和成本的平衡,在这里边就有可能牺牲会员用户的体验。

举个简单的例子,为什么阅读类的付费会员到最后可能都很难做下去呢?

因为付费会员其实牺牲了一部分高价值用户的收入,原来如果按照章节付费或单本付费,按照用户的阅读习惯或付费意愿,可能一个月会付出50元(毕竟电子书相对于纸质书是真的便宜)。

但是开通会员之后,原来高价值的用户可能反而消费更少了,一个月消费可能是30元,这部分用户的价值其实是降低的,但是对于整体用户价值来说,会员可能提升了用户的整体价值,原来低价值的那部分用户可能不付费,甚至1个月付费只有5块钱左右,但是会员这种方式可能让这部分用户每个月付费10元甚至是15元,最终按照用户在会员期间阅读的内容和内容方进行结算。

所以,如果短期看收益的话,会员可能不是一个非常好的选择。但是长期来看收益,会员对于用户价值的提升以及用户留存,生命周期的延长都起到了非常好的促进作用。

以上就是关于会员体系的一些分享,希望对大家有所帮助。

2、海底捞会员等级区别(海底捞会员等级区别打折)

海底捞会员等级规则是什么?

  海底捞按照会员的成长值可划分为:红权海会员、银海会员、金海会员和黑海会员,降级规则另有规定除外。
  红海会员:0-1999成长值;银海会员:2000-5999成长值;金海会员:6000-11999成长值;黑海会员:12000成长值及以上。
  海底捞。

3、海底捞会员级别有哪些?

  海底捞会员有四个等级。
  1、红海会员(原1星会员):0-1999成长值;2、银海会员(原2星会员):2000-5999成长值;3、金海会员(原3星会员):6000-11999成长值;4、黑海会员(原4,5星会员):12000成长值及以上。
  成长。

4、海底捞消费多少成为黑海会员?

  海底捞的会员等级是根据消费者近6个月消费的程度来评定的,想要成为黑海会员就要在六个月以内消费达到12000元,或者一年以内消费达到24000元。
  在海底捞的会员里是有等级区分的。
  红海会员属于一星会员,银海会员属于二星会员,金海。

5、海底捞会员的等级区别是怎么样的?

  海底捞会员级别晋升制度:1、按照会员近12个月获得的成长值,依次划分为红海会员、银海会员、金海会员和黑海会员,降级规则另有规定除外。
  红海会员(原1星会员):0-1999成长值;银海会员(原2星会员):2000-5999成长值;。

6、海底捞会员等级区别有哪些?

  最近12个月,获得相应等级成长值,升至相应的会员等级。
  2、会员降级规则 每月1日定级,最近12个月,如果达不到维持当前等级会员所需的成长值,则降一级。
  6个自然月内最多只降级一次。
  以上内容参考:海底捞-会员等级规则 。

本文关键词:海底捞会员等级区别金海,海底捞会员等级区别是什么,海底捞会员等级区别待遇,海底捞会员等级区别银海会员,海底捞会员等级区别需要多少钱。这就是关于《海底捞会员等级区别,海底捞会员等级区别打折(万字长文详谈会员体系)》的所有内容,希望对您能有所帮助!

本文链接:https://bk.89qw.com/a-496930/

最近发表
网站分类