手机版

百科生活 投稿

咸阳限行区域地图,咸阳限行区域地图图解(陕西咸阳市实施工作日高峰时段机动车尾号限行)

百科 2026-04-23 11:49:04 投稿 阅读:8068次

关于【咸阳限行区域地图】:咸阳限行区域地图(咸阳限行区域地图图解),今天小编给您分享一下,如果对您有所帮助别忘了关注本站哦。

  • 内容导航:
  • 1、下周一起,陕西咸阳市实施工作日高峰时段机动车尾号限行
  • 2、咸阳限行区域地图(咸阳限行区域地图图解)
  • 3、咸阳市城区限号区域都是那里
  • 4、咸阳市区限号范围和时间段
  • 5、2021咸阳限行时间新规是什么?
  • 6、怎么看咸阳市每天的限号是多少

1、下周一起,陕西咸阳市实施工作日高峰时段机动车尾号限行

来源:陕西交通广播

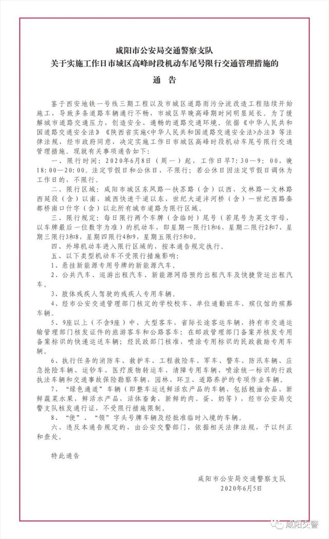
昨天(6月5日),咸阳交警发布《关于实施工作日咸阳市城区高峰时段机动车尾号限行交通管理措施的通告》。通告指出,为缓解城市道路交通压力,咸阳市决定实施工作日市城区高峰时段机动车尾号限行交通管理措施。

全文如下:

咸阳限行区域地图,咸阳限行区域地图图解(陕西咸阳市实施工作日高峰时段机动车尾号限行)

鉴于西安地铁一号线三期工程以及咸阳市城区道路雨污分流改造工程陆续开始施工,导致多条道路车辆通行不畅,市城区早晚高峰期时间明显延长。

为了缓解城市道路交通压力,创造安全、通畅的道路交通环境。依据《中华人民共和国道路交通安全法》《陕西省实施<中华人民共和国道路交通安全法>办法》等法律法规,经咸阳市政府同意,决定实施工作日市城区高峰时段机动车尾号限行交通管理措施。

限行时间

2020年6月8日(周一)起

工作日早7:30—9:00

晚18:00—20:00

法定节假日和公休日,不限行

若公休日因法定节假日调休为工作日的,不限行

限行区域

咸阳限行区域地图,咸阳限行区域地图图解(陕西咸阳市实施工作日高峰时段机动车尾号限行)

咸阳市城区东风路—扶苏路(含)以西

文林路—文林路西延段(含)以南

城西快速干道以东

世纪大道沣河桥(含)—世纪西路秦都桥南口什字(含)以北

所有城市道路为限行区域

限行规定

每日限行两个车牌(含临时)尾号(若尾号为英文字母,以车牌最后一位数字为准)的机动车,即星期一限行1和6,星期二限行2和7,星期三限行3和8,星期四限行4和9,星期五限行5和0

咸阳限行区域地图,咸阳限行区域地图图解(陕西咸阳市实施工作日高峰时段机动车尾号限行)

来源:咸阳交警

2、咸阳限行区域地图(咸阳限行区域地图图解)

咸阳限行详细地图咸阳彩虹第二中学在内吗

  咸阳市区12月20日继续实施机动车禁限行交通管理措施,限行机动车尾号为5和0,禁限行区域为本市城区区域内(东风路——扶苏路以西(含东风路及扶苏路)、彩虹二路以东(含彩虹二路)、世纪大道以北(含世纪大道)、文林路。

3、咸阳市城区限号区域都是那里

  限行区域:咸阳市城区东风路—扶苏路(含)以西,文林路—文林路西延段(含)以南,城西快速干道以东,世纪大道蓝马转盘—世纪西路秦都桥南口什字(含)以北所有城市道路为限行区域。
  

4、咸阳市区限号范围和时间段

  法律分析:工作日早7:30—9:00,晚18:00—20:00。
  法定节假日和公休日,不限行,若公休日因法定节假日调休为工作日的,不限行。
  限行区域:咸阳市城区东风路—扶苏路(含)以西,文林路—文林路西延段(含)以南,。

5、2021咸阳限行时间新规是什么?

  限行时间:2020年11月16日(周一)起,工作日7:00—20:00。
  法定节假日和公休日,不限行;若公休日因法定节假日调休为工作日的,不限行。
  限行区域:咸阳市城区东风路—扶苏路(含)以西,文林路—文林路西延段(含)以。

6、怎么看咸阳市每天的限号是多少

  怎么看咸阳市每天的限号是多少通过咸阳市公安局官方网站(www.xyjjzd.gov.cn/jljc/)可以查看到。
  2018年4月16日起,咸阳市城区将实行机动车限行。
  4月16日(星期一),咸阳市限行区域内,限行尾号为 1和 6 的机动车。
  限行时间:限行时间:2018年4。

本文关键词:咸阳市限行区域电子地图,西安咸阳限行区域图,咸阳限号区域地图清晰,咸阳市区限行图,咸阳限行区域地图最新。这就是关于《咸阳限行区域地图,咸阳限行区域地图图解(陕西咸阳市实施工作日高峰时段机动车尾号限行)》的所有内容,希望对您能有所帮助!

本文链接:https://bk.89qw.com/a-497886/

最近发表
网站分类