手机版

百科生活 投稿

卫星电视接收器安装,怎样调卫星电视接收器(卫星地面安装服务许可证申请条件更改)

百科 2026-02-04 21:38:13 投稿 阅读:6284次

关于【卫星电视接收器安装】:怎样调卫星电视接收器,今天小编给您分享一下,如果对您有所帮助别忘了关注本站哦。

  • 内容导航:
  • 1、卫星地面安装服务许可证申请条件更改,附最新版卫星安装服务名单
  • 2、卫星电视接收器安装:怎样调卫星电视接收器

1、卫星地面安装服务许可证申请条件更改,附最新版卫星安装服务名单

那么最后这句“按照国家广电总局有关规定”是指什么规定?具体细则还需卫星直播中心上报广电总局审核后出炉,我们以后会跟踪报道。

二、关于卫星地面接收设施安装服务机构申请条件政策更改

本次总局规则修订,还有一个重要条例被修改,关于卫星地面接收设施安装服务机构的申请主体,条件放宽。

卫星电视接收器安装,怎样调卫星电视接收器(卫星地面安装服务许可证申请条件更改)

在10月18日之前,旧版的《卫星电视广播地面接收设施安装服务暂行办法》,规定申请卫星地面接收设施安装服务机构的主体,应当是国有企业或国有控股企业。

这就意味着,之前普通企业无法申请卫星安装许可证和设立安装服务机构。

卫星电视接收器安装,怎样调卫星电视接收器(卫星地面安装服务许可证申请条件更改)

新版《卫星电视广播地面接收设施安装服务暂行办法》发布后,把第一条申请的主体单位,条件放宽,已不再需要是国有和国有控股企业。

也就是说原则上普通企业现在也可申请卫星电视安装服务许可证,但实际上还是有难度的,卫星电视接收关系到意识形态,会严格管控。上面截图的最后一条,“广播电视行政部门在审核上述条件时,还应统筹考虑当地广播电视覆盖的规划及建设安排”,省广电部门会根据本地需要,决定是否增加安装服务机构。

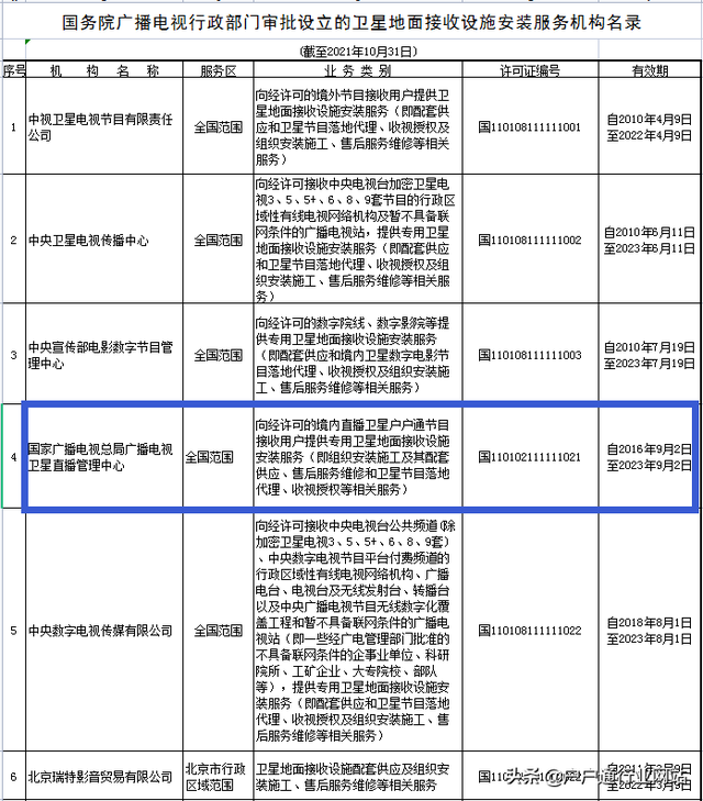
三、最新版安装服务机构名单

卫星电视接收器安装,怎样调卫星电视接收器(卫星地面安装服务许可证申请条件更改)

卫星电视接收器安装,怎样调卫星电视接收器(卫星地面安装服务许可证申请条件更改)

卫星电视接收器安装,怎样调卫星电视接收器(卫星地面安装服务许可证申请条件更改)

10月31日,广电总局网站公布了最新版卫星地面接收设施安装服务机构名录,其中直播卫星户户通方面,卫星直播管理中心是唯一获得许可证的管理单位,有权向经许可的境内直播卫星户户通节目接收用户提供专用卫星地面接收设施安装服务。

各户户通服务网点应严格按照广电总局及其卫星直播管理中心的有关规定,更好的服务直播卫星用户,做好惠民户户通的最后一公里。

2、卫星电视接收器安装:怎样调卫星电视接收器

告诉你怎样购买和安装卫星电视接收机
1、 购买 时一定要现场观看卖家连接、和寻星,当时没注意就认真回意。
2、 根据当地卖家说的方位和仰角寻找自家可安装锅的地点,要有一定的可调范围。
3、 依卖家的样子装好锅,接好线,估计一个大至接收范围。
4、 在接收机上输入参数,如果是中星九号就直接进入搜星,观看信号强度与质量,强度能50%表示接线正确,设备基本正常。
5、 搜索时记住仰角是从低慢慢调高或者是从高慢慢调低,一次调整一点,一次2度左右。调一次就慢慢转动一次方位,也要慢慢的。如出现质量就基本OK了。
6、 再反复细细调,使质量最高就好了。
‌注意:如果你对你家接收地点是否能有信号无把握的话就不要卖了,否则用不能用、退不能退、花工费钱,老婆骂你没用、孩子怪你不请我安装。
请告知接收哪颗卫星
电脑上有详细视频

本文关键词:怎么接收卫星电视,卫星广播电视地面接收器怎么调,数字卫星电视接收机的设置,卫星电视接收器怎么调,怎样调卫星电视接收器的频道。这就是关于《卫星电视接收器安装,怎样调卫星电视接收器(卫星地面安装服务许可证申请条件更改)》的所有内容,希望对您能有所帮助!

本文链接:https://bk.89qw.com/a-500194

最近发表
网站分类