手机版

百科生活 投稿

花样肥皂小制作方法,怎么做小肥皂(这些孩子的手工皂太精致了)

百科 2026-02-17 16:56:50 投稿 阅读:635次

关于【花样肥皂小制作方法】:花样肥皂小制作方法,今天小编给您分享一下,如果对您有所帮助别忘了关注本站哦。

  • 内容导航:
  • 1、花样肥皂小制作方法
  • 2、哇!这些孩子的手工皂太精致了!科学课还能这么花式玩?

1、花样肥皂小制作方法

  1、在150毫升烧杯里,盛6克猪油和5毫升 95%的酒精,然后加10毫升40%的氢氧化钠溶液。用玻棒搅拌,使其溶解(必要时可用微火加热)。

  2、把烧杯放在石棉网上(或水浴中),用小火加热,并不断用玻璃捧搅拌。在加热过程中,倘若酒精和水被蒸发而减少应随时补充,以保持原有体积。为此可预先配制酒精和水的混合液(1∶1)20毫升,以备添加。

  3、加热约20分钟后,皂化反应基本完全。若须检验,可用玻棒取出几滴试样放入试管,在试管中加入蒸馏水5~6毫升,加热振荡。静置时,有油脂分出,说明皂化不完全,可滴加碱液继续皂化。

  4、将20毫升热的蒸馏水慢慢加到皂化完全的粘稠液中,搅拌使它们互溶。然后将该粘稠液慢慢倒入盛入150热毫升的饱和食盐溶液中,边加边搅拌。静置后,肥皂便盐析上浮,待肥皂全部析出、凝固后可用玻棒取出,肥皂即制成。

2、哇!这些孩子的手工皂太精致了!科学课还能这么花式玩?

作者︱谭政玲(草堂小学西区分校 科学教师)


5月5日这天,成都草小西区学校的一群孩子们走上街头,撑起了一方小铺子,做好布展之后,叫卖起了自己手工制作的肥皂,好不热闹。

花样肥皂小制作方法,怎么做小肥皂(这些孩子的手工皂太精致了)

花样肥皂小制作方法,怎么做小肥皂(这些孩子的手工皂太精致了)

花样肥皂小制作方法,怎么做小肥皂(这些孩子的手工皂太精致了)

义卖现场的布置

花样肥皂小制作方法,怎么做小肥皂(这些孩子的手工皂太精致了)

义卖现场

走近一看,这些手工皂个个精致小巧,花式多彩,形状各异,有的像冰淇淋,有的像极了可口的小蛋糕,还有的竟像翩翩起舞的舞者。

花样肥皂小制作方法,怎么做小肥皂(这些孩子的手工皂太精致了)

花样肥皂小制作方法,怎么做小肥皂(这些孩子的手工皂太精致了)

花样肥皂小制作方法,怎么做小肥皂(这些孩子的手工皂太精致了)

手工皂作品

在我们设计“皂课程”之前,不能想象这些“精致作品”,都完全出自孩子们自己的设计制作。

花样肥皂小制作方法,怎么做小肥皂(这些孩子的手工皂太精致了)

科学课真不是那么容易上的

我是谭政玲,成都市草堂小学西区分校的一名科学教师,其实来这所学校之前我是一位有着两年工作经历的高中化学教师,大学本科是师范院校化学专业。

曾经有个朋友对我说:“哎呀,小学课程很简单的,小学科学那就更好耍了。”结果,当我抱着轻松、好玩的心态来小学工作之后,面对现实,我只能用一句话形容最真实的感受:“头顶一片乌鸦飞过”......

还记得2011年全区教研员集体到我校视导,听完我的科学课之后,科学教研员评价时说了一句话:“感觉你还没入门”。

说实话,当时对我打击挺大的,现在回想起来,那是一个暴击,也是一个契机。正因为那一次的视导,我重新开始认识小学科学这门学科,重新梳理、反思自己的教学,我督促自己必须从头到脚、全方位的改变,只有这样才能适应学校,适应全新的教学,适应这群孩子,只有这样,我才能对得起孩子们。

好在学校对我采取“放养”的政策,给予了我充分的时间支配,全力支持我听校外名师的课,也无需汇报,给了我空间、时间让我琢磨并努力成长。

我喜欢手工,喜欢尝试一切有意思新鲜的事情。比如,做一款纯天然手工皂。肥皂的制作并不复杂,它的基本原理就是:油与碱混合发生的化学变化,这种反应的产物便是肥皂。

自从学会制作手工皂后,家里的清洁产品都是自己纯手工制作。我想把这种健康的理念传递给学生,再加上这跟科学课是紧密联系的,就这样开始了手工皂制作的教学。

花样肥皂小制作方法,怎么做小肥皂(这些孩子的手工皂太精致了)

“皂”课程的设计初衷

教孩子们制作肥皂的目的是什么?

科技产品必然是为了造福人类,对于小学生来说就是回馈家人,比如送一块精美但不含任何添加剂的肥皂给操劳的母亲,用所学的知识给日常生活带去便利。

这是我们“皂课程”设计的初心。我想通过这样的课程为孩子一点一滴的梳理,帮助他们认识平常可能没有留意和观察到的物理、化学现象,通过学习来发现这些物质变化与我们生活有哪些联系,产生了哪些影响。我一直认为,科学课上做这样贴近生活的研究才是有温度的情感表达。

本着这样的初心,我根据不同年级段的孩子们的课程情况设计了贯穿中高年级的“皂课程”,并融合多学科内容来提升学生的探究能力,让学生在制皂过程中感受物质变化的魅力。

花样肥皂小制作方法,怎么做小肥皂(这些孩子的手工皂太精致了)

皂课程不是一蹴而就的

一般三年级才开始上科学课,这时首先要引起学生对科学课的兴趣。我一般会从熟悉的物品入手,带他们了解、认识大自然。

比如唇膏,给他们讲唇膏的主要成分蜂蜡时,我会告诉他们,蜂蜡是蜂群中的工蜂腹部分泌出来的一种脂肪,它们用这种分泌的腊来筑巢、封盖房子,是它们生存、繁殖所必须的物质。

再比如我们生活中的椰子油、橄榄油从哪里来?怎么榨取的?三年级以讲讲这些大自然的趣味知识为主,借此告诉他们,我们生活中有很多用品都是源自大自然的馈赠。

花样肥皂小制作方法,怎么做小肥皂(这些孩子的手工皂太精致了)

油品认识

从四年级开始,孩子们可以开始了解物理变化相关的知识了,这时,体验是最好的老师,所以我们就开始用皂基做肥皂。

什么是皂基呢?皂基就是在皂化反应时加入大量的盐,使最有滋润效果的甘油成分被析出,我们称之为“盐析”。析出的甘油就被商家用于制作护肤品,剩余的部分就用于制作肥皂。当然这样的肥皂清洁能力较好,滋润效果较差。

市面上售卖的肥皂大多是皂基皂,比如我们熟悉的家用洗衣皂。另一种就是就是纯手工皂了。它不经过盐析,所有的成分特别是滋润的甘油都保留在肥皂里,所以这样的手工皂更适合我们的皮肤。

手工皂制作的成本相对较低,同学们生活中也常常看到、接触到,所以开展这样的课程能够帮助学生保持对科学课较高的学习兴趣。

在四年级的皂基肥皂制作课中,我会让孩子们学习植物对肥皂的影响,指导他们实地观察,如果生活中没有或难以找到的植物,我就在网上订购植物的粉末,配上图片带孩子们认识它们的颜色,并一一介绍植物的功能,比如艾草、紫草、姜等等,通过这样的方式引导他们认识这些大自然的颜料。

了解植物粉末颜色、功能相关知识之后,进入高年级就会开始学习用油和碱产生的化学变化制作肥皂,并动手体验给皂基添加植物粉末,进行勾花设计。

花样肥皂小制作方法,怎么做小肥皂(这些孩子的手工皂太精致了)

勾花设计作品

这个阶段的课只能在高年级设置,并且暂时只能以兴趣小组的形式开展,因为油和碱的比例调配需要老师监控,温度过高了,材料称量不合适,制作肥皂就可能失败。此外,碱液沾到皮肤,会有灼烧感,这也是老师非常需要注意和监控的内容,整体相对孩子来说,制作过程还是有点复杂,如果人数过多,老师是会顾不暇接的。

花样肥皂小制作方法,怎么做小肥皂(这些孩子的手工皂太精致了)

多学科的融合成就“皂课程”

“皂课程”的开设并不单单是教学生如何制作肥皂的手工课程。单纯以科学知识为载体的学科课程有很大的封闭性,它既局限学生的思维,同时也局限学生的自主发展与创新实践。所以,我们融入了不同学科知识背景去完善它。

1.与美学的融合

颜色的搭配基于孩子对不同颜色植物粉末的学习,比如,红色是矿物泥,有去角质的功能,针对油性的皮肤合适;黑色的粉末含有活碳纤维,有去油脂的功能......如果我们想设计一款针对油性皮肤、夏季使用的、适合男士的,我们应该添加什么?

当然不仅仅是将有颜色的粉末乱倒入容器就可以了,还要教孩子进行勾花渲染的设计,我会教孩子们用这些颜色勾勒出好看的花纹。

拉花教学

肥皂不是只有方方正正的形状,我会购买一些模具,这样制作出来的肥皂也就有了丰富多彩的形状了,有时有些复杂的设计由我主打,孩子们协助并学习。

此外,我们还要为做好的手工皂制作包装,这一块主要是由美术老师教孩子们设计包装,怎么让这个肥皂的包装形象更好看,包装纸怎么剪裁,可以怎么绘画等等。

花样肥皂小制作方法,怎么做小肥皂(这些孩子的手工皂太精致了)

花样肥皂小制作方法,怎么做小肥皂(这些孩子的手工皂太精致了)

产品的包装设计

2.与数学的融合

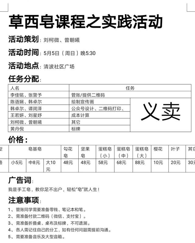
数学老师会带领孩子们一起进行成本、利润的核算,我会给孩子们提供相关材料的价格,比如说我买的这个油和植物粉的价格是多少,有多少克,我会写上贴在瓶子上,孩子们就可以清晰的了解到。

花样肥皂小制作方法,怎么做小肥皂(这些孩子的手工皂太精致了)

价格表

比如在用碱和油的时候,孩子们会记录自己一次使用称量了多少,价格对应又是多少。我们一共做出来多少块肥皂,成本价格是多少,孩子们都会计算出来,制作成表,清晰的呈现成本。得到了成本价之后,肥皂定价多少,该怎么定价,利润怎么计算等等,数学老师都会教他们。

花样肥皂小制作方法,怎么做小肥皂(这些孩子的手工皂太精致了)

称重

花样肥皂小制作方法,怎么做小肥皂(这些孩子的手工皂太精致了)

成本表

3.与语文的融合

语文的融入主要体现在包装售卖的广告词写作上,比如“清新闻妙香”、“只选对的,不选贵的”。在进行售卖的时候,孩子们要给自己的肥皂定一个主题,小铺的店名叫什么,广告词和推荐语是什么,怎么向顾客解释,怎么通过推荐让顾客购买你的肥皂,这些内容语文老师会在课上进行指导。

花样肥皂小制作方法,怎么做小肥皂(这些孩子的手工皂太精致了)

语文老师教广告词

比如,有个孩子的主题是甜品肥皂,他的广告词设计的是:“人间至味是清欢”,接下来,他会去思考这样的肥皂应该怎样去推广它,什么样的推荐语才能契合肥皂的主题和功能?

花样肥皂小制作方法,怎么做小肥皂(这些孩子的手工皂太精致了)

花样肥皂小制作方法,怎么做小肥皂(这些孩子的手工皂太精致了)

广告词设计

4.与信息学的融合

学生线下动手制作肥皂、包装设计、售卖,线上会通过互联网实现对活动的宣传推广:手工皂成品出来以后,他们可以建立自己的微信公众号,自己写文章、拍照片、录制视频,上传这些信息到网页,然后通过文章发表将线下的产品和活动展示到网上。

比如,这次我们线下义卖活动的文章就是孩子自己制作上传的。

花样肥皂小制作方法,怎么做小肥皂(这些孩子的手工皂太精致了)

孩子制作网页的照片

花样肥皂小制作方法,怎么做小肥皂(这些孩子的手工皂太精致了)

“皂课程”的活动延伸

其实,制作肥皂的过程是一个十分漫长且复杂的化学变化过程。这样反复试验不断调整配方的过程正是无数科学家正经历的过程。想要做得更好那就必须一步一步脚踏实地的反复研究琢磨,失败是再正常不过的事情,这也是皂课程做相关实验时锻炼孩子处理反复失败情绪能力的重点。

为进一步锻炼孩子们的综合能力,我们还为这一课程链接了很多活动,像“感恩我的父母”、“皂房子义卖”活动等。

1.感恩我的父母

创客教育不能单一的指向学生的思维创造。对学生情感价值观的培养也是创客教育的一部分。我们希望学生是一个有情感会感恩的个体而不仅仅是只会思考的人。

所以,在课程开设之初便给每一位学生发放“你最想送给谁?为什么?”等问卷调查。结合母亲节,为孩子们设计了“我为母亲洗洗手”的活动,意在让孩子们利用科学知识制作出来的肥皂感谢父母的养育,感恩他们对自己的辛勤养育、辛勤付出。

很多家长给我留言说:“孩子送我的那个手工皂啊,都存了好久了,舍不得用。”

花样肥皂小制作方法,怎么做小肥皂(这些孩子的手工皂太精致了)

花样肥皂小制作方法,怎么做小肥皂(这些孩子的手工皂太精致了)

孩子手工皂作品

2.手工皂义卖活动

学校会给予我们皂课程资金支持,给孩子们选购相关材料、模具和设备,孩子们制作出来了之后,会一起商讨分工制定义卖活动的方案,通过义卖活动进行销售。

花样肥皂小制作方法,怎么做小肥皂(这些孩子的手工皂太精致了)

孩子制定义卖方案

这个活动包括前期肥皂制作主题的设定、广告词的设计、产品的包装、售卖的选址等一系列工作,每一个阶段都由孩子们自己想办法解决,各科的老师们辅助。

花样肥皂小制作方法,怎么做小肥皂(这些孩子的手工皂太精致了)

学生自己制作展板内容

手工制作肥皂是一个合作的过程,每个小组做肥皂不是说一人做一块,小组是有分工的,你负责哪一块的材料,我们小组制作什么主题的肥皂,成本价格控制在多少,怎么售卖,怎么制作广告牌,孩子们都是小组合作形式开展的。

比如在讨论选址的时候,孩子们就会体现出他们丰富的思考力,像有的孩子就会提出,我们要选哪里,因为那里人多;哪个小区是高档小区,他们的购买力强;为什么选河边,因为散步的人多等等想法,小组成员都会进行对比分析。

此外,销售后的利润也是由孩子们决定如何使用,不管捐赠也好,交给学校为他们再进一步做投资也好,都由孩子们自己提出想法,进行管理使用。

花样肥皂小制作方法,怎么做小肥皂(这些孩子的手工皂太精致了)

义卖收入记录

我们的皂课程,不仅要锻炼孩子们的动手能力,像称量、勾花、设计、整理收拾等,还要全方面锻炼孩子的其他能力,让孩子们在这样的综合实践活动中真正锻炼他们的协作能力、处理复杂问题的能力。

花样肥皂小制作方法,怎么做小肥皂(这些孩子的手工皂太精致了)

科学即是生活

我常想,怎样才算是一种幸福的教育生活。是课少、不累、每天准时上下班?还是充满激情、像一台发动机一样马力十足却甘之如饴?

就像我们在做一件自己感兴趣的事一样总感觉时间过得很快而且我们常常乐此不疲。如果我能把自己的兴趣融入在工作中,那应该会非常的幸福且充满探索的动力!

本文关键词:手工肥皂花,肥皂花怎么做?,自制肥皂花,肥皂花的做法最简单的,肥皂简单制作方法。这就是关于《花样肥皂小制作方法,怎么做小肥皂(这些孩子的手工皂太精致了)》的所有内容,希望对您能有所帮助!

本文链接:https://bk.89qw.com/a-500486

最近发表
网站分类