手机版

百科生活 投稿

社会主义税收本质是什么,税收本质是什么(2022中级经济师经济基础核心考点干货-第二部分-财政)

百科 2026-02-26 13:08:08 投稿 阅读:6153次

关于【社会主义税收本质是什么】,税收本质是什么,今天小编给您分享一下,如果对您有所帮助别忘了关注本站哦。

  • 内容导航:
  • 1、社会主义税收本质是什么
  • 2、2022中级经济师经济基础核心考点干货-第二部分-财政

1、社会主义税收本质是什么

社会主义税收的本质:取之于民,用之于民 。

国家把人民群众创造的财富以税收的形式集中起来,不论是直接用于经济建设,发展科学,教育,文化,卫生事业,还是用于建立健全的社会保障制度,维护社会稳定,巩固国防,都是为广大人民的利益服务的,广大人民群众是税收的最终受益者。因此,我国税收在本质上是取之于民、用之于民。

2、2022中级经济师经济基础核心考点干货-第二部分-财政

第二部分《财政》-共7章

第十一章、公共物品与财政职能

【考点一】

公共物品的定义及其融资与生产

一、公共物品的特征

1.定义:公共物品是指增加一个人对该物品的消费,并同时减少其他人对该物品消费的那类物品。由美国经济学家保罗·萨缪尔森首次提出来的。

2.“纯公共物品”的两大特征(2非)

社会主义税收本质是什么,税收本质是什么(2022中级经济师经济基础核心考点干货-第二部分-财政)

【提示】公共物品具有消费上的非竞争性,若是由于个人没有付费而阻止他的消费,则违反了社会资源有效利用的帕累托准则。

二、公共物品的需求显示

社会主义税收本质是什么,税收本质是什么(2022中级经济师经济基础核心考点干货-第二部分-财政)

社会主义税收本质是什么,税收本质是什么(2022中级经济师经济基础核心考点干货-第二部分-财政)

【考点二】

财政的基本职能

在社会主义市场经济条件下,财政具有资源配置职能、收入分配职能、经济稳定和发展职能。
一、资源配置职能

社会主义税收本质是什么,税收本质是什么(2022中级经济师经济基础核心考点干货-第二部分-财政)

3.财政配置社会资源的机制和手段

(1)根据政府职能的动态变化确定社会公共需要的基本范围,确定公共财政收支占国内生产总值的合理比例,从总量上实现高效的社会资源配置原则;

(2)优化财政支出结构;财政支出结构是财政能够掌握和控制的社会资源的内部配置比例。

例如:我国城乡之间发展差距、经济与社会之间发展差距都较大,客观上要求财政要加大对农业农村发展和教育、科技、卫生、社会保障等社会事业发展的投入。

(3)为公共工程提供必要的资金保障;

(4)通过政府直接投资、财政贴息、税收优惠等方式,引导和调节社会投资方向,提高社会整体投资效率;

(5)通过实行部门预算制度、建立国库集中收付制度和绩效评价制度等体制、机制改革提高财政自身管理和运营效率。

1

【多选题】

公共选择的三大理论基石是( )。

A.个人主义方法论

B.经济人假设

C.作为一种交易的政治过程

D.理性的非理性假设

E.政治家选票极大化假设

ABC

考察公共选择。

公共选择的三大理论基石是:个人主义方法论、经济人假设以及作为一种交易的政治过程。

理性的非理性和政治家选票最大化都是政府失灵的常见表现。DE选项错误。

故此题正确答案为ABC。

2

【单选题】

由于手中的一票对于选举结果无足轻重,即使拥有必要的信息,选民也不愿意投入精力和时间,他们不会好好利用这些信息。这指的是政府失灵表现中的( )现象。

A.选民“理性的无知”

B.选民“理性非理性”

C.选民“非理性的理性”

D.选民“非理性的无知”

B

考察政府失灵及其表现形式。选民“理性的无知”和“理性的无理性”是政府失灵的常见表现。所谓“理性的无知”是指理性的选民由于不指望自己的一票能够影响选举的结果,因而没有动力花费时间和成本去搜索有关选举的信息。“理性的非理性”是指,正是由于手中的一票对于选举结果无足轻重,即使拥有必要的信息,选民也不愿意投入精力和时间,他们不会好好利用这些信息。这导致选民往往胡乱投下自己那神圣的一票,根本没有正确表达自己的偏好,何谈政府根据选民的偏好来有效提供公共物品与服务呢?

ACD为干扰选项。

故此题正确答案为B。

3

【多选题】

根据公共选择论,常见的政府失灵的表现有( )。

A.政治家选票极大化

B.投票循环

C.垄断

D.官僚体系无效率

E.选民“理性的无知”与“理性的非理性”

ABDE

考察政府失灵及其表现形式。

常见的政府失灵表现为:(1)选民“理性的无知”与“理性的非理性”(2)政治家(政党)选票极大化(3)投票循环 (4)官僚体系无效率 (5)利益集团与寻租

C为干扰选项。

故此题正确答案为ABDE。

第十二章、财政支出

【考点】

财政支出的含义及分类

一、财政支出的含义

财政支出,是指政府为履行职能、取得所需商品和劳务而进行的资金支付,是政府行为活动的成本。可从以下三方面理解财政支出数据:

一)看财政支出规模(花了多少钱)。

财政支出规模,是指财政支出总额占国内生产总值(GDP)的比重。该指标反映政府实际上参与社会经济生活的程度,有助于了解政府支配了多少社会资源。

(二)看财政支出结构(做了多少事)。

财政支出结构,是指在财政支出总额中各类支出所占的比重.该指标反映政府用各项财政资金都做了什么事,并据此观察政府的职能和活动,有助于人们了解政府是如何运用财政资金的。

【注意】与支出规模相比,支出结构问题更重要,它反映了财政支出的收益格局

(三)看财政支出的经济性质(具体是怎么花的)。

财政支出的经济性质,是指各项财政支出的具体经济构成。该指标反映财政每一笔钱具体是怎么花的,有助于人们了解政府干预是更侧重资源配置,还是更侧重收入分配;是更关注长期结构调整,还是更关注短期宏观调控等。

二、财政支出的分类

1.适用于编制政府预算的统计分类

(1)支出功能分类:是按照政府提供公共物品与服务的产出性质进行的分类,反映政府的职能活动,即政府的钱到底被拿来做了什么事(是用于办教育了,还是加强了国防。)。

(2)支出经济分类:是按照政府生产公共物品的成本投入进行分类,反映政府支出的经济性质和具体用途,说明政府的钱是怎样花出去的(办教育的钱是发了工资,还是买了设备、盖了校舍)。

【提示】从某种意义上讲,支出经济分类是对政府支出活动更为明显的反映。利用这一分类体系下的统计数据,能够从微观层面清晰地追踪政府财政支出的去向和具体用途。

中国支出功能分类:设类、款、项三级 ;

中国支出经济分类:科目设类、款两级

社会主义税收本质是什么,税收本质是什么(2022中级经济师经济基础核心考点干货-第二部分-财政)

1

【单选题】

20世纪60年代,英国经济学家皮考克和魏斯曼提出了( )。

A.政府活动扩张法则

B.梯度渐进增长理论

C.经济发展阶段增长理论

D.非均衡增长理论

B

考查财政支出规模增长的理论解释。

皮考克和魏斯曼提出了“”梯度渐进增长理论“”。B选项正确。

瓦格纳提出“政府活动扩张法则”。A选项错误。

马斯格雷夫提出“经济发展阶段增长理论”。C选项错误。

鲍莫尔提出“非均衡增长理论”。D选项错误。故此题正确答案为B。

2

【单选题】

长期以来,中国财政制度饱受诟病的一个方面,就是政府承担的( )职能范围过广,比例过大,干扰了市场的运行。

A.经济稳定

B.经济发展

C.资源配置

D.收入分配

C

考查我国财政支出结构存在的问题。

长期以来,中国财政制度饱受诟病的一个方面,就是政府承担的资源配置职能范围过广,比例过大,干扰了市场的运行,而政府应当承担的再分配功能则相应的受到挤压。

ABD为干扰选项。

故此题正确答案为C。

3

【多选题】

下列关于财政支出绩效考评的说法中错误的有( )。

A.财政支出绩效评价的主体是政府及其财政部门

B.绩效评价的对象是使用财政资金的部门或机构

C.“3E”原则要求对财政支出资金使用绩效的评价,要独立地分析其经济性、效率性和效果性

D.财政支出绩效评价的内容是公共委托-代理事项

E.”3E”原则中的效率性是指目标实现的程度和从事一项活动时期望取得的成果和实际取得成果之间的关系

CE

考查财政支出绩效评价的内容与方法。

财政支出绩效评价的主体是政府及其财政部门;财政支出绩效评价的对象是使用财政资金的部门或机构;财政支出绩效评价的内容是公共委托-代理事项,ABD选项正确。

财政支出绩效评价绩效评价是按某种确定的规则和绩效目标指标进行的,实践中,西方国家总结出了“3E”原则即经济性、效率性、效果性。后来在3E基础上又加入了 “公平性”。“3E”原则要求对财政支出资金使用绩效的评价,不能片面的、孤立的分析其中的某一个要素,要从经济性、效率性和效果性三个方面进行综合考察、分析和评价,C选项错误。

效率性是指以更小的投入获得更大的产出,E选项错误。

故此题正确答案为CE。

第十三章、财政收入

【考点】

财政收入的含义及其分类

一、财政收入的含义

财政收入,是指政府为履行其职能,实施公共政策和提供公共物品与服务的需要而筹集一切资金的总和。财政收入表现为政府部门在一定时期内所取得的货币收入。

财政收入是衡量一国政府财力的重要指标,政府在社会经济活动中提供公共物品和服务的范围和数量,在很大程度上取决于财政收入的充裕状况。

二、财政收入的分类

(一)根据国际货币基金组织制定的《政府财政统计手册》的分类标准,政府收入分类如下表:

社会主义税收本质是什么,税收本质是什么(2022中级经济师经济基础核心考点干货-第二部分-财政)

社会主义税收本质是什么,税收本质是什么(2022中级经济师经济基础核心考点干货-第二部分-财政)

四、财政集中度与宏观税负

(一)财政集中度及其度量

1、概念:财政集中度,通俗地称为宏观税负,是指国家通过各种形式,从国民经济收支环流中截取并运用的资金占国民经济总量的比重。

2、衡量宏观税负的口径:从小到大分别是:

①税收收入占GDP的比重。2016年我国税收收入占当年GDP的比重为17.5%

②财政收入(一般预算收入)占GDP的比重;

③财政收入(一般预算收入)加政府性基金收入、国有资本经营预算收入、社会保障基金收入后的合计占GDP的比重 。

【考点二】

税收的含义、特征

一、税收的基本含义

税收已成为各国政府财政收入的最主要形式。

税收是国家为实现其职能,凭借其政治权力,依法参与单位和个人的财富分配、强制、无偿的取得财政收入的一种形式。

税收的内涵包括:
1.税收的征收主体是国家,征收客体是单位和个人;

2.税收的征收目的是为满足国家实现其职能的需要或者说是满足社会公共需要;
3.税收征收的依据是法律,凭借的是政治权力,而不是财产权力;

4.征税的过程是物质财富从私人部门单向地、无偿地转移给国家的过程

5.从税收征收的直接结果看,国家通过税收方式取得财政收入。

二、税收的基本特征

1.强制性。税收的强制性是指政府以社会管理者的身份,直接凭借政治权力,通过法律形式对社会产品实行强制征收。

2.无偿性。税收的无偿性是指政府向纳税人进行的无需偿还的征收。

这种无偿性特征体现在两方面:

一是指政府获得税收收入后无需向纳税人直接付出任何报酬;

二是指政府征到的税收不再直接返还给纳税人本人。

无偿性是税收本质的体现。它反映的是一种社会产品所有权、支配权的单方面转移关系,而不是等价交换关系。税收的无偿性是区分税收收入与其他财政收入形式的重要特征。

3.固定性。税收的固定性是指国家通过法律形式预先规定了征税对象、税基及税率等要素。税收征纳双方必须按税法规定征税和纳税,双方都无权随意变更征纳标准。

1

【单选题】

税收的基本特征包括强制性、无偿性和( )。

A.效益性

B.准确性

C.固定性

D.公开性

C

考查税收的基本特征。

税收的特征包括强制性、无偿性和固定性。

ABD为干扰选项。

故此题正确答案为C。

2

【多选题】

下列关于李嘉图等价定理的表述不正确的有( )。

A.在某些条件下,政府无论是用债券还是税收筹资,其效果都是相同或者等价的

B.政府支出通过税收融资还是通过发行国债融资没有区别

C.发行国债会助长政府的浪费心里,认为国债是有害的,反对发行国债

D.李嘉图提出国债有益论的观点

E.通过国债为财政支出融资,与税收融资相比,会带给债权人一种“财富有所增加的幻觉”。

DE

考查李嘉图等价定理。

李嘉图的观点是国债有害论,即发行国债会助长政府的浪费心理,认为国债是有害的,反对发行国债。C选项正确。

在某些条件下,政府无论是用债券还是税收筹资,其效果都是相同或者等价的。A选项正确。

政府支出通过税收融资还是通过发行国债融资没有区别,即税收和债务等价。B选项正确。

DE均为国债有益论的观点。

故此题正确答案为DE。

3

【多选题】

下列关于税收的基本含义说法正确的有()。

A.税收征收依据是法律,凭借的是经济权利

B.征税的过程是物质财富从私人部门双向地、无偿的转移给国家的过程

C.征税的直接结果是国家取得了财政收入

D.税收的征收目的是为满足国家实现其职能的需要

E.税收具有强制性、无偿性、固定性

CDE

考查税收的基本含义。

税收征收凭借的是政治权利。A选项错误。

征税的过程是物质财富从私人部门单向地、无偿的转移给国家的过程。B选项错误。

从税收征税的直接结果看,国家通过税收方式取得财政收入。C选项正确。

税收的征收目的是为满足国家实现其职能的需要,或者说是满足社会公共需要。D选项正确。

税收的基本特征:强制性、无偿性、固定性,E选项正确。

故此题正确答案为CDE。

第十四章、税收制度

【考点】

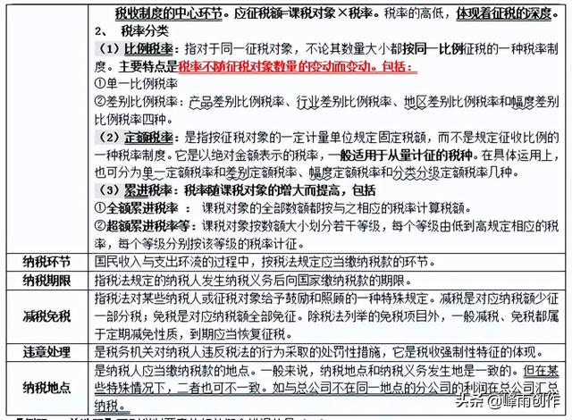
税制要素

社会主义税收本质是什么,税收本质是什么(2022中级经济师经济基础核心考点干货-第二部分-财政)

社会主义税收本质是什么,税收本质是什么(2022中级经济师经济基础核心考点干货-第二部分-财政)

1

【单选题】

下列税制要素的相关概念错误的是( )。

A.课税对象,即征税课体,是指税法规定的征税的目的物

B.税率是指税法规定的应征税额与课税对象之间的比例

C.纳税期限是指税法规定的纳税人发生纳税义务后向国家缴纳税款的期限

D.减税是指对应纳税额全部免征

D

考查税制要素。

课税对象,即征税课体,是指税法规定的征税的目的物。A选项正确。

税率是指税法规定的应征税额与课税对象之间的比例。B选正确。

纳税期限是指税法规定的纳税人发生纳税义务后向国家缴纳税款的期限。C选项正确。

减税是指对应纳税额少征一部分税款,免税是指对应纳税额全部免征,D选项错误。

故此题正确答案为D。

2

【多选题】

流转税是我国的主体税种,下列税种属于流转税的有( )。

A.增值税

B.资源税

C.消费税

D.所得税

E.关税

ACE

考查税收分类。

流转税是以商品交换和提供劳务的流转额为征税对象的税收,是我国税收收入的主体税种,包括增值税、消费税和关税等。

按课税对象不同主要分为流转税、所得税和财产税。除此之外,还可以再分出资源税类和行为税类。BD选项错误。

故此题正确答案为ACE。
3

【单选题】

下列关于税制要素的表述正确的是( )。

A.纳税人和负税人是一致的

B.税目是课税对象的具体化,是不同税种间相互区别的主要标志

C.比例税率的主要特点是税率随征税对象数量的变动而变动

D.违章处理是税收强制性特征的体现

D

考查税制要素。

违章处理是税务机关对纳税人违反税法的行为采取的处罚性措施,它是税收强制性特征的体现。D选项正确。

纳税人不一定是负税人,如果税负不能转嫁出去,纳税人和负税人就是一致的,如所得税,而如果税负转嫁出去,纳税人和负税人就不一致,如增值税、消费税、营业税等,A错误。

课税对象是不同税种间相互区别的主要标志,B错误。

比例税率的主要特点是税率不随征税对象数量的变动而变动,C错误。

故此题正确答案为D。

第十五章、政府预算

【考点】

政府预算的含义和职能

一、政府预算的含义

政府预算是具有法律规定和制度保证的、经法定程序审核批准的政府年度财政收支计划。

 1、从技术性方面看,政府预算包含两层含义:

(1)从形式上看,政府预算是政府的财政收支计划,以预算平衡表的形式体现,该表反映了政府资金的来源和流向,体现了政府的年度工作重点和方向。

(2)从内容上看,政府预算是政府对财政收支的计划安排。政府预算反映了可供政府集中支配的财政资金的数量多少。是财政部门按法定程序管理财政资金的活动。政府预算是政府理财的主导环节和基本环节。

2、从政治性方面看,政府预算是重大的政治行为。

(1)政府预算指标背后反映的是政府在做什么和不做什么之间做出选择;

(2)政府预算反映了支出上的优先权。

(3)政府预算反映了政府准备购买的具体公共物品和服务及其成本。

3、从本质上看,政府预算是国家和政府意志的体现。

政府预算需要经过国家权力机构的审查和批准才能生效,是一个重要的法律性文件(属于年度立法)。政府预算从编制、审查批准、执行、调整和决算都要依照法律规定进行。

政府预算制度最早出现在英国,英国于17世纪编制了第一个国家预算。

二、政府预算的职能--------反映、监督和控制

1.反映政府部门活动
政府预算反映和规定了政府在预算年度内的工作或活动范围,方向和重点。

2.监督政府部门收支运作情况的功能

作为我国各级人民代表大会审议的重要文件,政府预算是人大代表和全体人民监督政府收支运作的途径和窗口。

3.控制政府部门支出的功能

由各级人民代表大会审议、批准的政府预算,实质是对政府支出规模的一种法定授权。只有在授权范围内的支出,才是合法和有效的。超出授权范围的支出,即便是必需的也要以预算调整案的形式提交同级人大常委会审议、批准。

【考点二】

我国政府预算体系

按照建立与社会主义市场经济体制相适应的公共财政制度的要求,我国完整的政府预算体系包括一般公共预算、政府性基金预算、国有资本经营预算和社会保险基金预算。其中一般公共预算是政府预算体系的基础。

一、一般公共预算

一般公共预算是指政府凭借国家政治权力,以社会管理者身份筹集以税收为主体的财政收入,用于保障和改善民生、维持国家行政职能正常运转、保障国家安全等方面的收支预算。

二、政府性基金预算

1.政府性基金是指各级人民政府及其所属部门根据法律、行政法规和中共中央、国务院文件规定,为支持特定公共基础设施建设和公共事业发展,向公民、法人和其他组织无偿征收的具有专项用途的财政资金。

政府性基金项目由财政部审批,重要的政府性基金项目须报国务院审批。 所有政府性基金都纳入政府性基金预算管理,通过政府性基金收支表列示,按照法定程序接受人大审查和监督。

2.政府性基金预算,是指政府通过向社会征收基金、收费以及出让土地、发行彩票等方式取得收入,专项用于支持特定基础设施建设和社会事业发展的收支预算。

三、国有资本经营预算

(1)国有资本经营预算,是国家以所有者身份依法取得国有资本收益,并对所得收益进行分配而发生的各项收支预算,是政府预算的重要组成部分。

(2)国有资本经营预算制度的核心是调整国家和国有企业之间的分配关系,是实现国有资本经营管理战略目标的重要手段。

(3)国有资本经营预算的编制原则:一是统筹兼顾、适度集中。 二是相对独立、相互衔接(与政府公共预算相互衔接)三是分级编制、逐步实施。

(4)国有资本经营预算的收支范围

国有资本经营预算收入主要包括从国家出资企业取得的利润;股利、股息和国有产权(股权)转让收入、清算收入等,

国有资本经营预算支出主要用于对重要企业补充资本金和弥补一些国有企业的改革成本等。

(5)从2010年开始,中央国有资本经营预算提交全国人大审查批准。2010年中央国有资本经营预算编制范围国资委监管企业,中国烟草总公司和中国邮政集团公司。

2016年1月15日,经国务院批准,财政部印发了《中央国有资本经营预算管理暂行办法》

1

【多选题】

实施全面规范、公开透明预算制度的主要内容包括( )。

A.推进预算、决算公开

B.实行年度财政规划管理

C.建立跨年度预算平衡机制

D.建立财政库底目标余额管理制度

E.建立收付实现制的政府综合财务报告制度

ACD

考查全面规范、公开透明预算制度的主要内容。

主要内容有:

(一)建立健全预算编制、执行、监督相互制约、相互协调机制

(二)完善政府预算体系

(三)实施跨年度预算平衡机制

(四)实行中期财政规划管理

(五)全面推进预算绩效管理

(六)建立政府资产报告制度

(七)建立权责发生制的政府综合财务报告制度

(八)建立财政库底目标余额管理制度

(九)推进预算、决算公开

2

【多选题】

下列属于社会保险基金预算遵循的基本原则有( )。

A.依法建立,规范统一

B.统筹编制,明确责任

C.专项基金,专款专用

D.相对统一,各自分散

E.收支平衡,留有结余

ABCE

考查社会保险基金预算。

社会保险基金预算应遵循以下基本原则:依法建立,规范统一;统筹编制,明确责任;专项基金,专款专用;相对独立,有机衔接;收支平衡,留有结余。

D为干扰选项。

故此题正确答案为ABCE。
3

【多选题】

根据《中华人民共和国预算法》的规定,各级人大常委会的预算管理权限包括( )。

A.编制本级总预算草案

B.批准本级总预算草案

C.监督本级总预算的执行

D.审查本级预算的调整方案

E.决定本级预算预备费的动用

CD

考查我国政府预算职权划分。

各级人大常委会的预算管理权限包括:全国人大常委会有权监督中央和地方预算的执行,审查和批准中央预算的调整方案,审查和批准中央决算等。地方各级人大常委会有权监督本级总预算的执行,审查和批准本级预算的调整方案;审查和批准本级政府决算。

A选项是各级政府财政部门的职权。

B选项是各级人民代表大会的职权。

E选项是各级人民政府的职权。

故此题正确答案为CD。

第十六章财政管理体制

【考点】

财政管理体制的含义、内容

一、财政管理体制的含义

财政管理体制,就是国家管理和规范中央与地方政府之间以及地方各级政府之间划分财政收支范围和财政管理职责与权限的一项根本制度,有广义和狭义之分。

广义的财政管理体制包括政府预算管理体制、税收管理体制、公共部门财务管理体制等。

狭义的财政管理体制是指政府预算管理体制。政府预算管理体制是财政管理体制的中心环节。它规定了各级政府间的财力划分,规定了预算资金使用的范围、方向和权限。

二、财政管理体制的内容

1.财政分配和管理机构的设置

与政府管理体制相适应,目前我国的财政管理机构分为中央、省(自治区、直辖市)、设区的市(自治州)、县(自治县、不设区的市、市辖区)、乡(民族乡、镇)各级财政部门内部又设置不同业务分工的机构,分别负责各项业务管理工作。

2.政府间事权及支出责任的划分

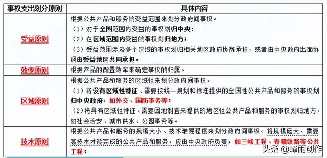
社会主义税收本质是什么,税收本质是什么(2022中级经济师经济基础核心考点干货-第二部分-财政)

财政管理体制作为划分各级政府间财政关系的根本制度,其依据是政府职能界定和政府间事权划分。政府间财政支出划分是财政管理体制的基础性内容。

政府间事权及支出责任划分一般遵循以下重要原则:

【考点二】

分税制财政管理体制的内容

一、分税制财政管理体制的主要内容

分税制财政管理体制,简称分税制,是指将国家的全部税种在中央和地方政府之间进行划分,借以确定中央财政和地方财政的收入范围的一种财政管理体制。其实质是根据中央政府和地方政府的事权确定其相应的财权,通过税种的划分形成中央与地方的收入体系。

分税制是市场经济国家普遍推行的一种财政管理体制。

1.支出责任划分

中央财政主要承担国家安全、外交和中央国家机关运转所需经费、调整国民经济结构、协调地区发展、实施宏观调控所必需的支出以及由中央直接管理的事业发展支出。

地方财政承担本地区政权机关运转所需支出以及本地区经济、社会发展所需支出。

2.收入划分

(1)为维护国家权益、实施宏观调控所必需的税种划为中央税;

(2)将同经济发展直接相关的主要税种划分为中央地方共享税:。

(3)将适合地方征管的税种划为地方税。

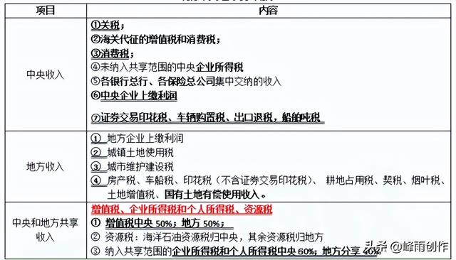
现行中央地方收入划分

社会主义税收本质是什么,税收本质是什么(2022中级经济师经济基础核心考点干货-第二部分-财政)

1

【多选题】

下列属于财政转移支付特点的是( )。

A.完整性

B.对称性

C.科学性

D.统一性和灵活性相结合

E.分散性

ABCD

考查财政转移支付及其特点。

财政转移支付特点的是完整性,对称性,科学性,统一性和灵活性相结合,法制性。

E为干扰选项。

故此题正确答案为ABCD。

2

【多选题】

下列属于深化财政体制改革的总方向的是( )。

A.进一步理顺中央和地方收入划分

B.合理划分政府间事权与支出责任

C.促进权力与责任,办事与花钱相统一

D.全面提升国家治理效率

E.模糊中央与地方的关系

ABCD

考查深化财政体制改革的主要任务与内容。

财政体制改革的总方向是:在保持中央和地方收入格局大体稳定的前提下,进一步理顺中央和地方收入划分,合理划分政府间事权与支出责任,促进权力与责任,办事与花钱相统一,全面提升国家治理效率。

E选项为干扰选项。

故此题正确答案为ABCD。

3

【单选题】

在我国,上级政府按照特定目的将其财政收入转作下级政府财政收入来源的补助形式,称为( )。

A.财力性转移支付

B.横向转移支付

C.一般性转移支付

D.专项转移支付

D

考查我国现行的财政转移支付制度。

专项转移支付是指上级政府按照特定目的将其财政收入转作下级政府财政收入来源的补助形式。主要目的是针对下级政府难以承担的或对周边地区有利的、符合中央政府产业政策的项目所给予的支持。这种转移支付的突出特点在于它是有条件限制的,因此又可称作“有条件转移支付”或者“可选择转移支付”。

一般性转移支付是指为弥补财政实力薄弱地区的财力缺口,均衡地区间财力差距,实现地区间基本公共服务能力的均等化,中央财政安排给地方财政的补助支出、由地方统筹安排。建立和完善一般性转移支付制度,有效缓解了困难地区财政运行中的突出矛盾,对保障地方政府机构正常运转等基本公共交出需要发挥了重要作用。C选项错误。

AB为干扰选项。

故此题正确答案为D。

4

【单选题】

下列哪项不属于地方固定收入( )。

A.印花税

B.房产税

C.增值税

D.契税

C

考查分税制财政管理体制的主要内容。

地方收入:地方企业上缴利润,城镇土地使用税,城市维护建设税(不含各银行总行、各保险公司总公司集中交纳的部分),房产税,车船税,印花税(不含证券交易印花税),耕地占用税,契税,烟叶税,土地增值税,国有土地有偿使用收入等。

C选项增值税属于中央地方共享税。

故此题正确答案为C。

5

【单选题】

广义的财政管理体制不包括( )。

A.税收管理体制

B.预算管理体制

C.国有资产收益管理体制

D.公共部门财务管理体制

C

考查财政管理体制的含义。

广义的财政管理体制包括预算管理体制、税收管理体制、公共部门财务管理体制等。ABD选项正确。

狭义的财政管理体制是指政府预算管理体制。

C为干扰选项。

故此题正确答案为C。

第十七章财政政策

【考点】

财政政策的功能与目标

财政政策是一国政府为实现预期的经济社会发展目标,对财政收支关系进行调整的指导原则和措施。

财政政策由预算政策、税收政策、支出政策、国债政策等组成。

其功能与目标如下表:

社会主义税收本质是什么,税收本质是什么(2022中级经济师经济基础核心考点干货-第二部分-财政)

【考点二】

财政政策的工具

财政政策的工具是用以达到财政政策目标的各种财政手段,主要有预算、税收、公债、公共支出、政府投资和财政补贴等。

财政政策工具的使用如下表所示:

社会主义税收本质是什么,税收本质是什么(2022中级经济师经济基础核心考点干货-第二部分-财政)

社会主义税收本质是什么,税收本质是什么(2022中级经济师经济基础核心考点干货-第二部分-财政)

【提示】财政政策工具的使用是历年考试的重点,内容较多,比较简单的记忆方法是理解“花钱”两个字。

在经济过热时,政府自己要少花钱,也要引导私人少花钱,政府少花钱的办法是减少财政支出(如缩小预算支出、减少政府投资、减少补贴支出、减少公共支出)。

1

【单选题】

( )的财政政策是指经济社会状况,主动灵活地选择不同类型的反经济周期的财政政策工具,干预经济运行行为,实现财政政策目标。

A.自动稳定

B.扩张性

C.相机抉择

D.紧缩性

C

考查财政政策类型。

相机抉择的财政政策是指经济社会状况,主动灵活地选择不同类型的反经济周期的财政政策工具,干预经济运行行为,实现财政政策目标。

自动稳定的财政政策是指财政制度本身存在一种内在的、不需要政府采取其他干预行为就可以随着经济社会的发展,自动调节经济运行的机制。也被称为财政自动稳定器。A选项错误。

扩张性财政政策:通过财政收支活动来增加和刺激社会总需求的政策。在社会总需求不足的情况下,政府通常采用扩张性财政政策,通过减税、增加财政支出等手段扩大需求。B选项错误。

紧缩性财政政策:通过财政收支活动来减小和抑制社会总需求的政策。在社会总需求大于社会总供给的情况下,政府通常采用紧缩性财政政策,通过增加税收、减少财政支出等手段抑制社会需求。D选项错误。

故此题正确答案为C。

2

【单选题】

财政政策乘数是用来研究财政收支变化对国民收入的影响,下列各项不属于财政政策乘数的是( )。

A.投资乘数

B.税收乘数

C.政府购买支出乘数

D.平衡预算乘数

A

考查财政政策乘数。

财政政策乘数是用来研究财政收支变化对国民收入的影响,包括税收乘数、政府购买支出乘数和平衡预算乘数。BCD选项正确。

A为干扰选项。

故此题正确答案为A。

3

【单选题】

在财政政策时滞中,财政部门在制定采取何种政策之前对经济问题调查研究所耗费的时间称为( )。

A.认识时滞

B.行政时滞

C.执行时滞

D.决策时滞

B

考查财政政策时滞。

(1)认识时滞是指从经济现象发生变化到决策者对这种需要调整的变化有所认识所经过的时间。这段延迟时间的长短,主要取决于行政部门掌握经济信息和准确预测的能力。A选项错误。

(2)行政时滞是指财政部门在制定采取何种政策之前对经济问题调查研究所耗费的时间。B选项正确。

(3)决策时滞是指财政部门将分析的结果提交给立法机关审议通过所需要的时间。D选项错误。

(4)执行时滞是指政策议案在立法机关批准后交付有关单位付诸实施所需要的时间。C选项错误。

(5)效果时滞是指政策正式实施到已对经济产生影响所需要的时间。

故此题正确答案为B。

4

【单选题】

当社会总供给大于社会总需求时,政府预算应该实行的政策是( )。

A.中性政策

B.扩张性政策

C.平衡政策

D.紧缩性政策

B

本题考查财政政策。

当社会总供给大于社会总需求时,政府通常采用扩张性财政政策,通过减税、增加财政支出等手段扩大需求。B选项正确。

均衡性财政政策(中性财政政策),是指在经济稳定增长时期,政府通过实施财政收支基本平衡或者动态平衡的财政政策,既不产生扩张效应,也不产生紧缩效应,以保持经济的持续稳定发展。AC选项错误。

紧缩政策是“少花钱”,即抑制社会总需求。D选项错误。

故本题正确答案为B选项。

5

【多选题】

下列关于汲水政策的表述正确的有( )。

A.它是以市场经济所具有的自发机制为前提,是一种诱导经济复苏的政策

B.它以扩大公共投资规模为手段,启动和活跃社会投资

C.财政投资规模具有有限性

D.如果经济萧条的状况不再存在,这种政策就不再实行

E.它是一种长期财政政策

ABCD

考查财政政策类型。

汲水政策是指在经济萧条时期进行公共投资,以增加社会有效需求,使经济恢复活力的政策。是一种短期财政政策。汲水政策有四个特点:

1、它是以市场经济所具有的自发机制为前提,是一种诱导经济复苏的政策。A选项正确。

2、它以扩大公共投资规模为手段,启动和活跃社会投资。B选项正确。

3、财政投资规模具有有限性,即只要社会投资恢复活力、经济实现自主增长,政府就不再投资或缩小投资规模。C选项正确。

4、如果经济萧条的状况不再存在,这种政策就不再实行,因而它是一种短期财政政策。D选项正确,E选项错误。

故此题正确答案为ABCD。

本文关键词:税收本质的体现是税收的什么性,税收的本质是,税收的本质是什么,税收的本质是?,什么是税收的本质。这就是关于《社会主义税收本质是什么,税收本质是什么(2022中级经济师经济基础核心考点干货-第二部分-财政)》的所有内容,希望对您能有所帮助!

本文链接:https://bk.89qw.com/a-503898

最近发表
网站分类