手机版

百科生活 投稿

刺梨是凉性还是热性,刺梨是凉性吗(——凝血检查及易栓症)

百科 2026-02-11 13:57:10 投稿 阅读:7957次

关于【刺梨是凉性还是热性】,刺梨是凉性吗,今天小编给您分享一下,如果对您有所帮助别忘了关注本站哦。

  • 内容导航:
  • 1、刺梨是凉性还是热性:刺梨是凉性吗
  • 2、「免疫相关不良妊娠答疑解惑64」——凝血检查及易栓症

1、刺梨是凉性还是热性:刺梨是凉性吗

是。刺梨也被称为木梨子,其中含有大量的维生素C,具有极高的药用价值,由于刺梨是一种凉性的水果,所以脾胃虚寒的人群不可以过多服用,吃多了容易造成腹部不适。

刺梨是酸性还是碱性:

刺梨是酸性,建议有胃部疾病不要长期使用啊。刺梨虽然其貌不扬又身处野外,但它的营养价值可是大大的有哦!刺梨有一个响当当的名号:“维C之王”。它可是目前发现的维C含量最高的水果哦!平常我们最熟悉富含维C的水果是柑橘和猕猴桃,但是,刺梨的维C含量分别比他们高25倍和10倍。

2、「免疫相关不良妊娠答疑解惑64」——凝血检查及易栓症

作者:

高照猛 (山东东营胜利油田中心医院)

朱明霞、刘湘源 (北京大学第三医院)

马红玲 (山西大同二院)

陈 萍 (浙江温州市人民医院)

熊丽桂(湖北省中医院)

朱凤丽(山东省菏泽市牡丹区妇幼保健院)

刺梨是凉性还是热性,刺梨是凉性吗(——凝血检查及易栓症)

基础篇

1.抗凝、纤溶与凝血系统有何关系?

答:(1)凝血系统是由血管壁、血小板及凝血因子共同参与的一系列复杂的反应。抗凝系统和纤溶系统可保证血管中流动的血液不会凝固,与凝血系统是既对立又统一的功能关系。它们之间保持动态平衡,机体就可在出血时有效地止血,又可防止血栓的形成,从而维持了机体内环境的稳定。

(2)当血管内皮受损时,机体启动凝血系统,通过形成凝血酶原复合物、激活凝血酶原和形成纤维蛋白三个过程,阻止血液流出血管。抗凝系统中的抗凝血酶III可使FⅦa、FⅨa、FⅩa、FⅪa灭活,凝血酶可使蛋白C转变成激活的蛋白C(APC),激活的蛋白C可水解FVa和FⅧa、限制FⅩa与血小板的结合、及灭活纤溶酶原激活物抑制物。纤溶系统使纤维蛋白凝块溶解,还可水解凝血酶、FⅤ、FⅧ、FⅫ等保证血流通畅。也参与组织的修复和血管的再生。

刺梨是凉性还是热性,刺梨是凉性吗(——凝血检查及易栓症)

2.了解凝血、纤溶和抗凝系统各需要检查哪些项目?

答:(1)凝血系统:①血管功能包括毛细血管镜检查和vWF测定等;②血小板功能包括血小板黏附和聚集试验等;③凝血功能包括活化的部分凝血活酶时间(APTT)、凝血酶原时间(PT)、凝血酶时间(TT)、纤维蛋白原定量、各种凝血因子的抗原及活性测定、凝血活酶生成及纠正试验、凝血酶原碎片1+2(F1+2)测定、纤维蛋白肽A(FPA)测定等。

(2)纤溶系统:查鱼精蛋白副凝(3P)试验、纤维蛋白降解产物(FDP)、纤维蛋白原、纤溶酶原测定、D-二聚体等;(3)抗凝系统:抗凝血酶III抗原及活性或凝血酶-抗凝血酶复合物(TAT)测定、蛋白C及相关因子活性、血栓调节蛋白、活化的蛋白C抑制物、组织因子途径抑制物等。

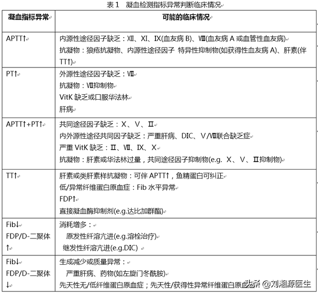
3.如何通过凝血检测指标来判断临床异常情况?

答:见表1。

刺梨是凉性还是热性,刺梨是凉性吗(——凝血检查及易栓症)

4.查APTT的原理及临床意义是什么?

答:APTT是活化部分凝血活酶时间,是在37℃下,以硅土为激活剂, 活化凝血因子Ⅻ 和Ⅺ,以脑磷脂代替血小板提供凝血的催化表面,在Ca2+参与下,测定乏血小板血浆凝固所需时间,是内凝系统(凝血因子Ⅻ,Ⅺ,Ⅸ,Ⅷ,Ⅹ,Ⅴ,Ⅱ,Ⅰ)筛选指标。凡当血浆凝血因子低于正常水平的15%~30%即可异常。

(1)APTT延长(结果超过正常对照10s以上)提示低凝状态:见于肝病合成凝血因子异常;血友病者长期输Ⅷ制剂产生Ⅷ抑制物;血中存在狼疮抗凝物(与试剂中脑磷脂形成复合物,干扰凝血因子活化);弥漫性血管内凝血;大量输入库存血等。

(2)APTT缩短提示高凝:见于弥漫性血管内凝血、血栓前状态及血栓性疾病。

(3)肝素(主要是普通肝素)治疗监护:肝素治疗期间,APTT维持在正常对照的1.5~3.0倍为宜。

5. 查PT的原理及临床意义是什么?

答:PT是凝血酶原时间,在受检血浆中加入过量的组织因子(FⅢ ,组织凝血活酶,兔脑粉)和Ca2+,使凝血酶原转变为凝血酶,后者使纤维蛋白原转变为纤维蛋白,血浆凝固所需的时间,是外源凝血(组织因子,Ⅶ、Ⅹ、Ⅴ、Ⅱ和Ⅰ凝血因子)筛选指标。PT延长见于①遗传性外源凝血系统的因子Ⅱ、Ⅴ、Ⅶ、Ⅹ和纤维蛋白原减低,但均很少见;②肝脏疾病:由于外源性凝血因子主要在肝脏合成,因而肝脏疾病时,PT延长。③维生素K缺乏症:胆石症、胆道肿瘤、慢性肠炎、偏食、2~7月龄的新生儿及长期服用广谱抗生素患者等,由于VitK吸收或合成障碍,导致肝合成异常的凝血酶原、FⅧ、FⅨ、FⅩ等分子,PT延长。④血循环中抗凝物增加,如肝素或FDP增多等。DIC和原发性纤溶时,由于FDP生成增加,FDP有较强的抗凝能力,故使PT延长。⑤用于香豆素类等口服抗凝剂的监控,一般认为以维持PT值在参考值的2倍左右(1.3~2.5倍)即25~30s,或PTR为1.3~1.5(最大不超过2),INR为2.0~3.0为宜。PT缩短见于妇女口服避孕药、高凝状态和血栓栓塞性疾病等。

6. 查TT的临床意义是什么?

:TT(凝血酶凝固时间)用于体外人血浆中凝血酶时间测定。是血浆纤维蛋白原转变为纤维蛋白能力的过筛试验。TT延长是见于肝素增多或类肝素物质存在,狼疮,肾病,低(无)纤维蛋白原血症,异常纤维蛋白原血病(纤维蛋白原机能不良血症),FDP增多,异常球蛋白血症或免疫球蛋白增多等疾病。

7. 查FIB的临床意义是什么?

:FIB即血浆中纤维蛋白原(FIB)含量测定。FIB含量增高是见于糖尿病及其酸中毒、动脉粥样硬化、急性传染病、急性肾炎尿毒症、骨髓瘤、休克、外科术后、怀孕和轻度肝炎等。FIB减低是见于弥漫性血管内凝血、原发性纤溶症、重症肝炎、肝硬化等。

8.查纤溶酶原活性的临床意义是什么?

:(1)纤溶酶原(plasminogen,PLG)是血浆纤维蛋白水解酶无活性的前体。纤溶酶原被激活后变成纤溶酶,可以降解纤维蛋白原、纤维蛋白和多种凝血因子,起着对抗凝血和溶栓的生理作用。血浆纤溶酶原的测定有助于判断纤溶系统活性。

(2)病理性增高:表明纤溶酶原激活受阻,纤溶系统活性减弱。常见于血栓前状态和血栓性疾病,如心肌梗死、心绞痛、脑血管病变、糖尿病、妊娠期高血压疾病、深静脉血栓形成、肾病综合征等。

(3)降低(见下图):可见于先天性纤溶酶原缺乏症,但更常见于纤溶酶原激活物活性增强的情况,常见于肝硬化、外科手术后及白血病、肿瘤、前置胎盘、胎盘早期剥离、羊水栓塞、特别是弥散性血管内凝血所致的消耗性凝血障碍等。

刺梨是凉性还是热性,刺梨是凉性吗(——凝血检查及易栓症)

9.D-二聚体的检测有何临床意义?

:血液中的纤维蛋白经过活化和水解,产生特异的降解产物称为“纤维蛋白降解产物“。D-二聚体是最简单的纤维蛋白降解产物,D-二聚体水平升高说明体内存在高凝状态和继发性纤维蛋白溶解亢进。因此,D-二聚体量对血栓性疾病的诊断、疗效评估和预后判断具有重要的意义。增高:见于继发性纤维蛋白溶解功能亢进,如高凝状态、心肌梗死、脑梗死、肺栓塞、静脉血栓形成、弥散性血管内凝血、肾病、器官移植排斥反应、溶栓治疗、手术、肿瘤、感染及组织坏死等。

10.测定蛋白S活性和蛋白C活性的临床意义是什么?

:(1)蛋白C是一种维生素K依赖性酶原,其主要作用是活化后,可灭活凝血因子Ⅷα和凝血因子Ⅴα,抑制血液凝固;蛋白S也是一种维生素K依赖性酶原,可协同活化蛋白C,消除凝血因子Xα对凝血因子Vα、凝血因子Ⅸα对凝血因子Ⅷα的保护作用,使之被水解。

(2)蛋白C活性减低见于先天性(常有反复血栓形成史)或获得性蛋白C缺陷(弥漫性血管内凝血、艾滋病、手术后和口服双重抗凝药等)。蛋白S活性减低(下图)见于先天性蛋白S缺陷(常伴严重的深静脉血栓)或获得性蛋白S缺陷(肝病,妊娠,口服双重抗凝药物)。

刺梨是凉性还是热性,刺梨是凉性吗(——凝血检查及易栓症)

11.蛋白S和蛋白C活性降低与抗蛋白C抗体和抗蛋白S抗体阳性有关系吗?

:(1)没有关系。蛋白S或蛋白C可能与抗蛋白S抗体(见下图)或抗蛋白C抗体相结合,导致蛋白S或蛋白C量的降低,但对其活性影响不大。

(2)蛋白C、蛋白S是一种维生素K依赖性蛋白质,蛋白C和蛋白S能够灭活特殊的凝血因子(因子V和 VIII),而抗蛋白C抗体和抗蛋白S抗体属于不典型磷脂抗体。

刺梨是凉性还是热性,刺梨是凉性吗(——凝血检查及易栓症)

12.查蛋白C和蛋白S活性同时减低提示什么?

:(1)抗凝蛋白缺陷,

(2)口服了华法林:华法林抗凝治疗常伴有蛋白C 和蛋白S 活性水平的下降。

(3)其他情况:如严重感染和炎症性疾病,肾病,癌症,某些化疗药治疗,艾滋病,妊娠期间,血栓发作后的短时间内。

13.查蛋白C和蛋白S、纤维蛋白原和抗凝血酶III活性都减低,提示什么?

:(1)抗凝蛋白缺陷:需考虑遗传性;

(2)蛋白C、蛋白S、纤维蛋白原和抗凝血酶III均由肝脏合成,如均低提示肝损害而合成减低可能。

14.检查血栓弹力图的临床意义有哪些?

答:血栓弹力图(见下图)是反映血液凝固动态变化(包括纤维蛋白的形成速度,溶解状态和凝状的坚固性,弹力度)的指标,反映除血管内皮因素以外的从凝血到纤溶整个凝血过程。影响血栓弹力图的因素主要有红细胞聚集状态、红细胞刚性、血凝速度,纤维蛋白溶解系统活性高低等。血栓弹力图的主要指标有:①反应时间(R)表示被检样品中尚无纤维蛋白形成;②凝固时间(K)表示被检样品中开始形成纤维蛋白,具有一定的坚固性;③图中两侧曲线的最宽距离(MA)表示血栓形成的最大幅度;④血栓弹力图(ε),表示血栓的弹性大小。⑤最大凝固时间(m),表示凝固时间至最大振幅的时间。临床意义是:(1)血栓性疾病:肾病综合征、尿毒症、冠状动脉粥样硬化性心脏病(冠心病)、心绞痛、心肌梗死、脑梗死(脑梗塞)、动静脉血栓形成等,r值及K值明显减少,而ma值及mε值增大。

(2)血小板异常性疾病:原发性和继发性血小板减少症,r和K值增大,而ma值和mε值降低。血小板功能异常性疾病则ma值和mε值明显降低。

(3)凝血因子缺陷性疾病:血友病类出血性疾病,r值及K值显著增加,而ma值及mε值降低。

(4)纤溶亢进性疾病:原发性纤溶症、播散性血管内凝血(弥散性血管内凝血)的继发性纤溶,在突发纤溶时,血栓弹力图可示纤溶的强度和速度。

刺梨是凉性还是热性,刺梨是凉性吗(——凝血检查及易栓症)

15.查APTT和PT延长提示除狼疮抗凝物外,还提示哪些问题?

:(1)凝血因子缺乏;

(2)纤维蛋白溶解活力增强;

(3)血循环中有特异性因子抑制剂;

(3)用抗凝药(普通肝素使APTT延长, 华法林和普通肝素使PT延长,而低分子肝素变化均不明显)。

16.查典型和非典型抗磷脂抗体有何临床意义?

答:典型和非典型抗磷脂抗体(下图)的临床意义如表2。

刺梨是凉性还是热性,刺梨是凉性吗(——凝血检查及易栓症)

刺梨是凉性还是热性,刺梨是凉性吗(——凝血检查及易栓症)

刺梨是凉性还是热性,刺梨是凉性吗(——凝血检查及易栓症)

刺梨是凉性还是热性,刺梨是凉性吗(——凝血检查及易栓症)

17.哪些凝血指标的改变提示存在狼疮抗凝物可能?

:(1)APTT和SCT均延长(后者更敏感):加入正常混合血浆后无法纠正,加入磷脂后,延长的结果被纠正,见下图。

(2)dRVVT延长:加入正常混合血浆后无法纠正,但加入磷脂后被纠正;

(3)凝血酶原时间正常:排除肝素和华法林所致;

(4)VIII因子抑制剂(针对VIII因子的特异性抗体)阴性:排除因VIII因子降低导致的假阳性;

(5)纤维蛋白原正常:排除纤维蛋白原异常缺失。

刺梨是凉性还是热性,刺梨是凉性吗(——凝血检查及易栓症)

18.抗凝药对狼疮抗凝物结果有影响吗?

:所有抗凝药对狼疮抗凝物检测都有影响,存在假阳性可能;普通肝素降低抗凝血酶水平,导致假阳性;低分子肝素影响相对较小,可作为桥接替代治疗,但检测前12小时停用;华法林降低蛋白S和蛋白C的活性,而影响狼疮抗凝物的检测,检测前停药1~2周,或将INR降到1.5以下。

19.如果患者出现APTT和PT延长,如何判断哪些凝血因子缺乏?

:需要根据正浆纠正试验来判断,具体见表3。

刺梨是凉性还是热性,刺梨是凉性吗(——凝血检查及易栓症)

20.查D-二聚体和FDP升高,而凝血因子减少,提示什么?

:D-二聚体是指纤维蛋白单体经XⅢa、Ca2+交联后形成稳定的交联纤维蛋白再经纤溶酶水解所产生的特异性降解产物碎片。FDP即纤维蛋白(原)降解产物,是纤维蛋白/纤维蛋白原在纤溶酶的作用下所产生的各种降解产物的总称。D-二聚体和FDP升高提示血栓形成后继发性纤溶,结合凝血因子减少(为血栓形成消耗凝血因子)情况,考虑弥漫性血管内凝血可能性大。

21.抗磷脂综合征出现APTT延长,提示为低凝,为何体内会有血栓形成?

:APTT主要反映内源性凝血系统状况。在体外检测时,狼疮抗凝物与试验中的磷脂结合后,识别磷脂结合凝血酶原,阻断凝血因子Ⅴa与凝血酶原作用,抑制纤维蛋白的形成,导致凝血时间延长。而在体内,狼疮抗凝物可与血管内皮和或血小板等上的磷脂相结合,引起抗原抗体反应,导致血栓形成。

刺梨是凉性还是热性,刺梨是凉性吗(——凝血检查及易栓症)

22.凝血项目检查显示低凝和高凝,是否均为异常?

:是的,均为异常。低凝状态有出血倾向,高凝状态易形成血栓。

23.如何鉴别低凝和高凝状态下的阴道出血?

:根据如下情况提示高凝下的出血:

(1)症状:其他部位如牙龈和皮肤粘膜无出血和淤斑,但却有胎儿生长受限和子痫前期/妊娠高血压等,超声有羊水减少、子宫动脉/脐动脉阻力高等;

(2)未用抗凝药或剂量小;

(3)化验:D-二聚体、纤维蛋白降解产物、纤维蛋白原及其活性和血小板聚集率增高,而蛋白S、蛋白C及活性纤溶酶原活性下降。

24.什么是易栓症?

:易栓症也称血栓前状态,是指存在抗凝蛋白、凝血因子、纤溶蛋白等遗传性或获得性缺陷,或存在获得性危险因素而具有高血栓栓塞倾向的一类疾病。易栓症是一种容易发生血栓的病理状态,妊娠期易栓症可导致胎盘微血栓的形成,微循环障碍,引起胎盘灌注量的下降,使胎盘组织缺血性损失,导致绒毛梗死及蜕膜血管纤维素样坏死,影响母胎间物质交换。

25.易栓症主要包括哪些情况?

:分为遗传性和获得性两类:

(1)遗传性易栓症:(a)抗凝蛋白缺陷:抗凝血酶缺陷症、蛋白C缺陷症、蛋白S缺陷症等;(b)凝血因子缺陷:活化蛋白C 抵抗症(因子V Leiden 突变等) 、凝血酶原G20210A 突变、异常纤维蛋白原血症等;(c)纤溶蛋白缺陷:异常纤溶酶原血症、组织型纤溶酶原激活物缺陷症、纤溶酶原活化抑制物-1增多等;(d)代谢缺陷:高同型半胱氨酸血症(M TH FR突变)等;(e)凝血因子水平升高:因子Ⅷ、Ⅸ或Ⅺ活性水平升高等。

(2 ) 获得性易栓症: (a)获得性易栓疾病:抗磷脂综合征、肿瘤性疾病、骨髓增殖性肿瘤、阵发性睡眠性血红蛋白尿症、肾病综合征、急性内科疾病(充血性心力衰竭、严重呼吸疾病等)、炎性肠病等;(b)获得性易栓因素:手术或创伤、长期制动、高龄、妊娠及产褥期、口服避孕药及激素替代治疗、肿瘤治疗、获得性抗凝蛋白缺陷等。

26.易栓症的主要表现形式是什么?

:(1)血栓形成的倾向增高;

(2)血栓形成:主要类型为静脉血栓栓塞,也可为动脉血栓,主要部位为肺和下肢深静脉。孕期血栓病的发生率为0.05%~0.3%,增高5倍,产褥期(多为肺栓塞)和孕各期(早期21.7%,中期46.7%,晚期31.7%)均多见,以深静脉血栓多见(67%~75%);

(3)复发性不良妊娠:如复发性流产、胎儿生长受限、子痫前期、胎盘早剥、胎盘梗死、死胎和早产、孕产妇和胎儿死亡和反复种植失败等。

27.如何鉴定易栓症是获得性的?

:(1)无家族史;

(2)伴其他疾病:肿瘤,肾病综合征,抗磷脂综合征,获得性凝血因子升高,获得性抗凝蛋白缺乏,糖尿病,骨髓增生病,肾病综合征,阵发性睡眠性血红蛋白尿症等;

(3)有诱发因素:(a) 年龄大:最大危险因素(老人静脉血栓形成可能性比儿童高近千倍):老人活动少,肌张力低,慢性病多,静脉受损和凝血因子活性高有关; (b) 抗磷脂抗体阳性(发生率30%~40%):是最常见的原因; (c) 恶性肿瘤(静脉血栓发生率为3%~18%):肿瘤释放组织凝血活酶样物质,机械性静脉阻塞、活动少、手术、放化疗等; (d) 长时间制动手术: 髋和膝关节矫形术为30%~50%,腹部手术30%,妇科和泌尿外科(特别是前列腺癌根治术)风险较高:释放组织因子、血管内皮损害和制动;(e)口服避孕药和性激素替代疗法:使凝血因子7、9、10、12和13水平增高,多种抗凝蛋白降低;(f)孕妇:急性深静脉血栓是同龄女性的10倍(年龄>35岁是<35岁的2倍, 年龄>35岁者为1.2/1000):下肢静脉回流障碍,多种凝血因子活性增强,活动减少。

28.如何鉴定易栓症是遗传性的?

:(1)自发或不明原因发作(常为下肢深静脉血栓和肺栓塞);

(2)首发年轻(<50岁): 特别是弱危险因素(外科小手术,用华法令初期或不能活动)或无诱发因素的静脉血栓栓塞症者;

(3)明显的静脉血栓栓塞症家族史: 一级家族成员年轻时发病;

(4)复发性静脉血栓栓塞症事件(活化的蛋白C抵抗不明显),特别是年轻人(需鉴别抗磷脂综合征,无遗传性,需评价骨髓增殖性肿瘤和发作性睡眠血红蛋白尿症);

(5)少见部位静脉血栓栓塞症:如内脏或脑静脉。

29.中国与国外人群最常见的遗传性易栓症是什么?

:东方人群以蛋白S、蛋白C和抗凝血酶III缺乏为主(静脉血栓栓塞症者检出率10%~15%);而西方人群主要为V因子Leiden突变和II因子G20210A突变(静脉血栓栓塞症者检出率>50%)两种基因突变。

30.发生静脉血栓栓塞症的风险如何分级?

:(1)极高风险:抗凝血酶III、蛋白S或蛋白C纯合子基因突变,高同型半胱氨酸血症,狼疮抗凝物阳性;

(2)高风险:抗凝血酶III、蛋白S和蛋白C杂合子突变, (V因子+II因子)双重杂合突变,II因子纯合突变,V因子纯合子突变;

(3)低中度风险:V因子杂合子突变,II因子杂合突变,VIII因子增高。

31.哪些临床特点提示易栓症?

:(1)血栓形成:轻微诱发下自发发生,并反复出现;

(2)少见部位如下腔静脉、肠系膜、脑、肝和肾脏出现血栓形成;

(3)初发年龄较轻;

(4)有家族史;

(5)正规抗凝治疗中发生血栓;

(6)有复发性流产和胎死宫内;

(7)有双香豆素性皮肤坏死;

(8)出现新生儿爆发性紫癜。

32.哪些化验指标提示易栓症?

答:(1)血红蛋白和红细胞比容增高;

(2)血小板聚集率增高;

(3)凝血指标(纤维蛋白原、凝血酶原时间、部分凝血活酶时间等)和血栓弹力图异常;

(3)D-二聚体和FDP增高;

(4)凝血因子增高,而抗凝血酶Ⅲ、蛋白C和蛋白S降低,

(5)同型半胱氨酸增高。

33.易栓症患者用抗凝药期间,应观察哪些临床表现和实验室指标?

:使用抗凝药期间,需严密观察:

(1)是否有出血情况,如有无鼻衄、牙龈出血、皮肤黏膜出血、黑便等。

(2)有无食欲下降、皮肤发黄、小便发黄等肝功异常表现。

(3)有无血常规、肝功能、D-二聚体、血栓弹力图、蛋白C、蛋白S、血小板聚集率、抗凝血因子Xa活性等明显异常。

34.使用抗凝药过度与血小板减少引起的出血如何鉴别?

:血小板减少的出血常表现为皮肤瘀点、紫癜及瘀斑、鼻出血、牙龈出血、女性月经过多或口腔粘膜血疱等,而肌肉和深部组织血肿及关节出血少见,化验有血小板数量减少,而凝血、纤溶及抗凝指标正常;而抗凝药过度引起的出血常出血严重,皮肤瘀斑大片、肌肉和深部组织血肿及关节出血多见,化验有凝血功能的异常,出现活化的部分凝血活酶时间(APTT)或/和凝血酶原时间(PT)延长、PT国际标准化值(INR)升高、纤维蛋白原降低等,而血小板是正常的。

35.可用于治疗易栓症的药物有哪些?

:(1)普通肝素和低分子肝素;

(2)维生素K拮抗剂华法林(对胎儿有致畸 孕妇禁用);

(3)新型口服抗凝剂:直接凝血酶抑制剂如达比加群酯片和比伐卢定(水蛭素类);FXa抑制剂如利伐沙班、磺达肝癸钠 (戊糖)和阿哌沙班片。

36.低分子肝素作用于凝血系统的哪些靶点?

:肝素主要与抗凝血酶结合后再与FXa、FⅡa结合,从而灭活FXa、FⅡa。肝素对IIa的灭活,是有赖于肝素-抗凝血酶-IIa因子的三联复合物,这就需要糖单位的数目达到18个或以上,少于18个糖单位都不能灭活IIa因子。而肝素对Xa的灭活,仅需要肝素链上的特殊戊糖结构即可。低分子肝素分子量少,部分只能灭活IIa。

刺梨是凉性还是热性,刺梨是凉性吗(——凝血检查及易栓症)

37.低分子肝素为何不能静脉和肌肉注射用?

:因为:(1)肌层毛细血管丰富,刺破后易形成深部血肿,且肌层脂肪层少,药物吸收少、生物利用度差。(2)静脉用直接进血,起效快速,易出血,且在体内维持时间短。

38.如何选择最佳的低分子肝素呢?

:(1)选择低分子肝素需要看生物利用度、抗FXa活性、半衰期长短、分子量等。最主要的是用药安全性,看有无过敏、肝功及血小板减少情况、会否通过胎盘影响胎儿等。

(2)注射后有皮下瘀斑者选择低分子肝素钙,同时加维生素C;害怕疼痛者选低分子肝素钙;注射后有硬结者选择低分子肝素钠;

(3)禁止在同一天内,两种产品交替使用;一种产品过敏,可换另外一种产品。

39.选用低分子肝素钙还是低分子肝素钠更好?

:低分子肝素钙还是低分子肝素钠各有优缺点,具体见表4。

刺梨是凉性还是热性,刺梨是凉性吗(——凝血检查及易栓症)

40.低分子肝素根据哪些指标调整剂量?

: (1)临床表现:牙龈出血不止、阴道出血和皮下瘀斑等:可减少剂量;

(2)D-二聚体:孕早孕的 D 二聚体 0.75~1.5mg/L,每天注射低分子肝素 1支;1.5~3.0mg/L,每天注射低分子肝素 2 支;3~6mg/L,每天注射低分子肝素 3 支;而孕 12 周以上的 D 二聚体≥1.5 倍时:每天注射 1 支。

(3)Ⅹa 因子活性(有条件者):当抗Ⅹa 因子活性在 0.6~1.0IU/ml 范围内,每日皮下注射 2 次;当抗Ⅹa 因子活性在 1.0~2.0IU/ml 内,推荐每日皮下注射 1 次。

(4)子宫动脉和脐动脉血流阻力和 S/D 值:数值高和进行性增高,可增加剂量。

(5)孕期和体重:原则上,明确诊断抗磷脂综合征者,越是孕晚期,体重越是增加,所使用的剂量越高。

(6)参考其他凝血指标:当 FDP(纤维蛋白降解产物)、纤维蛋白原及其活性、CRP、FVIII(第 8凝血因子)和血小板聚集率增高,而蛋白 S、蛋白 C 和纤溶酶原活性降低,肝素剂量适当增大。

41.与一般的低分子肝素相比,贝米肝素有哪些优势?

:贝米肝素为第二代低分子肝素,分子量低于普通低分子肝素,分子量越低,抗凝血因子Xa活性越强,抗凝作用就越强,导致出血风险小于普通低分子肝素。另外,贝米肝素半衰期要长于普通低分子肝素,用药间隔时间长。见表5。

刺梨是凉性还是热性,刺梨是凉性吗(——凝血检查及易栓症)

42.与一般的低分子肝素相比,磺达肝葵钠有哪些优势?

:(1)磺达肝葵钠是合成肝素衍生物,不含动物来源,单一的戊糖成分,产品较为稳定,不容易过敏。

(2)磺达肝葵钠分子量低于普通低分子肝素,分子量越低,抗凝血因子Xa活性越强,抗凝作用就越强,导致出血风险小于普通低分子肝素。

(3)分子量低,发生肝素诱发的血小板减少风险低;

(4)当抗凝血酶III得到充分利用后,增加磺达肝癸钠浓度不会增加抗凝作用,不易增加出血风险;

(5)半衰期17~21小时,迅速起效,完全吸收,半衰期长。见表6。

刺梨是凉性还是热性,刺梨是凉性吗(——凝血检查及易栓症)

43.使用低分子肝素应该注意哪些?

:(1)肾功能不全者,低分子肝素剂量减少,因小分子肝素主要通过肾脏清除,有蓄积效应,出血副作用增加;

(2)用前必须查肝功能:低分子肝素剂量增加可使肝损作用增强;

(3)使用肝素后初期每隔每2~3周复查D-二聚体、凝血功能、肝功能、血常规(血小板),如果剂量每天2~3支,使用初期每1~2周监测,稳定后每隔一月后检测;

(4)用药过程中注意观察有无鼻衄、牙龈出血、皮肤粘膜出血等。

44.如何评价使用阿司匹林的疗效?

:(1)症状:如果服用后,出现皮下或粘膜容易出血,提示疗效好;

(2)测定血小板聚集率:试验方法有多种,如电阻抗法、生物膜法、流式检查法、全血比浊抑制分析法等等,检查方法不同,正常参考值有所不同;另外,根据是否有诱发剂(如肾上腺素、胶原、花生四烯酸和二磷酸腺苷等,其中花生四烯酸和二磷酸腺苷最常用),分为诱发聚集率试验(见下图)和非诱发聚集率试验。服用阿司匹林后主要通过检测花生四烯酸诱导的血小板聚集率出现下降来评估阿司匹林效果。

刺梨是凉性还是热性,刺梨是凉性吗(——凝血检查及易栓症)

45.使用阿司匹林25mg/d数天后,测血小板聚集率诱发试验就从90%降低到5%,是否提示阿司匹林不能服用?

:不是的。血小板聚集率诱发试验对于阿司匹林特别敏感的患者来说,往往能在短期内降低到很低值,提示阿司匹林是有效的,但不能根据该数值来调整阿司匹林的剂量,如果要指导阿司匹林剂量调整,需进行血小板聚集率普通试验(非诱发试验,见下图)。

刺梨是凉性还是热性,刺梨是凉性吗(——凝血检查及易栓症)

46.使用阿司匹林不能降低血小板聚集率,怎么办?

:服用阿司匹林后血小板聚集率无任何下降,提示药物剂量不够或存在阿司匹林抵抗情况,可以增加剂量或换为波立维或同时使用复方丹参片等。

47.易栓症患者应多吃哪些食物?

:多吃水果蔬菜,少荤食,多吃洋葱、大蒜、黑木耳、生姜、鱼、西红柿、山楂、醋、黄酒和玉米油,多喝茶水。

48.易出血的患者应多吃哪些食物?

:(1)多吃含铁的食物:猪肝,瘦肉、家禽、猪血、鸭血、蛋黄类、红枣;

(2)多吃含维生素C的食物:叶菜类的维生素C含量多于根茎类,酸味水果的维生素C含量多于无酸味的水果。含有维生素C较多的蔬菜主要有辣椒、西红柿、油菜、卷心菜、菜花和芥菜等。蔬菜的烹调方式急火快炒,适当添加些淀粉勾芡或加些醋来烹调,减少维生素C的损失。含有维生素C较多的水果主要是樱桃、石榴、柑橘、柠檬、柚子和草莓等。一些野菜野果如苋菜、刺梨、沙棘和酸枣等含量丰富。枣和刺梨等水果中的生物类黄酮还能保护食物中维生素C的稳定性。

(3)传统中医观点:血小板减少和气血不足导致的贫血等可用猪蹄红枣花生米汤(猪蹄一对,红枣10个(去核),花生米50g,一同放入锅中,加入适量的水,以文火炖至猪蹄熟烂,调味食疗;阿胶糯米粥可滋阴补虚,止血养血,用阿胶20~30g,糯米100g,红糖15g,将糯米淘洗干净,放入锅中加入清水煮沸,到粥熟时,加入捣碎的阿胶,边煮边搅匀,加入红糖可食用。

(4)建议少吃的食物:辛辣刺激性食如生姜、花椒、辣椒等,还有热性水果,如芒果、荔枝、龙眼、桂圆等。

妊娠篇

49.为何复发性不良妊娠患者需查凝血项目?

:引起复发性不良妊娠的原因很多,其中易栓症为主要的原因之一。易栓症可引发的不良妊娠包括:

(1)复发性流产:易栓症可使胎盘出现浅 着床、血管内形成微血管等现象,使胎盘灌注量大大降低,减少胚胎血液供应量,进而影响胚胎发育,并造成患者复发性流产。

(2)妊娠期静脉血栓形成:若妊娠期孕妇存在2种及以上易栓症危险因素,将大大增加血栓形成,其中静脉血栓发生率最高,且以深静脉血栓所产生的危害最大,主要包括下肢静脉栓塞、脑栓塞、肺栓塞等。高凝状态产妇产褥期静脉血栓发生的危险性较妊娠期高,这主要与妊娠停止、进入循环系统的血容量增加有关,且产褥期女性活动量减少,血流减慢,饮食结构也发生改变,进而增高血栓发生率。

(3)胎儿宫内生长受限:由于妊娠期血液长期处于高凝状态,而获得性易栓症孕妇则出现凝血-抗凝,导致纤溶系统功能失调,增加血液黏稠度,对胎盘灌注造成影响,甚至引发胎盘梗死,从而发生胎儿宫内生长受限。经胎盘病理检查发现,胎盘内的螺旋小动脉血管发生粥样硬化,出现纤维蛋白沉积,从而形成血栓,造成胎盘梗死,使胎盘绒毛内的血流不断减少,营养物质的转运能力不断下降,进而影响胎儿生长发育。

(4)子痫前期:子痫前期主要指产妇在妊娠 20周以后,出现血压升高及蛋白尿现象,发生子痫前期的孕妇至少存在1项易栓症危险因素。易栓症是早发型子痫前期的重要诱因。

(5)胎盘早剥:因凝血、抗凝机制、纤溶活性等出现失衡,形成子宫螺旋动脉或绒毛血管微血栓,从而导致胎盘早剥。

50.复发性不良妊娠患者为何查蛋白S和蛋白C活性?

:(1)蛋白C、蛋白S是一种维生素K依赖性蛋白质,能灭活特殊的凝血因子(因子V和 VIII,产生和形成血栓所需要)。

(2)蛋白C和蛋白S 缺陷或缺乏可引起动、静脉血栓形成。

(3)妊娠并蛋白C/蛋白S缺乏者,发生子痫前期的风险为1.4%~12.3%,静脉血栓栓塞症的风险为0.1%~0.8%,但与早期流产、胎儿宫内发育迟缓或胎膜早剥无关;

(4)妊娠并蛋白S缺乏可增加死胎风险6%。

51.复发性不良妊娠患者为何查抗凝血酶III活性?

:抗凝血酶III是人体内最重要的抗凝物质之一。通过抑制凝血酶及活化的凝血因子IX、X、XI及XII丝氨酸蛋白酶的活性维持机体出凝血平衡,其作用约占抗凝系统总活性的70%。如抗凝血酶III活性降低可增加胎死宫内的发生风险,血栓发生率达29%,静脉血栓栓塞症风险增高约25倍。

52.为何国外的复发性不良妊娠需查凝血因子V Leiden基因突变?

:(1)国外复发性不良妊娠患者发生凝血因子V Leiden基因突变较为常见;

(2)凝血因子V Leiden基因突变可增加复发性自然流产风险(OR 1.52~2.02),流产率高4倍;有突变孕妇,如以前有流产史,且无干预,则再成功分娩率不到40%(无突变者达70%),但与先兆子痫、小孕周和胎盘早剥无关。

53.为何国外的复发性不良妊娠需查凝血酶原基因突变?

:(1)国外复发性不良妊娠患者发生凝血酶原基因突变较常见;

(2)与复发性自然流产发生可能存在相关性(存争议),与先兆子痫、小孕周和胎盘早剥无关。

54.复发性不良妊娠患者为何查同型半胱氨酸?

:同型半胱氨酸增高会产生如下作用:

(1)增强内皮细胞炎症因子的表达,诱发血管炎症反应;

(2)增加血管内皮的氧化应激反应,激活血小板,促进血栓形成;

(3)刺激血管平滑肌细胞增殖,促进内皮凋亡;

(4)影响脂质代谢等脂肪、糖、蛋白代谢紊乱:同型半胱氨酸可促进脂质沉积于动脉壁,斑块钙化,促进低密度脂蛋白氧化;

(5)与组织纤溶酶原激活剂结合,影响组织纤溶酶原激活剂的激活,抑制纤溶酶原的活化,削弱血液系统抗栓能力;

(6)导致血栓形成、血管弹性下降、血流阻力增加、血压升高;

(7)干扰母体子宫内膜血流和血管完整性,使子宫内膜环境不利于胚胎种植或使早期流产可能性增加。

55.复发性不良妊娠患者为何查血小板聚集率?

:血小板聚集率是反映血小板聚集功能的一个检测指标。数值升高,血小板容易聚集,容易形成血栓。不少医院不能检查,可用血栓弹力图替代,血栓弹力图其中的MA是反映已形成血凝块的最大强度,主要代表血小板的数量和聚集功能,MA值增高,提示血小板聚集功能增高。

56.为何复发性不良妊娠患者孕期要监测D-二聚体?

:孕妇正常生理适应性反应是在不同妊娠期有不同程度的高凝状态,D-二聚体是反映血液高凝状态的主要物质之一,是纤维蛋白原的分解产物,随孕周上升而增高。检测孕妇D-二聚体有助于早期诊断静脉血栓形成和妊娠并发症,并能监测抗凝药物疗效,其诊断血栓形成的敏感性高,但特异性较低。

57.健康孕妇的D二聚体应该控制在何种范围?

:我国健康孕妇D二聚体的参考值是:未孕者:<0.55mg;孕13周前:<0.64(或0.7)mg/L;孕14~20周:<1.54(或1.7)mg/L; 孕21~27周:<2.6(或2.8)mg/L; 孕28~34周:<3.01(或3.25)mg/L;孕35周以后:<3.19(或3.5)mg/L。

58.正常怀孕本身就有D-二聚体增高,复发性不良妊娠患者D-二聚体应控制在何种水平?

:复发性不良妊娠孕妇的D-二聚体,控制值不高于同孕期健康孕妇的50%。

59.为何复发性不良妊娠患者需查典型和非典型抗磷脂抗体?

:抗磷脂抗体会产生如下作用:

(1)作用于血管内皮上的磷脂,抑制花生四烯酸的释放及前列腺素产生,促进血管收缩及血小板聚集;

(2)与血小板磷脂结合,诱导血小板的黏附与活化;

(3)与β2糖蛋白的结合,抑制β2糖蛋白的抗凝活性;

(4)刺激滋养细胞合成血栓素,促进血栓形成。

60.复发性不良妊娠患者怀疑易栓症,应查哪些项目?

:如考虑易栓症,应该查:凝血相关检查[凝血酶时间(TT)、活化部分凝血活酶时间(APTT)、凝血酶原时间(PT)、纤维蛋白原及D-二聚体]、相关自身抗体[抗心磷脂抗体、抗β2糖蛋白1(β2GP1)抗体及狼疮抗凝物]及同型半胱氨酸。此外,有条件的医疗机构还可行蛋白C、蛋白S、Ⅻ因子、抗凝血酶Ⅲ(AT-Ⅲ)等血栓前状态标志物的检测。上述指标异常时,可再进一步检查查找原因。

61.复发性不良妊娠患者筛查试验提示易栓状态,如何进一步确定?

:如下检查可直接反映体内高凝和纤溶激活:血浆血小板α颗粒膜糖蛋白-140(GMP-140)增高;组织因子(TF)增高;凝血酶-抗凝血酶复合物(TAT)增高;血浆纤溶酶原激活物抑制剂(PAI-1)增高;凝血因子水平和活性增高;血浆组织型纤溶酶原激活物(t-PA)降低。

62.孕期监测凝血状态最常用的指标有哪些?

:孕期监测凝血状态最常用的指标有:凝血四项、D二聚体、血栓弹力图、蛋白C、蛋白S、血小板计数、血小板聚集率、抗凝血因子Xa活性等。

63.孕期监测凝血项目需停肝素和阿司匹林吗?

:对于首次查凝血功能要求近期未应用抗凝药,对于用药过程中复查凝血的患者不要停肝素和阿司匹林,但不能用药后即刻抽血检查,可以下一次用药前抽血监测凝血功能等。

64.为何复发性不良妊娠患者的凝血异常伴免疫学异常?

:血栓形成是血管损伤后血小板活化、凝血因子激活导致凝血的过程,凝血和炎症之间存在广泛的联系,涉及血液级联系统、免疫细胞和血管内皮细胞之间的相互作用。血小板、组织因子、凝血酶、接触激活系统、补体系统在促进血栓形成过程启动促炎反应,纤溶酶原激活系统在激活纤溶的同时促进与血栓形成有关的炎症过程,这些综合因素最终导致血栓-炎症的产生。凝血异常伴免疫异常最经典的风湿免疫病是抗磷脂综合征。

65.复发性不良妊娠患者平时无血栓形成,为何检查出现高凝指标?

:实际上,这是一个量变到质变的过程,轻中度的凝血异常也许没有严重到形成血栓的地步,但如果有其他诱发因素,如做长途飞机、长期卧床等,也许就会出现血栓形成。

66.查复发性不良妊娠患者正常状态下的凝血指标应注意哪些?

:(1)应在非月经期检查,不在血栓急性期(至少在最近1次血栓发生3个月后)、孕期或产后3个月内检查;

(2)非同日多次复查:抗凝蛋白活性水平的检测易受其他获得性因素(包括生理性因素)的影响,出现一过性降低,因此 ,一般不应仅凭一次实验室检测的结果确诊遗传性抗凝蛋白缺陷;

(3)不在用如下药物期间测:用雌激素或L-天门冬氨酸酶、肝素(需停24h后测抗凝血酶III活性),华法林(至少停2周后测蛋白S/C活性)。当然,如想了解孕期的抗凝药疗效,则需要在孕期用药期间检测。

67.妊娠本身就引起高凝状态吗?

:是的,怀孕本身使凝血、抗凝和纤溶系统发生高凝改变。

(1)促凝活性升高:纤维蛋白原、凝血因子VII、VIII、X和血管性血友病因子(vWF)升高,其中凝血VII因子和纤维蛋白原增高70%~80%,VII升高,可大于200%,凝血酶-抗凝血酶复合物和凝血酶原片断升高,血小板数增高和活化;

(2)纤溶活性降低(约50%):组织型血浆纤溶酶原激活抑制物(PAI-1)水平升高;胎盘合成大量的血浆纤溶酶原激活抑制物-2;

(3)抗凝活性减弱:游离和循环态的蛋白S都降低(可达55%),抗凝血酶III水平和活性及蛋白C可降低;

(4)其他因素:肥胖,年龄较大,产次较多,长期卧床,手术助产,产褥期感染,产时产后出血,增大的子宫压迫下腔静脉,阻碍下肢血液回流,雌激素增加。

刺梨是凉性还是热性,刺梨是凉性吗(——凝血检查及易栓症)

68.产科静脉血栓栓塞疾病发病率高吗?

:产科静脉血栓栓塞发生率为0.05%~0.3%,约为同年龄非妊娠妇女的4~5倍。我国产科静脉血栓栓塞发病率与国外相似。新西兰1993~2005年236例产妇死亡原因的统计结果显示,44例因血栓栓塞死亡,占总死亡人数的18.6%。

69.产后静脉血栓栓塞发生的风险因素有哪些?

:(1)前期存在风险因素:复发性静脉血栓栓塞病史;无诱因或雌激素相关静脉血栓栓塞病史;有诱因静脉血栓栓塞病史;易栓症;内科合并症:心肺疾病、SLE、恶性肿瘤、肾病综合征、镰状细胞疾病、静脉使用药物等;年龄>35岁;肥胖,BMI>30kg/m2;分娩≥3次;吸烟;明显静脉曲张。

(2)产科相关风险因素子痫前期:脱水/妊娠剧吐/卵巢过度刺激综合征;多胎妊娠或辅助生殖治疗;急诊剖宫产术;择期剖宫产术;中位或旋转式产钳术;滞产(>24h);围产期出血(>1L或者需行输血)。

(3)一过性风险因素:全身感染,制动,妊娠期或产后6周内行外科手术。

70.围妊娠期出现血栓形成有哪些特点?

:(1)多见产褥期:49.3%发生在产后前6周,以肺部栓塞多见(66%~77%)。

(2)妊娠各期均可发生,其中深静脉血栓多见(67%~75%),Ginsherg等分析60例妊娠静脉血栓,其中21.7%发生在孕早期,46.7%发生在孕中期,31.7%发生在孕晚期。

(3)约90%的妊娠期静脉血栓栓塞发生于左下肢,且多为近端静脉,抗凝由于妊娠子宫和右髂总动脉压迫了左髂总静脉。Ginsherg等分析的60例妊娠静脉血栓中,5例发生在左下肢,2例为双侧。

71.如何及早发现围妊娠期的血栓形成?

:(1)医生和患者重视,有风险因素者需要考虑到;

(2)有下肢疼痛(尤其是行走时出现疼痛)、肿胀,局部皮肤颜色暗紫。可有浅静脉曲张、色素沉着与湿疹。

(3)进行血管超声。

72.易栓症患者孕前提前用抗凝药是否更好?为什么?

:对于易栓症的复发性不良妊娠患者孕前提前使用抗凝药应该更好,原因如下:

(1)抗凝药及早达到稳定的血药浓度(需要连续用药5个药物半衰期),有利于及早发挥疗效;

(2)改善子宫和卵巢血供,有助于怀孕的成功。

73.孕期能使用的抗凝药有哪些?不能使用抗凝药有哪些?

:孕期可以应用的抗凝药物是肝素、低分子肝素,因为肝素和低分子肝素不通过胎盘屏障。孕期不能用华法林、达比加群、阿哌沙班、利伐沙班、依度沙班、达比加群等抗凝药,因为这些药物有些可以通过胎盘引起胎儿畸形、出血等情况,有些药物孕期安全性有待进一步研究。

74.如何预防产科静脉血栓栓塞性疾病?

:见表7。

刺梨是凉性还是热性,刺梨是凉性吗(——凝血检查及易栓症)

75.易栓症孕妇如何预防血栓形成?

:2014年美国妇产科医师协会提出如下建议,见表8。

刺梨是凉性还是热性,刺梨是凉性吗(——凝血检查及易栓症)

危险因素:一级亲属50岁前发生血栓事件;或肥胖、长期制动

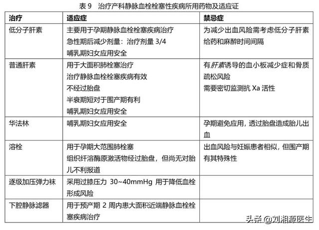
76.如何治疗产科静脉血栓栓塞性疾病?

:见表9。

刺梨是凉性还是热性,刺梨是凉性吗(——凝血检查及易栓症)

77.孕期用阿司匹林和低分子肝素后出现出血,应先停用或减少哪个药?是否长期停用?

:阿司匹林、低分子肝素治疗过程中大家最担心出现的不良事件是出血,在临床应用过程中,低分子肝素引起出血的风险小于阿司匹林。如果用药过程中少量出血且考虑药物所致,可暂停阿司匹林;如出血量多则停用低分子肝素和阿司匹林,立即就医,必要时加用止血药。需监测凝血指标,根据凝血再决定是否继续应用低分子肝素和阿司匹林。

78.有血栓形成病史与无血栓形成病史的不良妊娠患者处理上有何不同?

:既往有无血栓病史在不良妊娠处理上主要是决定低分子肝素用量,依据《低分子肝素防治自然流产中国专家共识》中专家观点和建议:对合并易栓症的复发性流产患者首选低分子按时治疗,给药方案如下:

(1) 对于无静脉血栓栓塞症史或近期无静脉血栓栓塞症表现的合并易栓症的复发性流产患者建议给予预防剂量低分子肝素,从确诊妊娠开始,持续整个孕期 ( 分娩前24~48 h停药,分娩后 12~24 h继续给药至少至产后 2 周。

(2)对于有静脉血栓栓塞症史或有静脉血栓栓塞症家族史的合并易栓症的复发性流产患者建议给予治疗剂量低分子肝素,从确诊妊娠开始,持续整个孕期 ( 分娩前 24~48 h停药 ),分娩后 12~24 h 继续给药至少至产后 6 周。

(3) 对于近期有静脉血栓栓塞症表现但未妊娠、合并易栓症的患者建议血管外科、心胸外科等相关学科治疗,治愈后6个月方可再次妊娠。

(4) 对妊娠期间发生静脉血栓栓塞症、合并易栓症的复发性流产患者,建议使用治疗剂量的低分子肝素,并根据血栓形成部位与血管外科、心胸外科等相关学科共同管理,给药至少至产后 6~12 周或更长时间 ( 根据血栓情况决定 )。

(5) 对于无静脉血栓栓塞症史或近期无静脉血栓栓塞症表现但妊娠期间血浆D二聚体水平明显增加、合并易栓症的复发性流产患者可根据D-二聚体水平适当调整低分子肝素的使用剂量。应用低分子肝素除根据血栓史,还要个体化,依据凝血情况调整用药,预防出血或用量不够导致的血栓形成。

79.遗传性易栓症患者妊娠期如何抗凝治疗?

:中国人的易感因素主要以蛋白 C 的缺乏和蛋白 S 的缺乏为主,抗凝血酶III缺乏少见,抗凝策略见表10。

刺梨是凉性还是热性,刺梨是凉性吗(——凝血检查及易栓症)

80.免疫球蛋白引起高凝,孕后使用如何预防高凝状态的发生?

:免疫球蛋白应用后可引起高凝,怀孕后母体体内也处于高凝状态,如怀孕后应用免疫球蛋白则需要适当增加低分子肝素用量,适当多饮水。

81.孕期抗凝药在哪个时间段用更好?饭前还是饭后用更好?

:低分子肝素应用无特殊要求,可以每天固定时间打。对于口服药物如阿司匹林一般在饭后服用,这样可以减少阿司匹林对肠胃的刺激,但如果大家服用的是阿司匹林肠溶片,在饭前30分钟到1小时服用,或者在饭后3小时空腹服用为宜,可以减少药物在胃中滞留时间,降低药物在胃中析出刺激胃粘膜的几率。

82.抗凝药会引起大出血吗?使用时有哪些注意事项?

:抗凝药规律应用一般不会引起大出血,使用抗凝药物期间,需严密观察用药过程中患者是否有出血情况,如有无鼻衄、牙龈出血、皮肤黏膜出血、黑便等。实验室指标主要是定期检查凝血功能,如凝血四项、D二聚体、血栓弹力图、蛋白C、蛋白S、血小板计数、血小板聚集率、抗凝血因子Xa活性等。

83.如果复发性不良妊娠患者出现先天性低凝异常,如凝血因子缺乏或纤溶酶原减少,怎么办?

:如果复发性不良妊娠患者出现先天性低凝异常,如凝血因子缺乏或纤溶酶原减少,可完善相关检查,没有出现出血可观察,有出血的话需补充相应的凝血因子。

84.复发性不良妊娠患者分娩前,何时停低分子肝素和阿司匹林比较好?

:阿司匹林分娩前提前一周停药,如果阴道分娩·,建议孕34~36周停药。低分子肝素分娩前停药时间较短,每天用药2次者停药至少24小时,每天用药1次者停药至少12小时,使用低分子肝素不能准确估计分娩时间的,建议预计近期需要分娩者,收入院后,可将低分子肝素改为普通肝素,因为普通肝素的半衰期短,易代谢排出,即使当天用了普通肝素,也可分娩。

85.孕期停用抗凝药逐步停好还是突然停好?

:抗凝药物应用过程中如果出血较多则应用立即停药,注意有无继续出血并监测凝血功能决定下一步是否继续应用抗凝药。如无出血且凝血指标尚可,可逐步停用。

86.复发性不良妊娠患者已发动了分娩,阿司匹林和低分子肝素未及时停用,怎么办?

:监测血常规及凝血相关项目,产时及产后积极预防产后出血,备好一定量的新鲜全血,必要时给予相关缩宫药、止血药和钙剂,如卡孕栓、欣母沛、氨甲环酸、立止血、葡萄糖酸钙等药物治疗,如果剖宫产,建议和麻醉医师进一步沟通,选择合适的麻醉方式,如全麻。

87.分娩时大出血,使用哪些药物抢救?

:(1)成分输血:红细胞悬液,新鲜冰冻血浆,补充凝血因子,高浓度纤维蛋白原(冷沉淀)和或血小板;

(2)止血药:缩宫药;止血药如卡孕栓、安络血和欣母沛等;抗纤溶药氨甲环酸;浓缩纤维蛋白原;浓缩凝血酶原复合物;重组凝血因子(γFVIIα);

(3)血管活性药:去甲肾上腺素;

(4)补充钙剂:输全血/血浆时,每输1000ml,需补钙1g,以中和输入的大量枸橼酸钠,防止低钙血症发生。

刺梨是凉性还是热性,刺梨是凉性吗(——凝血检查及易栓症)

88.剖宫产还是顺产发生产后静脉血栓风险高?

:剖宫产发生静脉血栓风险高。一项比较孕妇剖宫产与阴道生产后发生情况的meta分析显示,剖宫产术后静脉血栓栓塞性疾病发生率大约是阴道生产的4倍。

89.易栓症妇女分娩后的恢复期应注意哪些?

:老百姓的传统观点认为,孕妇分娩后的恢复期或产褥期(俗称坐月子)需少活动、不能开窗通风、多穿衣服,但实际上,妊娠终止后,进入循环系统的血容量增加,饮食结构发生改变,加上活动量减少、捂汗等,导致静脉血栓发生的危险性增高,尤其是易栓症患者发生血栓风险更高,所以,应该适当多活动,多喝水,多吃水果蔬菜,继续应用低分子肝素等减少或避免血栓的形成。

90.复发性不良妊娠患者在孕期始终用肝素和阿司匹林,分娩后是否需要长期用抗凝药?

:如果复发性不良妊娠患者曾有血栓形成史,孕期始终用低分子肝素和阿司匹林,建议分娩后长期抗凝。

91.分娩后想用口服华法林,如何从低分子肝素过度到华法林?

:分娩前1~2天停用低分子肝素后,血栓高风险者在分娩后4~6小时内重新开始,中低风险者在产后12~24h重新启用低分子肝素,产后第2天同时使用华法林,重叠使用3~5天,根据INR达到要求(多在2~3),逐渐过渡直到停用低分子肝素,单用华法林。产后的最初一周每天或隔天监测出凝血指标以便调整药物剂量。有血栓形成史者,长期抗凝治疗。

92.低分子肝素会不会导致胎儿颅内出血?

:低分子肝素不通过胎盘,所以不会导致胎儿颅内出血。

93.凝血异常诱发的不良妊娠,会遗传吗?会传染吗?

:易栓症分为遗传性和获得性两大类,遗传性易栓症是一类血栓风险增加的遗传性疾病,该类疾病有一定遗传倾向,但不是传染病,所以不会传染。

参考文献

1.Jean M. Connors.Thrombophilia Testing and Venous Thrombosis. N Engl J Med, 2017,377(12):1177-1187.

2.赵永强. 易栓症研究概况. 中国实用内科杂志,2007,27(1):49-52.

3.Davenport WB,Kutteh WH. Inherited thrombophilias and adverse pregnancy outcomes:a review of screening patterns and recommendations .Obstet Gynecol Clin North Am,2014,41(1):133-144.

4.Lockwood C, Wendel, G ; Committee on Practice Bulletins—Obstetrics. Practice Bulletin no. 124: Inherited thrombophilias in pregnancy. Obstet Gynecol , 2011;118(3):730–740.

5.临床出血与血栓性疾病. 主编:王学峰,吴竞生,胡豫,刘欣.人民卫生出版社. 2018年10月,第一版.

致 谢

2020年春节后,我们陆续推出了《免疫性不良妊娠答疑解惑》和《免疫不良妊娠病例讨论》系列专题,受到了广大患者和同行的好评,在此,对已参与该专题撰写、编辑、修改和补充的医生、专家和教授(见如下名单)表示深深的感谢!

众所周知,复发性不良妊娠的诊疗涉及面很广,不是哪一个医学专业所能完全覆盖的,每个医学专业的大夫观点和意见不尽相同,甚至完全相反,而广大的患友们更是非常迷惑、焦虑、痛苦甚至绝望,无所适从。为此,我们收集了数十场患者教育会过程中,患友们常提到或较关注的问题,组织全国相应专业的博士、高年资医生、专家和教授,以提问关键词相关内容的方式,进行了详细客观的回答,希望能对每一位有不良妊娠史孕妈妈的顺利怀孕和分娩有所帮助!

值得注意的是,《免疫性不良妊娠答疑解惑》系列专题内容是每一位医学工作者通过查阅国内外的文献资料,并结合自己的临床实践总结出来的,不一定适合于所有的患者,每一位患者应根据自身情况来综合分析和判断,这些资料仅供参考!

当然,在撰写、编辑、修改和补充过程中,肯定仍有不少的遗漏和错误,希望广大的读者们批评指正,我们将在出版书籍时予以纠正,谢谢!

刘湘源及其团队

2020-4-29

医学博士、医生、专家和教授名单

(已网络发布,按姓氏拼音排序)

本文关键词:刺梨子是凉性还是热性,刺梨的性味与作用,刺梨寒凉吗,刺梨是寒性水果吗,刺梨是凉性吗还是温性。这就是关于《刺梨是凉性还是热性,刺梨是凉性吗(——凝血检查及易栓症)》的所有内容,希望对您能有所帮助!

本文链接:https://bk.89qw.com/a-504440

最近发表
网站分类