手机版

百科生活 投稿

华东师范大学在哪,华师大在哪里(多少分能上华东师大)

百科 2026-02-11 20:54:11 投稿 阅读:9493次

关于【华东师范大学在哪】,华师大在哪里,今天小编给您分享一下,如果对您有所帮助别忘了关注本站哦。

  • 内容导航:
  • 1、华东师范大学在哪:华师大在哪里
  • 2、多少分能上华东师大?

1、华东师范大学在哪:华师大在哪里

华师大位于中国上海,华东师范大学,简称华东师大;华东师范大学成立于1951年10月16日,是以大夏大学,光华大学为基础,同时调进复旦大学,浙江大学,同济大学和圣约翰大学等高校的部分系科,在大夏大学原址上创办的;华东师范大学由中华人民共和国教育部直属,位列双一流,985工程,211工程,入选国家2011计划,111计划,海外高层次人才引进计划,长三角高校合作联盟,金砖国家大学联盟,亚太高校书院联盟,中日人文交流大学联盟成员,设有研究生院和国家大学科技园,是教育部,上海市人民政府和国家海洋局共建的全国重点大学

2、多少分能上华东师大?

华东师范大学在哪,华师大在哪里(多少分能上华东师大)

华东师范大学

在各省(市、自治区)

招生人数?

招生专业?

录取分数?

招生批次、选考科目要求、专业备注

……

戳下方大图即可查看

(文末还有更多招生资讯,点击收藏!)

华东师范大学在哪,华师大在哪里(多少分能上华东师大)

北京

华东师范大学在哪,华师大在哪里(多少分能上华东师大)

(点击查看大图)

天津

华东师范大学在哪,华师大在哪里(多少分能上华东师大)

(点击查看大图)

河北

华东师范大学在哪,华师大在哪里(多少分能上华东师大)华东师范大学在哪,华师大在哪里(多少分能上华东师大)

(点击查看大图,向右滑动继续查看)

山西

华东师范大学在哪,华师大在哪里(多少分能上华东师大)华东师范大学在哪,华师大在哪里(多少分能上华东师大)

(点击查看大图,向左滑动继续查看)

内蒙古

华东师范大学在哪,华师大在哪里(多少分能上华东师大)华东师范大学在哪,华师大在哪里(多少分能上华东师大)

(点击查看大图,向左滑动继续查看)

辽宁

华东师范大学在哪,华师大在哪里(多少分能上华东师大)华东师范大学在哪,华师大在哪里(多少分能上华东师大)

(点击查看大图,向左滑动继续查看)

吉林

华东师范大学在哪,华师大在哪里(多少分能上华东师大)华东师范大学在哪,华师大在哪里(多少分能上华东师大)

(点击查看大图,向左滑动继续查看)

黑龙江

华东师范大学在哪,华师大在哪里(多少分能上华东师大)华东师范大学在哪,华师大在哪里(多少分能上华东师大)

(点击查看大图,向左滑动继续查看)

上海

华东师范大学在哪,华师大在哪里(多少分能上华东师大)华东师范大学在哪,华师大在哪里(多少分能上华东师大)华东师范大学在哪,华师大在哪里(多少分能上华东师大)

(点击查看大图,向左滑动继续查看)

江苏

华东师范大学在哪,华师大在哪里(多少分能上华东师大)华东师范大学在哪,华师大在哪里(多少分能上华东师大)

(点击查看大图,向左滑动继续查看)

浙江

华东师范大学在哪,华师大在哪里(多少分能上华东师大)华东师范大学在哪,华师大在哪里(多少分能上华东师大)

(点击查看大图,向左滑动继续查看)

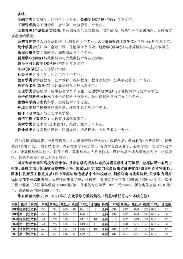
安徽

华东师范大学在哪,华师大在哪里(多少分能上华东师大)华东师范大学在哪,华师大在哪里(多少分能上华东师大)

(点击查看大图,向左滑动继续查看)

福建

华东师范大学在哪,华师大在哪里(多少分能上华东师大)华东师范大学在哪,华师大在哪里(多少分能上华东师大)

(点击查看大图,向左滑动继续查看)

江西

华东师范大学在哪,华师大在哪里(多少分能上华东师大)华东师范大学在哪,华师大在哪里(多少分能上华东师大)

(点击查看大图,向左滑动继续查看)

山东

华东师范大学在哪,华师大在哪里(多少分能上华东师大)华东师范大学在哪,华师大在哪里(多少分能上华东师大)

(点击查看大图,向左滑动继续查看)

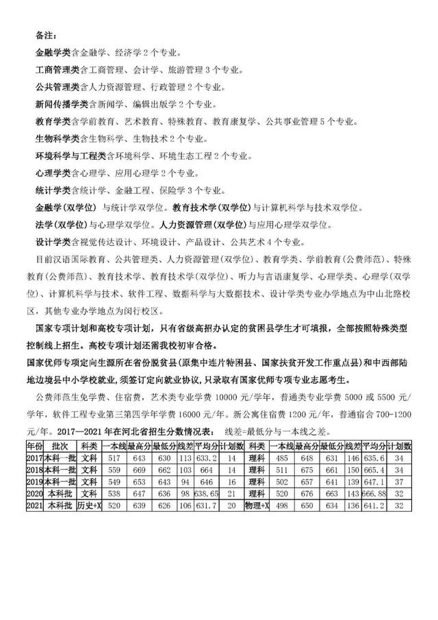
河南

华东师范大学在哪,华师大在哪里(多少分能上华东师大)华东师范大学在哪,华师大在哪里(多少分能上华东师大)

(点击查看大图,向左滑动继续查看)

湖北

华东师范大学在哪,华师大在哪里(多少分能上华东师大)华东师范大学在哪,华师大在哪里(多少分能上华东师大)

(点击查看大图,向左滑动继续查看)

湖南

华东师范大学在哪,华师大在哪里(多少分能上华东师大)华东师范大学在哪,华师大在哪里(多少分能上华东师大)

(点击查看大图,向左滑动继续查看)

广东

华东师范大学在哪,华师大在哪里(多少分能上华东师大)

(点击查看大图)

广西

华东师范大学在哪,华师大在哪里(多少分能上华东师大)华东师范大学在哪,华师大在哪里(多少分能上华东师大)

(点击查看大图,向左滑动继续查看)

海南

华东师范大学在哪,华师大在哪里(多少分能上华东师大)

(点击查看大图)

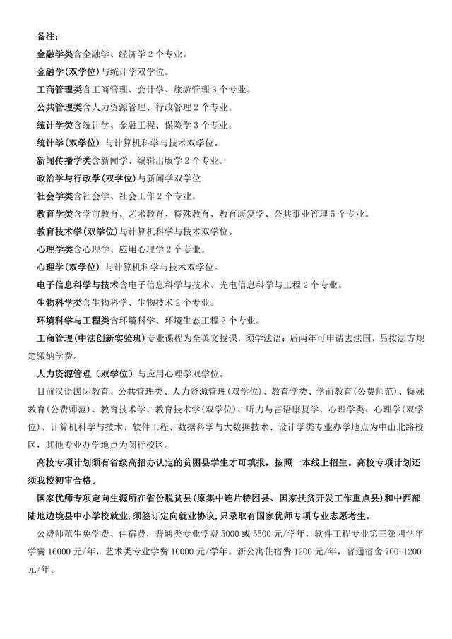
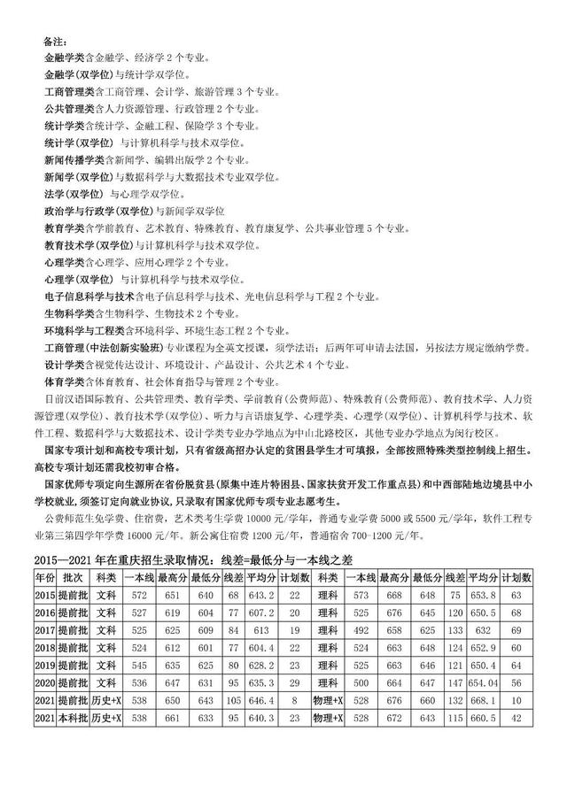
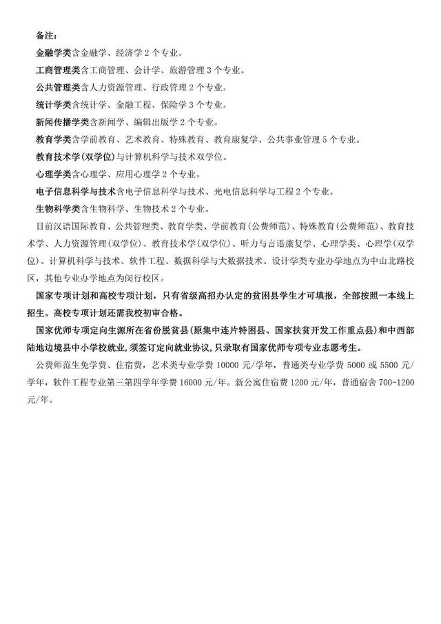
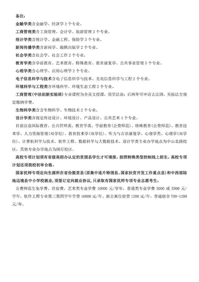
重庆

华东师范大学在哪,华师大在哪里(多少分能上华东师大)华东师范大学在哪,华师大在哪里(多少分能上华东师大)

(点击查看大图,向左滑动继续查看)

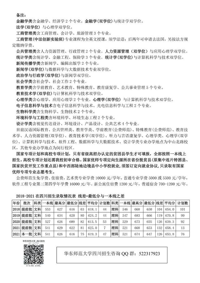
四川

华东师范大学在哪,华师大在哪里(多少分能上华东师大)华东师范大学在哪,华师大在哪里(多少分能上华东师大)

(点击查看大图,向左滑动继续查看)

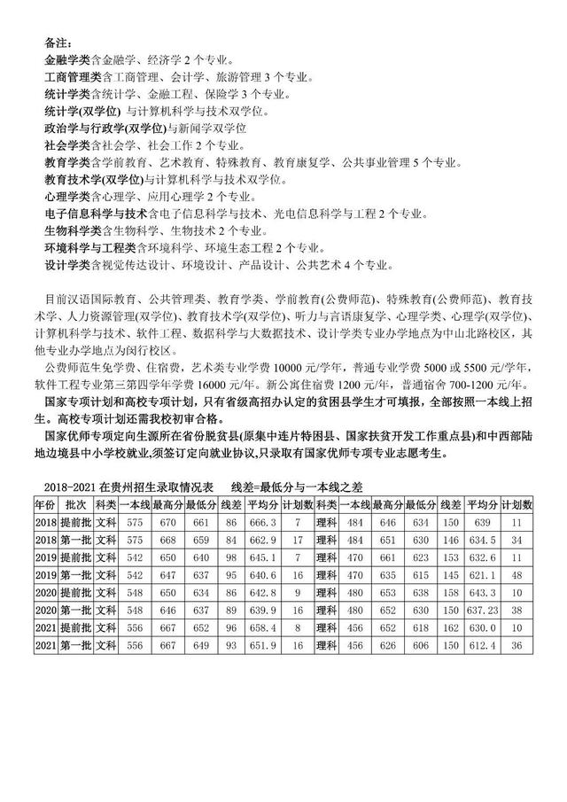
贵州

华东师范大学在哪,华师大在哪里(多少分能上华东师大)华东师范大学在哪,华师大在哪里(多少分能上华东师大)

(点击查看大图,向左滑动继续查看)

云南

华东师范大学在哪,华师大在哪里(多少分能上华东师大)华东师范大学在哪,华师大在哪里(多少分能上华东师大)

(点击查看大图,向左滑动继续查看)

西藏

华东师范大学在哪,华师大在哪里(多少分能上华东师大)

(点击查看大图)

陕西

(点击查看大图)

甘肃

(点击查看大图)

青海

(点击查看大图)

宁夏

(点击查看大图)

新疆

(点击查看大图,向左滑动继续查看)

2022年高考成绩陆续公布

我们如约向广大考生发出邀请

欢迎你 期待你

来到华东师范大学

陪伴你

一同踏上卓越之路

985 211 双一流A类

综合性 研究型教师教育引领

华东师范大学地处上海,是由国家举办、教育部主管,教育部与上海市人民政府重点共建的综合性研究型大学。

作为新中国成立后组建的第一所社会主义师范大学,学校始终秉承“智慧的创获,品性的陶熔,民族和社会的发展”大学理想,作为国内教师教育的引领者、国家宏观教育决策的智囊,高水平地服务国家和地方基础教育发展。

学科门类齐全、文理兼容,70余个专业涵盖:文学、历史学、哲学、教育学、经济学、理学、工学、管理学、法学、艺术学、医学11大学科门类。全国第四轮学科评估排名中,12个学科进入A类,数量并列全国高校第19位,学科优秀率并列全国高校第16位。在ESI统计的22个学科中,14个学科进入相关学科领域全球高校及科研机构排名前1%,数量在全国高校中并列第18位。

注重国际合作交流,与多所世界著名大学建立了紧密合作关系,与世界300余所高校和科研机构签订了学术合作与交流协议。近年每年派出赴境外学习本科生数900余人,本科生在校期间出国出境的比例达30%。

毕业生就业集中在教育、金融财务、信息技术、文娱传广、商务服务、工程建设、生化医药、公共管理等领域。在2022QS毕业生就业竞争力排名中,华东师范大学位居内地高校第17位。

一流专业 拔尖计划2.0

双学士学位 微专业 复合型

58个专业入选国家级一流本科专业建设点,实现学部、院系全覆盖。

10个基地入选国家基础学科拔尖学生培养计划2.0:中国语言文学、历史学、哲学、数学、物理学、化学、生物科学、地理科学、心理学、计算机科学,实现基础学科全覆盖。

10个双学士学位培养项目:

政治学与行政学

新闻学新闻学数据科学与

大数据技术

教育技术学计算机科学与技术金融学统计学心理学计算机科学与技术法学心理学统计学计算机科学与技术翻译历史学人力资源管理应用心理学通信工程教育技术学

面向全国招生,培养服务国家重大战略和经济社会发展需要的跨学科复合型人才。

“微专业”将于下学期推出,为学生提供更多机会,成长成为创新型、复合型人才。

想了解更多?

想和招生组老师聊聊?

点此查看

2022年各省招生咨询安排

对相关专业感兴趣?

本文关键词:华师大研究生院在哪,华师大介绍,华师大是哪里的学校,华师大在哪里,华师大在哪?。这就是关于《华东师范大学在哪,华师大在哪里(多少分能上华东师大)》的所有内容,希望对您能有所帮助!

本文链接:https://bk.89qw.com/a-504486

最近发表
网站分类