手机版

百科生活 投稿

写春天的特点是什么,春写出了春天的什么特点(语文教材体系解读)

百科 2026-02-07 09:04:56 投稿 阅读:1590次

关于【写春天的特点是什么】,春写出了春天的什么特点,今天小编给您分享一下,如果对您有所帮助别忘了关注本站哦。

  • 内容导航:
  • 1、写春天的特点是什么
  • 2、语文教材体系解读

1、写春天的特点是什么

春天的特点:在春季,地球的北半球开始倾向太阳,受到越来越多的太阳光直射,因而气温开始升高。随着冰雪消融,河流水位上涨。春季植物开始发芽生长,许多鲜花开放,冬眠的动物也全部苏醒。

春天是四季之一。在中国,春季的开始是在立春(2月2日至5日之间),春季的结束在立夏(5月5日至7日之间)。在欧美,春季从中国的春分开始,到夏至结束。在爱尔兰,2月~4月被定为春季,在南半球,9月~11月被定为春季。

2、语文教材体系解读

教科书是教材的主体部分。我国的小学语文教科书通常是“文选型”课本,即从人类文化宝库中精心挑选出好的文章作为“范文”,供学生学习。“范文”作为例子,可以成为学生读更多同类文章的示范。在学习范文的过程中,学生不仅学到语文知识,还得到技能的练习,受到文化陶冶。也就是说语文教科书承担着示范、练习、教育的作用。

一、学理阐述

(一)一套教科书解读

教科书的体例结构通常由三大系统组成,即助学系统、课文系统、习题系统。各系统包括多个要素,每个部分都担负着一定的教育功能。

1.助学系统

助学系统为教师的教和学生的学提供方便的条件和必要的引领。小学语文教科书的助学系统有目录、卷首语、单元导语、阅读提示、注释、生字表、词语表、写字表、笔画名称表等。

(1)助学系统的激励作用。现在一些教科书在助学系统中设置了新栏目,像“卷首语”或“致小读者”或“编者的话”,在激励学生主动学习方面,起着积极的作用。如“卷首语”安排在教科书的前面,用富有亲和力和感召力的话语激发学生学习语文的热情,或用简洁的语言描述教科书中的出色内容,引发学生的学习愿望,还可以概述学习目的要求、说明学习方法等。学生在开学之初学习“卷首语”,可以产生主动学习的愿望,在学期结束时阅读“卷首语”,可以对本学期所学的内容进行回顾和总结。

(2)助学系统的引领作用。小学生由于知识经验的有限和抽象概括能力的不足,在语文学习中要完全独立地感悟发现、抽象概括是不太现实的,而教科书以及教师的适当引领就显得十分必要。所谓“引领”有别于“直接告知”,而是给学生的学习指明一个方向,提示学生作出某种探索和思考,通过自主学习获得更大的收获。

为了发挥教科书的引领作用,小学语文教材把“导读”放在阅读课文或自读课文的前面,或者放在一个单元的前面。在“导读”中用感情充沛的话语激发学生的阅读愿望,或向学生提示阅读的基本要求等,使学生对即将进行的阅读活动有明确的目标指向,知道自己要做什么、怎么做、达到一个怎样的结果等。

(3)助学系统的提示作用。养成积极的学习态度、把握正确的学习方法、形成良好的学习习惯,是小学生学习与发展中的一项至关重要的内容,这是小学生在自身的学习过程中不断练习、逐步养成的。通过教科书的适当提示,可以提醒小学生在日常的学习活动中,关注学习方法,养成良好的行为习惯。例如,一些教科书在呈现课文及相关内容的同时,出现“对话窗”,有的教科书还专门设计了一个“学习伙伴”,以旁白的方式,提醒学生注重学习要求,提示学习方法和策略。例如,写字时提醒学生坐的姿势、握笔的方法,读书时提醒学生联系上下文或生活经验理解课文内容,观察时提醒学生观察的顺序等。这些提示往往是散落在教科书中的,把学习方法、学习习惯方面的教育自然地渗透到学生的学习活动之中,让学生通过自身的实践,不断尝试、认真体会,其教育效果远远优于生硬的要求与灌输。

2.课文系统

课文系统是教科书的核心部分,是教师的教和学生的学所凭借的具体材料,是由一篇篇课文构成的。小学语文的课文有3种类型:精读课文、略读课文和选读课文。

(1)文质兼美的选文标准。“文选型”教科书的编制,首先要解决选文的问题,这是实现课程目标的前提条件。课程标准将语文课程目标定位在知识与技能、过程与方法、情感态度价值观三个维度。因此在选文方面,需要有针对性地考虑选文是否有利于三维目标的实现。综观目前已有的各种版本的语文教科书,在突出工具性和人文性方面作了大量有益的探索。从古今中外的文化宝库中,精心挑选优秀文章作为教科书的主干部分,一般以经典性与时代性结合、科学性与人文性结合,基础性与发展性结合,国际性与民族性结合等作为选文的标准,为学生熟悉世界、了解社会、接受文化熏陶、培养审美情趣等提供了有利的条件,又借助一篇篇课文,安排识字、阅读、习作、口语交际、综合性学习等各项教学任务,以突出语文的工具性。

(2)主题整合的编文思路。语文课程三维目标的实现,不仅要依靠选文的质量,还要凭借课文的组合方式。过去,曾有以“知识点”“技能点”为轴心安排课文内容的做法,虽然教学实践中出现过将“知识点”“技能点”从生动的语言材料中“剥离”的情况,但不能因此而完全否定“结构化教科书”所追求的教育功效。“结构化教科书”是以某一方面的内容为轴心组织课文的,或知识,或技能,或方法,或观念……例如,采用相同主题安排课文单元,往往可以让学生在接受某方面教育上有较大收获。如以“爱国之情”为主题,把相关主题之下的写景状物、写人叙事的文章组织成一个单元,可以使学生通过接触不同体裁的文章,感受爱国之情,升华爱国之情;采用相同体裁安排课文单元,往往可以让学生感悟、发现文体中的基本因素,把握该文体的写作方法。可见,把课文按一定方式组织起来,编制出“结构化教科书”,可以在教科书的指导下,使实际的教学活动目标明确,重点突出,从而使教学结果更有力度和实效。

以整合的思路编排课文,不只是将课文按某个“主题”相对集中,而是将课文与课后练习、单元练习、口语交际、综合性学习等紧密联系,形成一个有机的整体,将语文学科与语文生活联系起来,将书本知识的学习与实践锻炼联系起来,减少头绪,集中精力,充分实践,切实提高学生的语文综合素养。

(3)丰富多样的学习资源。在某种意义上说,语文学习的外延与生活的外延相等。教科书的空间是有限的,但有限的空间应该发挥更大的教育功能,所以,教科书中有限的内容应该具有可迁移性,产生一定的辐射作用。

①课文应是一个“例子”。学生通过课文的学习要能够举一反三、触类旁通。正如叶圣陶先生所说:“语文教本只是些例子,从青年现在或将来需要读的同类的书中举出来的例子;其意是说你假如能够了解语文教本里的这些篇章,也就大概能阅读同类的书,不至于摸不着头脑。所以语文教本不是个终点;从语文教本入手,目的却在阅读种种的书。”课文的可迁移性体现在教科书中,就是要安排一个延伸和扩展的起点。例如,读了一部作品的片断让学生去读整个作品;读了某个作者的一个作品,去读该作者的其他作品;读了某个主题的一篇文章,去读同一主题的不同体裁、不同风格的文章。为此,教科书作了说明,如注明课文是哪位作家的哪部作品,提示课文作者的其他作品。当然,也可以通过课外读物为学生提供更加丰富的阅读材料。

②教科书与丰富的语文生活相联系。可以把课文内容作为分析社会生活中现实问题的基点,让学生联系实际开展语文学习;也可以通过学习过程与方法的提示,为学生开辟更广阔的学习途径。例如,提示学生利用图书馆、互联网搜集资料,访问社会人士,实地观察;还可以根据教科书所涉及的语文知识技能作为语文综合性学习的基础,安排相应的综合性学习,如“规范使用汉字的调查”这一活动就是联系识字教学的有关内容而专门设计的综合性学习活动,将社会生活中潜在的语文学习资源转化为现实的语文学习素材,丰富了语文学习资源。

3.习题系统

习题系统承担着帮助学生梳理巩固知识、练习技能、锻炼能力、接受教育等作用。包括课后的练习题和思考题、单元后的积累与运用、口语交际、综合性学习、自主学习园地等。

(1)习题的多样性。语文习题应该是灵活多样的,富有变化的,从而使学生的语文练习生动活泼起来。

①从习题的类型看,有不同类型的习题。有一些基础性的练习,如,写字、组词、造句、写话、朗读、背诵,来落实基础知识和基本技能的教学任务;又有一些启发性的问题,引导学生思考、体会、品味,为学生思维的发展、情感态度养成、审美情趣培养提供机会;还有一些综合性的练习,加强语文学习与学生生活的联系,调动学生学语文、用语文的积极性,在学用结合中,使学生获得基本的语文素养。

②从习题的内容看,涉及听、说、读、写多种练习。习题的编制可以将读与说、说与写等结合起来,如学生的习作就可以先想后说、先说后写;也可以开辟专门的栏目训练学生的口语交际能力,如一些教科书将“口语交际”穿插在单元之中,通常每个单元安排一次专门的口语交际活动,或联系前面学过的课文,或选择与学生生活经历相一致的、有趣的话题,或通过图画、故事、问题等创设情境,引发学生参与交流的积极性,为培养口语交际能力提供机会。

③从习题的要求看,有一定的弹性和针对性。要承认不同的学生在学习基础和能力上是有差异的,不同的学生有不同的学习需求,在习题的安排上避免“划一要求”,可以将习题分成必做题和选做题,如有的教科书开辟了“自主学习园地”,将其安排在单元后面,为学生提供自主阅读的材料或提出自主习作的要求。学生可以根据自己的实际情况自由选择,可以做也可以不做,愿意完成的学生则可以运用前面或本单元学到的读写知识,独立地完成自主阅读或习作的任务。

④从习题之间的关系看,各种练习要有内在关联度。各种习题都是以课文为基点,通过挖掘课文的内容来设计的,习题之间相对独立又相互联系。如字词练习是写话练习的基础,单项练习是综合练习的基础;再如,学生开展综合性学习活动,不仅要运用已经学到的语文知识技能,还可以通过这一活动搜集各种素材,为后续的学习活动做好预备。综合性学习的过程和收获可以作为下一次口语交际的话题或写作文的素材。综合性学习中发现的问题可以作为课外阅读的“起点”。

(2)习题的指导性。习题的指导性体现在教科书中,就是要能够帮助学生梳理知识,在“温故”中“知新”。要启发学生学以致用,为学生的语文实践提供机会。

例如,“一字多义”的指导,可以让学生通过集中练习,在比较中发现异同,正确理解字义。又如,布置写“通知”或“倡议书”等应用文,可以联系学生真实的学校生活,将语文学习与社会生活自然地结合起来,避免抽象的书面练习。再如,让学生体会课文的思想感情,可以引导学生联系实际来思考。为此,习题的表述要具有启发性,可以对解决问题的过程与方法做出适当的说明,如“查字典,给下面的字注音并组词。”“想想我们身边的人和事,说说应该怎么关心他人。”“观察一种植物,写一篇观察日记。”为学生的主动实践指明正确的方向。还可以对习题的要求做出具体的说明,如,“抄写生字,注重字迹工整,卷面整洁。”“写你喜欢的一个人,注重写出自己的真情实感。”使学生对所要完成的习题要求和结果有比较清楚的把握,从而实现作业过程的自我监控,达到作业的实际效果。

(二)一个单元教材解读

小学语文教材以单元的形式编排,一般每册教材安排8个单元。每个单元都有特定的训练目标和训练重点,而单元内不同课文又各有风格与特色,从而形成一个较为系统的学科逻辑结构序列。因此打破传统的课堂教学模式,从单元思想出发实施“单元整组教学”应成为小学语文教学改革的重要方向。“单元整组教学”按从“整体感知”到“部分体验”再到“整体感悟”的模式进行设计,采用整组单元块状结构进行教学,为学生主动学习、合作学习、探究性学习提供了更多的余地和空间。

“单元整组教学”不是对单元进行简单的内容组合,而是重在“整体把握”,即不仅要从整体上把握课文内容,理解文本所表达的思想、观点和感情,更要根据不同单元的特点阐述文本内容、研究表达形式等,从而让单元整组教学的内涵和价值真正得以实现。单元整组教学的主要策略是:

1.同类对比策略

同类对比策略是指同题阅读,一一对比。具体而言是指要求学生同时阅读描写同一对象(如动物、植物、风景、人物等)的若干篇文章,在比较、分析中体会不同文章的不同风格的语言表达,丰富语言积累。同类对比策略的基本教学流程依次为:典型课例,初读感知→深入感悟,体验写法→同组类比,领悟异同→实践体会、学以致用。如在“体会不同作家写同一动物的写作风格”为主题的教研活动中,就四年级上学期第四单元写同一动物的两篇文章《白鹅》和《白公鹅》一起进行教学。先重点引导学生体会《白鹅》一文中白鹅的特点,领悟作者的表达方法。从行文结构、描写方法、语言风格等几个方面总结此文的特色。接着从这三个方面对比学习《白公鹅》,并分析它们的异同,直至学习本单元的后面几篇写动物的文章,最后迁移到“口语交际”和“习作”。让学生抓住特点说、写自己喜欢的动物,表达自己对动物的喜爱之情。这种比较学习强调同中求异或异中求同,有助于促进学生知识的巩固、迁移与提高,从而增强学生的阅读、写作能力及文学作品的鉴赏能力。

此策略可广泛用于写同一类事物的几篇课文的教学。如四年级上册第五单元中的三篇课文写的都是我国的“世界遗产”,三篇文章的表达方式有许多相似之处,就可以采用这一教学策略,在同一文体或不同文体就写作方法、选材组材、主题思想等方面进行比较。

2.主题升华策略

主题升华策略是指同一主题,层层感悟。语文教材中有许多课文的思想和主题虽相同,但写作的角度不同,含义也不同。其基本教学流程可依次归纳为:课前准备,搜集资料→读文悟情,各有侧重→交流展示,深化主题。如以三年级下册第七单元一组围绕“国际理解和友好”组织教材的课文教学为例对此展开说明。

该组课文内容丰富,体裁多样:有儿童诗,借世界各地儿童共有一个太阳表达对和平的热爱;有记叙文,反映了外国朋友对中国人民的友好和尊重;有新闻报道,报道了中国人民帮助阿尔及利亚地震受灾群众的事。整单元课文从不同的角度诠释“国际理解”的内涵。因此,在教学过程中,应让学生在逐课阅读的同时层层感悟整个单元蕴含的情感内涵,从小培养学生国际理解和友好的意识。具体如下:

(1)课前准备,搜集资料。在学习这个单元之前,利用课余时间让学生收集查找有关世界各国的文字、图片资料及国际友好的故事,为学课文做情感铺垫。

(2)读文悟情,各有侧重。《太阳是大家的》重点引导学生朗读、背诵诗歌,感受诗歌的快乐气氛,体会各国儿童的团结友爱。《一面五星红旗》可创设情境,引导学生随文重点理解含义深刻的句子,激发爱国与国际理解之情。《卖木雕的少年》学习通过直接描写表达人物活动的写法,培养国际友好精神。《中国国际救援队,真棒》鼓励学生使用跳读的方法找出中国对受灾国家的帮助,激发国际主义情怀。

(3)交流展示,深化主题。组织学生召开一次以“世界是大家的”为主题的交流会,学生或展示收集到的有关资料、图片,或介绍世界各地人们的风土人情,讲述世界人们团结友爱的故事,或交流自己学习本单元后的感受等,通过展示与交流升华学生热爱世界、热爱和平的情感。

适合此教学策略的单元有很多,如以倡导友好相处、团结合作为主题的二年级下册的第五单元,以生命为主题的四年级下册的第四单元,以歌颂人与人之间纯真感情的四年级上册的第六单元等。此策略从“初步感知”到“侧重体验”再到“深入感悟”,能集中把握单元“主题”,课内持续反复渗透,有利于学生认识得到升华,情感得到熏陶,言行得到净化,使学生形成积极的情感、态度和价值观。

3.诵读训练策略

诵读训练策略就是以读代讲,课课诵读。有的单元课文内容浅显,文字通俗晓畅,学生理解障碍小,而且每篇课文都文质兼美,抒情意味浓厚,适宜朗读训练。其基本教学流程可依次提炼为:整体感知,了解大概→学习字词,扫清障碍→以读代讲,理解感悟→诵读展示,升华感情。

例如,二年级下册第三单元的课文都是围绕“爱祖国,爱家乡”这一专题的。无论是令人向往的北京,还是美丽富饶的台湾岛,无论是神奇秀丽的西双版纳,还是瓜果飘香的葡萄沟,对孩子们来说,没有太大的理解问题,只要学生能声情并茂地读好文章,教学目标自然水到渠成。因此,教师可运用诵读训练策略来展开教学,具体如下:

(1)整体感知,了解大概。开始单元教学之始可以采用课件呈现的形式,把风光秀丽的日月潭、瓜果飘香的葡萄沟以及独特的泼水节和绚丽多彩的北京,通过图片的形式一一呈现,把孩子们带入祖国美丽辽阔的大好河山和家乡山水风情之中。随即,引导学生通读整单元课文,进行整体感知,达到了解大意、激发学习热情的目的。

(2)学习字词,扫清障碍。接着,教师就每一篇课文,引导学生初步阅读,学习生字和词语,为朗读和理解课文内容扫清障碍。

(3)以读代讲,理解感悟。在学习字词之后,教师要引导学生反复朗读,在读中悟文,在读中悟情,在读中悟理。例如《日月潭》的教学,在理解了“隐隐约约、蒙蒙细雨、朦胧”等词语后,教师可结合课件并配以抒情的乐曲,引导学生反复诵读,在头脑中想象日月潭一天中景色的变化,感受不同时间、不同气候条件下迥然不同的美。无需老师太多的讲解,学生在自读自悟中自然感受到了祖国宝岛台湾日月潭那秀丽的美景,热爱之情油然而生。

(4)诵读展示,升华感情。在学习了整单元课文之后,教师可安排这样一个环节:挑选本单元课文中描写最吸引你或者最令你陶醉的句子或段落,在全班同学面前诵读展示。这既可以检查学生学习本单元的情况,又可以培养学生自我展示的能力,更重要的是使单元整组课文所表达的情感再次得到升华。

根据单元特点,以读代讲,有利于提高学生的朗读能力,并大大节约了课堂讲解的时间,提高了教学效率。三年级上册以秋天为专题的第三单元、围绕“壮丽的祖国山河”专题编写的第六单元等都可采用此策略组织教学。

4.整组练说策略

整组练说策略就是口语交际,步步落实。如果机械地把口语交际的学习独立地进行,那课堂上的“口语交际”往往会成了一种技巧训练。在单元整组教学过程中,有的单元的口语交际内容跟本单元课文内容有密切的联系,这样口语交际的训练不必在学到“语文园地”的口语交际时才可进行,完全可结合在单元的每一篇课文的教学中,进行适时安排。这样不但可以给学生创设大量练说的机会,还可以为“语文园地”中的集中口语交际练习打好基础,使最后的交流质量得以展示与提升。其基本教学流程可依次概括为:创设情景,感悟内容→初读课文,了解内容→精读文本,寻找内容→拓展延伸,展示内容→反思欣赏,深化主题。

如人教版第二册第一单元是紧紧围绕“多彩的春天”这一主题安排教学内容的。《识字》让学生积累了丰富多彩的语言,感受了祖国语言文字的魅力。《柳树醒了》《春雨的色彩》《邓小平爷爷植树》《春晓》《村居》使学生了解了春天的景、春天的人、春天的事,充分感受了春天的美丽与快乐,从而培养他们对春天的喜爱之情。学习这组课文时,应该把口语交际的任务落实到每一课学习的过程中。教学时应该先创设情景,感悟春天。让学生仔细读读课文,观察图画,找一找春天来了,你看到了什么?听到了什么?先了解文本内容,然后拓展延伸,展示春天。让学生说一说、画一画、写一写,用自己喜欢的方式感受春天的特点。最后欣赏反思,深化主题,鼓励学生去探索,使他们更能展示自己的愿望:春天来了,你还想到了什么?从而充分培养学生的思维能力、想象能力和语言表达能力。

此策略适用于各单元的“口语交际”的教学。如第五册中“感悟亲情”这一单元的“口语交际”:“谈谈爸爸妈妈对我的爱”就可以采用此法。

5.课堂练笔策略

课堂练笔策略就是练笔悟文,时时渗透。以往教材一个单元安排一次作文训练,间隔时间较长,学生练笔次数少,且容易使阅读教学与作文教学相脱离。新教材在此基础上安排课后小练笔,能弥补这一不足。同时,通过课堂小练笔能让学生更好地体会文章精神并领会整单元的思想主旨。其基本教学流程可依次概括为:整体感知,初读课文→精读课文,品味语言→联系单元,逐层升华→练笔悟文,体会主旨→熟读课文,加深情感。

如在三年级下册第五单元,围绕“可贵的亲情、友情”组织的专题,通过4篇课文的学习让学生感受来自父母、朋友的关爱,并回报他们的爱。在学习过程中,学生对这种情感不断加深的同时,可以通过课堂小练笔,结合生活实际深入体验并表达这种感情,最后再回到课文,升华情感。具体可设计为:

(1)整体感知,初读课文。自主阅读《可贵的沉默》《她是我的朋友》《七颗钻石》《妈妈的账单》4篇课文,让一个个故事、一个个事例激起学生深切的情感体验。

(2)精读课文,品味语言。学习课文,把握课文最紧张激烈的矛盾处展开教学,抓住重点词句,认真赏析,与学生达到心灵共鸣。

(3)联系单元,逐层升华。在一篇课文里,学生能感受的情感是单一的,如结合单元中的其他课文,就能加深体验,并且使其体验逐层递增。

(4)练笔悟文,体会主旨。通过感悟,正当学生的情感在最高潮时,通过练笔来释放他们的情感,可以结合平时的生活来写,引领学生从多方面、多层次、多途径地感受人间真情。

(5)熟读课文,加深情感。站在课文上,再次回到课文中,用心朗读课文,相信比初读课文时又有了更深的理解,情感体验也将更加深切。

通过课堂小练笔,有目的地让学生结合单元主题进行更深入的思考,使学生的思维不囿于单独的一篇课文,提升学生对课文的理解,加深对单元整体的感悟,提高了单元习作能力,并为更好的学习课文增添了无限精彩。

此策略可应用于许多单元的课堂教学中,如三下第七单元的课文可围绕“国际理解和友好”这一主题进行课堂小练笔,既让学生学到写作表达方式,又加深了对单元整体的感悟。

二、重点分析

1.教材解读的内容

课文解读是一种着力于一篇文章的微观解读,而教材解读是一种着眼于整套、整册、整单元的一种宏观解读,其主要内容:

(1)理解一册教材的体系。文本解读不能囿于一篇课文的解读,应对整册教材系统把握。教师只有在教学前认真揣摩编者对本册教材、单元、课文、练习的编排用意,掌握教材的编排形式和组合特点,在具体的教学活动中才能做到心中有本,整体设计,灵活处理。

(2)掌握一个单元的教学目标。教材的每个单元由4—5篇课文组成。一个单元有一个明显的专题,课文有记叙文、诗歌、故事、说明文等文体之分,又有精读课文、略读课文、选读课文之别,但单元的教学目标是大致统一的。掌握单元的教学目标,有助于实施一个单元的整合教学。人教版小学语文五年级有一个单元的主题是“走近毛泽东”,共有4篇课文:《七律 长征》《开国大典》《青山处处埋忠骨》《毛泽东在花山》,安排了2个练习:口语交际《我爱看的影视作品》和习作。其教学的知识目标是人物描写和场面描写。

(3)领会课文与课文之间的关系。每篇课文都有各自的教学目标和教学特点,但是一个单元中的课文与课文之间是有联系的,应注意这种联系性,把握单元教学的整体构架。

2.单元主题解析

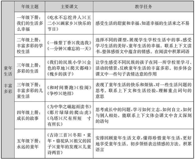
现在小学语文教材最大的编排特点是“主题组元”。人教版语文课标教材一年级上册编排了20篇课文,分作4个单元。从一年级下册开始,以主题组织单元,以整合的方式组织教材内容,把知识、能力、方法、情感融为一体。一下册至五下册共有70个主题。依照“九年一贯,整体设计”的思路,从纵向上看,各册专题相互联系,主题的设置上体现延续与发展的特点,根据不同年龄阶段学生的认知特点,遵循语文学习的规律,安排了由低到高循环往复、螺旋上升的训练序列。主题可整合为七大类:(1)胸怀祖国、放眼世界。(2)良好品质、伴我成长。(3)童年生活、丰富多彩。(4)热爱生命、感受真情。(5)博览群书、学习语言。(6)热爱自然、保护环境。(7)走近科学、勇于探索。

每个主题有许多具体的内容,它们是有机联系的,但又是分散在各个年级段中。在教学中,要从整体上把握,兼顾各年段教学的任务。现以“童年生活,丰富多彩”为例做具体的解读。

“童年生活,丰富多彩”单元解读

写春天的特点是什么,春写出了春天的什么特点(语文教材体系解读)

3.单元整组教学

其流程是:整体感知→部分体验→整体感悟。

(1)“整体感知”是在单元内容学习之前,进行单元“导读”,称之为“导读课”。其具体操作为:以单元开头的“导语”为切入点,在教师带领下,学生通过听录音、看录像、自己试读或同桌互读互听等多种形式,初步了解本单元内所有学习内容的大意,初步感知单元专题的情感意识,孕育求知欲望。与此同时,教师相机指导学生收集相关资料,为单篇课文学习做准备。

(2)“部分体验”指分课或分块学习。依据教材特点,可顺课次学习,也可依学生意愿,从多数学生最感兴趣的一课开始,进行精读训练,其余内容,可根据深浅难易度酌情采用不同学习方式。还可根据学习需要(或利于训练朗读的,或利于练习口语交际的,或利于启迪心智的,或利于丰富想象的等)进行学习内容的重组。同时,在进行单课或分块学习时,注意课外资源的引入和利用。

(3)“整体感悟”,是指在学完本单元后,进行整体回顾交流:我学到了哪些知识(识字,写字,词、句、段、篇的积累,课文内容的理解,美、情、理方面的教育与熏陶等等)?我掌握了哪些学习本领(识字、写字的本领,背诵、积累的本领,听、说、做的本领等等)?在此基础上相机向课外拓展:一方面组织汇报课外阅读感受,交流积累收获;一方面发现问题,及时补救。

以上单元整组主题教学思路,让学生在导读课上站在整体角度充分感知整个单元的内容,明确学习任务,做好学习计划,为整个单元的学习做充分的准备。在接下来通过精读课、略读课、口语交际课、习作课和综合性学习的体验中,从不同的角度去感受单元主题的呈现,很好地把握住各课之间的联系与区别。最后的环节是整体感悟阶段,以单元总结课的形式去实施,以达到从整体上来深化、巩固所学知识的目的。

三、学生研讨

研讨主题:单元整组备课

(一)把握整组教材主题,统筹安排教学计划

三年级上册第五单元课文是以“中华传统文化”为专题,由《孔子拜师》《盘古开天地》《赵州桥》《一幅名扬中外的画》4篇文章组成。课文体裁多样,内容丰富。既有描写生活中的人物故事,也有神话故事;既有对古代建筑的介绍,也有对古代绘画艺术的描述。学生学习本组课文,能够从多个侧面了解中华传统文化的博大精深,进一步加深热爱祖国文化的情感和增强民族自豪感。本组还安排了一次与单元主题密切相关的“综合性学习”,围绕“生活中的传统文化”展开。通过课内学习和课外生活,引导学生了解中华传统文化的历史和传承。

根据教学内容,可以把整组教材安排单元导读课1课时,精读课4课时,略读课1课时,口语交际课1课时,习作指导讲评2课时,综合性学习展示1课时,单元总结课1课时,共11课时。

(二)以单元“导语”为切入点,整体感知整组内容

以单元导语为切入点,带领学生对整组内容进行整体感知。主要体现在以下几方面:

(1)导趣,引发情感参与。学习本单元要两周时间,为使学生在这段时间里始终保持积极参与的良好状态,此环节的设置至关重要。

(2)导读,全面感知内容。这里的读,是指整体的浏览感知,是将课文、资料袋、插图有机融合,引导学生对整组内容获得整体印象,形成单元主旋律。

(3)导学,明确学习任务。导语中对本单元的教学在人文目标、学法目标、实践目标上均提出了要求,应引导学生去发现、总结。

(4)导行,课内延伸课外。引导、鼓励学生去主动搜集相关资料,为后面的学习铺垫一种共同的学习情绪,营造一种共同的学习氛围,扩大语文学习的平台。

本单元整组教学中“导读课”的设计

1.启发谈话,引出话题

导言:同学们,从今天起我们就进入到第五单元的学习了,请同学们按要求认真读课文,本单元课文学完后要进行“我是读书小能手”擂台赛。

用课件出示阅读要求:(1)本单元的主题。(2)精读的课文。(3)略读的课文。(4)复述四篇课文的故事。(5)谈谈读完课文的感受。(6)查找有关的资料。(7)口语交际训练。(8)习作的要求。(9)其他收获。

2.自由读书,自主感悟

学生自由读书,就老师提出的阅读要求认真读书,勾勾画画,老师巡视课堂,参与其中,随时激趣点拨。

3.小组合作,探究学习

学生读完整个单元后,先以小组为单位汇报学习收获,遇到不同的意见或出现了困难,一起交流探究。

4.汇报学习收获,明确学习任务

学生汇报学习收获,知道了这个单元的学习任务有4篇课文,语文园地,要在学习课文的基础上去了解生活中的传统文化,要积累一些成语,要了解12生肖,还要写一篇习作,就是写开展的“生活中的传统文化的活动”,活动要认真搜集资料,为习作做好准备,还要学习一些有趣的汉字。

让学生对这些学习任务有一个清楚的了解,知道本单元的内容和要求。

(老师随机板书:单元主题——中华传统文化)

精读课文:《孔子拜师》《盘古开天地》《赵州桥》。

略读课文:《一幅名扬中外的画》。

口语交际:生活中的传统文化。

综合实践活动:生活中的传统文化。

习作内容:写写综合实践活动中的收获。

要查的材料:(1)孔子的资料。(2)找些喜欢的神话来读。找民间有关盘古的传说。(3)赵州桥的资料与传说。(4)查找《清明上河图》的资料。

5.做好学习计划,激发阅读期待

(1)引导学生做好学习计划。计划用两周的时间学习完本单元,希望同学们及时地预习。(预设:①反复读精读课文,自学生字,积累词句,根据课文中泡泡里的提示和课后出示的问题进行读书感悟,理解内容。②自学略读课文,读懂了什么?学习的过程和方法是怎样的?③自由结组,自选组长,去了解、搜集生活中的传统文化,积累材料,为口语交际和习作,读书小能手擂台赛做好准备。④着手查找有关的资料,把收集到的资料与同学分享,然后整理保存。)

(2)再读导语,激发情感,把学生的注意力引向将要学习的内容。

结语:刚才我们大概了解了本单元的学习内容和任务,知道了这单元的课文是从不同的侧面描述了我国传统文化的博大精深,那么学习这个单元将是一次传统文化的魅力之旅,同学们,你们想去进一步感受中华传统文化的无穷魅力吗?你们想成为中华传统文化的研究者吗?那让我们一起走进课本吧!

(三)以单元“主题”为线索,部分体验整组内容

每一单元教材从导语到课文、到语文园地,不仅围绕本单元的专题合理安排,而且加强了单元内精读课文与略读课文的联系与整合。在教学中各课型教学既要突出单元文化主题的共性,又要突出课型本身的个性。精读课上要抓住重点句段,研读感受,指导学法,研究写法,要体现“精”讲;略读课上着重自读理解,培养能力,要体现“放”练;精读课、略读课上学习生字新词,语文园地中复习巩固积累;精读课、略读课了解语言现象,语文园地归纳运用。

(四)以单元总结课的形式,整体感悟整组内容

单元总结课与单元导读课有着质的不同。课堂上学生的思维性质要从导读课的整体感知转变成完善性感知和整体归总上来,是一个寻找反馈、缩短差异、追求提高的过程。单元总结课要在思想、情感、品德层次上对本单元总结;还要在章法层面,包括布局、设段、谋篇、置序等的总结;文法层面,包括遣词、造句、用字、辨音等的总结;学法层面,包括自主、探究、合作及搜集、运用等的总结。单元总结课应大体遵循“回顾与交流→联系与归总→延展与深化”的过程。“回顾”是对本单元重点的必要重现,“交流”是同化肯定、异化矫正、差异补救。“联系”要注意课课联系(横向),字词句段篇章的联系(纵向)。“归总”是对联系环节所得的知识整理,要扎实。“延展与深化”,要求教师注意不要为了总结而总结,要为知识巩固而总结,为能力成长而总结,通过单元总结课,让学生的成长蕴涵许多潜在的东西。

本组“总结课”的教学设计

1.回顾并交流课文内容

同学们,我们学习了第五单元的4篇课文,谁能说出都有哪些课文?

(1)谁能简单介绍一下其中的一篇课文呢?(练习概括全文)

(2)你最喜欢哪篇文章呢?(感受文体特点)

(3)在这4篇课文中,你最喜欢哪个人物?你能告诉大家你喜欢的理由吗?(感悟、学习人物品质)

(4)这4篇文章中,你肯定有读得最好的段落,能读给同学们听听吗?(练习感情朗读)

(5)有的段落你们已经背得很熟了,谁来展示一下自己的风采?(练习背诵)

(6)有的段落、句子你们很喜欢,已经摘抄到小本子上了,谁来读读?(检查积累情况)

(7)举行“我是读书小能手”擂台赛,评出读书小能手。全班分为8个组,每组先进行交流,评出小组代表,然后小组代表经过抽签进行必答,抢答,决出“小能手”3名。

小结:同学们读的说的都很好,赛得也很精彩。通过学习,我们得知这些都是我国的传统文化。这几篇课文,只是为我们打开这座宝库大门的钥匙,里面还有更多的历史文化等待我们去发现。以后,我们还要在生活中继续收集和了解,知道更多的中华传统文化,才不愧为中华子孙!

2.巩固字词,提高能力

(1)同学们课文读得很好,下面我来考考大家要求认识的字掌握得如何?开火车组词、读词。出示词语卡片,检查你还积累了哪些好词?

(2)通过测试卷考考大家,看看这单元的知识,你们是否都掌握了。看谁写得又快又好又准确。(试卷包括:一、看拼音写汉字。二、含有反义词的成语。三、《赵州桥》第三自然段填空(生做题,师指导,并在实物投影仪上展示答案)

(3)一起读一读含有反义词的成语。除了这些,你还积累了哪些含有反义词的成语?同学们,这些成语中,谁能选用两个或两个以上的成语说几句话?

3.展示交流,汇报成果

(1)在学习这个单元的过程中,我们搜集并整理了不少的有关中华传统文化的文字、图片、实物,我们也听到了很多古代神话、看到了很多古代建筑和绘画。那么,谁想把你了解的光辉灿烂的传统文化向大家介绍展示一下?汇报你们的学习成果。

(2)请大家拿出你的佳作来,我们共同欣赏交流一下。

上述的单元整组备课,始终以“中华传统文化”为主题,以教师的导促进“精读课文教学”,以“精读课文教学”带“略读课文教学”,以“略读课文教学”促进学生主动学习,融口语交际、习作和综合性学习于一体。

本文关键词:写春天的特点是什么作文,写出春天的特点是什么,春天的特点怎么写的,春天来了写出了春天的什么特点,春天有什么特点写一段话。这就是关于《写春天的特点是什么,春写出了春天的什么特点(语文教材体系解读)》的所有内容,希望对您能有所帮助!

本文链接:https://bk.89qw.com/a-504567

最近发表
网站分类