手机版

百科生活 投稿

pr速度曲线在哪,pr如何调出速度曲线(终于搞懂了PR曲线)

百科 2026-02-09 06:46:22 投稿 阅读:2292次

关于【pr速度曲线在哪】,pr如何调出速度曲线,今天小编给您分享一下,如果对您有所帮助别忘了关注本站哦。

  • 内容导航:
  • 1、pr速度曲线在哪
  • 2、终于搞懂了PR曲线

1、pr速度曲线在哪

pr速度曲线的方法是:

  

  1、打开pr,将视频放到时间线上,选中视频,可在特效控制台选择时间重映射功能,进行关键帧,速度等设置。

  

  2、在视频上,点击透明度,选择时间重映射,速度,就可以将透明度线换成速度线了。

  

  3、和调透明度一样,可随意添加关键帧,调整速度了。上下拖动那条横线即可调整速度。

  

  4、视频的匀加速是靠这两个滑块调节的,拖动即可确定视频加速起点和终点,中间就是匀速加速了。不过pr只能调成速度折线,曲线还是AE。

  

  

2、终于搞懂了PR曲线

PR(Precision Recall)曲线

问题

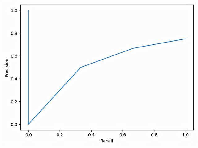
最近项目中遇到一个比较有意思的问题, 如下所示为:

pr速度曲线在哪,pr如何调出速度曲线(终于搞懂了PR曲线)

图中的PR曲线很奇怪, 左边从1突然变到0.

PR源码分析

为了搞清楚这个问题, 对源码进行了分析. 如下所示为上图对应的代码:

from sklearn.metrics import precision_recall_curve import matplotlib.pyplot as plt score = np.array([0.9, 0.8, 0.7, 0.6, 0.3, 0.2, 0.1]) label = np.array([0, 1, 1, 1, 0, 0, 0]) precision, recall, thres = precision_recall_curve(label, score) plt.plot(recall, precision) plt.xlabel('Recall') plt.ylabel('Precision') plt.show()

代码中得到precision和recall使用的是sklearn.metrics.precision_recall_curve, 下面为从其对应的源码中抽取出来的关键代码:

# 按预测概率(score)降序排列 desc_score_indices = np.argsort(y_score, kind="mergesort")[::-1] y_score = y_score[desc_score_indices] y_true = y_true[desc_score_indices] # 概率(score)阈值, 取所有概率中不相同的 distinct_value_indices = np.where(np.diff(y_score))[0] threshold_idxs = np.r_[distinct_value_indices, y_true.size-1] thresholds = y_score[threshold_idxs] # 累计求和, 得到不同阈值下的 tps, fps tps = np.cumsum(y_true)[threshold_idxs] fps = 1 + threshold_idxs - tps # PR precision = tps / (tps + fps) precision[np.isnan(precision)] = 0 # 将nan替换为0 recall = tps / tps[-1] last_ind = tps.searchsorted(tps[-1]) # 最后一个tps的index sl = slice(last_ind, None, -1) # 倒序 precision = np.r_[precision[sl], 1] # 添加 precision=1, recall=0, 可以让数据从0开始 recall = np.r_[recall[sl], 0]

从代码中总结了计算PR的几个关键步骤:

  1. 对于预测概率(score)排序, 从高到低
  2. 以预测概率(score)作为阈值统计tps和fps
  3. 计算precision和recall, 并倒序

这里补充说明几个特点:

  1. 以测试数据的预测概率(score)作为阈值, 因而阈值只能在测试数据预测概率(score)集合中, 不是连续变化的;
  2. 统计tps和fps时, 统计的是大于等于阈值的数据的个数, 因而理想情况下, tps>=1和fps>=1, 这里说的是理想情况下, 不理想情况后面说明;
  3. 测试数据预测概率(score)可能不会出现为1的情况, 此种情况下, recall=0, 为了使得PR曲线从0开始, 添加了recall=0, precision=1;
  4. 使用倒序, 让阈值从小到大, 因而PR曲线是从左向右画的, 如下图所示:

pr速度曲线在哪,pr如何调出速度曲线(终于搞懂了PR曲线)

问题原因分析

弄清楚了PR原理及计算方法, 就好分析上述问题产生的原因了.

1的来历

从上述原理及计算过程分析可以看到, 最后添加了recall=0, precision=1, 对应图中最左边的1, 这里就知道了1是怎么来的;

0的来历

precision的计算公式是precision=TP/(TP+FP), 理想情况下(score值越大, Positive的可能性就越大), 随着阈值的增加, TP越来越小, FP越来越小, precision是越来越大的, 是不可能出现为0情况的; 只有当TP=0时, precision才会出现为0的情况, 这种情况属于非理想情况(score值越大, Positive的可能性不一定越大).

来看看tps的计算方法, 统计的是大于等于阈值thres的数据中为Positive的个数, 只有Positive个数为0的情况下, tps才能为0, 那么thres对应的数据就不是Positive的, 而是Negative的.

我们来看看上面例子中的数据:

score

0.9

0.8

0.7

0.6

0.3

0.2

0.1

label

0

1

1

1

0

0

0

从上表中可以看到, 最大score=0.9的标签为0, 这里对应图中precision=0的情况, 这里就知道了0是怎么来的: 数据中有存在最高概率为Negative的数据.

这里可以做个扩展, 理想情况下, PR曲线从右向左,precision应该是越来越大的, 如果出现了减小或者变为0的情况, 可看看对应阈值下的数据是否存在标签有误, 或者是困难样本.

解决方法

最好的方法, 是通过PR曲线分析是否存在标签有错误的样本或者困难样本, 然后对测试样本进行调整.

这里有2个折中的解决方法, 可以去除这种突变:

一是限制显示范围:

plt.xlim([0.0, 1.0]) plt.ylim([0.0, 1.05])

一是把最后一个数据去除:

precision = precision[:-1] recall = recall[:-1]

PR 与 ROC(Receiver Operating Characteristics)曲线

相互关系

有文章已经证明, PR 和 ROC 可以相互转换:

Theorem 3.1. For a given dataset of positive and negative examples, there exists a alt="pr速度曲线在哪,pr如何调出速度曲线(终于搞懂了PR曲线)" src="https://p3.toutiaoimg.com/pgc-image/70d5b74545d8458198f5789b07336b0a~tplv-tt-large.image" />

优劣

PR 和 ROC 的区别主要在于不平衡数据的表现: PR对数据不平衡是敏感的, 正负样本比例变化会引起PR发生很大的变化; 而ROC曲线是不敏感的, 正负样本比例变化时ROC曲线变化很小. 如下图所示为不同比例正负样本情况下PR和ROC的变化:

pr速度曲线在哪,pr如何调出速度曲线(终于搞懂了PR曲线)

ROC曲线变化很小的原因分析: tpr=TP/P, fpr=FP/N, 可以看到其计算都是在类别内部进行计算的, 只要数据内部的比例不发生变化, ROC也不会发生变化.

参考:

  1. 分类模型评估之ROC-AUC曲线和PRC曲线皮皮blog-CSDN博客auc曲线
  1. 精确率、召回率、F1 值、ROC、AUC 各自的优缺点是什么? - 知乎 (zhihu.com)

本文关键词:pr速度曲线在哪里,pr曲线调速在哪,pr速度曲线,pr有没有速度曲线,pr怎么调速度曲线。这就是关于《pr速度曲线在哪,pr如何调出速度曲线(终于搞懂了PR曲线)》的所有内容,希望对您能有所帮助!

本文链接:https://bk.89qw.com/a-505416

最近发表
网站分类