手机版

百科生活 投稿

农村信用社信用卡,农村信用社信用卡怎么办理(广西桂林漓江农村合作银行因信用卡管理不审慎等被罚70万元)

百科 2026-02-05 04:34:32 投稿 阅读:2382次

关于【农村信用社信用卡】,农村信用社信用卡怎么办理,今天涌涌小编给您分享一下,如果对您有所帮助别忘了关注本站哦。

  • 内容导航:
  • 1、农村信用社信用卡怎么办理
  • 2、广西桂林漓江农村合作银行因信用卡管理不审慎等被罚70万元

1、农村信用社信用卡怎么办理

1、首先在当地农村信用社服务网点进行信用卡申请书的填写

2、填写完后提交相关材料,包括收入证明,工作证明,还有本人身份证原件及复印件。

3、信用卡相关审核资料提交之后,一般会在十五个工作日就可以发卡,也可以拨打农村信用社热线查询信用卡办理进度

4、还可以进入农村信用合作社官方网站,点击信用卡申请,填写信用卡申请表,然后再到本地信用社服务机构提交相关材料

5、如果你有农村信用合作社的银行卡,可以下载农村信用合作社app,通过app里面申请信用卡栏目进入申请信用卡

以上就是关于农村信用社信用卡怎么办理的方法介绍了,需要注意的是,申请农村信用社的信用卡必须满足以下条件:满十八周岁有有效的身份证明,有稳定工作和收入证明,有一定还款能力。

2、广西桂林漓江农村合作银行因信用卡管理不审慎等被罚70万元

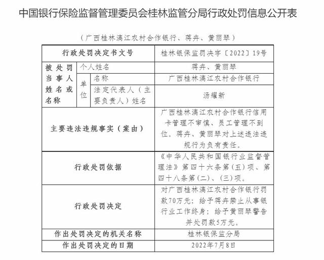
中国网财经7月22日讯 昨日,银保监会网站显示,广西桂林漓江农村合作银行因信用卡管理不审慎、员工管理不到位,被桂林银保监分局罚款70万元。蒋卉、黄丽琴对上述违法违规行为负有责任,桂林银保监分局给予蒋卉禁止从事银行业工作终身;给予黄丽琴警告并处罚款5万元处罚。

农村信用社信用卡,农村信用社信用卡怎么办理(广西桂林漓江农村合作银行因信用卡管理不审慎等被罚70万元)

(责任编辑:王晨曦)

本文关键词:农村信用社信用卡办理要求,农村信用社信用卡办理怎么查进度,农村信用社信用卡办理需要多久,农村信用社信用卡怎么办理的,农村信用社信用卡怎么办理储蓄卡。这就是关于《农村信用社信用卡,农村信用社信用卡怎么办理(广西桂林漓江农村合作银行因信用卡管理不审慎等被罚70万元)》的所有内容,希望对您能有所帮助!

本文链接:https://bk.89qw.com/a-505486

最近发表
网站分类