手机版

百科生活 投稿

Fe2是什么意思,焊接fe1和fe2是什么意思(Fe2+、Fe3+的有何性质)

百科 2026-02-20 07:37:06 投稿 阅读:7690次

关于【Fe2是什么意思】,焊接fe1和fe2是什么意思,今天小编给您分享一下,如果对您有所帮助别忘了关注本站哦。

  • 内容导航:
  • 1、Fe2是什么意思
  • 2、高中化学:Fe2+、Fe3+的有何性质,又如何检验呢?

1、Fe2是什么意思

Fe2+ 亚铁离子一般呈浅绿色,有较强的还原性,能与许多氧化剂反应,如氯气,氧气等。因此亚铁离子溶液最好现配现用,储存时向其中加入一些铁粉(三价铁离子有强氧化性,可以与铁单质反应生成亚铁离子)

亚铁离子也有氧化性,但是氧化性比较弱,能与镁、铝、锌等金属发生置换反应。

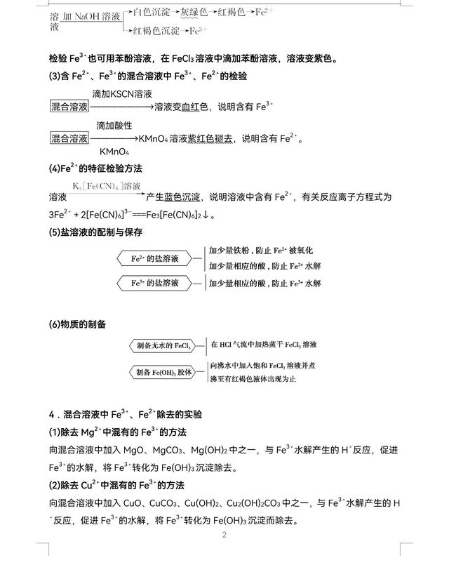
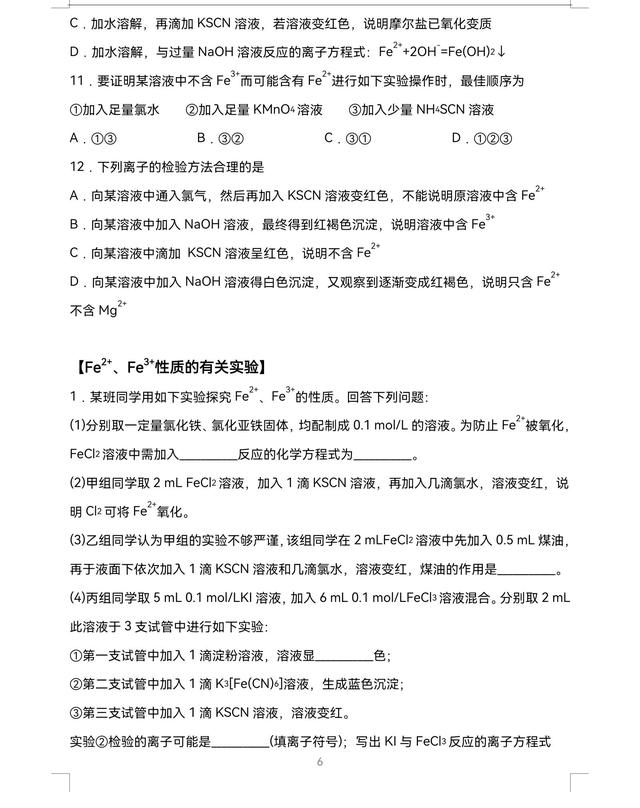
2、高中化学:Fe2+、Fe3+的有何性质,又如何检验呢?

Fe2是什么意思,焊接fe1和fe2是什么意思(Fe2+、Fe3+的有何性质)

Fe2是什么意思,焊接fe1和fe2是什么意思(Fe2+、Fe3+的有何性质)

Fe2是什么意思,焊接fe1和fe2是什么意思(Fe2+、Fe3+的有何性质)

Fe2是什么意思,焊接fe1和fe2是什么意思(Fe2+、Fe3+的有何性质)

Fe2是什么意思,焊接fe1和fe2是什么意思(Fe2+、Fe3+的有何性质)

Fe2是什么意思,焊接fe1和fe2是什么意思(Fe2+、Fe3+的有何性质)

Fe2是什么意思,焊接fe1和fe2是什么意思(Fe2+、Fe3+的有何性质)

Fe2是什么意思,焊接fe1和fe2是什么意思(Fe2+、Fe3+的有何性质)

Fe2是什么意思,焊接fe1和fe2是什么意思(Fe2+、Fe3+的有何性质)

本文关键词:2fe表示什么,焊接fe1和fe2是什么意思,fe2+的2的含义,fe1和fe2是什么意思,fe2加是什么意思。这就是关于《Fe2是什么意思,焊接fe1和fe2是什么意思(Fe2+、Fe3+的有何性质)》的所有内容,希望对您能有所帮助!

本文链接:https://bk.89qw.com/a-510281

最近发表
网站分类