手机版

百科生活 投稿

福建师范大学研究生院,2020福建师范大学研究生招生简章及招生人数(福建这些高校发布硕士研究生招生简章)

百科 2026-02-12 19:46:57 投稿 阅读:7335次

关于【福建师范大学研究生院】,2020福建师范大学研究生招生简章及招生人数,今天小编给您分享一下,如果对您有所帮助别忘了关注本站哦。

  • 内容导航:
  • 1、速看!福建这些高校发布硕士研究生招生简章
  • 2、福建师范大学研究生院:2020福建师范大学研究生招生简章及招生人数

1、速看!福建这些高校发布硕士研究生招生简章

近日,福建各大高校陆续发布2023年硕士研究生招生简章,大部分高校2023年招生人数较今年有小幅增长。

记者梳理了2023年福建部分高校考研招生人数,以及考研专业上的变化:

2023年福建师范大学硕士研究生(含推免生)拟招收约3400人,2022年福建师范大学拟招收硕士研究生3300名,较今年拟扩招100名;福建农林大学预计招收攻读全日制和非全日制硕士学位研究生3000名左右,相较于今年拟扩招500名;福建工程学院预计共招收706名硕士研究生,相较于今年拟扩招131名。此外,华侨大学拟招收硕士学位研究生1963人,闽南师范大学拟招收约778名全日制硕士研究生,福建医科大学计划招收硕士研究生1650名, 与今年招生人数基本持平。

来看厦门大学、福州大学、福建师范大学、福建农林大学、华侨大学2023年硕士研究生招生简章详情——

厦门大学


一、招生人数

预计招收6100名硕士研究生。

二、招生专业

福建师范大学研究生院,2020福建师范大学研究生招生简章及招生人数(福建这些高校发布硕士研究生招生简章)

三、学费

2023年硕士研究生学费标准及第一学年缴交标准如下:

福建师范大学研究生院,2020福建师范大学研究生招生简章及招生人数(福建这些高校发布硕士研究生招生简章)

详细信息点击链接查看:

https://zs.xmu.edu.cn/info/1057/5174.htm


福州大学


一、招生人数

2023年我校面向全国预计将招收4954名硕士研究生,其中,预计招收全日制硕士研究生4388名,包括全日制学术学位硕士研究生1832名(含推荐免试生)和全日制专业学位硕士研究生2556名(含推荐免试生),预计招收非全日制专业学位硕士研究生566名。

二、招生专业

福建师范大学研究生院,2020福建师范大学研究生招生简章及招生人数(福建这些高校发布硕士研究生招生简章)

福建师范大学研究生院,2020福建师范大学研究生招生简章及招生人数(福建这些高校发布硕士研究生招生简章)

三、学费

全日制学术学位、专业学位硕士研究生,学费标准均定为8000元/生﹒学年;非全日制专业学位硕士研究生,根据专业(领域)执行不同的学费标准,具体如下:

福建师范大学研究生院,2020福建师范大学研究生招生简章及招生人数(福建这些高校发布硕士研究生招生简章)

(若有调整,以福建省物价部门核准的收费标准为准)

详细信息点击链接查看:

https://yjsy.fzu.edu.cn/info/1071/3871.htm

福建师范大学


一、招生人数

拟招收约3400人。

二、招生专业

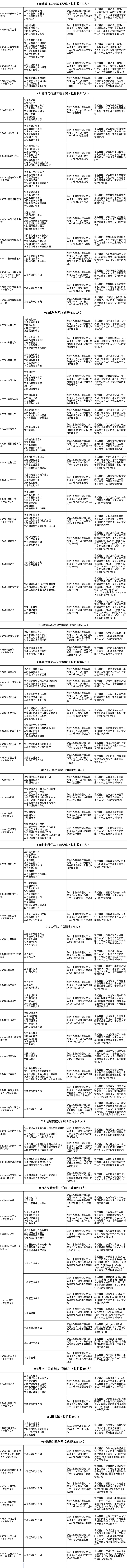
福建师范大学研究生院,2020福建师范大学研究生招生简章及招生人数(福建这些高校发布硕士研究生招生简章)

三、学费

全日制硕士研究生:“硕师计划”“复合型教育硕士计划”的学制分别为4年、2年,免缴学费;0252应用统计、0352社会工作、045102学科教学(思政)、045106学科教学(化学)、045107学科教学(生物)、045110学科教学(地理)、045115小学教育、0551翻译、1255图书情报等专业学位的学制为2年,学费为每生16000元(全程);其他专业学位及学术学位的学制为3年,学费为每生24000元(全程)。

非全日制硕士研究生学制为3年。0451教育学费为每生24000元(全程),第一学年脱产学习;1251工商管理学费为每生51000元(全程),1252公共管理、1254旅游管理学费为每生48000元(全程),原则上安排周末授课。

详细信息点击链接查看:

https://yjsy.fjnu.edu.cn/18/1e/c4282a333854/page.htm


福建农林大学


一、招生人数

预计招收攻读全日制和非全日制硕士学位研究生3000名左右。

二、招生专业

福建师范大学研究生院,2020福建师范大学研究生招生简章及招生人数(福建这些高校发布硕士研究生招生简章)

三、学费

非全日制硕士研究生的学费可向专业所在学院咨询,工商管理硕士、公共管理硕士的学费,可向MBA、MPAcc教育中心,MPA教育中心咨询;其他硕士研究生的学费为8000元/学年•生;具体以当年学校发布的收费办法为准。

详细信息点击链接查看:

https://yjsy.fafu.edu.cn/13/55/c3604a332629/page.htm


华侨大学


一、招生人数

拟招收硕士研究生1963人(含统考生、推免生和“退役大学生士兵”专项计划研究生),其中全日制1590人,非全日制373人。全日制研究生中拟招收学术学位720人,专业学位870人;非全日制研究生全部为专业学位。

二、招生专业

福建师范大学研究生院,2020福建师范大学研究生招生简章及招生人数(福建这些高校发布硕士研究生招生简章)

福建师范大学研究生院,2020福建师范大学研究生招生简章及招生人数(福建这些高校发布硕士研究生招生简章)

福建师范大学研究生院,2020福建师范大学研究生招生简章及招生人数(福建这些高校发布硕士研究生招生简章)

福建师范大学研究生院,2020福建师范大学研究生招生简章及招生人数(福建这些高校发布硕士研究生招生简章)

福建师范大学研究生院,2020福建师范大学研究生招生简章及招生人数(福建这些高校发布硕士研究生招生简章)

福建师范大学研究生院,2020福建师范大学研究生招生简章及招生人数(福建这些高校发布硕士研究生招生简章)

三、学费

1.全日制硕士研究生:8000元/学年生。

2.非全日制硕士研究生:

工商管理:27000元/学年·生;

新闻与传播、公共管理、旅游管理:20000元/学年.生;

工程管理:18000元/学年.生;

机械、电气工程、计算机技术:15000元/学年.生。

以上收费标准若有调整,以物价部门核准的收费为准。

注意!

以上学校报名时间:

网上报名时间:2022年10月5日至10月25日,每天9:00-22:00。

网上预报名时间:2022年9月24日至9月27日,每天9:00-22:00。

初试时间:

2022年12月24日至25日(每天上午8:30-11:30,下午14:00-17:00)。考试时间超过3小时或有使用画板等特殊要求的考试科目在12月26日进行。

来源:厦门大学、福州大学、福建师范大学、华侨大学、福建农林大学官网、海峡都市报


编辑:西西

2、福建师范大学研究生院:2020福建师范大学研究生招生简章及招生人数

2020福建师范大学研究生招生简章及招生计划人数2020福建师范大学研究生招生简章是官方发布的比较权威的信息,包含了招生计划、招生人数、报考条件、奖助学金、录取规则、学费等相关信息,供大家参考。

福建师范大学2020年硕士研究生招生简章

一、关于全日制和非全日制

全日制研究生是指在学校规定的修业年限内,全脱产在校学习的研究生。非全日制研究生指在学校规定的修业年限内,在从事其他职业或者社会实践的同时,采取多种方式和灵活时间安排进行非脱产学习的研究生。研究生毕业时,按照国家和我校有关规定发给相应的、注明学习方式的毕业证书;其学业水平达到我校规定的学位标准,可以申请授予相应的学位。

二、招生计划

2020年我校拟安排101个学术学位专业和41个专业学位领域招收约2900名硕士研究生(含推免生),按全日制和非全日制下达(分别见全日制、非全日制硕士研究生招生专业目录)。招生目录中的拟招生人数为计划招生数,学术学位、专业学位及相应的专业领域实际招生数将在国家下达招生指标后综合各专业生源、学科实际和推免生接收情况确定;实际接收推免生人数将在接收工作结束后对外公布。

三、报考条件

(一)报考参加我校硕士研究生招生考试的人员,须符合下列条件:

1.中华人民共和国公民。

2.拥护中国共产党的领导,品德良好,遵纪守法。

3.身体健康状况符合国家和我校规定的体检要求。

4.考生学业水平必须符合下列条件之一:

(1)国家承认学历的应届本科毕业生(含普通高校、成人高校、普通高校举办的成人高等学历教育应届本科毕业生)及自学考试和网络教育届时可毕业本科生。考生录取当年入学前(具体时间以我校当年入学报到时间为准,下同)必须取得国家承认的本科毕业证书,否则录取资格无效。

(2)具有国家承认的大学本科毕业学历的人员。

(3)获得国家承认的高职高专毕业学历后满2年(从毕业后到录取当年入学之日,下同)或2年以上的人员,以及国家承认学历的本科结业生,按本科毕业同等学力身份报考。我校仅工商管理硕士和公共管理硕士招收同等学力身份考生。

(4)已获硕士、博士学位的人员。

在校研究生报考须在报名前征得所在培养单位同意。

(二)报名参加以下专业学位硕士研究生招生考试的,按下列规定执行。

1.报名参加法律硕士(非法学)专业学位硕士研究生招生考试的人员,须符合下列条件:  

(1)符合报考条件(一)中的各项要求。

(2)之前所学专业为非法学专业(普通高等学校本科专业目录法学门类中的法学类专业[代码为0301]毕业生、专科层次法学类毕业生和自学考试形式的法学类毕业生等不得报考)。

2.报名参加法律硕士(法学)专业学位硕士研究生招生考试的人员,须符合下列条件:  

(1)符合报考条件(一)中的各项要求。

(2)之前所学专业为法学专业(仅普通高等学校本科专业目录法学门类中的法学类专业[代码为0301]毕业生和自学考试形式的法学类毕业生等可以报考)。

3.报名参加工商管理硕士、公共管理硕士、旅游管理、教育硕士中的教育管理专业学位硕士研究生招生考试的人员,须符合下列条件:

(1)符合报考条件(一)中第1、2、3项的要求。

(2)大学本科毕业后有3年以上工作经验的人员;或获得国家承认的高职高专毕业学历或大学本科结业后,达到大学本科毕业同等学力并有5年以上工作经验(仅限报考工商管理硕士和公共管理硕士);或获得硕士学位或博士学位后有2年以上工作经验的人员。

4.教育硕士(招生专业代码前四位为:0451)各领域非全日制方向不招收高校(含高职高专)教师。

(三)推荐免试研究生

详见我校《关于做好2020年接收优秀应届本科毕业生免试攻读研究生(含直博生)的通知》。

(四)党校学历及国外或境外学历问题。

1.根据原国家教委《关于转发国家教委办公厅<关于重申党校学历不应等同于国民教育学历的复函>的通知》(教学司﹝1995﹞101号)规定,党校学历不作为报考研究生的学历依据。

2.凡在国外或境外大学或高等教育机构攻读正规课程所获学历证书,均须经过教育部留学服务中心认证,并在复试时出具书面认证材料原件,否则不予复试。

四、报名

报名包括网上报名和现场确认两个阶段。应届本科毕业生原则上应选择就读学校所在地省级教育招生考试机构指定的报考点办理网上报名和现场确认手续;其他考生应选择工作或户口所在地省级教育招生考试管理机构指定的报考点办理网上报名和现场确认手续。考生报名时须签署《考生诚信考试承诺书》并遵守相关约定及要求。

(一)网上报名要求:

1.网上报名时间为2019年10月10日至10月31日,每天9:00-22:00。

应届本科毕业生网上预报名时间为2019年9月24日至9月27日,每天9:00-22:00。

推免生分别按照遴选单位和接收单位要求参加网上报名和复试。

2.考生登录“中国研究生招生信息网”(公网网址:http://yz.chsi.com.cn,教育网址:http://yz.chsi.cn,以下简称“研招网”)浏览报考须知,按教育部、省级教育招生考试管理机构、报考点以及我校研究生院网页和“研招网”上我校的公告要求报名。报名期间,考生可修改网上报名信息或重新填报报名信息,但一位考生只能保留一条有效报名信息。逾期不再补报,也不得修改报名信息。

3.注意事项:

(1)考生报名时只填报一个招生单位的一个专业。待考试结束,教育部公布考生进入复试的初试成绩基本要求后,考生可通过“研招网”调剂服务系统了解招生单位的调剂办法、计划余额信息,并按相关规定自主多次平行填报多个调剂志愿。

(2)考生(含推免生)要准确填写个人信息,务必认真校对姓名、身份证号码、学历证书号码等重要信息,通讯地址必须详细、准确,且在2020年9月前有效;要准确填写本人所受奖惩情况,特别是要如实填写在参加普通和成人高等学校招生考试、全国硕士研究生招生考试、高等教育自学考试等国家教育考试过程中因违规、作弊所受处罚情况。对弄虚作假者,将按照《国家教育考试违规处理办法》和《普通高等学校招生违规行为处理暂行办法》严肃处理。

(3)网上报名结束后,考生须记住网上报名生成的报名号、用户名和密码。报考具体办法可直接咨询各地市招生办。

4.报名期间将对考生学历(学籍)信息进行网上校验,考生可上网查看学历(学籍)校验结果。考生也可在报名前或报名期间自行登录“中国高等教育学生信息网(网址:http://www.chsi.com.cn)查询本人学历(学籍)信息。

未能通过学历(学籍)网上校验的考生应在规定时间内完成学历(学籍)核验。

5.“少数民族高层次骨干人才计划”(下称“少干计划”)招生以考生报名时填报确认的信息为准;报考“退役大学生士兵”专项硕士研究生招生计划的考生在报名时应当选择填报退役大学生士兵专项计划,并按要求填报本人入伍前的入学以及入伍、退役等相关信息,我校该计划拟招生5人;“高校思想政治理论课教师队伍后备人才培养专项支持计划”在马克思主义理论学科拟招生30人。专项计划具体招生办法按教育部相关文件执行。

6.考生应当认真了解并严格按照报考条件及相关政策要求选择填报志愿。因不符合报考条件及相关政策要求,造成后续不能现场确认、考试、复试或录取的,后果由考生本人承担。

7.考生应当按要求准确填写个人网上报名信息并提供真实材料。考生因网报信息填写错误、填报虚假信息而造成不能考试、复试或录取的,后果由考生本人承担。

8.已被招生单位接收的推免生,不得再报名参加当年硕士研究生考试招生,否则取消其推免录取资格。

(二)现场确认要求

1.所有考生(不含推免生)均应当在规定时间内到报考点指定地点现场核对确认其网上报名信息并采集本人图像等相关电子信息,逾期不再补办。现场确认时间由各省级教育招生考试管理机构根据国家招生工作安排和本地区报考组织情况自行确定和公布。

2.考生现场确认应当提交本人居民身份证、学历学位证书(应届本科毕业生持学生证)和网上报名编号,由报考点工作人员进行核对。报考“退役大学生士兵”专项硕士研究生招生计划的考生还应当提交本人《入伍批准书》和《退出现役证》。

3.所有考生均应当对本人网上报名信息进行认真核对并确认。报名信息经考生确认后一律不作修改,因考生填写错误引起的一切后果由考生本人自行承担。

4.考生应当按规定缴纳报考费。

5.考生应当按报考点规定配合采集本人图像等相关电子信息。

五、报考资格审查

我校对考生网上填报的报名信息和现场确认材料进行全面审查,确定考生的考试资格。

考生填报的信息与报考条件不符的,不准予考试。

六、初试

(一)2019年12月14日至12月23日,考生可凭网报用户名和密码登录“研招网”自行下载打印《准考证》。《准考证》使用A4幅面白纸打印,正、反两面在使用期间不得涂改或书写。

(二)考生凭下载打印的《准考证》及居民身份证参加初试和复试。

(三)初试时间:2019年12月21日至12月22日(每天上午8:30-11:30,下午14:00-17:00)。考试时间以北京时间为准。不在规定日期举行的研究生入学考试,国家一律不予承认。

(四)初试方式均为笔试,每科考试时间均为3小时。

12月21日上午 思想政治理论、管理类联考综合能力

12月21日下午 外国语

12月22日上午 业务课一

12月22日下午 业务课二

(五)考试大纲及命题。各专业招生考试初试科目详见我校招生专业目录。其中,思想政治理论、管理类联考综合能力、英语一、日语、英语二、数学一、数学二、数学三、法硕联考专业基础(非法学)、法硕联考综合(非法学)、法硕联考专业基础(法学)、法硕联考综合(法学)等科目为全国统考或联考科目,命题工作由教育部考试中心统一组织,考试大纲由教育部考试中心或教育部指定的相关机构组织编制,各地书店有售。

翻译硕士英语、社会工作原理、教育综合、新闻与传播专业综合能力、体育综合、心理学专业综合、汉语基础、英语翻译基础、金融学综合、统计学、国际商务专业基础、社会工作实务、新闻与传播专业基础、汉语国际教育基础、汉语写作与百科知识等科目由我校根据各专业学位教指委提供考试大纲或指导性意见命题;其他考试科目均由我校自主命题。考生务必按我校招生专业目录的规定选择相应的考试科目,否则后果由考生本人承担。

(六)考生须到报考点指定的考场考试,考场纪律及其他具体要求详见《准考证》和各报考点通知。

(七)初试成绩将按招生工作进程安排在我校研究生院网页上公布,考生届时可上网查询打印成绩通知。

七、复试

(一)我校在国家确定的初试成绩基本要求(福建省属于一区范围)基础上,结合生源和招生计划等情况,确定我校硕士研究生考生进入复试的初试成绩要求及其他学术要求。“少干计划”硕士研究生招生按照各省市招生计划在该省市上线人数内按照1:1比例确定复试名单,复试合格后予以录取。同一个省市内上线考生数不超过该省计划数的,该省市上线考生全部参加复试;同一个省市内上线考生数多于该省计划数的,通过计算上线考生总分与所报考专业国家A类线总分的相对偏差(相对偏差=<上线考生总分-报考专业国家A类线总分>/报考专业国家A类线总分),以考生所在省内所有考生的相对偏差排序,从高到低确定复试名单;如果相对偏差相同的,则按照理工类专业、应用型专业、少数民族语言类考生顺序优先确定复试名单。“退役大学生士兵”专项计划考生进入复试的初试成绩要求由我校依据教育部有关政策制定。我校各学院将在网上公布符合要求的参加复试人员名单。

(二)复试安排在2020年4月底前,复试办法将于复试前在我校研究生院和各学院网页上公布,考生根据各学院复试要求参加复试。

(三)我校将在复试前对考生的居民身份证、学历学位证书、学历学籍核验结果、学生证等报名材料原件及考生资格进行严格审查,对不符合规定者,不予复试。学历(学籍)信息核验有问题的考生,应在我校规定时间内完成学历(学籍)核验。

(四)复试内容包括思想政治素质和品德考核、外语听说能力测试、专业素质和能力考核、综合素质和能力考核、体格检查等内容。复试采用笔试与口试相结合的办法,采取差额形式,我校各专业根据生源和招生计划等情况确定复试差额比例并提前公布,差额比例一般不低于120%。具体要求详见当年复试办法。

(五)外语听力及口语测试在复试中进行,成绩计入复试成绩;同等学力考生复试时须加试两门与报考专业相关的本科主干课程,加试方式为笔试;图书情报、工商管理、公共管理和旅游管理专业学位硕士思想政治理论考试由我校在复试中进行,成绩计入复试成绩。

(六)参加“大学生志愿服务西部计划”“三支一扶计划”“农村义务教育阶段学校教师特设岗位计划”“赴外汉语教师志愿者”等项目服务期满、考核合格的考生和高校学生应征入伍服现役退役后的考生,3年内参加全国硕士研究生招生考试的,初试总分加10分,同等条件下优先录取。纳入“退役大学生士兵”专项计划招录的,不再享受退役大学生士兵初试加分政策。

参加“选聘高校毕业生到村任职”项目服务期满、考核称职以上的考生,3年内参加全国硕士研究生招生考试的,初试总分加10分,同等条件下优先录取,其中报考人文社科类专业研究生的,初试总分加15分。

加分项目不累计,同时满足两项以上加分条件的考生按最高项加分。

(七)我校与中国科学院海西院、省内高校等有关单位联合培养硕士研究生按照联合培养有关规定执行。

八、调剂

调剂工作的具体要求和程序由我校根据上级主管部门的录取政策确定并在复试录取办法中公布,考生可通过“研招网”调剂服务系统填写报考调剂志愿。我校不接收第一志愿报考其他院校的“少干计划”、“退役大学生士兵”专项计划考生调剂。

九、录取

(一)录取工作:我校按照教育部下达的招生计划(含各专项计划)及相关要求开展招生录取工作,综合考生入学考试的成绩(含初试和复试)并结合其平时学习成绩和思想政治表现、业务素质以及身心健康状况择优确定拟录取名单。

考生的考试诚信状况是思想品德考核的重要内容和录取的重要依据,对于思想品德考核不合格者,不予录取。

(二)硕士研究生学习方式分为全日制和非全日制两种。全日制和非全日制研究生考试招生依据国家统一要求,执行相同的政策和标准。

硕士研究生就业方式分为定向就业和非定向就业两种类型。除“少干计划”外,我校全日制招生专业仅招收非定向就业考生,非全日制招生专业仅招收定向就业考生。

(三)定向就业的硕士研究生不转人事关系,应在被录取前与我校、用人单位分别签订定向就业合同并提供由考生所在单位出具的档案审查意见。合同上的用人单位与网报时填写的用人单位不一致的须在录取前作出说明。

非定向就业的硕士研究生须在规定时间内将人事档案转入我校(有工作单位的报考者,须与原单位解除劳动、聘用合同关系),其中往届生应按照要求在新生入学报到时上交工资关系证明材料,逾期未将人事档案转入我校视为自动放弃录取资格。

(四)保留资格:被录取的新生,因工作需要,可申请保留入学资格,保留入学资格年限一般为1年。

十、入学

考生凭《录取通知书》,按《入学须知》的要求按时办理报到入学手续,学校将按有关规定开展复查工作。

十一、违规处理

对在研究生考试招生中违反考试管理规定和考场纪律,影响考试公平、公正的考生,按照《国家教育考试违规处理办法》严肃处理。对在校生,由其所在学校按有关规定给予处分,直至开除学籍;对在职考生,将通知考生所在单位,由考生所在单位视情节给予党纪或政纪处分;构成违法的,由司法机关依法追究法律责任,其中构成犯罪的,依法追究刑事责任。

对弄虚作假者(含推免生),不论何时,一经查实,即按有关规定取消报考资格、录取资格或学籍。

相关单位将把考生在硕士研究生招生考试中的违规或作弊事实记入《国家教育考试考生诚信档案》,并将考生的有关情况通报其所在学校或单位,记入考生人事档案,作为其今后升学和就业的重要参考依据。

十二、学制和学费

全日制硕士研究生:学术学位和035101法律(非法学)、035102法律(法学)、045103学科教学(语文)、0452体育、055200新闻与传播、085400电子与信息、085600材料与化工、086000生物与医药、1351艺术等专业学位的学制为3年,其他专业学位学制为2年;学费为每生每学年8000元。

非全日制硕士研究生学制为3年,学费、学习方式详见非全日制硕士研究生招生专业目录。

十三、在校学习期间待遇

(一)奖助政策

1.全日制硕士研究生国家奖学金每生每年20000元;国家助学金每生每年6000元。全日制硕士研究生新生可申请优秀生源奖学金,一、二等奖学金每生分别为8000元、6000元;学制年限内二年级(含)以上全日制研究生可申请学业奖学金,一、二、三等奖每生每年分别为10000元、6000元、3000元。“三助”中的“助教”“助管”岗位津贴每生每月不低于500元,助研津贴由导师或课题组发放。定向就业的学生不享受国家奖学金、国家助学金(“少干计划”无工资收入的研究生除外)。非全日制硕士研究生不享受现行相关奖助学金政策。

2.学校鼓励研究生参加国内外高水平学术会议和到高水平大学、科研院所访学,实施优秀研究生出国(境)访学资助政策。

3.学校鼓励研究生开展科研创新和创新实践,奖助研究生优秀科研与实践成果。学校对在国际性、全国性科技竞赛中获奖的研究生进行相应奖励。

以上奖励和资助以具体文件实施为准。

(二)住宿安排

1.全日制硕士研究生

家住福州市仓山区、台江区、鼓楼区且在仓山校区就读的新生,采取走读制度,不安排校内住宿(入学后确有困难,在学校有空床位的前提下可申请安排),其他新生默认安排在所就读的校区(旗山校区或仓山校区)入住。

2.非全日制硕士研究生

(1)周末授课的新生不安排校内住宿。

(2)暑期授课的新生学校可提供住宿。

(3)脱产学习一年的新生仅安排第一学年的住宿。

十四、就业

定向就业的硕士研究生按定向合同就业。非定向就业的硕士研究生按本人与用人单位双向选择的办法就业。

十五、其他

(一)本简章由福建师范大学研究生招生办公室负责解释。未尽事宜或与国家相关文件冲突之处均以国家相关文件为准。

(二)根据教育部招生有关规定,我校任何部门和工作人员不举办或参与举办考研辅导活动。

(三)考生因报考硕士研究生与所在单位产生的问题由考生自行处理。若因此造成考生不能复试或无法录取,我校不承担责任。

(四)我校从2017年起不招收单独考试研究生,不再开展破格复试工作。

(五)请考生关注我校研究生院和各招生学院网页,以便及时获取有关2020年硕士研究生招生的最新信息。

(六)我校研究生招生联系方式。

单位代码:10394。

通讯地址:福建省福州市闽侯县上街镇大学城福建师范大学旗山校区行政楼527,邮编:350117。

联系电话:0591-22867434;电子信箱:yzb@fjnu.edu.cn。

网址:http://yjsy.fjnu.edu.cn/。

关于所报考专业的具体问题,考生可向各招生学院咨询,联系方式见《福建师范大学研究生招生学院联系方式一览表》。

本文关键词:2020年福建师范大学研究生招生计划,2020福建师范大学研究生招生简章及招生人数是多少,2020年福建师范大学硕士研究生招生简章,2020福建师范大学研究生招生简章及招生人数,2020福建师范大学研究生报考人数。这就是关于《福建师范大学研究生院,2020福建师范大学研究生招生简章及招生人数(福建这些高校发布硕士研究生招生简章)》的所有内容,希望对您能有所帮助!

本文链接:https://bk.89qw.com/a-513458

最近发表
网站分类