手机版

百科生活 投稿

2022艺考生怎样填报志愿,2022年艺术生高考志愿填报指南(艺考生必须通过4条线)

百科 2026-02-04 14:47:36 投稿 阅读:5443次

关于【2022艺考生怎样填报志愿】,2022年艺术生高考志愿填报指南,今天小编给您分享一下,如果对您有所帮助别忘了关注本站哦。

  • 内容导航:
  • 1、统考在即!要想顺利考上大学,艺考生必须通过4条线
  • 2、2022艺考生怎样填报志愿:2022年艺术生高考志愿填报指南

1、统考在即!要想顺利考上大学,艺考生必须通过4条线

2023年艺术统考在即,考生们都在认真备考,努力通过艺考大关。

在通关过程中,不仅要参加统考、校考、高考,更要了解各类艺考分数线,每个艺考生都要经历4条“生命线”,这直接关乎你是否能被各大院校录取!

这4条“生命线”具体是哪4条线呢?下面,随艺考界一起来看看吧!

01 统考/联考合格线

艺术统考,是指各个省市教育考试院自行组织对于高中三年级艺术类考生在高三第一学期末举行的一次基础综合的专业考试。考试合格者获得参加校考资格,考试难度较小,通过率较高。

统考合格线又叫生死线,决定了考生是否具有校考资格,校考院校中大部分都是要求联考合格。特别是去年9月教育部颁布《关于进一步加强和改进普通高等学校艺术类专业考试招生工作的指导意见》,要求在2024年基本实现统考全覆盖后,更是如此。

近年来随着艺考改革,承认联考成绩的高校越来越多,绝大多数985/211高校承认统考成绩。要想考进心仪大学,第一步就是把统考考好。

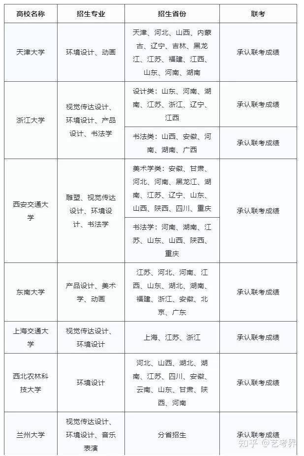
2022年承认统考成绩的

部分985/211高校名单

2022艺考生怎样填报志愿,2022年艺术生高考志愿填报指南(艺考生必须通过4条线)

2022艺考生怎样填报志愿,2022年艺术生高考志愿填报指南(艺考生必须通过4条线)

2022艺考生怎样填报志愿,2022年艺术生高考志愿填报指南(艺考生必须通过4条线)

02 校考专业合格线

校考就是艺术类院校独立设立的招生考试,考生要报考设有校考考点的院校,并拿到该学校合格证之后才可能被录取,每个学校的校考时间都不同。一般来讲,这些学校大多要求统考合格,或以统考合格作为初选;即便不要求统考合格,受疫情影响,也会自行组织线上校考。

校考专业合格线可以理解为拿校考合格证的最低分数线,如果大于等于这个分数线,恭喜你,拿到了传说中的校考合格证。但要知道,对于很多院校很多考生来说,只是通过这个校考合格线是不行的,这里面还涉及一个问题,发证比例,一般院校的发证是1:4发证(这也是教育部规定的最高比例)。

例如,某学校招生10个人,会发10*4=40张合格证。所以,并非拿到了合格证就一定会被录取,尤其对于尤其是对于文化过线,专业排名录取的院校,拿到小圈才会更有优势。

举个例子:某学校招生10个人,按照1:4发证比例,会发10*4=40张合格证,校考成绩前十名就意味着进入了小圈。

看到这里,可能有同学会问了:统考和校考到底有啥区别?统考成绩不合格可以参加校考吗?

1统考和校考的区别

高考艺术专业中的联考和统考是指同一种考试,联考又叫统考,艺考生一般都要参加所在省组织的统考,统考成绩合格,达到相应的分数线就可以报考几乎所有的本省的艺术类院校或学院(极少数除外)。

校考又叫单招,就是个别学校自行组织的专业考试,哪个学校组织的所考成绩就在哪个学校有用,其他学校不认,所以是针对于某一所学校而言。

统考和校考之间的联系是,有些学校规定,统考合格才能考他们学校,并且有些省是必须统考合格录取时才能投档,所以统考是很重要的,而且每个省的统考都是不同的。

校考成绩是指某些大学在招收艺术类考生时自己学校的专业考试,一般在1月份开始,直到3月中旬。有很多学校是这样的,不论他在本省还是外省的招生。现在教育部门为了减少复杂的程序,很多省很多高校的校考,必须在省内的统考合格后方可报考,是艺术类考生在1月份左右进行的类似高考的考试。

也就是说,所有的考生必须通过统考才能进入各大院校进行校考,可以说统考是校考的“通行证”。统考在各省的考试时间均不同,但都在校考之前,难易程度也不同。

2统考成绩不合格能参加校考吗

艺考中统考没有合格,是可以参加部分院校的校考的。所谓校考就是各大院校自己组织的艺术类考试,因为很多学校是不承认省统考。很多人说统考不重要,事实上统考是非常重要的。

03 艺术类录取控制分数线

在高考成绩查询前,各省教育考试院会公布当年的艺术类录取控制分数线。例如河北省教育考试院会在高考成绩查询前一天公布当年的艺术类录取控制分数线。

如下图所示,只有文化和专业双过线的情况下,才具备报考资格,注意,只是有报考资格。

2022艺考生怎样填报志愿,2022年艺术生高考志愿填报指南(艺考生必须通过4条线)

04 录取分数线

录取分数线是指考生拿到某院校录取通知书的最低分数线。在志愿填报时,各省省教育考试院会按照院校录取要求,根据规则按照考生成绩从高到低排队,再按照招生人数录取。

录取分数线是院校自己决定的,另外资格线、省控线、投档线这三个相关的分数线均由省招办划定。是否被录取光看录取线是没有意义的,因为同一个学校内不同的专业录取分数线都不一样。比如AB两个学生分数一样,也报同一所大学,A报的专业比较热门,B报的专业比较冷门,B被录取了,A却不一定会被录取。

以上则是艺考生们想要顺利上大学必过的四条“生命线”!一条线没过就将掉进万丈深渊,与理想大学擦肩而过!

2、2022艺考生怎样填报志愿:2022年艺术生高考志愿填报指南

高考志愿填报是每位高考艺术类考生面临的一次重要选择,是考生步入高等院校后做好个人职业生涯规划的基础。科学、合理的填报志愿是考生录取到理想艺术院校和专业的关键环节,它决定了考生今后职业生涯发展的可持续性。有途高考网为各位考生讲解2022年艺术生高考志愿填报指南。

一、 根据专业成绩填报

基本定位是考生根据本人的艺术类专业成绩、高考文化课成绩、个人兴趣、就业意向、家庭经济条件等因素初步对院校和专业做出基本选择。考生应该对自己的定位早做考虑,从地域上,有东部大城市、沿海发达城市、西部欠发达城市、省会城市、非省会城市、东北新疆等地区、本地区城市等;从院校层次上,有31所独立设置艺术类专业的院校、985和211院校、普通二本院校、民办本科和独立学院等三本院校、专科(高职)院校等;从办学类型上,有公办院校、民办院校、中外合作办学等;从专业上,有传统专业(美术学、艺术设计)、新兴专业(传媒类专业)、基础性性专业、应用型专业、冷热门专业等。

二、根据院校填报

由于艺术类专业招生的院校很多,考生要根据自己的具体情况对报考院校做好定位。艺术类专业招生的院校有31所独立设置艺术类专业的院校、985和211等重点院校、普通二本院校、民办本科和独立学院等三本院校、专科(高职)院校等。

31所独立设置艺术类院校以其全面的专业设置、完善的培养体系以及丰富的教育资源往往成为众多考生的目标。但相对于人数众多的考生,艺术类院校能够提供的招生名额却是有限的;综合性大学大都设有专门的艺术学院或者艺术类专业,虽然没有独立艺术院校的专业优势,但是综合性大学的艺术类专业也拥有许多独到之处,比如在专业设置上更趋向实用,在教学环节上更强调实践等,综合性大学还能提供艺术专业所需要的跨学科支持;许多省属院校也拥有自己的特色艺术专业和地域文化优势吸引许多考生报考。一些民办院校、独立学院和专科(高职)院校由于灵活的办学机制,例如“中外合作办学”、“订单式培养”等方式吸引大量考生报考。

三、填报志愿要重视第一志愿稳中求胜

填报志愿是艺术生面临的最后一道关卡,志愿填报的质量决定着你被录取的概率。艺术生填报志愿要以稳为主,重视第一志愿的填报,在现在的艺术类招生考试模式中,各大院校都会根据考生的第一志愿来进行录取。所以,对第一志愿的填报,考生要筛选专业排名较好的院校,结合自身和院校实际情况,进行取舍,严把填报的质量。

本文关键词:2021年艺术生志愿填报,2021高考志愿艺术类填报指南,2021高考艺术生志愿填报指南,2022年艺术生高考志愿填报指南图片,艺术高考志愿填报指南2020。这就是关于《2022艺考生怎样填报志愿,2022年艺术生高考志愿填报指南(艺考生必须通过4条线)》的所有内容,希望对您能有所帮助!

本文链接:https://bk.89qw.com/a-515206

最近发表
网站分类