手机版

百科生活 投稿

投标文件包括哪些内容,投标文件一般包括哪些内容(造价:不会写招投标的看过来)

百科 2026-02-14 19:11:00 投稿 阅读:7052次

关于【投标文件包括哪些内容】,投标文件一般包括哪些内容,今天小编给您分享一下,如果对您有所帮助别忘了关注本站哦。

  • 内容导航:
  • 1、投标文件包括哪些内容:投标文件一般包括哪些内容
  • 2、造价:不会写招投标的看过来,12套工程项目招标文件合集,含图纸

1、投标文件包括哪些内容:投标文件一般包括哪些内容

投标文件一般包括哪些内容?

正确答案:投标文件一般包括以下七个方面的内容:(1)投标书。(2)投标保证书。(3)报价表。(4)施工规划。包括各种施工方案、施工进度计划表或资源安排直方图。(5)施工组织机构表、主要工程管理人员人选及其简历。(6)如欲将部分项目分包给其他承包商,则须将分包商情况写入投标文件。(7)其他必要的附件和资料。如投标保函,承包商营业执照,承包商投标全权代表的委托书及姓名、地址,能确认投标者财务状况的银行或其他金融机构的名称和地址等。

答案解析:略

2、造价:不会写招投标的看过来,12套工程项目招标文件合集,含图纸

造价人不只要会识图,懂算量,招投标文件还得会写;这可不是轻松的活,不知道招投标怎么写的工友,这12套工程项目招标文件堪称范本,拿去作参考!

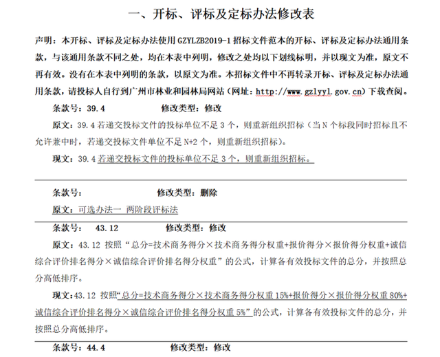
开标、评标及定标办法修改表

投标文件包括哪些内容,投标文件一般包括哪些内容(造价:不会写招投标的看过来)

这12套工程项目招标文件里面详细说明了开标、评标、定标以及投标文件递交等内容,同时附带详细的图纸包括道路+土方、电气、给排水、建筑专业、景观专业、幕墙专业、装修专业等内容)。

招标公告

投标文件包括哪些内容,投标文件一般包括哪些内容(造价:不会写招投标的看过来)

投标文件的递交

投标文件包括哪些内容,投标文件一般包括哪些内容(造价:不会写招投标的看过来)

图纸

投标文件包括哪些内容,投标文件一般包括哪些内容(造价:不会写招投标的看过来)

投标文件包括哪些内容,投标文件一般包括哪些内容(造价:不会写招投标的看过来)

篇幅有限,完整版可自取

本文关键词:投标文件包括哪些内容?,投标文件包括哪些内容口诀,投标文件一般包括哪些内容?,投标文件主要包括哪些内容,投标文件包括什么内容有哪些。这就是关于《投标文件包括哪些内容,投标文件一般包括哪些内容(造价:不会写招投标的看过来)》的所有内容,希望对您能有所帮助!

本文链接:https://bk.89qw.com/a-515767

最近发表
网站分类