手机版

百科生活 投稿

武汉理工大学汽车工程学院,湖北理工类大学排名及分数线(湖北理工类大学排名及分数线是多少)

百科 2026-04-13 20:28:46 投稿 阅读:7623次

关于【武汉理工大学汽车工程学院】,湖北理工类大学排名及分数线,今天小编给您分享一下,如果对您有所帮助别忘了关注本站哦。

  • 内容导航:
  • 1、【 WUT研招宣传月】武汉理工大学汽车工程学院
  • 2、武汉理工大学汽车工程学院:湖北理工类大学排名及分数线

1、【 WUT研招宣传月】武汉理工大学汽车工程学院

01 学院概况

汽车学院是国内最早并连续开办汽车专业60年的3所院校之一。学院始建于1958年,办学历史悠久,学科体系齐全,拥有4个学术型硕士点、2个专业型硕士点、4个学术型博士点以及2个博士后流动站。

武汉理工大学汽车工程学院,湖北理工类大学排名及分数线(湖北理工类大学排名及分数线是多少)

汽车学院不仅是武汉理工大学的特色学院,还是湖北省“智能制造与新能源汽车”优势特色学科群的重点建设单位、国家“世界一流学科”6个重点建设领域之一的牵头单位。

汽车学院是全国规模最大的汽车学院之一,目前在校学生2800多人,其中本科生1820人,硕士研究生909人,博士研究生141人。今年预计招生全日制硕士研究生292名,非全日制硕士4名。其中全日制学硕117名,全日制专硕175名。

汽车学院共培养学生近2万名,85.29%在汽车行业就业,81.62%就业于世界500强和战略新兴产业,每年就业率均在95%以上,毕业生主要分布在国内外知名汽车整车、零部件企业,为汽车产业特别是中国汽车产业的转型升级和快速发展做出了重要贡献。

优秀校友代表

武汉理工大学汽车工程学院,湖北理工类大学排名及分数线(湖北理工类大学排名及分数线是多少)

02 招生专业

武汉理工大学汽车工程学院,湖北理工类大学排名及分数线(湖北理工类大学排名及分数线是多少)

03 师资队伍

现有专任教师136人,其中,高级职称91人;博导51人、硕导103人。国家杰青、国务院政府津贴获得者、“百千万人才工程”等国家级人才工程入选者多名;湖北省高端人才引领培养计划第一层次入选者、湖北省教学名师等省部级人才工程入选者多名。

武汉理工大学汽车工程学院,湖北理工类大学排名及分数线(湖北理工类大学排名及分数线是多少)

构建了由3名院士“战略科学家”、3名“学科首席教授”、2名“特色专业责任教授”、4名“全球招聘教授”、9名“青年拔尖人才”和4名“精品课程教学名师”、15名“青年教学名师”等为引领的卓越教育人才队伍支撑体系。

武汉理工大学汽车工程学院,湖北理工类大学排名及分数线(湖北理工类大学排名及分数线是多少)

依托研究生工作站组建校内导师和企业导师相结合的导师队伍,近三年共建设了6个校级专业学位导师示范团队。校内导师主要负责研究生学术成果、学位论文指导把关,校外导师主要负责实习实践、工程研究环节的具体指导。

学院已经形成了一支热心校企校地合作、产学研用深度融合、工程实践经验丰富的校外导师队伍。

武汉理工大学汽车工程学院,湖北理工类大学排名及分数线(湖北理工类大学排名及分数线是多少)

04 科学研究

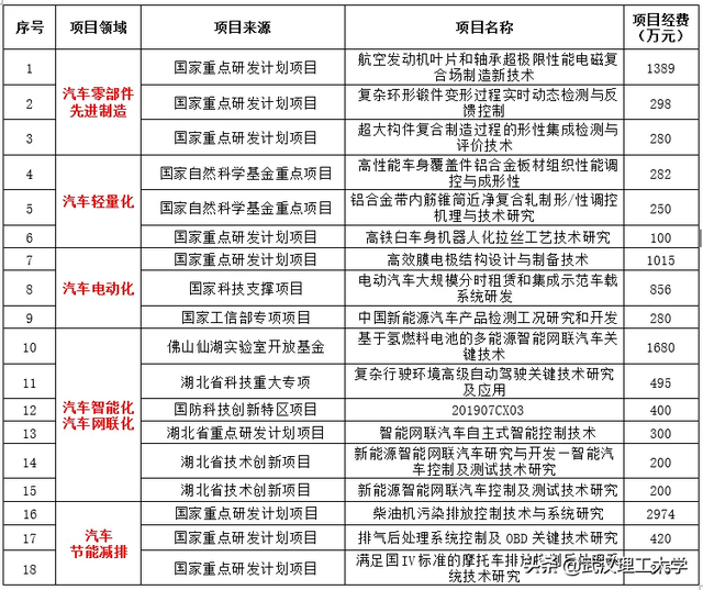
汽车学院面向国际学术前沿和国家重大需求,以学科交叉融合为手段,在汽车零部件现代设计与先进制造、汽车轻量化、电动化、智能化、网联化、汽车节能减排、退役汽车循环利用等研究领域已形成特色与优势。现建有6个省部级重点科研基地,8个校地(企)合作科研基地。

武汉理工大学汽车工程学院,湖北理工类大学排名及分数线(湖北理工类大学排名及分数线是多少)

近年来承担了一大批国家重点研发计划项目、国家自然科学基金重点项目等国家级、省部级及重点企业合作项目,获得国家科技进步二等奖、湖北省科技进步一等奖等国家级、省部级科技奖励多项。

武汉理工大学汽车工程学院,湖北理工类大学排名及分数线(湖北理工类大学排名及分数线是多少)

近五年科学研究概况

武汉理工大学汽车工程学院,湖北理工类大学排名及分数线(湖北理工类大学排名及分数线是多少)

代表性科研项目

武汉理工大学汽车工程学院,湖北理工类大学排名及分数线(湖北理工类大学排名及分数线是多少)

代表性科研成果

05 人才培养

武汉理工大学汽车工程学院,湖北理工类大学排名及分数线(湖北理工类大学排名及分数线是多少)

汽车学院学位与研究生教育“12345”总体工作架构

重要改革之一专业学位硕士培养“五个三”模式改革

近年来,汽车学院围绕专业学位硕士研究生培养,以“立德树人、服务需求、提高质量、追求卓越”为主线,按照“需求导向、协同育人、统筹推进”的基本原则,深化产教融合和行业产业协同,大力推进以研究生工作站为载体、以“研究生工作站+团队指导+三阶递进”为内核的专业学位培养模式改革,形成了汽车类专业硕士“五个三”培养创新路径,全面提高汽车类专业硕士教育质量,为汽车行业转型升级和区域经济发展提供高层次应用型人才支撑。

“五个三”模式

武汉理工大学汽车工程学院,湖北理工类大学排名及分数线(湖北理工类大学排名及分数线是多少)

依托学院与地方研究院、汽车行业董事会和骨干企业已建成24个校外研究生工作站和26个院级(培育)工作站,进入工作站实习实践的全日制专业硕士达到学院专业硕士总人数的71%。

工作站研究生参与横向科研项目数由2015年的95项增长到2020年的161项。获授权发明专利、实用新型专利、软件著作权和发表重要论文等学术成果的数量逐年提升,总数由2015年的181项(篇)增长到2020年的340项(篇),其中专利与软著等应用成果由2015年的46项增长到2020年的174项。学位论文选题与行业企业结合度100%,学位论文盲审优良率达到95%。

武汉理工大学汽车工程学院,湖北理工类大学排名及分数线(湖北理工类大学排名及分数线是多少)

学院研究生工作站整体建设情况

武汉理工大学汽车工程学院,湖北理工类大学排名及分数线(湖北理工类大学排名及分数线是多少)

学院代表性研究生工作站

重要改革之二以“直通+融合+对接”为过程要素的博士生国际领军人才培养模式改革

围绕博士生培养的过程要素,依托高水平科研基地,集成英国帝国理工学院、英国伯明翰大学、英国伦敦布鲁奈尔大学、美国普渡大学、美国加州大学洛杉矶分校、美国伊利诺伊大学香槟校区、美国弗吉尼亚理工大学、加拿大三河城魁北克大学等高端国际创新资源和高水平师资,以改善相关领域国际领军人才供给严重不足的瓶颈,突破国际协同培养体制机制问题。

在人才选拔方面,构建人才遴选“直通车”,采用全方位、多维度考察的遴选标准,实现世界知名大学教授全面参与人才选拔环节;

在课程建设方面,构建课程体系“融合体”,建立与国际接轨、素养技能融合的全新课程模块体系,践行科学化、系统化理论知识与实践融合的学科交叉人才培养理念;

在培养指导方面,构建联合培养“对接带”,实行国内和国外导师共同负责、深度参与的“双师制”,实现校内学习和出国留学两阶段贯通式培养。

基于汽车学院与上述世界知名高校的良好合作,申报的“新能源与智能汽车关键技术研究国际领军人才培养”2020年创新型人才国际合作培养项目(简称CSC项目)获国家留学基金委立项资助,学院每年可自主选派5名博士(后)到上述高校开展联合培养。

武汉理工大学汽车工程学院,湖北理工类大学排名及分数线(湖北理工类大学排名及分数线是多少)

博士生国际领军人才培养模式

主要成效

武汉理工大学汽车工程学院,湖北理工类大学排名及分数线(湖北理工类大学排名及分数线是多少)

武汉理工大学汽车工程学院,湖北理工类大学排名及分数线(湖北理工类大学排名及分数线是多少)

武汉理工大学汽车工程学院,湖北理工类大学排名及分数线(湖北理工类大学排名及分数线是多少)

武汉理工大学汽车工程学院,湖北理工类大学排名及分数线(湖北理工类大学排名及分数线是多少)

社会影响

◆《汽车类专业硕士“五个三”培养模式改革与实践》受邀在2020年全国“车辆与运载学科建设与人才培养研讨会”、学校第三次研究生教育工作会议上作典型发言。

◆《光明日报》(2020.6.12)、《湖北日报》(2020.6.16)相继报道了“武汉理工大学—东风汽车集团有限公司”研究生工作站有关科技合作与人才培养情况。《人民日报》(海外网)、湖北省人民政府门户网(热点关注栏目)、中新网、新浪网均进行了转载。

◆《学位与研究生教育》(国务院学位办主办,2020年第8期)以“打造校企合作共同体,助力专业学位研究生培养”为题,专题推介了“武汉理工大学—东风汽车集团有限公司”研究生工作站建设概况。

◆2020年新冠肺炎疫情期间,《湖北日报》分别以《“三心”有效保障研究生线上教学“三课”质量》《“三地”有效增强研究生线上指导“三同”效能》为题,专题报道了汽车学院研究生授课教师个体和导师队伍整体在战“疫”中立德树人的“故事”。

武汉理工大学汽车工程学院,湖北理工类大学排名及分数线(湖北理工类大学排名及分数线是多少)

武汉理工大学汽车工程学院,湖北理工类大学排名及分数线(湖北理工类大学排名及分数线是多少)

欢迎报考汽车工程学院研究生!

让我们携手同行,为实现民族复兴梦、汽车强国梦而努力奋斗!

2、武汉理工大学汽车工程学院:湖北理工类大学排名及分数线

2020版排名供考生参考,提高考生对各地高校强度的认知,有助于志愿申报时的选择。

说明:华中科技大学类型为综合型,理工科整体实力湖北最强的是华中科技大学,另外有些学校不同批次招生,故出现2次或以上。

序号学校名称类型批次批次分数线投档分1武汉理工大学理工本科一批5055942中国地质大学(武汉)理工本科一批5055863武汉科技大学理工本科一批5055554湖北工业大学理工本科一批5055395武汉工程大学理工本科一批5055346武汉纺织大学理工本科一批5055197武汉轻工大学理工本科一批5055118湖北汽车工业学院理工本科一批5055059武汉纺织大学理工本科二批38850310武汉轻工大学理工本科二批38849211湖北理工学院理工本科二批38847512湖北科技学院理工本科二批38846613湖北工程学院理工本科二批38846314荆楚理工学院理工本科二批38845715湖北汽车工业学院理工本科二批38845316武汉东湖学院理工本科二批38844617武昌首义学院理工本科二批38844418武昌理工学院理工本科二批38843519武汉华夏理工学院理工本科二批38843120湖北大学知行学院理工本科二批38842621武汉科技大学城市学院理工本科二批38841722三峡大学科技学院理工本科二批38841723湖北工业大学工程技术学院理工本科二批38841624武汉生物工程学院理工本科二批38841325武汉工程大学邮电与信息工程学院理工本科二批38841026武昌工学院理工本科二批38840727武汉工程科技学院理工本科二批38840128湖北文理学院理工学院理工本科二批38839929湖北工程学院新技术学院理工本科二批38839930长江大学工程技术学院理工本科二批38839831湖北汽车工业学院科技学院理工本科二批38839632武汉软件工程职业学院理工专科批37133武汉铁路职业技术学院理工专科批37034湖北理工学院理工专科批36135荆楚理工学院理工专科批36036湖北科技学院理工专科批35637武汉船舶职业技术学院理工专科批35538武汉交通职业学院理工专科批35339武汉电力职业技术学院理工专科批33640武汉生物工程学院理工专科批33441湖北铁道运输职业学院理工专科批32942武昌首义学院理工专科批32343湖北交通职业技术学院理工专科批31244湖北城市建设职业技术学院理工专科批31245武汉铁路桥梁职业学院理工专科批30946湖北生物科技职业学院理工专科批30747湖北科技职业学院理工专科批30548湖北国土资源职业学院理工专科批26849长江工程职业技术学院理工专科批26850湖北水利水电职业技术学院理工专科批26351武汉信息传播职业技术学院理工专科批25752黄冈职业技术学院理工专科批25553武汉工程职业技术学院理工专科批24454湖北轻工职业技术学院理工专科批24355武汉工程科技学院理工专科批23256武汉外语外事职业学院理工专科批23057武汉东湖学院理工专科批21958鄂州职业大学理工专科批21859湖北职业技术学院理工专科批20960武汉科技职业学院理工专科批20161武汉航海职业技术学院理工专科批20062武汉海事职业学院理工专科批20063武汉科技大学城市学院理工专科批18264武昌工学院理工专科批18265武昌理工学院理工专科批15066湖北大学知行学院理工专科批15067长江大学工程技术学院理工专科批15068三峡大学科技学院理工专科批15069湖北文理学院理工学院理工专科批15070湖北工程学院新技术学院理工专科批15071湖北工业大学工程技术学院理工专科批15072湖北工业职业技术学院理工专科批15073荆州理工职业学院理工专科批15074咸宁职业技术学院理工专科批15075湖北工程职业学院理工专科批15076荆州职业技术学院理工专科批15077恩施职业技术学院理工专科批15078湖北开放职业学院理工专科批15079仙桃职业学院理工专科批15080黄冈科技职业学院理工专科批15081随州职业技术学院理工专科批15082三峡电力职业学院理工专科批15083襄阳汽车职业技术学院理工专科批150

武汉理工大学

武汉理工大学(Wuhan University of Technology,WUT),简称“武理工”,位于华中地区最大城市——湖北省武汉市,是中华人民共和国教育部直属的理工类全国重点大学,国家首批“211工程”、“特色985工程”重点建设高校,是“111计划”、“卓越工程师教育培养计划”、“海外高层次人才引进计划”、“国家建设高水平大学公派研究生项目”等重点建设的中国高水平研究型大学,由国家教育部、交通运输部、国家海洋局、国家国防科技工业局共建。

武汉理工大学由分属教育部、交通部、中国汽车工业总公司的武汉工业大学、武汉交通科技大学、武汉汽车工业大学三校在2000年合并而成立,其办学源头最早可追溯到1898年清朝湖广总督张之洞创办的湖北工艺学堂。截止2014年4月,学校共有三个校区,占地面积4000余亩;校舍总建筑面积逾156万平方米,四座现代化图书馆藏书390余万册;在校本科生37300余人,博士、硕士生15000余人,外国留学生800余人。

中国地质大学(武汉)

中国地质大学(China University of Geosciences),简称地大,是由中华人民共和国教育部直属,国土资源部共建的一所以地球系统科学为主体,应用科学、前沿科学,以及新兴交叉学科协调发展的全国重点大学。系国家“211工程”、“985工程优势学科创新平台”重点建设,列入“111计划”和“卓越计划”。是“高水平行业特色大学优质资源共享联盟”、“地球科学国际大学联盟”、“七校联合办学”重要成员,被誉为“中国地球科学的最高学府”。

创建于1952年,前身是院系调整时期由北京大学地学系以及清华大学、天津大学等校的地质、工程等系科合并组建的北京地质学院。于1960年被中央确定为全国重点高校。文革时期外迁。1975年整体迁至武汉,更名为武汉地质学院。1987年,国家教委批准武汉地质学院更名为中国地质大学,在武汉、北京两地办学,总部设在武汉。2000年,进入教育部直属高校序列。2006年,教育部、国土资源部签署共建协议。

本文关键词:湖北省理工类大学排名,湖北理工学院排名多少,湖北理工类大学排名及分数线是多少,湖北理工学院大学排名,湖北理工大学是几本大学排名。这就是关于《武汉理工大学汽车工程学院,湖北理工类大学排名及分数线(湖北理工类大学排名及分数线是多少)》的所有内容,希望对您能有所帮助!

本文链接:https://bk.89qw.com/a-515860

最近发表
网站分类