手机版

百科生活 投稿

2022年山东专升本分数线会提高吗,2022年山东专升本计划(专升本新增一类职业本科院校)

百科 2026-04-02 08:55:27 投稿 阅读:9144次

关于【2022年山东专升本分数线会提高吗】,2022年山东专升本计划,今天涌涌小编给您分享一下,如果对您有所帮助别忘了关注本站哦。

  • 内容导航:
  • 1、专升本新增一类职业本科院校!含金量一样吗?该如何选择?
  • 2、2022年山东专升本分数线会提高吗:2022年山东专升本计划

1、专升本新增一类职业本科院校!含金量一样吗?该如何选择?

随着专升本成绩、分数线的陆续公布,接下来多个省份专升本将开始志愿填报。

近两年专升本的招生院校中出现了“新面孔”——本科职业大学,招生计划人数和专业还不少。

2022年山东专升本3所本科职业大学(山东工程职业技术大学、山东外事职业大学、山东外国语职业技术大学)招生共计5700人。

2022年重庆机电职业技术大学专升本招生:2700人。

2022年南京工业职业技术大学专升本招生:1350人。

2022年兰州资源环境职业技术大学专升本招生:1418人。

截至2021年9月30日,全国高等学校共计3012所,其中本科1270所、专科1486所,职业本科32所(民办院校22所,公办院校10所)。

2022年山东专升本分数线会提高吗,2022年山东专升本计划(专升本新增一类职业本科院校)

预计未来会有更多职业本科院校加入专升本的招生队伍,成为招生的主力之一!

那么问题来了:

到底什么是职业本科?

专升本考上职业本科院校,学历是否被认可?

含金量会不会比普通本科更低?

首先给大家简单解释一下,什么是职业本科?

职业本科是全日制本科学历教育的一种,同样为学士学位。高职本科与普通本科共同构成我国高等教育体系的全日制本科层次。

职业本科与普通本科的区别:

培养目标不同

普通本科和职业大学在培养目标上各自有明确的定位,因此,在教学方法、教学内容、授予学位的标准和要求等方面均有所不同。

普通本科按学科设立,其以学术研究为导向,偏重理论和研究,培养大学教师和科研机构的研究人员;

而职业大学以专业实践为导向,重视实践和应用,培养在专业和专门技术上受到正规的、高水平训练的高层次人才。

培养方式不同

在校期间的培养方式不同,普通本科的课程涉及范围比较广泛,但并不过分要求深入;职业本科侧重技能培养,强调对某一个技能的深度掌握,学习的广度相对较窄。

职业本科的优势和劣势

优势

职业本科以就业为导向培养学生,不但注重理论知识的学习,对实践技能也十分看重,毕业生可以弥补国家高级技能人才的较大缺口。职业本科大学的毕业生更加适应社会需求,在就业市场上也会越来越有竞争力。

劣势

职业本科大学目前数量少,而且职业本科教育刚刚推行不久,大众对它了解的还不是很多,所以目前这类学校在社会上的认可度并不是很高。它们虽然是本科学校,但是名字里却有“职业”两个字,很容易和高职专科混在一起。

其实从就业的角度来讲,职业本科更侧重技能和专业知识能力的培养,更符合企业的用人需求。但是对于职业本科,仍然有不少争议!

很多同学担心的是,虽然是本科,但是有职业两个字害怕将来的就业、考研、考编制会受到歧视。

“职业本科听起来就跟xx高职大专一样!”

“考职业本科总给我一种大专读完,换一个地方继续读高职的感觉。”

“职业本科其实更有利于就业,因为专业知识学得扎实一些,只是现在社会认可度和接受度还不够。”

此前,教育部发布了《关于做好本科层次职业学校学士学位授权与授予工作意见》。

2022年山东专升本分数线会提高吗,2022年山东专升本计划(专升本新增一类职业本科院校)

《意见》明确了职业本科学士学位授权、授予等的政策依据及工作范围,对职业本科学士学位授予权的审批权限和申请基本条件及授予方式、基本程序、授予标准、授予类型、学士学位证书和学位授予信息提出了要求。

在执行方面,普通本科和职业本科都按照《中华人民共和国学位条例》《中华人民共和国学位条例暂行实施办法》《学士学位授权和授予管理办法》进行学士学位授权、授予、管理和质量监督;在证书效用方面,两者价值等同,在就业、考研、考公等方面具有同样的效力。

这是国家层面明确提出,职业本科和普通本科有同样的含金量和效力。

2021年10月12日,中共中央办公厅、国务院办公厅印发了《关于推动现代职业教育高质量发展的意见》,并发出通知,要求各地区各部门结合实际认真贯彻落实。

2022年山东专升本分数线会提高吗,2022年山东专升本计划(专升本新增一类职业本科院校)

《意见》明确,到2025年,职业教育类型特色更加鲜明,现代职业教育体系基本建成,技能型社会建设全面推进。办学格局更加优化,办学条件大幅改善,职业本科教育招生规模不低于高等职业教育招生规模的10%,职业教育吸引力和培养质量显著提高。

按照“职业本科教育招生规模不低于高等职业教育招生规模的10%”,若以2025年高职700万人招生规模计算(暂不考虑后续扩招),预计2025年职教本科招生规模将达70万人。

所以,未来职业本科前景看好!

而职业本科,虽然有职业两个字,但是其实办学标准并不低。

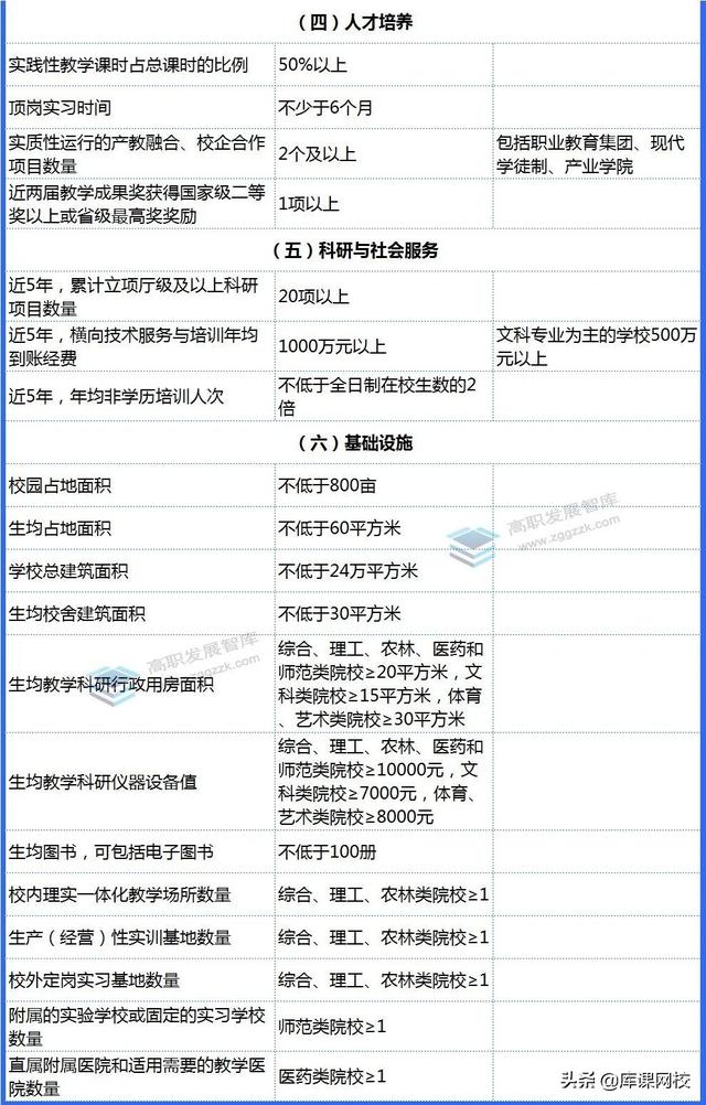
2021年教育部印发《本科层次职业学校设置标准(试行)》,在办学规模、专业设置、师资队伍、人才培养、科研与社会服务 、基础设施等方面定出硬指标。当学校达到规定的标准后,才可申请升格为本科层次职业学校。

2022年山东专升本分数线会提高吗,2022年山东专升本计划(专升本新增一类职业本科院校)

2022年山东专升本分数线会提高吗,2022年山东专升本计划(专升本新增一类职业本科院校)

最后,谈谈我的看法:

不可否认,本科职业大学是一股新力量,新的招生类型。但真正做到社会认可并同等对待确实还有很长的路要走。只能说未来前景看好!

对于专升本而言,随着职业本科数量的增加,未来会成为专升本招生队伍的重要一员。尤其是近两年专升本大幅扩招,职业本科的加入推动了招生总量的增长。2022年山东专升本3所本科职业大学,共计招生5700人。

职业本科该不该选?有没有必要去读?我觉得看个人。

因为确实很多普通本科在教育上和企业需求有一定的脱节,学校学的知识广度够了,但某一专业的深度还不够。轻实践和技能而重理论和基础。导致很多毕业生就业时很迷茫,感觉两手空空啥都不会。

而职业本科在培养专业性、技能型人才确有优势,但也存在着发展时间短,社会认可度不够的困境。虽然现在明确表示职业本科与普通本科在就业、考研、考公等方面有同等效力,但是落到实际中还是有一定的困难。

如果社会不能接受和认可,那么企业就不会接受,而企业不认可将直接导致职业本科院校和专业没有学生敢报考。

所以,大家专升本选院校选专业的时候,要综合自身喜好,专业情况和未来发展来做抉择。

2、2022年山东专升本分数线会提高吗:2022年山东专升本计划

日前,山东省教育厅发布了《关于公布普通高等教育专科升本科招生计划的通知》。



2022年山东专升本考试校荐生招生计划数为64215人,比2021年校荐生招生计划增加9075人。此计划不包含自荐考生、退役士兵免试考生、建档立卡考生,以及3+2转段考生招生计划。今年山东专升本考试共计45所院校参与专升本考试招生,新增1所招生院校:青岛电影学院。

招生计划表























如何选择报考院校?

首先考虑升本初衷

如果你的升本初衷只是想拿一个本科文凭,没有意向特别强烈的本科院校,且你的成绩并没有特别出色,那么在院校选择上就以考上为主,不去挤热门公办院校为原则

首选民办院校、独立学院和本科职业大学,报考人数少且录取分数线较低。
如果你升本不仅仅是为了一纸文凭,而是为了感受本科更好的学习、学术氛围,接触更优质的教育资源、师资和同学,依托本科的资源考研,那么建议首选公办院校为目标。
  • 评估自身实力

备考时间早,基础扎实,成绩好,可以选择好的公办院校为目标。如果你做真题和模拟试卷分数都在300以上,考试估分也是300分以上,那就可以冲一冲临沂大学、山东交通学院等优质公办院校为目标。

如果基础较差,估分也不高,建议目标院校就不要定得太高。冲公办,保民办,确保自己有书可读。

很多同学在选院校的都会问:xx院校难不难上?

其实这个问题取决于你的实力如何。选择院校也一定是根据自己的实力选择的,理想的目标院校应该是在个人能力与个人抱负的交叉点上。最适合自己的院校是:目标有一定的挑战性,但是又是可以通过自己的努力够得着的。

  • 专业相关性

要知道自己专科的专业属于哪一个大类,所选择的本科院校是否招收这一大类的考生,不然的话是无法报的。部分专业2022年公办院校停招,就只能选择民办院校了,比如护理学。

  • 发展前景

专升本相当于第二次高考,机会难得,在选择院校时要考虑未来的发展前景,比如是否支持考研、考公等,在就业方面的前景如何。

院校选择考虑因素

  • 招生计划人数

不仅仅只看目标报考院校的招生人数,还要纵向看该专业有哪些院校招生,各院校招生人数多少。
如果该专业招生计划和招生院校较多,报考人数就能很好的被分流,减少目标院校的竞争。如果该专业只有一所招生院校,那么竞争就可想而知了。

  • 录取分数线及录取规则

录取分数线是最直观的数据,一般情况下,分数线越高,上岸难度相对越大。所以,大家一定要提前了解目标院校的录取规则,做到心中有数。

本文关键词:2022年山东专升本计划招生人数,2022年山东专升本计划人数,2020年山东专升本计划,2022年山东专升本计划比2021,2022年山东省专升本。这就是关于《2022年山东专升本分数线会提高吗,2022年山东专升本计划(专升本新增一类职业本科院校)》的所有内容,希望对您能有所帮助!

本文链接:https://bk.89qw.com/a-517308

最近发表
网站分类