手机版

百科生活 投稿

标书制作员需要什么能力,建筑工程标书制作员需要掌握的技能(标书制作流程全面分析)

百科 2026-04-01 07:46:55 投稿 阅读:1208次

关于【标书制作员需要什么能力】,建筑工程标书制作员需要掌握的技能,今天小编给您分享一下,如果对您有所帮助别忘了关注本站哦。

  • 内容导航:
  • 1、标书制作员需要什么能力
  • 2、标书制作流程全面分析(第二部分)技术部分

1、标书制作员需要什么能力

标书制作员需要沟通能力、统筹能力、抗压能力,制作一份优秀的投标文件需要花费大量时间。标书制有相当复杂的撰写流程,撰写完毕还要花费精力再三审核,才能提高标书质量,每份投标文件都应该设置多个商务人员进行相互检查、审核,避免因为细小问题导致废标。

2、标书制作流程全面分析(第二部分)技术部分

中秋来临之际,先祝大家中秋节快乐!

在标书制作流程全面分析(第一部分)中,已经全面阐述了商务资信部分制作要点及容易出现废标的地方注意事项,本篇文章将进入标书制作的第二部分,也是难度相对大一些的技术部分。

这部分也是大多数标书制作人员最为头疼的,由于专业性、针对性强,让很多刚刚接触标书的小伙伴们有一种无从下手的感觉。在这里我给大家带来一些编制技术标的干货,希望你们在看完这些内容后有所收获。这里以(内蒙古建筑工程类标书为例)。

(一)技术标编制格式分析

技术标一般分为明标和暗标。

明标:顾名思义就是明着来就完事了,不限制图文、格式、字体等等,可以图文并茂、色彩缤纷,做起来不用有太多的顾忌。

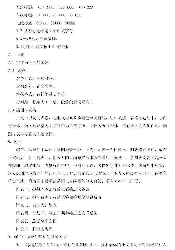
暗标:意味着必须按照招标文件要求来制作,只要一条没符合直接白干。 如下图所示某招标给定的暗标编制要求:

标书制作员需要什么能力,建筑工程标书制作员需要掌握的技能(标书制作流程全面分析)

标书制作员需要什么能力,建筑工程标书制作员需要掌握的技能(标书制作流程全面分析)

标书制作员需要什么能力,建筑工程标书制作员需要掌握的技能(标书制作流程全面分析)

标书制作员需要什么能力,建筑工程标书制作员需要掌握的技能(标书制作流程全面分析)

标书制作员需要什么能力,建筑工程标书制作员需要掌握的技能(标书制作流程全面分析)

这是一个招标文件给定的暗标编制要求,它从版式、字体、颜色、封面、页边距、标题、序号等等方面全都做了明确的要求。

由此可见,编制暗标时,不是说你写的内容有多精彩,可实施性有多强就能拿高分了。若是一不留神,你可能直接被pass掉了。

因此,编制暗标时,首要任务就是让评标专家挑不出你格式上的错误。在这里根据我编制暗标的经验做一些总结,要是说的不对的地方,大家要轻点吐槽喔!

1、附表注意事项

在暗标编制中附表是一个很容易被作为废标项处理的点,每次投标百分之六七十的投标单位都是因为附表格式问题被废掉。

标书制作员需要什么能力,建筑工程标书制作员需要掌握的技能(标书制作流程全面分析)

标书制作员需要什么能力,建筑工程标书制作员需要掌握的技能(标书制作流程全面分析)

标书制作员需要什么能力,建筑工程标书制作员需要掌握的技能(标书制作流程全面分析)

标书制作员需要什么能力,建筑工程标书制作员需要掌握的技能(标书制作流程全面分析)

标书制作员需要什么能力,建筑工程标书制作员需要掌握的技能(标书制作流程全面分析)

完全复刻给定的格式,不可加多余的空格、空行。每个附表保证满格,保证不错位的前提下达到美观效果;

2、文本编制注意事项

(1)每章的最后一页最好满铺页面,防止修改后下一章标题错位。(可使用分页符分割,但需要注意删减内容后检查是否出现空页)。

(2)若最后一页空白页无法删除的状态下,打开段落→行距→固定值→1磅,完美处理。

(3)编制工程概况时,细部设计根据图纸上的设计说明进行编写,在识别图纸内容时注意错别字,将一些特殊符号修改为常用词,例如Φ改为直径,@改为间距。

(4)制作中序号不可断码、跳级。

(5)在套用类似工程相关章节时,需认真检查,避免标书中出现敏感词、水印、着重查人名、地名、路名等。

(二)技术标编制内容分析

格式问题解决之后,咱们就进入到了第二环节,

1、施工组织设计标题根据招标文件确定,如给定标题,则完全按照该标题;若未给定标题,根据招标文件评分办法中的施工组织设评分标准来进行编写标题,完全扣合相关内容

标书制作员需要什么能力,建筑工程标书制作员需要掌握的技能(标书制作流程全面分析)

2、编制方案部分时,很多时候会套用之前做过的一些模板,在套用模板时需要着重关注工程类型及工程量清单中项目描述内容,逻辑性及合理性需要考虑,不可直接搬运。

3、技术部分想要体现出专业性,在重难点分析里能够判断出来,想要得高分,必须具有针对性的介绍,不可胡乱找一些不恰当的重难点分析放上去。分部分项工程施工方案不必将所有的方案全部列举,对于常见易做的分项工程可以简单叙述,重点放在有特殊要求、施工难度大、危险系数高,对整个工程有重大影响的分项工程上。

总结:编制技术标的过程中,有一些可以靠技巧来完成,相对容易做到;但有一些需要靠长期工作经验的积累来完成。

编制一份好的技术文件需要考虑的东西很多,不止要有总工程师考虑的技术方案可行性、质量安全保证的能力;还要有项目经理把控成本、考虑经济效益的思维。这样做出来的标书才会给评标专家一种专业、认真的感觉。

本文关键词:标书制作员需要什么能力和素质,标书制作员需要什么能力才能做,标书制作人员应具备能力,标书制作员有前途吗,建筑工程标书制作员需要掌握的技能。这就是关于《标书制作员需要什么能力,建筑工程标书制作员需要掌握的技能(标书制作流程全面分析)》的所有内容,希望对您能有所帮助!

本文链接:https://bk.89qw.com/a-517325

最近发表
网站分类