手机版

百科生活 投稿

安徽专升本需要考些什么科目,2022年安徽统招专升本需要考些什么科目(2022年各省市专升本考试科目来了)

百科 2026-02-07 06:12:17 投稿 阅读:1839次

关于【安徽专升本需要考些什么科目】,2022年安徽统招专升本需要考些什么科目,今天小编给您分享一下,如果对您有所帮助别忘了关注本站哦。

  • 内容导航:
  • 1、安徽专升本需要考些什么科目:2022年安徽统招专升本需要考些什么科目
  • 2、专升本不知道考什么?2022年各省市专升本考试科目来了

1、安徽专升本需要考些什么科目:2022年安徽统招专升本需要考些什么科目

想要报考安徽统招专升本考试的同学看过来哦,接下来为大家带来2022年安徽统招专升本需要考些什么科目的详细讲解,希望能帮助大家顺利备考哦。

安徽统招专升本考试科目及分值

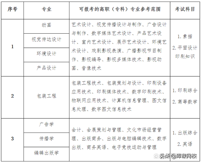
安徽统招专升本考试科目分省考试院组织的统考科目和由招生院校组织的专业课科目两大类。招生考试实行“2门公共课(各150分)+2门专业课(各150分)”的测试方式,考试科目分文理科,文科2门公共课为“大学语文+英语”,理科2门公共课为“高等数学+英语”,2门专业课为高职(专科)阶段专业课程。公共课由省考试院组织进行统考。专业课由高校自主命题或开展联合命题,并组织考试。

招生院校确定招生专业统考科类、专业课考试科目,并在招生章程中公布。

2、专升本不知道考什么?2022年各省市专升本考试科目来了

最近,小库发现很多升本人来问

xx省/xx专业,专升本考什么?

安徽专升本需要考些什么科目,2022年安徽统招专升本需要考些什么科目(2022年各省市专升本考试科目来了)

安徽专升本需要考些什么科目,2022年安徽统招专升本需要考些什么科目(2022年各省市专升本考试科目来了)

安徽专升本需要考些什么科目,2022年安徽统招专升本需要考些什么科目(2022年各省市专升本考试科目来了)

专升本考试的地域性很强,各省市专升本考试科目及分值各不相同,有的省份专升本考试是统考,全省考试科目都相同,也有省份是统考+校考的模式,即公共课统一考试,专业课就要对照自己的专业确定考试科目了,还有的省份是对口升学,一般是院校出题进行考试……针对这种情况,小库专门汇总了各省市的专升本考试科目。

安徽专升本需要考些什么科目,2022年安徽统招专升本需要考些什么科目(2022年各省市专升本考试科目来了)

2022年各个省市专升本考试科目

黑龙江

黑龙江专升本考试科目共设两科,外语公共课(英、日、俄)分值为100分;专业基础课分值为200分,总分为300分。

四川

考试科目:理工农医类考试科目:《高等数学》《大学英语》《计算机基础》;非理工农医类考试科目:《大学语文》《大学英语》《计算机基础》。

上海

上海专升本考试非统考,是由各本科院校组织考试,具体考试科目可见各本科院校官网招生简章。

部分院校的考试科目汇总:

上海应用技术大学:

安徽专升本需要考些什么科目,2022年安徽统招专升本需要考些什么科目(2022年各省市专升本考试科目来了)

上海理工大学:

安徽专升本需要考些什么科目,2022年安徽统招专升本需要考些什么科目(2022年各省市专升本考试科目来了)

上海杉达学院:

安徽专升本需要考些什么科目,2022年安徽统招专升本需要考些什么科目(2022年各省市专升本考试科目来了)

上海工程技术大学:

安徽专升本需要考些什么科目,2022年安徽统招专升本需要考些什么科目(2022年各省市专升本考试科目来了)

内蒙古

安徽专升本需要考些什么科目,2022年安徽统招专升本需要考些什么科目(2022年各省市专升本考试科目来了)


专业课

专业课考试科目包括笔试和专业课技能测试,满分为100分。专业课笔试由各招生院校命题,考生是否需要参加专业课技能测试及专业课技能测试具体实施细则由各招生院校确定。专业课考试说明请关注院校官网信息或官微。

江苏

安徽专升本需要考些什么科目,2022年安徽统招专升本需要考些什么科目(2022年各省市专升本考试科目来了)

安徽专升本需要考些什么科目,2022年安徽统招专升本需要考些什么科目(2022年各省市专升本考试科目来了)

河南

考生需参加全省统一组织的专升本考试。

考试科目为英语(英语专业考试《专业英语》,非英语专业考生考试《公共英语》)、专业综合(体、音、舞、美专业为专业加试)两科,每科满分为150分。

专业综合考试以本科招生专业的专业课或专业基础课分类,按照《本、专科专业对照及考试课程一览表》规定的考试课程进行命题。

具体可参考:2022年河南省普通高校专科应届毕业生进入本科阶段学习本、专科专业对照及考试课程一览表

重庆

安徽专升本需要考些什么科目,2022年安徽统招专升本需要考些什么科目(2022年各省市专升本考试科目来了)

贵州

2022年普通高等教育专升本考试分为文化课考试和专业课考试。

文史类考试科目为大学语文、英语和专业课;

理工类考试科目为高等数学、英语和专业课。

各科分值均为150分,总分为450分。报考体育、艺术专业的考生可以任选—科类参加考试。

文化课考试之后还有专业课考试,各院校专业课考试科目不同。

云南

2022年云南省普通高校专升本考试类别及考试科目设置

安徽专升本需要考些什么科目,2022年安徽统招专升本需要考些什么科目(2022年各省市专升本考试科目来了)

安徽专升本需要考些什么科目,2022年安徽统招专升本需要考些什么科目(2022年各省市专升本考试科目来了)

安徽专升本需要考些什么科目,2022年安徽统招专升本需要考些什么科目(2022年各省市专升本考试科目来了)

浙江

安徽专升本需要考些什么科目,2022年安徽统招专升本需要考些什么科目(2022年各省市专升本考试科目来了)

陕西

文史、医学、艺术类:大学英语、大学语文。

理工类:大学英语、高等数学。

各科目满分均为150分,实行分卷考试。

广东

2022年普通专升本考试科目共设4门,分别为2门公共课、1门专业基础课、1门专业综合课。公共课、专业基础课每科考试时间120分钟、卷面满分值100分;专业综合课每科考试时间150分钟、卷面满分值200分。

其中外国语言文学类中非英语类专业公共课为1门,增加1门专业课,专业课考试时间120分钟,卷面满分值100分。

公共课为政治理论和英语2门,其中外国语言文学类中非英语类专业公共课为政治理论1门。

专业基础课按照教育部《普通高等学校本科专业目录》(2020年版)分设的哲学、经济学、法学、教育学、文学、历史学、理学、工学、农学、医学、管理学、艺术学12个学科门类进行设置。各学科门类对应的专业基础课见附件4。

专业综合课分省统一命题和院校自行命题两种。部分专业(具体专业见附件5)的专业综合课实行省统一命题考试,其他省级统考没有覆盖的专业,招生院校可选择用相近的省统考专业综合课替代,也可自行组织命题。招生院校自行组织命题的专业综合课在省招生办规定的统一时间举行考试,考试时间安排在省统考科目后。

广东省2022年普通专升本招生专业对应的专业综合课详见《专业目录及考试要求》或报名时登录报名系统查阅。

辽宁

安徽专升本需要考些什么科目,2022年安徽统招专升本需要考些什么科目(2022年各省市专升本考试科目来了)

吉林

安徽专升本需要考些什么科目,2022年安徽统招专升本需要考些什么科目(2022年各省市专升本考试科目来了)

安徽专升本需要考些什么科目,2022年安徽统招专升本需要考些什么科目(2022年各省市专升本考试科目来了)

河北

安徽专升本需要考些什么科目,2022年安徽统招专升本需要考些什么科目(2022年各省市专升本考试科目来了)

山西

山东省2022年普通高校专升本专业类别设置及考试科目

安徽专升本需要考些什么科目,2022年安徽统招专升本需要考些什么科目(2022年各省市专升本考试科目来了)

山西

山西省2022年专升本考试科目对照表

安徽专升本需要考些什么科目,2022年安徽统招专升本需要考些什么科目(2022年各省市专升本考试科目来了)

安徽专升本需要考些什么科目,2022年安徽统招专升本需要考些什么科目(2022年各省市专升本考试科目来了)

2022年山西专升本考试个别专业考试科目及招生专业的更正说明

安徽专升本需要考些什么科目,2022年安徽统招专升本需要考些什么科目(2022年各省市专升本考试科目来了)

安徽

考试科目分省考试院组织的公共课和由招生院校组织的专业课两部分。实行“2门公共课(各150分)+2门专业课(各150分)”的方式,即公共课考试科目分文、理两个科类,其中,文科2门公共课为“大学语文+英语”,理科2门公共课为“高等数学+英语”;2门专业课为高职(专科)阶段专业课程。公共课由省考试院组织进行统考。专业课由招生院校自主命题或开展联合命题,并组织考试。

招生院校应确定各招生专业的公共课统考科类和专业课考试科目,并在招生章程中公布。

湖北

考试科目分为公共课和专业课。公共课科目为英语,实行全省统一命题、统一考试、统一评卷。专业课科目由各举办高校自主确定并命题、阅卷。你考哪所院校,就去该院校本科招生官网查看。

江西

2022年江西专升本考试专业对应指导目录

安徽专升本需要考些什么科目,2022年安徽统招专升本需要考些什么科目(2022年各省市专升本考试科目来了)

安徽专升本需要考些什么科目,2022年安徽统招专升本需要考些什么科目(2022年各省市专升本考试科目来了)

安徽专升本需要考些什么科目,2022年安徽统招专升本需要考些什么科目(2022年各省市专升本考试科目来了)

安徽专升本需要考些什么科目,2022年安徽统招专升本需要考些什么科目(2022年各省市专升本考试科目来了)

安徽专升本需要考些什么科目,2022年安徽统招专升本需要考些什么科目(2022年各省市专升本考试科目来了)

安徽专升本需要考些什么科目,2022年安徽统招专升本需要考些什么科目(2022年各省市专升本考试科目来了)

安徽专升本需要考些什么科目,2022年安徽统招专升本需要考些什么科目(2022年各省市专升本考试科目来了)

安徽专升本需要考些什么科目,2022年安徽统招专升本需要考些什么科目(2022年各省市专升本考试科目来了)

天津

安徽专升本需要考些什么科目,2022年安徽统招专升本需要考些什么科目(2022年各省市专升本考试科目来了)

安徽专升本需要考些什么科目,2022年安徽统招专升本需要考些什么科目(2022年各省市专升本考试科目来了)

甘肃

考试科目分为文化素质和专业基础。文化素质考试科目:计算机、英语,每科满分150分;专业基础考试科目:分15大类,每类(1个科目)满分150分。每门课考试时间均为120分钟。

北京

公共课考试

公共课统考,设英语、日语、法语三个科目,考生任选其一。

专业课考试

专业课考试各本科院校组织命题、考试。

公共课与专业课考试各科满分均为100分。

海南

专升本每个招生专业考试科目设有3门,即2门公共课(单科满分100分)和1门专业课(满分150分)。各招生院校根据人才选拔培养的需要,设定1门专业课考试科目以及从大学语文、英语、高等数学等3门科目中选定2门为公共课考试科目。其中专业课命题增加实践性强且能体现其专业职业技能特点的题目,分值不超过30分。

2022年海南专升本招生计划及考试科目:

安徽专升本需要考些什么科目,2022年安徽统招专升本需要考些什么科目(2022年各省市专升本考试科目来了)

安徽专升本需要考些什么科目,2022年安徽统招专升本需要考些什么科目(2022年各省市专升本考试科目来了)

安徽专升本需要考些什么科目,2022年安徽统招专升本需要考些什么科目(2022年各省市专升本考试科目来了)

安徽专升本需要考些什么科目,2022年安徽统招专升本需要考些什么科目(2022年各省市专升本考试科目来了)

安徽专升本需要考些什么科目,2022年安徽统招专升本需要考些什么科目(2022年各省市专升本考试科目来了)

安徽专升本需要考些什么科目,2022年安徽统招专升本需要考些什么科目(2022年各省市专升本考试科目来了)

安徽专升本需要考些什么科目,2022年安徽统招专升本需要考些什么科目(2022年各省市专升本考试科目来了)

安徽专升本需要考些什么科目,2022年安徽统招专升本需要考些什么科目(2022年各省市专升本考试科目来了)

安徽专升本需要考些什么科目,2022年安徽统招专升本需要考些什么科目(2022年各省市专升本考试科目来了)

安徽专升本需要考些什么科目,2022年安徽统招专升本需要考些什么科目(2022年各省市专升本考试科目来了)

安徽专升本需要考些什么科目,2022年安徽统招专升本需要考些什么科目(2022年各省市专升本考试科目来了)

安徽专升本需要考些什么科目,2022年安徽统招专升本需要考些什么科目(2022年各省市专升本考试科目来了)

安徽专升本需要考些什么科目,2022年安徽统招专升本需要考些什么科目(2022年各省市专升本考试科目来了)

安徽专升本需要考些什么科目,2022年安徽统招专升本需要考些什么科目(2022年各省市专升本考试科目来了)

安徽专升本需要考些什么科目,2022年安徽统招专升本需要考些什么科目(2022年各省市专升本考试科目来了)

安徽专升本需要考些什么科目,2022年安徽统招专升本需要考些什么科目(2022年各省市专升本考试科目来了)

安徽专升本需要考些什么科目,2022年安徽统招专升本需要考些什么科目(2022年各省市专升本考试科目来了)

湖南

2022年专升本考试招生继续由各招生本科高校自行命题、自行组织考试。省教育考试院按照普通高校招生考试相关规定制定命题、组考工作细则,指导督促各招生本科高校执行统一规定,加强考务规范管理。

新疆

考试科目为两门公共基础课,分别为“政治”、“语文”。

每科目试卷满分为150分,考试时长为120分钟。

宁夏

统考科目

文史、外语、医学、艺术类:大学英语、大学语文。

理工(不含医学)类:大学英语、高等数学。

各科满分均为150分,各科考试时间150分钟。宁夏教育考试院组织命题,参考书目为《2019年陕西省普通高等教育专升本招生考试说明》。

2022年宁夏普通高等教育专升本分学校分专业专业基础课目录:

安徽专升本需要考些什么科目,2022年安徽统招专升本需要考些什么科目(2022年各省市专升本考试科目来了)

安徽专升本需要考些什么科目,2022年安徽统招专升本需要考些什么科目(2022年各省市专升本考试科目来了)

安徽专升本需要考些什么科目,2022年安徽统招专升本需要考些什么科目(2022年各省市专升本考试科目来了)

安徽专升本需要考些什么科目,2022年安徽统招专升本需要考些什么科目(2022年各省市专升本考试科目来了)

福建

福建普通高校专升本考试科目(面向普通考生)

普通考生。各类别考试科目均分为公共基础课和专业基础课,总分满分600分。其中,公共基础课考2门,每门满分150分,考试时长120分钟(英语类的专业基础英语考试时长150分钟);专业基础课考1门,满分300分,考试时长150分钟。

安徽专升本需要考些什么科目,2022年安徽统招专升本需要考些什么科目(2022年各省市专升本考试科目来了)

本文关键词:2022年安徽统招专升本需要考些什么科目呀,安徽专升本考试科目有哪些2020,安徽统招专升本2021年考试时间是多少,2020年安徽专升本是统考吗,安徽统招专升本考哪几科。这就是关于《安徽专升本需要考些什么科目,2022年安徽统招专升本需要考些什么科目(2022年各省市专升本考试科目来了)》的所有内容,希望对您能有所帮助!

本文链接:https://bk.89qw.com/a-518375

最近发表
网站分类