手机版

百科生活 投稿

宁波工程学院地址,2021宁波工程学院地址在哪里(宁波工程学院2022年高层次人才)

百科 2026-02-18 13:48:31 投稿 阅读:9707次

关于【宁波工程学院地址】,2021宁波工程学院地址在哪里,今天小编给您分享一下,如果对您有所帮助别忘了关注本站哦。

  • 内容导航:
  • 1、2021宁波工程学院地址在哪里
  • 2、宁波工程学院2022年高层次人才(教师)招聘公告

1、2021宁波工程学院地址在哪里

2021宁波工程学院地址在哪里?信息主要是为了让考生了解,报考高校的具体位置,分校所在位置以方便规划路线。2021宁波工程学院地址在哪里?信息主要来源于高校官网招生简章地址,如有临时变动以官网为准。

2021全国各高校招生简章2021全国各高校学费多少2021全国各大学宿舍情况宁波工程学院(风华路校区)地址在宁波市江北区风华路201号,邮政编码:315211;宁波工程学院(杭州湾校区)地址在杭州湾新区滨海二路769号。提示该校其它信息可通过下方关键词“学校名字”查看,或者上方搜索栏查询。

2、宁波工程学院2022年高层次人才(教师)招聘公告

宁波工程学院地址,2021宁波工程学院地址在哪里(宁波工程学院2022年高层次人才)

宁波工程学院地址,2021宁波工程学院地址在哪里(宁波工程学院2022年高层次人才)

宁波工程学院简介

宁波工程学院是由宁波市人民政府举办的全日制普通高校,创建于1983年,2021年学校成功获批硕士学位授予单位。学校坚持以人才培养为根本,突出地方性、应用型和国际化特色,为地方经济建设和社会发展服务,力争把学校建成特色鲜明、服务地方、国内知名的国家应用型本科示范院校、国内一流应用型大学。

宁波工程学院地址,2021宁波工程学院地址在哪里(宁波工程学院2022年高层次人才)

宁波工程学院地址,2021宁波工程学院地址在哪里(宁波工程学院2022年高层次人才)

学校坚持应用型办学定位与争试点创示范目标,2010年被教育部列入“卓越工程师教育培养计划”首批实施高校,2014年成为首届长三角地区应用型本科高校联盟理事会主席单位,2015年成为浙江省应用型建设试点示范高校,2016年入选国家首批百所产教融合发展工程建设高校,当选全省应用型本科高校联盟首届理事长单位。2021年杭州湾汽车学院入围教育部首批现代产业学院。

学校重视学科建设,坚持工科为主,文、理、经、管多学科协调发展。学科专业与地方行业产业紧密结合,紧密对接绿色石化、汽车制造等宁波“246”万千亿级产业。学校瞄准国际工程师培养标准,通过专业认证促进人才培养国际实质等效,11个专业通过专业认证。学校大力推进学科建设,培育了省一流学科6个、市重点学科7个,省级科研平台从无到有,获批省级平台5个。教学改革和专业建设卓有成效,3个专业入选国家级一流本科专业建设点, 9个专业入选省级一流本科专业建设点。

学校实施“人才强校”战略。自主培养乌克兰工程院外籍院士1人,现有英国皇家化学学会会士2人,国家级重点人才计划1人,省突出贡献中青年专家1人、省重点人才计划科技创新领军人才2人、钱江学者2人、省151人才培养人员34人、省教学名师2人、省优秀教师3人、市突出贡献专家6人。

弘扬“讲实求精”精神,践行“知行合一”校训,围绕“国内一流应用型大学”办学目标,宁波工程学院面向全球诚聘英才,热盼海内外才俊加盟,携手事业发展,共创美好未来。

宁波工程学院地址,2021宁波工程学院地址在哪里(宁波工程学院2022年高层次人才)

宁波工程学院地址,2021宁波工程学院地址在哪里(宁波工程学院2022年高层次人才)

1

高层次人才引进类别和条件

宁波工程学院地址,2021宁波工程学院地址在哪里(宁波工程学院2022年高层次人才)

宁波工程学院地址,2021宁波工程学院地址在哪里(宁波工程学院2022年高层次人才)

备注:

1.海外著名高校、科研机构终身教职教授、副教授;在Nature、Science等期刊发表高水平论文,学术业绩特别突出者;或在科研成果转化与应用方面业绩特别突出者可申请学术领军人才(A2或A3类)职位。

2. 海外著名和知名高校、科研机构相当于助理教授级以上职位人员可申请学科带头人(B类)职位。

3.申请人若为特殊学科专业(即思政、建筑、工业设计、安全工程、小语种、体育等)的博士,或为40岁以下海内外业绩突出的博士,或有5年以上企业工作经历、具有高级工程师以上专业技术职务、在业界取得突出业绩的,可经评议认定后入选学术骨干。

4.海外著名大学是指国际公认的四大世界大学排名近3年同时有两个排名榜排前100 名的大学;海外知名高校是指国际公认的四大世界大学排名近3年同时有两个排名榜排前200名的大学;海外优秀高校是指国际公认的四大世界大学排名近3年有任一排名榜排前500 名的大学。四大世界大学排名榜指上海交通大学世界一流大学研究中心发布的世界大学学术排名(ARWU)、国际高等教育研究机构Quacquarelli Symonds 发布的QS 世界大学排名(QS)、《泰晤士高等教育》(Times Higher Education)发布的THE 世界大学排名(THE)、美国新闻与世界报道发布的世界大学排名(US NewsRanking)。

5. 项目、成果奖励、论文、专著的级别由科技处、教务处等相关职能部门认定,一般以学校的最新文件为依据。学术论文一般要求为期刊论文(应为原创性论文或综述性论文,新闻、评论、信件、勘误及增刊不计,会议论文除计算机类可采用CCF 推荐的B 类以上会议论文可替代同级别期刊论文外不计)。

6. 高层次人才引进时的项目、成果奖励、论文、专著、专利一般均须以本人为第一作者或第一完成人,论文或以本人为第一通讯作者。优秀博士发表的论文若与博士毕业论文相关,其中1篇可以为导师一作本人二作。

宁波工程学院地址,2021宁波工程学院地址在哪里(宁波工程学院2022年高层次人才)

2

高层次人才引进待遇

宁波工程学院地址,2021宁波工程学院地址在哪里(宁波工程学院2022年高层次人才)

3

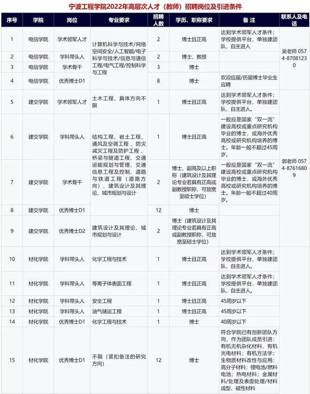
招聘岗位及引进条件

宁波工程学院地址,2021宁波工程学院地址在哪里(宁波工程学院2022年高层次人才)

宁波工程学院地址,2021宁波工程学院地址在哪里(宁波工程学院2022年高层次人才)

宁波工程学院地址,2021宁波工程学院地址在哪里(宁波工程学院2022年高层次人才)

宁波工程学院地址,2021宁波工程学院地址在哪里(宁波工程学院2022年高层次人才)

宁波工程学院地址,2021宁波工程学院地址在哪里(宁波工程学院2022年高层次人才)

4

应聘方式

登陆宁波工程学院人才招聘网(http://zp.nbut.edu.cn), 注册并登入,选择应聘岗位,填写个人基本信息,并上传个人简历(包括个人基本信息、学习和工作经历、主要学术成果等)。

联系人:
罗老师,0574-87616030,

楼老师,0574-87616031,

电子邮箱:
rsc@nbut.edu.cn、nbgcrsc@163.com(投递简历邮件标题:应聘岗位名称+姓名+学历+专业)

通讯地址:宁波市江北区风华路201号,宁波工程学院行政楼人事处332室。

—END—

本文关键词:宁波工程学院2021年校历,宁波工程学院校历2021-2022,宁波工程学院2021放寒假时间,宁波工程学院2021招生电话,2021年宁波工程学院。这就是关于《宁波工程学院地址,2021宁波工程学院地址在哪里(宁波工程学院2022年高层次人才)》的所有内容,希望对您能有所帮助!

本文链接:https://bk.89qw.com/a-518560

最近发表
网站分类