手机版

百科生活 投稿

2020年河北高考人数,河北2020年高考人数约多少(2022年高招调查报告出炉)

百科 2026-02-08 06:17:01 投稿 阅读:3552次

关于【2020年河北高考人数】:河北2020年高考人数约多少,今天涌涌小编给您分享一下,如果对您有所帮助别忘了关注本站哦。

  • 内容导航:
  • 1、2020年河北高考人数:河北2020年高考人数约多少
  • 2、高考人数为何猛增?还会持续吗?2022年高招调查报告出炉

1、2020年河北高考人数:河北2020年高考人数约多少

  2020年河北省普通高考报名人数为42.31万人,比2019年增加1.83万人,这是连续7年下降以来的首次回升。其中,统考39.22万人,对口类2.66万人,只参加各种单独招生的0.43万人。报名人数中,应届考生36.93万人,社会考生5.38万人。

2、高考人数为何猛增?还会持续吗?2022年高招调查报告出炉

前言

高考报名人数达到1193万人,创下历史新高,比上一年大涨115万人。增长的来源一方面是正常的生源波动,3年前的2019年普高净增长46万人。另一方面,则是中职学生加入高考大军的结果。2021年全国职业教育大会上,中职定位发生重要调整,从就业为主调整为就业与升学并重。事实上,中职早已经成为高考重要的组成部分,普遍占到高考总报名人数的20%以上,北京大学的一项调查也表明,2020年中职毕业生65%升入高等学校,而不是就业。

2021年全国职业教育大会上,明确提出了“职业高考”的概念,也在力推拓宽职业教育升学路径,可以预见,在这一政策的推动下,中职将越来越转向升学为主,高考的报名人数还将进入持续增长阶段。

但这种增长,并不会从根本上影响高考本身的竞争激烈程度。在高等教育迈入普及化,毛入学人数逼近60%的情况下,高考的竞争主要是“上好大学”,而不是能不能上大学。而这些竞争,主要发生在6月的普通高考,而不是“职业高考”。事实上,近10余年来,没有一个省市能完成招生计划,高校报到率也逐年下降,即便是“985”高校也出现了一批不报到的新生。而高考最低录取分数线,在一些省市,最低仅有100分。

短期的高考生源增长,是伴随社会经济发展,学生受教育权益,包括中职学生高考权益的最大化导致的一个结果,并非生源基本面发生变化,对此我们需要有清晰的认识。

2016年新生儿逼近1800万,创下20年来新高,但二孩效应昙花一现,2017年至今,新生儿快速下跌,去年仅有1062万。但我们去年就招生1001万人,未来还有多少生源可供高校招生?

2021年9月,第四批高考改革省份正式启动,甘肃、江西等中西部学校进入新高考周期,继续坚持了“3+1+2”模式。我们基本可以肯定,这一模式将成为未来高考改革的基本模式。

力保公平公正一直是相关部门坚守的底线与红线。2021年在特殊类招生上,教育部继3年前收紧政策后,进一步拧紧螺丝,在压缩艺术类校考的同时,力推省级专业课考试全覆盖,并明确要求文化课成绩在最终成绩中占比不能低于50%。同样,高水平运动队在文化课成绩上的要求也进一步提高。虽然这些政策3年后才会实施,但释放了一个重要的信号:高考的公平正义是一条红线!

第一章

2022年高考报名人数再创新高,职教高考是增长主力

一、2022年高考报名人数继续增长,创下历史新高

2022年我国高考报名人数1193万人,比2021年增加115万人,无论是净增长人数还是总人数均创下历史新高。全国高考报名人数经历了一个动态变化的过程,在2008年达到历史最高峰1050万之后逐渐回落,直至2014年止跌并连续5年稳定在940万人以上,在2019年再次突破千万。随后增长缓慢,2020年全国报名人数1071万人,2021年达到1078万人,仅增长7万人。

2020年河北高考人数,河北2020年高考人数约多少(2022年高招调查报告出炉)

△数据来源|教育部

二、高考报名人数增长动因

2022年高考报名人数的增长主要受到两方面因素影响,一个是阶段性生源波动,一个是中职学生的加入。

1.短期的适龄人口增长

从生源数量上看,2019年全国普通高中招生839.49万人,比上年增长46.79万人。中等职业学校招生600.37万人,比上年增长43.32万人,两者合计就达90万人。这构成了三年后的今天高考人数增长的一大原因。

从这个角度看,近年普高与中职录取人数还在增长中,短期的生源波动还将带来高考报名人数一个阶段的持续增长。

2020年河北高考人数,河北2020年高考人数约多少(2022年高招调查报告出炉)

△数据来源|教育部

2.中职学生的增加与职教高考发展

高考报名人数增长,另外一个重要因素是中职学生的大规模加入。近年高考报名人数统计口径和90年代完全不同,大量中职学生成为高考报名人数中的重要组成部分。

2021年全国职业教育大会上,对中职的定位第一次明确调整为升学与就业兼顾,明确提出了职教高考的概念,要求扩大职业教育升学通道,建立清晰的中等职业教育、高等职业教育体系,在高等职业教育体系中,包括专科、本科以及本科以上阶段。今年高考报名人数大幅增加,和这一政策的调整显然有着密切的关系。

河南高考报名人数一直位居全国第一,近年高考报名人数增长迅速,从2016年的82万人,增长到2021年的125万人,5年间增长了43万人。但是,参加普通统一高考的报名人数最高也仅有85.7万人(2020年),2021年下降至79.07万人,比2020年减少了6.63万人,出现下降。非统一高考报名人数(包括对口招生、专升本、高职单招)2021年有46.12万人,比2020年增加16.02万人。从这一数字的变化,可以清晰地看到,河南省高考报名人数的增加主要来自于此。

2020年河北高考人数,河北2020年高考人数约多少(2022年高招调查报告出炉)

△数据来源|河南省教育厅

另一个高考大省湖南,2022年高考报名人数为65.5万人,比上一年度增加7.6万,其中普通高考报考人数49.7万人,比上年增加4.1万人;对口升学考试报考人数15.2万人,比上年增加3.5万人;“2+4”转段(职教)、少年班等其他考生约6000人,与上年持平。报名参加普通高考人数只占高考整体报名人数的3/4左右。

2020年河北高考人数,河北2020年高考人数约多少(2022年高招调查报告出炉)

△数据来源|湖南省教育考试院

对于职教高考,目前还不清晰其具体的构建,但根据职成司相关负责人在新闻发布会上披露的信息,显然是会在现有的“单招”基础上不断完善和扩展。

根据北京大学中国教育财政科学研究所2020年全国中职毕业生抽样调查,约65%的中职生升入了高等院校,其中约10%升入本科院校。升学途径包括了对口单招、五年一贯制、普通高考等多种方式。

三、报名人数的增长,并不意味着高考竞争的绝对加剧

2021年高考报名人数1078万人,本专科录取1001万人,平均录取比例达到约93%,其中本科总招生量超过450万。这一年,黑龙江理科的本科线仅有280分,其他老高考地区本科线也大多在300出头。在新高考地区,也没有高到哪里去。

以老高考17个省份和第三批新高考8省为例,2020和2021年首选物理/理科的本科投档分数线在280—463分之间,其中投档分数在400分以下的,2020年有14个省份,2021年有13个省份。专科投档分数线在130—260分之间,其中投档分数在200分以下的,2020年有18个省份,2021年有16个省份。考虑到新高考后3门或后2门实行赋分制,起评分就达到30分(山东20分),如果剔除掉90分,或者60分,分数线实际会更低。

2020年河北高考人数,河北2020年高考人数约多少(2022年高招调查报告出炉)

2020年河北高考人数,河北2020年高考人数约多少(2022年高招调查报告出炉)

广东是高考报名第二高的省份,也是高考竞争最激烈的地区之一。2021年广东专科第二次征集志愿,即补录,文(选考历史)、理(选考物理)分数线仅有100分,如果剔除赋分制起评分为30分的因素,这一录取线在一定程度上仅有40分。但13000余个招生计划,仅投出720余人。

近10年来,无论哪个省都无法完成招生计划,无论是本科还是专科,报到率均无法达到100%,被录取而不报到的学生也越来越多,“985”高校也不例外。根据媒体报道,2020年中南大学计88名新生未报到,东北大学51名新生未报到,都占新生总人数的1%左右。

四、短期内生源基本面没有颠覆性变化,但未来生源必然面临下跌

新生儿数量是生源的基础。2003年以来,我国新生儿的数量长期稳定在每年1600万左右,2016年出现短暂上升,随后全面下跌。

中学毕业生是高等教育的主要生源。2002年至2021年,我国高中阶段毛入学率一直在持续上涨,2021年达91.4%,九年义务教育的深入完善及高中教育的普及为高等教育提供了充足的生源。

虽然2017-2022年全国高考报名人数从940万增长到1193万,增加253万人,增长比例达到26.9%,但相应的2014-2019年全国普通高中招生人数则保持在796.60万-839.49万的区间,变化不大。

2020年河北高考人数,河北2020年高考人数约多少(2022年高招调查报告出炉)

但是,近年新生儿数量快速下跌,会在将来对高等教育生源带来严重影响。从2016年的1786万,到2021年的1062万,新生儿数量已经快速下跌了700余万。对于2021年的孩子们来说,哪怕他们100%健康成长,一个也不流失,17年后也只有1062万考生。这个数字和2021年高校招生人数基本持平。

2020年河北高考人数,河北2020年高考人数约多少(2022年高招调查报告出炉)

五、高考生源大省基本保持生源上涨趋势,部分省份增幅超过10%

1.四川

四川省近三年高考报名人数呈上涨趋势,2022年高考报名人数达77万人,相比2021年增加7.2万人,增幅超过10%。

2020年河北高考人数,河北2020年高考人数约多少(2022年高招调查报告出炉)

△数据来源|四川省教育厅

2.湖南

湖南省近三年高考报名人数连续上涨,突破65万,2022年湖南省高考报名人数达到65.5万人,较上年增加了近8万人,增幅高达15.24%。报考高职单招的人数预计会有所增加。

2020年河北高考人数,河北2020年高考人数约多少(2022年高招调查报告出炉)

△数据来源|湖南省教育厅

3.安徽

安徽省近三年高考报名人数连续上涨,突破60万,2022年安徽省高考报名人数达到60.1万人,较上年增加了近6万人,增幅达10.68%。

2020年河北高考人数,河北2020年高考人数约多少(2022年高招调查报告出炉)

△数据来源|安徽省教育厅

第二章

第二轮“双一流”建设名单公布;新增专业理工科过半,支持高校服务国家战略和民生急需

一、普通高等院校数量达2756所,本专科院校数量均衡

2020年河北高考人数,河北2020年高考人数约多少(2022年高招调查报告出炉)

△数据来源|教育部

2008年起我国高校数量逐年平稳增长,截至2021年9月30日我国普通高等院校数量达2756所(不含港澳台高校)。

2020年河北高考人数,河北2020年高考人数约多少(2022年高招调查报告出炉)

△数据来源|教育部

从办学层次上来看,目前我国本、专科院校数量相对均衡,专科院校数量大于本科院校,且随着高职扩招的进行,差距有加大的趋势。

2021年,我国普通本科院校数量为1238所,职业本科32所,专科院校数量为1486所,专科院校相较上一年度增加18所。其中“双一流”建设高校147所,占本科院校的11.57%;“双高计划”建设高校197所,占专科院校的13.26%。

二、第二批“双一流”名单公布,淡化学校身份色彩,15所高校被警示

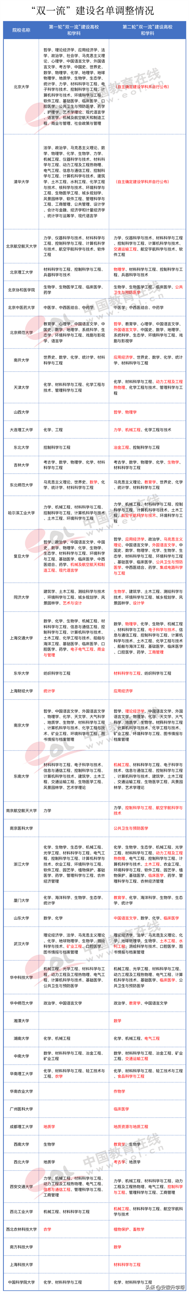
2022年2月,第二轮“双一流”建设高校及建设学科名单公布,此次公布的名单共有建设高校147所,除清北自主建设学科以外,“双一流”建设学科中数学、物理、化学、生物学等基础学科布局59个、工程类学科180个、哲学社会科学学科92个。总体上看,第二轮建设高校和学科的认定,未作“大进大出”的调整。“双一流”高校数量位居前三的省市分别是北京(34所)、江苏(16所)和上海(15所)。

此次公布的第二轮建设名单有如下重大变化:

一是淡化身份色彩,不再区分一流大学建设高校和一流学科建设高校; “双一流”重点在“建设”,学科为基础,而不是人为划定学校身份、层次。

二是新增了7所高校,其中广东3所,成为最大赢家。

新增名单如下:

1.山西大学:哲学、物理学

2.南京医科大学:公共卫生与预防医学

3.湘潭大学:数学

4.华南农业大学:作物学

5.广州医科大学:临床医学

6.南方科技大学:数学

7.上海科技大学:材料科学与工程

三是有43所高校的“双一流”建设学科名单进行了调整,各学科专业“有进有出”。其中北京大学、清华大学的建设学科自行公布。第二轮建设高校和学科的认定保持了建设范围的总体稳定,没有“大进大出”,有利于建设高校和建设学科保持定力、持续投入、汇聚力量、沉淀成果。

调整名单如下:

2020年河北高考人数,河北2020年高考人数约多少(2022年高招调查报告出炉)

四是对15所高校的16个专业给予公开警示,其中10个为首轮自定学科。被警示的原因是首轮建设成效并未完全达到预期、相比同类学科在整体发展水平、可持续发展能力和成长提升程度方面相对偏后。这些高校将于2023年接受再评价,届时未通过的,将调出建设范围。

名单如下:

1.北京中医药大学:中药学

2.内蒙古大学:生物学

3.辽宁大学:应用经济学

4.东北师范大学:数学(予以撤销,根据学科建设情况调整为“教育学”)

5.延边大学:外国语言文学

6.上海财经大学:统计学(予以撤销,根据学科建设情况调整为“应用经济学”)

7.宁波大学:力学

8.安徽大学:材料科学与工程

9.华中师范大学:中国语言文学

10.中南财经政法大学:法学

11.广西大学:土木工程

12.西藏大学:生态学

13.宁夏大学:化学工程与技术

14.新疆大学:化学、计算机科学与技术

15.海军军医大学:基础医学

这也是落实“双一流”当初确定的一个原则,即动态调整、有进有出,不再是终身制。

三、回应中国智造发展战略,新增理工科专业占半数

为了适应社会经济发展对人才培养的需求,教育部也在持续深化高校本科专业供给侧结构性改革。

根据教育部高等教育司的数据,党的十八大以来这十年中,共有265种新专业纳入本科专业目录,目前目录内专业771种;新增本科专业布点1.7万个,撤销或停招1万个。其中2021年,根据教育部公布的年度普通高等学校本科专业备案和审批结果,新增1961个专业点、撤销804个专业点,31种新专业正式纳入《普通高等学校本科专业目录》,列入2022年相关高校本科招生计划。

2020年河北高考人数,河北2020年高考人数约多少(2022年高招调查报告出炉)

新增本科专业中工学门类专业数量位居第一,加上理学门类专业共计达到了半数,这是人才需求结构变化在教育领域的投射。工学专业的增设呈现长期趋势。据统计,2013年至2018年工学类净增专业数量超过排名2至4位的管理学、艺术学、文学三类专业的总和,占新增专业总量的近四成。

新增专业中,“智慧”“智能”成为高频词汇。北京交通大学新增智能运输工程专业,哈尔滨工程大学新增智慧海洋技术专业,西北农林科技大学新增智慧林业和智慧水利专业,这些专业都是在全国高校中首次设置。以计算机技术辅助实现各行各业的信息化、数字化、智能化转型已经成为行业发展趋势,而精通计算机技术与行业知识的复合型人才在当下也成为社会的刚需。

2021年撤销的804个专业布点,主要是一些不能适应社会变化需求和就业率过低的专业。此外,为防止部分专业设置“过热”,相关部门也加大了对艺术类等专业调控力度。

四、从模拟填报看考生专业选择

1.学生更多关注工学、管理学、文学、医学、经济学、法学

据掌上高考数据,2021年考生和家长在志愿填报专业选择时,最关注的前20个本科专业包括工学(8个)、管理学(5)、文学(2)、医学(2)、经济学(1)以及法学(1)。

2020年河北高考人数,河北2020年高考人数约多少(2022年高招调查报告出炉)

△数据来源|掌上高考

2.就业稳定的师范专业和医学专业受追捧

近几年,大学生出现了考公务员热、考教师资格证热,在就业时追捧国企以及事业单位等体制内部门。在高考专业志愿选择上,和这些就业岗位相关的专业也受到高度关注,未来就业“稳定”的专业,录取分数也相对保持稳定,有的呈现上涨趋势,比如师范类院校中的师范类专业。

2020年河北高考人数,河北2020年高考人数约多少(2022年高招调查报告出炉)

△数据来源|浙江省考试院

2020年河北高考人数,河北2020年高考人数约多少(2022年高招调查报告出炉)

△数据来源|山东省考试院

第三章

两种类型的新型大学快速崛起,值得考生和家长关注

近20年来,一批新型大学兴起,近十年间发展尤为迅速。这些新型大学不仅建立时间“新”,发展模式更“新”,大致可分为两类,一类是小而精的研究型大学,如中国科学院大学、上海科技大学、南方科技大学、西湖大学,还有一类是独立法人的中外合作办学机构,以国际化为特色,如宁波诺丁汉大学、上海纽约大学等。这些高校有着相似的定位,“高起点,高定位,目标是建设世界一流大学”,都是国内高等教育改革的先行者。

2021年3月发布的《中华人民共和国国民经济和社会发展第十四个五年规划和2035年远景目标纲要》提出,支持发展新型研究型大学、新型研发机构等新型创新主体。目前,又有一批新型高校在筹建中,如深圳理工大学、东方理工大学、福耀科技大学、大湾区大学等。

一、“小而精”的研究型大学

自2012年南方科技大学按照“6+3+1”模式进行招生,从全国8个省共录取新生188人起,到今年西湖大学面向浙江省以综合评价招生方式招收60名本科生,新型研究型大学受到考生高度关注。

1.瞄准科技前沿,建设标准高

这些新型研究型大学在学科设置上更多瞄准科技前沿和关键领域,以理工科为主,注重交叉学科建设,更多地围绕信息、生命、材料等前沿科技进行学科布局与发展。在教育经费上都有巨大投入, 2022年,中国科学院大学经费预算45.3亿,南方科技大学37.56亿,上海科技大学15.88亿,如果模糊地按学生总量计算(这些经费有很多科研经费,并非学校日常经费),生均教育经费位居全国前列。

在师资队伍建设上,这批新型大学更注重高质量教师队伍的建设,对标世界一流大学,以高标准面向全球引才。

南方科技大学除了按高标准引入高质量教师,学校还制定实施国际通行的人才培养、评价制度。在2017年底,南方科技大学已签约引进教师550人,其中教学科研系列教师300人,包括院士20人(全职院士10人)。到2021年11月,学校已有教师1000多人,共有院士55人(其中全职院士34人)。

而依托中国科学院建立的上海科技大学,截至2021年12月,已选聘622位教授(特聘教授291位,常任教授到位312位,教学教授19位),其中包括诺贝尔奖获得者4位、中国科学院院士37位、中国工程院院士5位、美国国家科学院院士10位、美国人文和科学院院士7位、英国皇家学会院士2位。如此师资力量,按照1:10–1:12的师生比来配置。

2.生源规模小但质量高,招生和培养模式新

2020年河北高考人数,河北2020年高考人数约多少(2022年高招调查报告出炉)

新型大学致力于培养拔尖创新人才,招生规模小,在生源选拔上有更多自主权。其中南方科技大学,2021年本科招生数量为1160人,而中国科学院大学和上海科技大学则稳定在400余人。在招生模式上,也都采取了“综合评价、多元录取”的方式或混合录取方式。在培养模式上都注重早期科研培养,注重国际学术交流,学生在本科阶段就可以参与科研,走进实验室,并有丰富的海外学习交流机会。学生毕业后多数选择了境内外继续深造,2021年,国科大、南科大和上科大本科生深造比例分别为73.04%,70.01%和81.98%。 西湖大学今年招收的本科生更是提出本硕博贯通培养模式。

由于办学起点高,教育理念新,培养模式新,招生方式新,新型大学在生源质量上也都站在了一个高起点上。中国科学院大学的高考录取分数在绝大多数省市基本仅次于清北。而在进入第二批“双一流”高校名单之前,南科大和上科大的高考录取分数就可以媲美“985”和“211”高校。2021年,南方科技大学除海南省首年招生,22个省份录取新生的高考最低分省排名位次全部取得提升;在广东省,全部新生最低高考成绩连续三年居广东省内高校第一。上海科技大学2021年在不少省份的录取最高分都达到680分以上。

二、中外合作办学独立法人机构学校

1.国际化水平高,等于不出国的留学

独立法人中外合作办学机构设立之初的目标就是引入优质国际教育资源,高水平示范性发展,培养高质量国际化人才。目前,具有独立法人资格的中外合作办学机构共有9所。其中6所的外方合作院校世界排名都位居前300。

2020年河北高考人数,河北2020年高考人数约多少(2022年高招调查报告出炉)

在专业设置上,一方面根据中方院校专业建设情况体现特色专业,另一方面强化数学、化学等基础学科。在这9所院校中,开设最多的学科是:工学、理学、经济学;开设最多的专业是:数学与应用数学、经济学、计算机科学与技术、生物科学,经过多年发展,这些院校都走出了有自己特色的办学道路。

2020年河北高考人数,河北2020年高考人数约多少(2022年高招调查报告出炉)

中外合作办学的特色主要体现在国际化,从师资建设到学生培养模式都是如此。

这9所院校在师资队伍建设上目标都是建成一支一流的国际化教师团队,因此均面向全球进行招聘,超一半的教师来自港澳台及海外,具备较高的专业知识水平与国际交往能力。

以香港中文大学(深圳)为例,学校参照世界一流大学教师评聘方式,按照教学型、科研型和教学科研型三个系列进行学术评聘,采用全球招聘方式,严格遴选人才。截至2022年2月底,已面向全球引进了470余名国际知名优秀学者和研究人员,其中包括诺贝尔奖得主5名,图灵奖得主2名,菲尔兹奖1名,各国院士近30名,国家级特聘专家62名,美国电气电子工程师学会、美国工业与应用数学学会、美国运筹学和管理学研究协会、国际计算机学会等国际知名专业技术协会会士近40名。目前引进的教师100%具有在国际一流高校执教或研究工作经验。

在教学上,这些院校均实施外语教学,充分发挥双方院校的办学优势,打造国际化的教学环境与氛围,培养国际人才。各院校均为学生提供丰富的海外交流学习机会。

以广东以色列理工学院为例,学校采用专业课全英文教学。学生在低年级阶段将接受严格的英语训练,使学生具备在英语国家大学就读所需的同等语言水平,并为其进一步学习专业英语打好基础。学校采用更多交流互动的交际式教学法,通过引导式、研究型的学习,让学生真正成为学习的主角。

这类院校招生规模较小,同样走“小而精”路线。

2020年河北高考人数,河北2020年高考人数约多少(2022年高招调查报告出炉)

为了提升办学质量,除了提供优质的国际化教育资源,独立法人中外合作办学机构也希望能选拔出优质的生源。9所独立法人中外合作办学机构对考生的成绩都要求达到所在省份本科一批次录取线,部分机构会对外语语种和外语单科成绩提出要求。

2.招生选拔和深造去向体现合作办学特色

为了招到更合适的学生,这类办学机构主要采用两种招生选拔方式,即完全以高考成绩为选拔依据的普通高考招生选拔方式和在高考成绩基础上的综合评价录取招生方式。其中上海纽约大学、昆山杜克大学和深圳北理莫斯科大学完全采用综合评价录取方式,通过“校园开放日”等活动,让学校和学生相互之间有全面深入的了解,更好的做出“双向选择”。有5所独立法人合作办学机构采用了混合录取模式。广东以色列理工学院完全采用普通高考录取模式。具体情况如表所示:

2020年河北高考人数,河北2020年高考人数约多少(2022年高招调查报告出炉)

虽然独立法人合作办学机构办学历史仅有十几年的时间,但凭借国际化优质资源,高质量的教学和海外升学方面的优势,赢得了越来越多考生的青睐,生源质量持续提升。

以宁波诺丁汉大学在浙江省的招生情况为例,多年来其在浙江省的最低录取分数线均高于浙江省一本线,且差距逐渐扩大。宁波诺丁汉大学理科在浙江省的录取平均分与浙江省一本线的分差由2006年的19分扩大到了2016年的28分,文科2013年最低录取分数线仅高于浙江省一本线6分,而2016年已扩大到了20分。2017年新高考改革后,宁波诺丁汉大学在浙江省内的最低录取分依旧高于浙江省一段线,2020年受疫情和国际大环境影响,录取分数出现了下滑,2021年开始趋稳。

中外合作办学机构的毕业生选择继续深造的比例非常高,均超过60%,在选择境外深造的学生中进入全球著名院校的比例也比较高。

2020年河北高考人数,河北2020年高考人数约多少(2022年高招调查报告出炉)

第四章

第三批新高考省份平稳落地,

第四批高考综合改革启动

2021年9月,黑龙江、甘肃、吉林、安徽、江西、贵州、广西7个省份公布了“新高考”改革方案,将从2021年秋季入学的高中一年级学生开始实施,2024落地,第四批高考综合改革正式启动。至此,全国2/3的省份都迈入新高考时代。

此前,已有14个省市开启了新一轮考试招生制度改革,从东部试点省市向中西部省份稳步推进。2014年,国务院发布《关于深化考试招生制度改革的实施意见》,上海、浙江作为首批试点省份率先启动了新高考综合改革;2017年,北京、天津、山东、海南4省市启动第二批高考综合改革试点。2018年,河北、辽宁、江苏、福建、湖北、湖南、广东、重庆8省市第三批启动试点。

一、老高考学生即将成为“少数派”

2021年,前三批改革14省市高考报名人数合计为477.95万人,占全国高考报名人数的43.7%,第四批改革七省高考报名人数为264.57万人,占全国高考报名人数的24.2%,合计占比超过67%。这意味着,在2024年高考中,老高考学生将成为“少数派”。

2020年河北高考人数,河北2020年高考人数约多少(2022年高招调查报告出炉)

△数据来源|教育部

2020年河北高考人数,河北2020年高考人数约多少(2022年高招调查报告出炉)

△数据来源|教育部

二、第四批改革省份继续坚持“3+1+2”

1.选科均采用“3+1+2”模式

第四批改革省份均采用了第三批改革省份的“3+1+2”模式,在充分保障学生选择权的情况下,为遏制功利选科,对于学生的选科做出适当限制。物理、历史设置为首选科目,必选其一且不能兼报,强调了物理、历史的基础性学科地位。

2020年河北高考人数,河北2020年高考人数约多少(2022年高招调查报告出炉)

△图:3+1+2模式 (资料来源|各省市考试院)

2020年河北高考人数,河北2020年高考人数约多少(2022年高招调查报告出炉)

△“3+1+2”模式与“3+3”模式对比

2.新的招录模式和志愿填报方式将给予考生更大选择权

(1)按物理、历史分别编制计划,分开录取

“3+1+2”模式下,招生录取方式也发生了变化,即按限选科目物理和历史两个序列分列招生计划,分开划线投档录取。高校将分物理科目类和历史科目类两个类别分别编制招生计划;考试院将按物理和历史分开划定录取控制分数线,在录取时,也将按照选物理的考生和选历史的考生两个序列分别排队录取。这和传统文理分科时的招生录取模式接近,但与传统的文理分科相比又有改进,目标导向不同,科目组合不同。

(2)本科批次合并,让考生院校选择层次扩大

第四批改革七省都将在新高考模式下进一步减少录取批次,优化平行志愿投档和录取办法。没有了批次线的限制,让考生在院校的选择上层次扩大、选择机会更多。

(3)专业优先的志愿填报方式赋予考生更多选择权

2020年河北高考人数,河北2020年高考人数约多少(2022年高招调查报告出炉)

第四批改革省份,除贵州外,其余六省均采用了以上海为代表的“院校志愿组”模式。相比较传统高考的志愿填报方式,考生在专业和院校的选择上更灵活,选择空间也更大。

贵州省则在普通类志愿填报模式中采用了以浙江为代表的“专业(类)+院校”志愿模式。“1个专业(类)+1个学校”为1个志愿单位,无专业服从调剂志愿。与传统填报模式相比,考生填报的专业均为自己主动选择的,且不再设有“是否服从调剂”选项,考生不会被调剂到其他未填报的专业,最大程度满足了考生对专业的录取满意度。

这两种新模式一是尊重了考生的专业选择权,很好地满足考生的专业发展和职业规划需要,促进学生的个性特长发展。二是促进高校进一步加强学科专业建设。新的强调学科专业的招生录取方式,更强调相关学科专业的水平而非学校层次,对高校的专业建设和人才培养都提出了更高要求。

三、进一步完善选科引导机制,理工农医类专业强化对物理化学的选科要求

首轮高考改革试点过程中,因为功利算计,出现了“弃学物理”的现象。

为有效引导考生家长理智选择,促进学生全面发展,在调整3+3为3+1+2的同时,2018年初教育部下发了《普通高校本科招生专业选考科目要求指引(试行)》(以下简称《教育部指引》)。其中,要求19个专业类必选物理,占总专业类数的20.4%;29个专业类允许“不提科目要求”,占总专业类数的31.2%。

2021年7月,教育部办公厅又印发了新的《普通高校本科招生专业选考科目要求指引(通用版)》的通知,要求从2021秋季开始入学的新高一开始实施。

此次《选考科目要求指引》共计修改196个专业,所列出的92个专业类里,65个专业类要求必选物理,占比70.65%,56个专业类要求必选化学,占比60.87%,55个专业类要求必选物理+化学、占比59.78%。

其中,理学、工学、农学、医学4个学科门类,一共61个专业类中55个要求必选物理+化学,占比达90.16%。

从院校自行设定选科要求,到2018年初版选科指引,再到2021年新版选科指引,不难发现,对物理、化学的要求在不断提升。

2020年河北高考人数,河北2020年高考人数约多少(2022年高招调查报告出炉)

四、综合评价招生模式稳步推进

随着高考改革的深入推进,综合评价改革试点工作逐步展开,范围不断扩大,招生人数也不断上升。据不完全统计,2022年全国共有99所高校开展综合评价招生试点,其中14所高校面向多省份(如下图),85所高校面向省内进行综合评价招生。

2020年河北高考人数,河北2020年高考人数约多少(2022年高招调查报告出炉)

△数据来源|阳光高考官网

浙江省实施综合评价招生的规模最大。2011年,浙江省率先在浙江工业大学、杭州师范大学和中国美术学院三所省内高校实施“三位一体”综合评价招生试点,到2018年以后,在浙江省实施“三位一体”招生的省内外高校在60所左右,2021年这一数字为57所。下图为浙江省内进行“三位一体”的招生院校数量。

2020年河北高考人数,河北2020年高考人数约多少(2022年高招调查报告出炉)

△数据来源|浙江省教育考试院

各省综合评价招生的计划招生数也在逐年增长。2017年-2021年,山东大学、中国海洋大学、中国石油大学(华东)、哈尔滨工业大学(威海)、青岛大学、山东师范大学、山东科技大学、青岛科技大学、山东财经大学等9所山东省本科高校在山东省综合评价招生人数从1010人增长到1920人,增幅达90%。

2020年河北高考人数,河北2020年高考人数约多少(2022年高招调查报告出炉)

△数据来源|山东省教育招生考试院

第五章

强基计划深入实施,试点院校增加3所,报名人数腰斩

2020年,教育部发布《教育部关于在部分高校开展基础学科招生改革试点工作的意见》(教学〔2020〕1号),标志着强基计划开始实行。

当今世界正处于百年未有之大变局中,国际环境日趋复杂,全球科技竞争日益激烈。科技的竞争就是人才的竞争。没有扎实的“理”,就没有优秀的“工”,我国要实现关键技术突破,抢占科学技术的制高点,赢得在国际竞争中的主动权,亟需高素质的创新人才,尤其是在基础科学领域的人才。

强基计划正是为了解决国家重大战略需求,选拔和培养基础学科的拔尖乃至领军人才。从这一定位出发,强基计划聚焦高端芯片与软件、智能科技、新材料、先进制造和国家安全等关键领域以及国家人才紧缺的人文社会科学领域,重点招生的学科专业为:数学、物理、化学、生物及历史、哲学、古文字学等基础学科,2022年招生重点又提出了力学、基础医学、育种等相关专业。

强基计划的核心,是在部分重点高校开展一种新的招生录取模式。这些高校可以在部分基础学科设立特殊的招生通道,组织通过报名的学生参加额外的考试,最后综合学生的高考成绩和学校考试成绩择优录取。

一、 强基计划试点进展顺利,今年新增3所试点高校

2020年是强基计划实施的第一年,全国共有36所试点高校开展强基计划招生工作。这些高校均为“一流大学”(A档),也都是原来的“985”工程计划高校。

2021年,开展强基计划的高校名单没有变化,依然是36所。经过两年时间验证,强基计划试点进展顺利,在全国范围内受到家长和考生的热捧。在此基础上,2022年,除以往的36所试点高校外,东北大学、湖南大学、西北农林科技大学3所高校也开启了强基计划。至此,原来的“985”高校全部入选强基计划。

2020年河北高考人数,河北2020年高考人数约多少(2022年高招调查报告出炉)

新加入的3所高校中,湖南大学招生专业为化学,西北农林科技大学招生专业为种子科学与工程(生物育种)、动物科学(生物育种),都是学校的“王牌”专业。东北大学也将本校在全国名列前茅的自动化专业作为首年强基招生的唯一专业。

二、强基报考更加理智,今年整体报名人次下降60%

2020年作为“强基元年”,据媒体报道,强基计划报考人次达到了空前的130余万人次。是当年36所强基计划试点高校招生总计划6090人的200多倍,令人惊叹。2021年,强基计划依旧火爆,据媒体报道报名人次高达180万人次,比前一年增加了50万以上。

但是,2022年的强基计划却没有延续前两年的火热,报名人次跌落至86万余人次,相比上一年大减约101万。39所高校中,中国海洋大学、华中科技大学、复旦大学等报名人次相比去年减少了60%以上,南京大学、浙江大学、上海交通大学等减少了50%以下。今年也是强基计划开展以来,首次有高校出现报名人次不足1万的情况。

分析强基计划今年“遇冷”的原因,最主要的原因还是家长和学生在报考时更加趋于理智。强基计划出台的目的,是为基础学科输送人才,而基础学科往往需要长期坐冷板凳,没有年复一年的刻苦学习和潜心钻研很难有成果。同时,根据强基计划的要求,不允许通过强基计划录取的学生转专业,这意味着想通过强基计划作为进入名校跳板的道路是不通的。

其次,想通过强基计划的难度客观来说比较大,超高的报录比倒逼着家长和学生恢复冷静。拿2021年来说,报名人次最多的是华中科技大学,计划招生120名,报名人次达到95000多;北京大学、浙江大学、南京大学、清华大学的报名人次均在80000以上;电子科技大学计划招收名额仅30个,竟有28000多人次报名,报录比接近1000:1,实际考上的概率很低。

2020年河北高考人数,河北2020年高考人数约多少(2022年高招调查报告出炉)

前两年报考人数较多,也和原来“自主招生”惯性有关,一些同学做了长期准备,在培训机构的蛊惑下,盲目报考。伴随考生和家长对强基计划的熟悉,报名人数开始回归理智。

强基计划报名人数下跌并非坏事,因为它并不适用于所有人,录取对象既要学习优秀,能够应对基础学科的学习要求,又要心无旁骛,有志于科研工作。通过筛选,招收到愿意为基础学科长期耕耘、长久付出且有热情有能力的研究人才,既符合国家实行强基计划的初心使命,也能够减少高校教育资源的错配,更能避免学生为追求名校而误入不喜欢不擅长的学科,将使国家、学校和学生多方受益。

三、聚焦基础学科,增加工科,2022年各校强基计划招生简章稳中有变

对比前两年强基计划招生以基础学科专业为主的情况,今年部分高校还新增了一些与基础学科关联的新型交叉学科专业和强势学科,突破了单纯基础学科的限制。

比如,被誉为“国防七子”之一的北京理工大学在往年的数学与应用数学、应用物理学等专业的基础上,新增了开办不久的智能无人系统技术;西北工业大学在数学类、应用物理学、化学类之外,首次招收全国排名前列的航空航天类专业,并在招生简章中强调将“瞄准航空航天科技前沿和关键领域,致力于打造世界航空航天人才培养和科技创新高地”。

其实,在基础学科中,多数高校招生的数学类专业实际上是具备较强就业竞争力的,一些高校还在数学类专业下细分出信息与计算科学专业,并事实上开展数学与计算机专业的交叉培养(如清华、北航、中科大、哈工大等)。

2020年河北高考人数,河北2020年高考人数约多少(2022年高招调查报告出炉)

在专业上稍加开放的同时,高校的一些政策微调显示出“收紧”的迹象。由于2021年报名人数剧增,2022年几所高校又收窄了入围人数限制。比如,山东大学、天津大学从6倍改为5倍,西安交通大学、同济大学从5倍改为4倍,南京大学从6倍改为4倍。今年没有一所高校扩大入围系数。

第六章

进一步严格规范高校特殊类型招生,确保公平红线

公平公正仍然是高考的核心,在过去的一年,教育部继续严管各类特殊类型招生。

2021年10月,教育部办公厅发布《关于做好2022年普通高等学校部分特殊类型招生工作的通知》,《通知》中对落实工作责任和疫情防控要求、加强管理和监督等提出了“四个严格”,具体12条要求,力争为特殊类型招生保驾护航。

一、艺考热度反弹,艺体类招生制度再收紧,继续提高文化课要求和占比

2022年,疫情和改革带来的艺考寒冬正在褪去,艺考的热度有所反弹。从24省份公布的美术联考的人数可以看到,今年考生人数有不小的涨幅:

2020年河北高考人数,河北2020年高考人数约多少(2022年高招调查报告出炉)

△数据来源|各省教育厅

与人数反弹形成对比的,是招生制度的持续收紧。

在3年前已经大规模收紧艺术类招生对文化课要求的基础上,2021年9月,教育部发布《关于进一步加强和改进普通高等学校艺术类专业考试招生工作的指导意见》,明确要求,到2024年,基本建立健全高校艺术类专业考试招生制度。

《指导意见》中特别需要注意几点:

1.改进专业考试方式,大力推进艺术专业分类考试,积极扩大省级统考范围,到2024年基本实现艺术类专业省级统考全覆盖。在此基础上,进一步大幅压缩校考规模,在参加省级专业测试后,才能获得少数保留校考资格的高校举办的校考,且规模不能超过招生计划的6-8倍。

2.逐步提高高考文化课成绩要求,切实扭转部分高校艺术专业人才选拔“重专业轻文化”的倾向。到2024年,使用省级统考成绩作为专业考试成绩的艺术类专业,在考生高考文化课成绩和省级统考成绩均达到所在省(区、市)艺术类专业录取最低控制分数线基础上,依据考生高考文化课成绩和省级统考成绩按比例合成的综合成绩进行平行志愿择优录取,其中高考文化课成绩所占比例原则上不低于50%。

同样,对于高水平运动队,所有的14个专业测试则将全部由国家体育总局相关部门负责,取消了高校的测试资格;在文化课要求上,需要达到本科线80%,对于入校后准备就读普通专业的,则需要达到该专业录取分数线下20分以内,否则只能就读体育专业。

二、少数民族加分政策持续收紧,多地逐步减少地方性加分项目分值直至取消

教育部在2022年2月发布的《2022年普通高等学校招生工作规定》中,对于本年度少数民族加分政策做出了具体介绍。《规定》表示,边疆、山区、牧区、少数民族聚居地区的少数民族考生,在高考投档的时候,可在其文化统考成绩总分的基础上增加一定分数投档。达到高校投档条件的,由高校审查决定是否录取,最多不超过20分。

近年来,各地在教育部要求的基础上,严格控制少数民族加分政策,多地逐步减少地方性加分项目分值,直至取消。

比如,安徽省《关于进一步调整和规范高考加分工作的实施方案》规定,自2022年起,取消“侨眷、港澳同胞及其眷属”和“少数民族聚居地区少数民族考生”两项地方性加分项目。近年各地对少数民族加分控制日趋严格。比如,2023年起,江西省对民族乡(贵溪市樟坪畲族乡等8个民族乡)和民族村(铅山县陈坊乡长寿畲族村等82个民族村)的少数民族考生加5分的政策将取消;2024年起,内蒙古自治区针对蒙古族、达斡尔族、鄂伦春族、鄂温克族和俄罗斯族五个少数民族考生高考加分分值,将逐步降低。

三、严控英语类专业保送生,2024年起,外国语学校保送生只能学习外语专业

根据教育部规定,2022年仅4类人员具备高校保送资格,分别是:中学生学科奥林匹克竞赛国家集训队成员、部分外国语中学推荐优秀学生、公安英烈子女、退役运动员。

除公安英烈子女类名单外,阳光高考网公布了2022年保送生资格名单,共计2877人,其中,竞赛类保送生351人,外语类保送生1653人,优秀运动员保送生873人。

根据数字可以看出,外语类保送生占据了大头。但是,根据2022年教育部对特殊类型招生的规定,2024年起,除北京外国语大学、上海外国语大学、外交学院可继续招收一定数量的外国语中学推荐保送生安排在英语语种相关专业,其他高校招收的外国语中学推荐保送生均安排在除英语以外的小语种相关专业,鼓励高校培养“小语种+”复合型人才。严禁高校以保送生招生形式将外国语中学推荐保送的学生录取或调整到非外语类专业。

始于上世纪五六十年代的外国语人才保送政策是在特定历史条件下的一个特殊政策,在当下,已经失去了必要性。这一新政虽然对外国语学校是个打击,但对于高考的公平,却是一次有力的保障。

来源:中国教育在线



本文关键词:2020河北高考人数多少人,河北2020年高考人数是多少,河北2020年参加高考人数是多少,河北2020高考人数多少人,2020年河北省高考人数大概多少。这就是关于《2020年河北高考人数,河北2020年高考人数约多少(2022年高招调查报告出炉)》的所有内容,希望对您能有所帮助!

本文链接:https://bk.89qw.com/a-519806

最近发表
网站分类