手机版

百科生活 投稿

长沙师范学院专升本,长沙师范学院专升本考试缴费时间及流程(长沙师范学院关于做好2020年专升本工作的通知)

百科 2026-02-15 14:33:35 投稿 阅读:7371次

关于【长沙师范学院专升本】,长沙师范学院专升本考试缴费时间及流程,今天小编给您分享一下,如果对您有所帮助别忘了关注本站哦。

  • 内容导航:
  • 1、长沙师范学院专升本考试缴费时间及流程
  • 2、长沙师范学院关于做好2020年专升本工作的通知

1、长沙师范学院专升本考试缴费时间及流程

据省财政厅、省发改委有关文件规定,2022年所有报名参加“专升本”考试的学生必须交纳相应的考试费方可参加考试,未交考试费者视为放弃考试资格。具体要求如下:

1.收费标准:130元/人。

2.收费方式:通过微信或支付宝缴纳,不支持其他收费方式。

(1)直接搜索微信公众号“湖南非税”或扫下图(湖南非税公众号二维码)。

步骤:在线缴费→教育缴费→地区选湖南省本级→学校选长沙师范学院→缴费类别选报名考试费→号码类型选身份证号→填入考生身份证号和姓名→输入验证码后查询缴费。

(2)直接用微信或支付宝扫下面我校湖南非税二维码快捷进入缴费界面。

步骤:地区选湖南省本级→学校选长沙师范学院→缴费类别选报名考试费→号码类型选身份证号→填入考生身份证号和姓名→输入验证码后查询缴费。

3.缴费日期:2022年4月7日—2022年4月15日16:00时止。

2、长沙师范学院关于做好2020年专升本工作的通知

各二级学院:

根据湖南省教育厅《关于印发<湖南省普通高等教育"专升本"工作实施办法>的通知》(湘教发〔2018〕1号)、《关于认真做好 2018 年"专升本"生源择优推荐工作的通知》(湘教通〔2018〕114 号)精神,我校2020年将继续举办"专升本"教育,拟从我校专科应届毕业生中选拔优秀学生进入我校或吉首大学的相关本科专业三年级学习,修满规定年限,考核合格,可获得本科毕业证书及学士学位证书。为组织好我校2020年"专升本"学生的选拔工作,现将有关事项通知下:

一、选拔范围及比例

1.选拔范围为我校2020年普通全日制应届专科毕业生,各专业公费定向生按政策不参加"专升本"选拔。(我校拟接收"专升本"学生的本科专业名单见附件1,吉首大学拟接收我校"专升本"学生的本科专业名单参见附件2)。

2.推荐参加"专升本"选拔考试的学生必须为各专业平均成绩排名前20%的应届毕业生。若前20%内有学生自动放弃"专升本"选拔资格的可以依次递补。因成绩不合格而降过级的应届毕业生不得推荐。选拔录取比例按本科录取专业分别计算,控制在参加考试学生总数的50%以内(我校专科专业对应的本科学校与专业、报名指标参见附件3)。

二、推荐条件

1.遵守宪法和法律、法规;

2.遵守学校章程和规章制度;

3.德、智、体、美等方面全面发展;

4.各课程平均成绩排名进入本专业应届毕业生总数的前 20%(以该课程初次考试或考核的成绩为准)。

三、选拔程序及要求

1.报名。各推荐单位须将此次"专升本"的有关规定和要求向选拔范围内的所有学生公告,并通知有意愿且符合条件的学生报名。并于3月13日前完成推荐工作,将《长沙师范学院2020年"专升本"学生推荐名单》(附件4)报送我校教务处学籍管理科。

2.审核。我校教务处将严格按推荐条件选拔推荐对象,对不符合推荐条件者予以退回并不予补报。审核结果将在3月14日前在我校网站及显著宣传位置公布。

3.网上注册。各推荐单位按我校教务处提供的审核通过名单,通知学生于2020年3月15日—4月1日在湖南省教育厅指定网上注册及网络报名,未网上注册及网络报名者视为放弃推荐资格。同时,各推荐单位认真组织学生填写《湖南省2020年普通高等教育学生"专升本"报名表》(附件5),于4月2日前将报名表报送我校教务处学籍管理科(如因疫情省厅推迟网上报名,我校报送时间另行通知)。

4.网上公示。网上注册及网络报名结束后,相关结果通过"湖南省普通高等教育专升本信息管理平台"予以公示,公示期7天。公示无异议后由接收学校汇总报名数据上报省教育厅高等教育处审核。

5.选拔考试。"专升本"选拔考试由接收学校统一组织实施,考试时间暂定于2020年5上中旬(具体时间地点和安排另行通知)。各专业考试科目均为3门,每科总分100分,共300分,考试时间均为120分钟。接收学校2020年"专升本"各专业考试科目具体参见附件6。

四、录取与注册

1.根据选拔考试成绩,结合推荐单位意见和学生平时的综合表现情况,分本科专业按不超过控制比例和省教育厅下达的"专升本"计划数确定预录取名单。

2.预录取名单在合作的双方学校公示7天,无异议后正式确定录取名单并报省教育厅审核。

3.专升本录取名单审核通过后,由接收学校发放"专升本"录取通知书,推荐学校统一到接收学校领取录取通知书并发放到学生本人,学生按录取通知书要求办理本科入学报到手续,进入本科学校学习。

五、其它事项

1.我校从本年度起仅接收本校学生"专升本"和推荐相关专业学生去吉首大学"专升本"外,不再接收外校学生"专升本"。

2.如有政策疑问,请认真阅读省教育厅《关于印发<湖南省普通高等教育"专升本"工作实施办法>的通知》(湘教发〔2018〕1号)文件。

3."专升本"学生进入本科学校学习后,执行本科学校的学籍管理规定,不得以专科学历就业的同时采取业余形式就读本科。"专升本"学生完成本科学业后,按照《教育部关于加强高等学校学历证书规范管理的通知》(教学〔2002〕15号)规定,颁发本科毕业证书,证书内容须填写"在我校XX专业专科起点本科学习",学习时间按进入本科阶段学习的实际时间填写。符合学士学位授予条件者,按国务院学位办、教育部有关规定授予学士学位。

4.高职高专在校生应征入伍退役后需按期复学并完成专科学业,在部队服役期间荣立三等功及以上荣誉的,可免试随同本校本专业学生进入对应的本科学校对应专业学习,不计入推荐和录取比例。学生本人须提交原所在部队下发的嘉奖令(通令)、个人记功登记(报告)表等的复印件(加盖与原件相符的公章)及其他相关佐证材料,报"接收院校"和省教育厅审查。

5.咨询及举报方式。教务处学籍管理科李老师;纪检(监察)办公室李老师。

附件:

1.长沙师范学院拟接收"专升本"学生的本科专业名单

2.吉首大学拟接收我校"专升本"学生的本科专业名单

3.专科专业对应的本科学校与专业及各专业报名指标

4.长沙师范学院2020年"专升本"学生推荐名单

5.湖南省2020年普通高等教育学生"专升本"报名表

6.接收学校2020年"专升本"各专业考试科目

7.长沙师范学院2020年"专升本"考试课程参考书目

附件1:长沙师范学院拟接收"专升本"学生的本科专业名单

长沙师范学院专升本,长沙师范学院专升本考试缴费时间及流程(长沙师范学院关于做好2020年专升本工作的通知)

注:考试参考书目请参考附件7。

附件2 :吉首大学拟接收我校"专升本"学生的本科专业名单

长沙师范学院专升本,长沙师范学院专升本考试缴费时间及流程(长沙师范学院关于做好2020年专升本工作的通知)

注:吉首大学考试参考书目请查询吉首大学官网

附件3:长沙师范学院专科专业对应的本科学校与专业及各专业报名指标

长沙师范学院专升本,长沙师范学院专升本考试缴费时间及流程(长沙师范学院关于做好2020年专升本工作的通知)

附件4:长沙师范学院2020年"专升本"学生推荐名单

推荐单位(盖章): 接收学校:

长沙师范学院专升本,长沙师范学院专升本考试缴费时间及流程(长沙师范学院关于做好2020年专升本工作的通知)

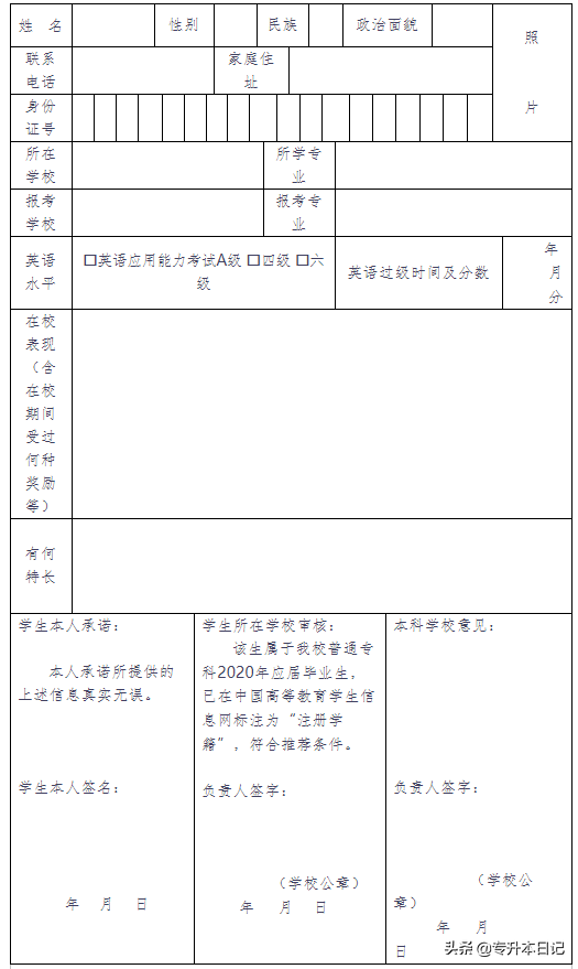
附件5:湖南省2020年普通高等教育学生"专升本"报名表

长沙师范学院专升本,长沙师范学院专升本考试缴费时间及流程(长沙师范学院关于做好2020年专升本工作的通知)

附件6:接收学校2020年"专升本"各专业考试科目

本文关键词:湖南师范大学专升本报名时间,长沙师范学院专升本招生,长沙师范学院专升本考试科目,长沙师范学院专升本学费,长沙师范学院专升本考什么。这就是关于《长沙师范学院专升本,长沙师范学院专升本考试缴费时间及流程(长沙师范学院关于做好2020年专升本工作的通知)》的所有内容,希望对您能有所帮助!

本文链接:https://bk.89qw.com/a-520541

最近发表
网站分类