手机版

百科生活 投稿

为什么AE导入音频没有声音,为什么ae导出的视频没有声音(克隆与声音的结合)

百科 2026-02-13 02:34:57 投稿 阅读:8281次

关于【为什么AE导入音频没有声音】,为什么ae导出的视频没有声音,今天小编给您分享一下,如果对您有所帮助别忘了关注本站哦。

  • 内容导航:
  • 1、为什么AE导入音频没有声音
  • 2、基础c4d教程:克隆与声音的结合

1、为什么AE导入音频没有声音

1、先看下导入的视频的音频属性是否正常,在视频的waveform属性里面查看;

2、如果属性正常,首先要降低视频预览的清晰度;

3、按小键盘的0键,进行视频的预览;

4、绿色线条从头到尾,再次按小键盘的0键进行视频的预览,预览是带有声音的;

5、编辑完成输出的时候,勾选声音的输出选项。

2、基础c4d教程:克隆与声音的结合

一、效果图

不知道你们有没有注意过效果器里面的声音功能,他有点类似AE的声音效果(忘记叫啥了),只不过一个是平面的,一个是3D的。C4D的声音功能是可以让物体跟着声音的频率来震动,达到不一样的效果。

为什么AE导入音频没有声音,为什么ae导出的视频没有声音(克隆与声音的结合)

二、教程

1、

  • 首先打开我们的C4D

为什么AE导入音频没有声音,为什么ae导出的视频没有声音(克隆与声音的结合)

2、

  • 文件-新建
  • N-B键打开光影效果(线条)
  • 长按立方体,新建一个球体,将尺寸改为10

为什么AE导入音频没有声音,为什么ae导出的视频没有声音(克隆与声音的结合)

2、

  • 长按运动图形,新建一个克隆
  • 将球体放到克隆下方
  • 数量改为25,位置X改为12,Y改为0
  • 点击球体图层,右键模拟标签-刚体-力,将跟随位移和跟随旋转改为6

为什么AE导入音频没有声音,为什么ae导出的视频没有声音(克隆与声音的结合)

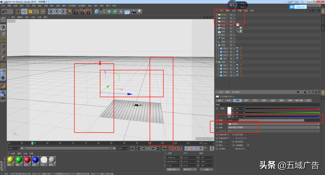
3、

  • 点击克隆,长按运动图形-效果器-声音
  • 点击声音,在声音文件导入我们准备好的WAV格式
  • 我这段声音前45帧没有,所以我将时间线改为45帧到120帧
  • 在参数里,我们勾选缩放和等比例缩放,缩放改为-5
  • 在变形器里,我们将变形改为对象

为什么AE导入音频没有声音,为什么ae导出的视频没有声音(克隆与声音的结合)

4、

  • 点击克隆,长按运动图形-效果器-随机
  • 将随机模式改为湍流;参数里,勾选缩放和等比例缩放,缩放改为-2

为什么AE导入音频没有声音,为什么ae导出的视频没有声音(克隆与声音的结合)

5、

  • 点击克隆,长按运动图形-效果器-延迟
  • 点击延迟将模式改为弹簧
  • 点击球体图层,按ctrl键,复制3个球体到克隆下方
  • 点击克隆,复制,得到克隆1,改为点缀
  • 全选点缀下方的所有球体,将尺寸都改为2
  • 再点击点缀下方球体的所有刚体标签,将力的跟随位移和跟随旋转改为0

为什么AE导入音频没有声音,为什么ae导出的视频没有声音(克隆与声音的结合)

6、

  • 点击克隆,将位置X改为0
  • 按鼠标中键,在4视图里,将点缀移动到克隆的中间
  • 时间线移动到45帧,将数量改为0,打上关键帧
  • 时间线移动到120帧,将数量改为80,打上关键帧

为什么AE导入音频没有声音,为什么ae导出的视频没有声音(克隆与声音的结合)

7、

  • 新建一个地面,右键模拟标签-碰撞体
  • 长按地面,新建一个背景,右键C4D标签-合成,勾选合成背景
  • 新建一个材质球,命名为背景
  • 将反射关闭,拖动材质球到地面和背景上

为什么AE导入音频没有声音,为什么ae导出的视频没有声音(克隆与声音的结合)

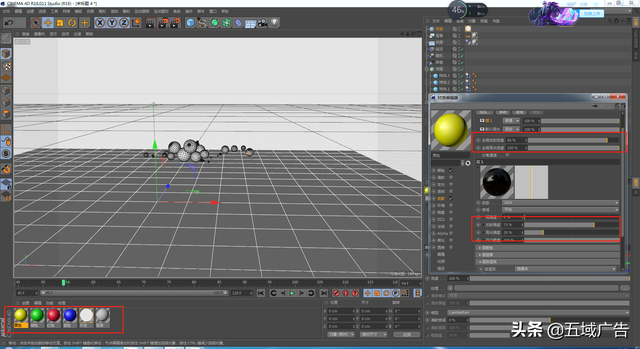
8、

  • 长按地面,新建一个天空
  • 在新建一个材质球,改名为天空
  • 将颜色和反射关闭,勾选发光,强度改为90
  • 将材质球拖到天空上
  • 新建一个材质球,改名为蓝色
  • 颜色模式改为HSV,H改为237,S改为94,V改为98;反射里,添加GGX,全局反射强度改为86,反射强度改为73,层菲涅耳里,菲涅耳改为绝缘体
  • 复制蓝色材质球,改名红色
  • 颜色H改为349,S改为90,V改为93
  • 复制蓝色材质球,改名绿色
  • 颜色H改为123,S改为95,V改为89
  • 复制蓝色材质球,改名黄色
  • 颜色H改为60,S改为99,V改为93

为什么AE导入音频没有声音,为什么ae导出的视频没有声音(克隆与声音的结合)

8、

  • 长按灯光,新建一个区域光
  • 将水平尺寸改为1773,垂直尺寸改为2541,投影改为阴影贴图(软阴影)
  • 移动区域光到物体上方旋转90度向下
  • 复制灯光,得到灯光1
  • 移动到物体右边,旋转90度向左,将强度改为80
  • 复制灯光,得到灯光2
  • 移动到物体左边,旋转90度向右,将强度改为80
  • 渲染设置里将输出帧频改为25,帧范围改为预览模式,效果添加全局光照和环境吸收

为什么AE导入音频没有声音,为什么ae导出的视频没有声音(克隆与声音的结合)

结语:今天的知识点就是声音功能,我们利用这个功能可以制作一个跟随音乐节奏调动的物体,而为这个物体添加一些效果器里面的其他功能,使其更加美观和符合我们的要求。

本文关键词:ae中导入音频没有声音,ae视频导入没有声音,视频导入ae没有声音,为什么导入ae的视频没有声音,ae导出音频没有声音。这就是关于《为什么AE导入音频没有声音,为什么ae导出的视频没有声音(克隆与声音的结合)》的所有内容,希望对您能有所帮助!

本文链接:https://bk.89qw.com/a-520585

最近发表
网站分类