手机版

百科生活 财讯

六大行是哪几个银行,六大国有银行中哪六家(国有六大行各项指标大PK)

百科 2026-02-07 02:03:41 财讯 阅读:3178次

关于【六大行是哪几个银行】:六大国有银行中哪六家? 哪些银行是中国六大银行,今天小编给您分享一下,如果对您有所帮助别忘了关注本站哦。

  • 内容导航:
  • 1、六大行是哪几个银行:六大国有银行中哪六家? 哪些银行是中国六大银行
  • 2、国有六大行各项指标大PK!(2008-2019)

1、六大行是哪几个银行:六大国有银行中哪六家? 哪些银行是中国六大银行

六大国有银行是指中国工商银行、中国农业银行、中国银行、中国建设银行、邮政银行和交通银行。六大国有银行的业务普遍多样化。它们是中国投资界最强大的资本。它们具有无与伦比的整体实力,这意味着中国投资界最强大的资本和整体实力。以上是六大国有银行的六大相关内容。

什么是国有银行?

国有银行,即国有银行,是指由国家(财政部、中央汇金公司)直接监管的大中型银行。中国人民银行成立于1948年12月。1949年以后,在收集官僚资本主义资本银行的基础上,在中国人民银行的领导下,将原官僚资本主义资本银行改造为新的中国银行、交通银行和农业合作银行。之后,中国人民建设银行、中国农业银行等新成立改制。1981年12月,中国投资银行在中国成立,申请海外融资基本建设资产的投资银行信贷。(ChinaInvestmentBank)。本文主要写了六大国有银行的六个相关知识点,仅供参考。

2、国有六大行各项指标大PK!(2008-2019)

作者丨任涛

来源丨任博宏观论道

原标题丨恒者恒强:十年历史演变下的国有六大行

【目录】

六大行是哪几个银行,六大国有银行中哪六家(国有六大行各项指标大PK)

【正文】

截止目前国有六大行已全部公布2019年年报,我们尝试拉长期限来全面剖析国有六大行十年历史演变下的经营情况。

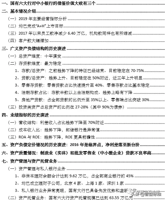
一、国有六大行对中小银行的借鉴价值大致有三个

很多人可能觉得国有大行的分析并无太多价值,但事实上国有六大行对中小银行的借鉴价值可以体现在以下三个方面:

(一)国有大行基数较大,资产负债结构较为稳定,其规模、业绩、期限、价格与结构层面的微小变化更能体现最新政策导向、未来发展方向以及市场经营内涵,事实上监管政策方向主要针对中小银行,这意味着监管政策方向的标准实际上是向国有大行看齐。

(二)国有大行机构网点广泛、客户数量繁多,更能体现大数定律原则,资产质量、价格等相关指标的代表性更强。例如,若国有大行某一领域的资产质量出现恶化,我们便有充分理由怀疑整个行业在这一领域均会出现问题,因为国有大行的分散度更高。再比如若国有大行的存款利率也在明显上升,那么我们也有理由相信整个行业的存款竞争生态较为严峻,因为本身它们的客户基础较好。

(三)国有大行业务范围较为丰富,既有深度耕耘同质化竞争领域,亦在差异化竞争领域有所建树,相当于为以拾遗补缺为主要经营模式的中小银行在未来发展方向上提供了一个选择框,如国有大行近年来在客户数、资产管理、财富管理、私人银行等领域的明显发力便值得关注。

当然,这并不意味着中小银行一定需要亦步亦趋,至少目前来看无论在客户数还是机构网点布局,抑或是综合化经营以及政策扶持方面,中小银行均劣势明显,暂无力与国有大行相较高下,而未来做大、做特与做强仍然是中小银行努力的方向,这其中国有大行的现状、过去数年的经营趋势、资产负债结构的趋势变化以及业务经营方向的明显变化等等均有着不可忽略的借鉴意义。

二、基本情况介绍

(一)2019年主要经营指标分析

1、截至2019年底,国有六大行总资产、贷款与存款规模分别达到123.32万亿、68.01万亿和91.02万亿,创造营业收入3.25万亿、净利润1.12万亿。

其中,工行总资产规模突破30万亿至30.11万亿,邮储银行总资产突破10万亿至10.22万亿(超过交通银行位列国有大行第5),交通银行总资产逼近10万亿,建行、农行和中行总资产规模均在20万亿以上。其中,国有六大行的总资产规模已经达到2019年经济总量的1.23倍。

2、2019年国有六大行规模增速较为亮眼,除交通银行外均在7%以上,如建行和农行位于10%附近,如此大的规模基数还能实现如此高的增速显然是受到了政策的鼓励,可以说近年来对国有六大行而言,规模增长是一大亮点,增速上甚至和中小银行保持较为一致的水平,无疑在挤压中小银行的生存空间。

3、2019年国有六大行债券投资与利率债余额分别为30.96万亿和22.59万亿(利率债比例在75%左右),同比增速分别高达13.12%和12.05%,远远超过总资产增速,也高于贷款增速。

4、其它一些指标的分析详见下文。

六大行是哪几个银行,六大国有银行中哪六家(国有六大行各项指标大PK)

六大行是哪几个银行,六大国有银行中哪六家(国有六大行各项指标大PK)

(二)均已完成“A+H”上市目标

目前国有六大行均已经完成A股与港股上市的目标。其中邮储银行践行时间最晚,其于2016年9月28日在港股上市,并于2019年12月10日回归A股。

六大行是哪几个银行,六大国有银行中哪六家(国有六大行各项指标大PK)

(三)2017年以来员工数净减少6.40万亿,机构数同样也有所缩减

和中小银行机构数、员工数相对不足来说,国有六大行的机构布局较为密集且经营管理较为臃肿,因此近年来国有大行基本均在尝试向轻型银行转型,其中对科技领域的投入值得重视,所以中国以后最大的金融科技公司可能不是阿里、腾讯等,而是国有六大行,且这种趋势越来越明显。

从员工数量来看,2019年农行、工行、交行、中行的员工数较2018年分别净减少9680人、4190人、1714人和735人,而自2017年以来农行员工数净减少高达3.27万人、工行和建行员工数量也分别净减少1.66万人和1.53万人。

对于机构数而言,也同样呈现类似特征,如2019年工行和农行机构数分别减少215家和232家,建行、中行和邮储银行分别减少65家、42家和41家。特别是自2017年以来工行和农行机构数分别净减少595家和533家,邮储银行机构数则净减少258家。

六大行是哪几个银行,六大国有银行中哪六家(国有六大行各项指标大PK)

(四)客户数大幅增加

国有六大行在规模保持较快增长的同时,2019年也更为注重客户数和活跃用户数的增长。整体上看各家银行更关注于2019年比较火热的ETC用户,且获客渠道均有明显丰富,如邮储银行2019年联合腾讯发行的联名卡新增212.18万张、且其还致力于拓展退役军人服务卡等。

六大行是哪几个银行,六大国有银行中哪六家(国有六大行各项指标大PK)

三、广义资产负债结构的历史演进

资产负债结构体现着商业经营管理的方方面面,国有大行由于基数较大、资产负债结构调整的幅度与频率均较为有限以及既受政策因素约束、亦受市场环境影响,因此其资产负债结构的稳定性与连续性较好,趋势变化也更具借鉴意义。

(一)总资产维度:十年演变

资产负债结构的出发点是总资产规模,因此我们首先回顾国有六大行十年以来的总资产规模演变情况,以做基础铺垫。

1、截至2019年底,国有六大行总资产规模合计达到123.33万亿元,其中工行突破30万亿元,建行、农行和中行均在20万亿元以上,邮储银行突破10万亿,交行逼近10万亿。

2、2012年国有六大行的总资产规模仅为67.60万亿元(仅相当于目前的55%).其中2009年以前国有六大行的总资产规模均未超过10万亿元(基本相当于目前的股份行规模水平)。

3、如果以工行作为基准来考量,则其余国有五大行的规模在呈现更快的增长,不过并不稳定。如2008年农行的总资产是工行的91%左右,2019年则进一步降至82.535。再比如,2008年建行的总资产是工行的77.46%,2019年则提升至84.49%。

六大行是哪几个银行,六大国有银行中哪六家(国有六大行各项指标大PK)

(二)存贷款维度:最为稳定

存贷款业务是商业银行最主要、最基本也是最具连续性的业务。从国有六大行披露的历史数据来看,也的确呈现这一特征,并有一些趋势性的变化。

1、存款/总资产:之前趋势下降的特征已经结束、目前稳定在70-75%

十余年之前的2008年,国有六大行的资金来源仅仅依靠存款便可以贡献80%以上(邮储银行甚至可以超过90%),但随着行业竞争加剧以及互联网金融的分流,国有六大行的存款增长出现一定程度放缓,同时国有六大行出于规模扩张的需要也愿意主动去拓展一些其它负债来源(如同业负债和发行债券等)来给予支撑。因此,从大的方向来看,存款在其总资产中的地位呈逐步下降趋势,不过目前这一趋势基本已经稳定下来。当前国有六大行的存款占总资产数值稳定在70-75%之间,低一点的在60%附近(如交通银行),高一点的在90%以上(如邮储银行),当然邮储银行会比较另类一点。

六大行是哪几个银行,六大国有银行中哪六家(国有六大行各项指标大PK)

2、贷款/总资产:趋势上升、目前稳定在50%附近,近三年上升明显

和负债端较为集中相比,国有六大行的资产端则明显更为多元。特别是,2008年的四万亿刺激计划、2010年的信贷管控、2012年的影子银行业务崛起以及2017年的严监管,使得长期以来贷款在其总资产中的权重不断趋于上升,但平均水平始终稳定在50%附近,低一点为45%左右(如邮储银行),高一点接近60%,不过整体方向上看是处于上升态势。可以说十年的时间里提升5个百分点左右。

不过,2017年以来贷款在国有六大行总资产中的比例呈明显上升趋势,已由2017年的50%以下提升至目前的53%以上。

3、零售存贷款:零售贷款占比快速提升至40%、零售存款占比基本稳定

目前国有六大行的零售贷款与零售存款规模分别为27.81万亿和46.94万亿。

(1)由于机构网点布局较为广泛,使得国有六大行的零售业务基础一直较好。目前国有六大行的零售贷款占全部贷款的比例稳定在40%左右,其中邮储银行、建行的比例高一些,工行、中行与交行的比例要低一些。同时国有六大行零售存款占其全部存款的比例稳定在45-50%的区间内,其中邮储银行与农业银行的比例要高一些,交行最低。

(2)相对应,国有六大行的零售存贷比在60-65%的区间内,而整体存贷比则在75%附近,目前从趋势上来看,零售存贷比与整体存贷比均是上升的。

(3)如果拉长期限来看,则发现国有六大行的零售业务占比近年来提升非常明显,当然这主要体现在资产端。目前国有六大行的零售贷款占全部贷款的比重已由2008年之前的20%以下提升至目前的40%附近,10余年的时间里提升了20个百分点,并带动零售存贷比由2008年的40%提升至2019年的80%.

而相较于零售贷款占比的显著提升,零售存款占比方面则变化不大,2008年国有六大行的零售存款占全部存款的比例为47.67%,2019年这一比例则为49.51%,不过2018-2019年提升较为明显,合计上升2.43个百分点。

六大行是哪几个银行,六大国有银行中哪六家(国有六大行各项指标大PK)

4、活期存款占比:存款半数以上由活期构成、趋势上略有下降

国有六大行的优势不仅在于存款占比高、零售条线贡献大,还在于其存款中的活期比例也较高,可以说国有六大行的全部存款中,50%左右为低成本的活期。当然拉长期限来看国有六大行的公司活期存款占比略有下降,但零售活期存款的地位却在明显提升。例如,2007-2008年国有六大行的零售活期存款占全部存款的比例约为18.50-19%,2019年这一数值已升至21%以上。

具体来看,农行的活期存款占比最高、交通银行最低。

六大行是哪几个银行,六大国有银行中哪六家(国有六大行各项指标大PK)

5、房地产贷款:国有六大行信贷资源的1/3投向房地产、零售端占比突破30%

国有六大行在房地产领域的贷款占比十年以来不断提升,已从2007年的22.27%已经提升近15个百分点至目前的35%以上,也就是说国有六大行1/3以上的贷款投向了房地产,支撑了中国房地产市场的发展,可以想像如果中国的房地产出现问题,那必然会导致中国出现经济金融危机。

(1)国有六大行房地产领域贷款比例的大幅提升主要是靠零售端的住房按揭贷款推动,国有六大行的个人住房按揭贷款占比从2007年的14.02%提升16个百分点至30%以上。

与之相对应,公司端的房地产业贷款占比则趋势降至5%以下。

第二,2018年,国有六大行中房地产领域贷款占比从高到低依次为建设银行(43.09%)、中国银行(37.49%)、邮储银行(36.78%)、工商银行(36.02%)、农业银行(35.93%)和交通银行(25.22%),其中个人住房贷款占比从高到低依次为建设银行(43.09%)、中国银行(37.49%)、邮储银行(36.78%)、工商银行(36.025)、农业银行(35.93%)和交通银行(25.22%)。

六大行是哪几个银行,六大国有银行中哪六家(国有六大行各项指标大PK)

(三)投资类资产占总资产的比例在27-28%(其中90%为债券)

2019年国有六大行债券投资余额合计达到30.96万亿元,较2018年的27.34万亿大幅增长13.26%(高于贷款和总资产增速),利率债余额达到25.59万亿元,占全部债券投资的比例约在70-75%之间。

从结构上来看,2019年国有六大行的总资产中,投资类资产占比达到27-28%,且上升幅度明显,其中90%以上为债券投资(2019年债券配置比例和规模均大幅提升)、10%以上划分为交易类金融资产,这意味着非标投资在国有六大行全部投资类资产中的比例约为10%左右,占总资产的比例则在3%附近。

六大行是哪几个银行,六大国有银行中哪六家(国有六大行各项指标大PK)

四、业绩指标的历史演进

(一)营收结构:利差收入占比趋势下降至70%附近

虽然过程有所反复,便利差收入在营业收入中的占比下降的趋势却比较为明显,2007年这一比例高达87.40%,2019年则大幅降至72.32%。与此同时,手续费及佣金净收入的占比则反复特征明显,2007年手续费及佣金净收入占营业收入的比例为13.50%,2019年则为16.36%,但却是2009年以来的最低数值。

当然,值得关注的另外一个事项是,诸如投资收益等非息收入在营业收入中的重要性似有所提升,目前贡献率已达到10%以上。

六大行是哪几个银行,六大国有银行中哪六家(国有六大行各项指标大PK)

(二)成本收入比:趋势下降,邮储银行是异常值

国有六大行虽然基数较大,但运营管理能力却不弱,十年以来,其成本收入呈趋势下降的特征,已由2009年的37.07%降至目前的30.78%。不过邮储银行由于自身运营成本较大,使得其成本收入比较高,且远远高于其它国有大行。2019年邮储银行成本比为56.57%,虽然已经连续三年下降,但仍处于高位。

考虑到2019年四季度货币政策执行报告明确提出商业银行要向实体经济让利,其盈利水平较高的主要原因是成本收入比远远低于发达国家的银行业水平。因此后续成本收入比趋势下降的特征可能会发生变化。

六大行是哪几个银行,六大国有银行中哪六家(国有六大行各项指标大PK)

(三)ROA与ROE:趋势下降,ROE更具前瞻性

总资产回报率(ROA)与净资产回报率(ROE)均可以代表商业银行的获利能力,也从侧面揭示了银行资产、资本增速与利润增速的相对变化趋势,同时这两个指标也是对轻型银行战略转型是否取得成效的量化。

六大行是哪几个银行,六大国有银行中哪六家(国有六大行各项指标大PK)

从趋势上来看,ROE与ROA均呈下降特征,目前国有六大行的ROE已由2020年的21.22%降至目前的12.57%,ROA则从2013年的1.26%降至目前的0.91%。

六大行是哪几个银行,六大国有银行中哪六家(国有六大行各项指标大PK)

五、资产负债定价情况的历史演进:2016年是临界点,净利差落至新台阶

从资产负债定价情况的历史变化特征来看,国有六大行的净利差与净息差自2016年后开始下降至一个新的台阶,即净利差与净息差由2015年之前较长时期的2.50%以上高位水平落至目前的2.15%左右,造成这一结果的原因有三个:

(一)存款成本明显抬升,2018年开始国有六大行的存款平均利率开始显著上升,例如2017年的存款平均利率为1.44%,2018年与2019年分别上升7个BP和15个BP至1.51%和1.66%。

(二)贷款收益率的显著下降,2015年国有六大行的贷款平均利率为5.40%,2016年则大幅下降102个BP至4.38%的水平。

(三)鉴于存款拓展的难度在上升,除提高存款成本外,国有六大行近年还加大了对债券、同业负债等主动负债来源的拓展力度,使得国有六大的综合负债成本有所上升(国有六大行的存款成本明显低于债券等主动负债)。

在LPR新报价机制下,以上趋势有望延续,即国有六大行的息差空间将会在贷款收益率不断下降以及存款成本有所抬升的基础上继续收窄。

六大行是哪几个银行,六大国有银行中哪六家(国有六大行各项指标大PK)

六、资产质量情况:制造业(实体)和批发零售业(中小微企业)贷款不良率高

国有六大行由于其贷款利率较低以及广泛的机构网点布局,使得其面对的客户大多为优质客户,特别是相较于其它银行而言,国有六大行的客户质量具有明显优势,且广泛的客户数量使得国有六大行的业务具备大数定律的基本特征,这意味着理论上来讲国有六大行的资产质量要明显好于其它银行,但事实并非如此。

国有六大行在制造业、批发零售业两个领域的贷款质量均较差(基建领域、房地产领域与零售贷款领域的资产质量较好),前者主要指实体经济,后者和租赁商务业一起统称为商业(主要为中小微企业),而这两个行业也一直是政策所鼓励的信贷投向。可见如果连国有大行在这两个的贷款质量都很差,那对于其它银行来说则可想而知。例如,工商银行的批发零售贷款不良率高达10%以上,农业银行的也在10%左右。此外建设银行的制造业贷款不良率高达6.60%,工行与农行的制造业贷款不良率也均在5%以上。

六大行是哪几个银行,六大国有银行中哪六家(国有六大行各项指标大PK)

难怪3月30日穆迪会将南京银行、宁波银行、苏州银行、广州农商行、深圳农商行和富邦华一银行的评级由稳定调降至负面,其理由便是这些银行的贷款组合对经济下行更为敏感或者说其贷款的多元化程度较低,较易受新冠疫情影响。

七、资产管理与资产托管业务

除结算类业务外,资产管理与资产托管是国有六大行(当然也是整个银行业)最主要的中收业务。

(一)资产管理与私人银行业务

1、非保本理财余额合计达到9.62万亿,占全部商业银行的45%

2019年底国有六大行的非保本理财余额合计达到9.62万亿元,较2015年的7.23万亿增加2.39万亿,合计余额占整个银行业非保本理财规模的45%左右。

国有六大行的非保本理财余额从高到低依次为工行(2.64万亿)、建行(1.97万亿)、农行(1.96万亿)、中行(1.23万亿)、交行(1万亿)和邮储银行(0.81万亿)。而目前国有六大行的理财子公司也均已获批筹建并开业。

六大行是哪几个银行,六大国有银行中哪六家(国有六大行各项指标大PK)

2、均已成立理财子公司,北京4家、上海1家、深圳1家

目前国有六大行均已在2019年成立了理财子公司并实现开业,注册资本从高到低依次为工银理财(160亿元)、建信理财(150亿元)、农银理财(120亿元)、中银理财(100亿元)、交银理财(80亿元)、中邮理财(80亿元)。

从地点上来看,工银理财、农银理财、中银理财和中邮理财均注册在北京,建信理财注册在深圳、交银理财注册在上海。虽然成立时间至今不够一个完整周期,但工银理财和农银理财已分别实现3.30亿元和2.96亿元的利润水平。

六大行是哪几个银行,六大国有银行中哪六家(国有六大行各项指标大PK)

3、私人银行业务异常亮眼,国有大行已具备先发优势和垄断地位

除资产管理业务外,财富管理以及私人银行也是国有大行在积极的一类业务,且目前已经取得较为亮眼的成绩,可以说国有大行在私人银行领域已有先发优势,股份行中也只有招行可与之相媲美,而城商行几乎均处于起步阶段。

目前工行、中行、建行、农行和交行的私人银行业务规模已分别高达1.90万亿、1.60万亿、1.51万亿、1.40万亿和0.61万亿元,其中工行、建行、农行和交行的私人银行客户数也分别高达15.82万户、14.27万户、12.30万户和4.72万户,其客户数量甚至远远高于很中小银行的存贷业务客户数。

六大行是哪几个银行,六大国有银行中哪六家(国有六大行各项指标大PK)

(二)资产托管业务:国有六大行资产托管规模已达到63.55万亿元

资产托管业务是各商业银行致力于争夺的一类中间业务,其托管对象正不断扩大。2019年国有六大行的资产托管规模已合计达到63.55万亿元,占整个资产托管行业规模的40%以上。从高到低依次为工商银行(16.50万亿)、建设银行(13.30万亿)、中国银行(10.50万亿)、农业银行(9.88万亿)、交通银行(9.39万亿)和邮储银行(3.98万亿)。

本文关键词:六大国有银行有哪些,6大国有银行是哪六大银行,六大国有银行是哪几家银行,六大国有银行是哪六家,六大国有银行是哪些。这就是关于《六大行是哪几个银行,六大国有银行中哪六家(国有六大行各项指标大PK)》的所有内容,希望对您能有所帮助!

本文链接:https://bk.89qw.com/a-523700

最近发表
网站分类