手机版

百科生活 投稿

四川省二本征集志愿,上本科最后机会!四川省2021年本科二批第三次征集志愿来了(二本线下20分的考生可填本科志愿)

百科 2026-02-13 09:27:13 投稿 阅读:7003次

关于【四川省二本征集志愿】,上本科最后机会!四川省2021年本科二批第三次征集志愿来了,今天涌涌小编给您分享一下,如果对您有所帮助别忘了关注本站哦。

  • 内容导航:
  • 1、四川省二本征集志愿:上本科最后机会!四川省2021年本科二批第三次征集志愿来了
  • 2、二本线下20分的考生可填本科志愿,四川降分征集2094人,你填吗?

1、四川省二本征集志愿:上本科最后机会!四川省2021年本科二批第三次征集志愿来了

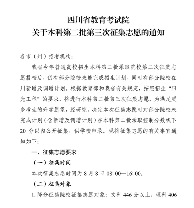
刚刚,四川考试院公布本科二批未完成计划院校第三次征集志愿,8月8日14:00截止!考生填报注意看清征集志愿要求,征集对象为本二线上未被录取考生,符合条件且有意向的考生抓紧填报,应该是普通考生上本科最后机会了!

一、本科二批第三次征集志愿计划

本次征集院校大多数为民办高校和独立学院,收费较贵,最后提醒,截止时间8月8日14:00!有意向考生抓紧时间填报。

二、志愿填报入口

四川省教育招生考试院

登录四川省教育考试院官网(www.sceea.cn),按下图的步骤操作即可。

2、二本线下20分的考生可填本科志愿,四川降分征集2094人,你填吗?

四川省本科第二批第三次征集志愿来了,笔者在写第二次征集时,用了“最后的机会”一词,主要想表述的是考生们想要进入好一点的高校及好一点的专业的机会,并且是机会比较多的一次征集。第二次征集时,文史类征集人数为454人,理工类征集人数为2653人,其中还是有较多的公办学校机会。而本次(第三次)征集时,文史类征集人数为577人、理工类征集人数为1600人。

四川省二本征集志愿,上本科最后机会!四川省2021年本科二批第三次征集志愿来了(二本线下20分的考生可填本科志愿)

我们发现一个很有意思的地方,笔者统计到的文史类征集人数,第三次征集较第二次征集人数还有所增加,而理工类征集人数也还有较多的余额。在公布的第三次征集数据中,四川省教育考试院将其分为两个部分,一个是降分征集志愿,一个是不降分征集。

降分征集志愿中,文科征集计划人数为562人,理科征集计划人数为1532人,无论文理科都没有任何一所四川本地高校降分征集,可见四川考生对本地高校的钟爱,即使是民办本科高校也没有进入降分征集批次,而重庆高校则有降分征集。

四川省二本征集志愿,上本科最后机会!四川省2021年本科二批第三次征集志愿来了(二本线下20分的考生可填本科志愿)

在降分征集的高校中,我们可以发现,文史类中黑龙江高校征集计划人数达到198人、上海高校达51人、辽宁高校达161人、广东高校40人等;理工类中辽宁高校261人、黑龙江高校390人、上海高校143人、浙江高校111人、福建高校125人、广东210人等。我们发现有两个特征,一是东北的高校征集计划人数多,二是发达地区的上海、广东地区人数较多。

东北离家太远,天寒地冻,花高学费去东北读个民办本科划不来估计是大多数高考生及家长心目中的最原始想法。那为何上海、广东的高校都有这么多的征集计划呢?学费太高估计是最核心的原因,如广东的高校学费大多在3万元左右,高的达到7.8万元;上海的高校学费更比广东高校要高,更有让大家望而生畏的上海兴伟学院,年学费高达14.9985万元,该校目前在校生只有191人,2021年毕业生仅5人,而该校2022年在四川本次降分征集人数达到19人,招生专业也不是什么计算机、电子信息、临床医学等专业,而是国际商务、英语专业。

四川省二本征集志愿,上本科最后机会!四川省2021年本科二批第三次征集志愿来了(二本线下20分的考生可填本科志愿)

由于本地高校根本没有任何一所高校进入降分征集通道,这给目前尚未完成招生任务的本地高校以很强的底气,在不降分征集志愿中,有四川本地文史类的四川工商学院、成都文理学院等2所高校征集13人,理工类的四川轻化工大学、四川工商学院、成都文理学院等3所高校征集9人等,这是四川尚未被录取的考生可以争取的机会。

降分征集,一般来说都是在二本线以下20分以内的考生,均获得填报本科志愿的机会。四川省2022年本科二批最低控制分数线文科为466分、理科为426分,那么本次征集中,低于二本线,但高考成绩文科在446分以上、理科在406分以上的考生,都获得了填报本科二批征集志愿的机会,而第三轮征集志愿尚有文理科总计划人数2177人,降分征集计划人数也达到了2094人之多,如果有高考尚未达本科线,但成绩在线下20分以内,想读民办本科的四川考生,可以抓住这个机会。

本文关键词:四川高考2021二本征集志愿,四川省本科二批2020征集志愿第一次,2021四川高考本科一批征集志愿,2021年四川第二次征集志愿结果,2021四川高考志愿第二次征集。这就是关于《四川省二本征集志愿,上本科最后机会!四川省2021年本科二批第三次征集志愿来了(二本线下20分的考生可填本科志愿)》的所有内容,希望对您能有所帮助!

本文链接:https://bk.89qw.com/a-524128

最近发表
网站分类