手机版

百科生活 投稿

金融专业主要学什么,大学金融专业要学什么课程(金融学和金融工程专业究竟有什么区别)

百科 2026-02-15 01:26:16 投稿 阅读:4186次

关于【金融专业主要学什么】,大学金融专业要学什么课程,今天小编给您分享一下,如果对您有所帮助别忘了关注本站哦。

  • 内容导航:
  • 1、金融专业主要学什么:大学金融专业要学什么课程
  • 2、金融学和金融工程专业究竟有什么区别?培养模式有什么不同?

1、金融专业主要学什么:大学金融专业要学什么课程

大学金融专业学习的课程主要有西方经济学、国际金融学、货币银行学、金融市场学、世界经济概论、金融工程学、国际保险、信托与租赁、公司金融、证券投资学、商业银行经营与管理、金融统计分析、国际结算、国际经济法、国际贸易理论与实务、金融专业英语、英语精读、英语阅读、英语口语、英语听力、微积分、线性代数、概率论与数理统计、计算机应用。

补充材料:

金融专业主要培养掌握马克思主义经济学基本原理和金融学基本知识和理论、金融运作和金融市场的基本知识与基本技能、熟悉通行的国际金融规则、惯例及WTO的运行机制;通晓中国对外金融管理政策法规、了解当代金融市场的发展状况、能够运用现代化科技手段进行现代金融业务操作的又具有扎实外语能力的应用型金融专门人才。金融学主要研究金融学、经济学、货币银行学、证券投资学、保险学方面的基本知识和技能。

2、金融学和金融工程专业究竟有什么区别?培养模式有什么不同?

金融学和金融工程同为经济学门类下设专业。金融学主要研究金融学、经济学、货币银行学、证券投资学、保险学等方面的基本知识和技能,在证券、投资、信托、保险等行业进行投资理财和风险控制等。金融工程研究经济学、金融学、金融工程和金融管理等方面的基本知识,接受理财、投融资、风险管理等方面的技能训练,主要运用计算机建立数学模型,从而解决金融相关的问题。本文从多个方面对比展示两个专业的培养模式的差别。

金融专业主要学什么,大学金融专业要学什么课程(金融学和金融工程专业究竟有什么区别)

1. 金融学计划约为金融工程的2倍

2021年全国本科普通批次招收金融学和金融工程的学生总计超7万人(含专业类招生,不含试验班招生),其中金融学计划占比超过50%,招收金融学专业的院校将近300所。金融学普通专业招生计划约为金融工程专业计划的2倍。

2021年金融学文(含历史)、理(含物理)科(不含综合类招生)招生计划比接近1:1,而金融工程专业理科(含物理)招生人数占比超过60%。

图 1 2021年本科普通批次招生院校及计划

金融专业主要学什么,大学金融专业要学什么课程(金融学和金融工程专业究竟有什么区别)

数据来源:2021年本科普通批次招生计划

注:1.以上金融学类专业类招生包含招收金融学或金融工程的院校;2.以上不含特殊类型招生。

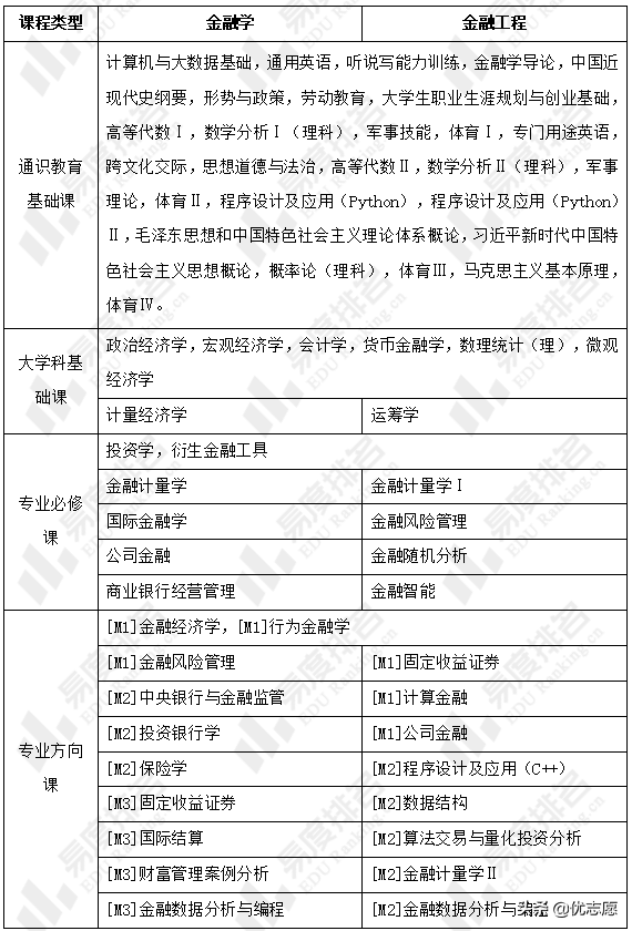
2. 金融学和金融工程的专业课差距较大

西南财经大学的金融学和金融工程的通识教育基础课完全一致,两个专业均要学习高等代数、数学分析、概率论等数学课程。

两个专业的大学科基础课约86%一致,金融工程需要学习运筹学,而金融学的基础课程包含计量经济学。两个专业的专业必修课和专业方向课(即专业选修课)差距较大,金融工程的专业必修课中有一门金融随机分析,可以看出金融工程对数理基础要求更高,该专业的专业方向课中有一半为工具类课程。从两个专业的培养差距可以看出金融学更偏向金融理论,而金融工程更看重金融工具的使用和建模实操。

表 1 西南财经大学金融学和金融工程课程设置

金融专业主要学什么,大学金融专业要学什么课程(金融学和金融工程专业究竟有什么区别)

数据来源:西南财经大学本科培养方案

本文关键词:大学金融专业需要学哪些课程,金融专业大学主要学什么课程,大学金融专业要学什么课程内容,大学金融专业要学什么课程的,大学金融学专业学什么课程。这就是关于《金融专业主要学什么,大学金融专业要学什么课程(金融学和金融工程专业究竟有什么区别)》的所有内容,希望对您能有所帮助!

本文链接:https://bk.89qw.com/a-524158

最近发表
网站分类