手机版

百科生活 投稿

流动人口婚育证明在哪里办,人口流动婚育证明需要什么(今年福建中考加分如何申请)

百科 2026-02-13 07:04:26 投稿 阅读:2988次

关于【流动人口婚育证明在哪里办】,人口流动婚育证明需要什么,今天涌涌小编给您分享一下,如果对您有所帮助别忘了关注本站哦。

  • 内容导航:
  • 1、流动人口婚育证明在哪里办
  • 2、今年福建中考加分如何申请?多地教育局刚刚通知

1、流动人口婚育证明在哪里办

对于流动人口想要结婚生子是需要办理婚育证明的,这也便于有关部门对流动人员的婚姻状况以及婚育状况有所了解和管理。那么流动人口的婚育证明应该在那里办理呢,下面就和小编一起来看看吧。

 

一、流动人口婚育证明哪里办

计划生育管理条例规定流动人口在离开户籍所在地时,可以凭借两人的身份证以及婚姻证明到当地的人民政府计划生育管理部门或是乡镇管理部门、街道居委会办事处办理婚育证明,且流动人口的计划生育由户籍所在地以及现居住的政府共同管理。

 

办理部门:当事人需要先到现居住地的居委会,再到街道的计划生育办事处办理

办理程序:将准备的材料原件以及复印件拿到计划生育部门进行申请,工作人员会对其进行审核,若无误会受理申请;若有疑问,工作人员有权进行进一步的查验。

办理时限:资料齐全且填写信息正确,一般会在10个工作日内同意当事人的申请。如果需要延长时间的,街道办事处会通知当事人。



 

二、流动人口婚育证明怎么办

1、准备一寸证件照两张,户口本或户籍证明,身份证,结婚证,生育证,并且携带流动人口婚育证明申请表

2、当事人向现居住地的居委会或村委会提出申请,并登记在案

3、当事人户籍所在地的计划生育部门进行审核,核对资料是否齐全,以及填写的信息是否正确

4、当事人应该在到达现居住地之后的15天内查验《流动人口婚育证明》

2、今年福建中考加分如何申请?多地教育局刚刚通知

4月15日,福州市教育局官网发布关于2022年福州市中招加分照顾考生审核办法的通知。

流动人口婚育证明在哪里办,人口流动婚育证明需要什么(今年福建中考加分如何申请)

通知原文

榕中招〔2022〕4号

各县(市)区教育局、高新区教卫局,省、市属初中校:

为做好2022年中考中招加分照顾工作,现将相关政策、办理流程及审核工作要求通知如下:

一、见义勇为者本人或子女

(一)照顾政策

见义勇为者本人或子女享受同等条件下优先录取照顾。

(二)申报材料

1.2022年中招见义勇为本人或子女考生登记表(附件2);

2.《见义勇为先进分子》证书;

3.个人身份证和户口簿等有关证件原件及复印件。

(三)办理流程

考生或家长携带经学校盖章的附件2表格及其他申报材料,于5月9-20日至福州市见义勇为基金会核实盖章,并将申报材料上交至学校(回原籍考生上交至县(市)区中招办)。

二、农村独生子女和二女绝育家庭女儿

(一)照顾政策

初中三年(2020年1月1日—2022年中考),学习和学籍均在农村初中的“农村独生子女和二女绝育家庭女儿”享受加2分照顾。农村初中在福州市区指2017年1月前享受免费提供作业本的学校及长乐城区中学以外的乡镇学校(具体为永南中学、城门中学、福州二十一中、盘屿中学、福州三十中、螺洲中学、金砂初中、龙山初中、海云初中、琅岐中学、宦溪中学、北峰中学以及长乐区除长乐一中、华侨中学、城关中学、吴航中学、朝阳中学、航城中学之外的所有初中学校),在六县(市)指除城区中学以外的乡镇学校。

(二)申报材料

1.2022年中招计生加分考生登记表(附件3);

2.计生证明材料,具体为:①独生子女身份证明材料:户口簿、独生子女父母光荣证(或独生子女证)、父母结婚证原件(离异或丧偶家庭再婚后未再生育证明)及2份复印件。②二女绝育家庭女儿身份证明材料:户口簿、父母结婚证(离异或丧偶家庭再婚后未再生育证明)、所在乡镇计生办出具的二女户父母一方落实绝育措施证明原件及2份复印件。③流动人口考生:除上述证明材料外,还需持父母《流动人口婚育证明》、《暂住证》或《居住证》(办理时间在2021年12月31日之前)和户籍地县级计生部门出具的二女户父母一方落实绝育措施证明原件及2份复印件。

(三)办理流程

1.考生或家长于5月9日前将申报材料上交至学校,由学校审核考生是否符合“初中三年(2020年1月1日—2022年中考)学习和学籍均在农村初中”条件后加盖公章;

2.考生或家长于5月9-20日携带经学校盖章的附件3表格及其他申报材料,至户籍地乡镇计生办初审后,上交至中考报考地所在的县(市)区卫健局(高新区考生由高新区教卫局审核),由卫健部门审核考生是否符合“农村独生子女和二女绝育家庭女儿”身份。

3.5月23-24日,六区计生加分照顾名单由各区卫健局审核后报福州市卫健委,福州市卫健委统一提供给福州市中招办;六县(市)及高新区计生加分照顾名单由县(市)卫健局审核后直接提供给相应县(市)中招办,无需由福州市卫健委审核、盖章,最后由福州市中招办汇总、公示。

(四)注意事项

户籍与学籍不在同一个县(市)区的考生,根据《流动人口计划生育工作条例》规定属流动人口的按照流动人口程序办理。户籍与学籍均在六区,但属于不同区的考生,不属于流动人口范围,在户籍地审核后即可交给相应区卫健局。

三、归侨考生、华侨(归侨)子女

(一)照顾政策

户口在本市的归侨考生、华侨(归侨)子女享受加3分照顾。

(二)申报材料

1.福州市“三侨生”升学照顾身份证明书审核表(附件4);

2.归侨身份的认定(凭下列1-4条款之一和第5条)

(1)《华侨回国定居证》复印件,县级以上(含县级)政府侨务部门办理的归侨、侨眷身份证明。

(2)本人有关归侨身份记载的档案复印件和单位对其归侨身份所出具的证明(在省直机关、大专院校、中央驻闽机构工作的,由单位人事部门出具证明;在设区市单位工作的由其主管部门出具证明;在县一级单位工作的由其人事主管部门出具证明;无工作单位的由其户口所在地的乡镇政府、街道办事处和派出所出具证明。)

(3)本人户籍所在地侨务部门落实侨务政策资料中认定记载其为归侨的内容。

(4)本人国外出生证、定居证或回国护照等的原件。

(5)公安部门提供的户籍档案。

3.华侨身份的认定(凭下列条款之一)

(1)所在国政府颁发的定居证原件和护照原件,经我国驻该国使领馆认证的合法居留证明原件(确因客观原因无法提供我国驻该国使领馆认证的合法居留证明原件的,侨务部门可以要求以其他材料或国内公证机构出具的公证代替)。

(2)所在国政府颁发的定居证影印件、护照影印件及我国驻该国使领馆对其定居证件的证明原件。

(3)定居在尚未与我国建交国家的华侨应提供驻在国居留公证,并先由同我国和华侨定居国均有外交关系的第三国驻该国使领馆办理认证,再到我国驻第三国的使领馆办理认证。

4.父母子女关系的确认(凭下列条款之一)

(1)户籍证明。

(2)父母子女关系公证书。

(三)办理流程

1.考生携带经学校盖印的附件4表格及其他申报材料,于5月9-20日到县(市)区侨办办理“三侨生”中考加分身份证明。各县(市)区“三侨生”中考升学照顾证明办理地点和电话号码详见附件1。

2.考生于5月20日前将侨办开具的证明,连同户口本等相关证件上交至学校(回原籍考生上交至县(市)区中招办)。

四、台湾省籍考生(含台湾户籍考生)

(一)照顾政策

台湾省籍考生(含台湾户籍考生)享受加3分照顾。

(二)申报材料

1.2022年中招台湾省籍考生(含台湾户籍考生)登记表(附件5,一式两份);

2.台湾省籍考生提供本人身份证、户口簿原件、复印件(一式两份);台湾户籍考生提供台胞证原件、复印件(一式两份)。

(三)办理流程

1.考生或家长携带经学校盖印的附件5表格及其他申报材料,于4月20日至4月25日前往福州市市民服务中心综合窗口开具中考加分身份证明,办理地址:福州市市民服务中心365市台港澳办窗口(代办人随带本人身份证及复印件入场);

2.考生或家长于5月20日前将申报材料上交至学校(回原籍考生上交至县(市)区中招办)。

五、军人子女

(一)照顾政策

根据教育部、省教育厅相关文件精神,享受中招政策性加分照顾的对象包括现役军人的子女、因公牺牲和病故军人的子女,其中:

1.因公牺牲军人、病故军人和一至四级残疾军人的子女,作战部队军人的子女,驻国家确定的一类、二类艰苦边远地区和解放军总部划定的三类岛屿部队军人的子女,平时荣获二等功或者战时荣获三等功以上奖励的军人的子女,享受10分照顾。

2.驻国家确定的三类(含三类)以上艰苦边远地区,解放军总部划定的二类(含二类)以上岛屿部队军人的子女,以及在飞行、潜艇、航天、涉核等高风险、高危害岗位工作的军人的子女,享受15分照顾。

3.前款规定范围之外的现役军人子女,享受同等条件下优先录取照顾。

(二)办理流程

详见《福州市中招办关于军人子女办理中考加分照顾审核登记的通知》(榕中招〔2022〕2号),军人子女中考优待申报对象到县(市、区)人民武装部登记,并向省军区政治工作局报送相关材料,中考报名点无需审核材料。

六、消防救援队伍人员子女

(一)照顾政策

1.因公牺牲消防救援人员的子女,享受10分照顾。

2.在职消防救援人员中,一级至四级因公伤残消防救援人员的子女、平时荣获二等功以上或者战时荣获三等功以上奖励的英雄模范(含转制前获得的相应奖励)的子女,享受10分照顾。

3.在职消防救援人员的子女、从国家综合性消防救援队伍退出的(不含辞职、辞退)消防员,享受同等条件下优先录取照顾。

(二)审核办法

消防救援人员的子女加分照顾信息由相关消防部门收集后转省教育厅,再下发市教育局统一公示,中考报名点无需审核材料。

七、少数民族考生

(一)照顾政策

连江县小沧乡、罗源县霍口乡的少数民族考生,以及高山(享受高山补贴)和无桥梁、海堤与大陆相连的海岛的少数民族考生(户籍截至2022年4月28日),(1)学籍或学习在城区学校的,享受3分照顾;(2)学籍和学习均在农村学校的,享受5分照顾;(3)在户籍所在地学校报考,普高批第一志愿1A报福州民族中学(罗源)或连江华侨中学民族班的,享受15分照顾。

(二)申报材料

1.2022年中招少数民族考生登记表(附件6);

2.个人身份证和户口簿等有关证件原件及复印件;

3.如享受高山补贴,需提供补贴证明。

(三)办理流程

考生或家长于5月9-20日将申报材料上交至学校(回原籍考生上交至县(市)区中招办)。

(四)注意事项

1.少数民族考生农村学校的认定办法同计生加分考生。

2.如发现考生所填报的民族成份与本人户口簿、居民身份证内容不相符,相关教育行政部门可转由民族事务主管部门或公安机关户政部门进行认定。

3.从2026年起,取消所有少数民族考生的中考加分政策。

八、公安警察子女

(一)照顾政策

因公牺牲的人民警察子女、一级至四级残疾人民警察子女、公安英模子女,享受10分照顾。

(二)申报材料

1.2022年中招公安警察子女考生登记表(附件7);

2.由政法机关颁发的人民警察因公牺牲证明书或获公安英模荣誉称号相关证明,或退役军人事务部门颁发的伤残人民警察证;

3.由公安机关出具的父(母)子(女)关系证明

(三)办理流程

考生或家长携带经学校盖印的附件7表格及其他申报材料,于5月9-20日到福州市公安局(人事训练处)或省监狱管理局核实盖章(如家长所在单位不属于福州市公安局或省监狱管理局管辖,则由所在单位隶属市级以上组织人事部门核实盖章),并将申报材料上交至学校(回原籍考生上交至县(市)区中招办)。

九、烈士子女

(一)照顾政策

烈士子女,享受20分照顾。

(二)申报材料

1.2022年中招烈士子女考生登记表(附件8);

2.《烈士证明书》;

3.由公安机关出具的父(母)子(女)关系证明;

4.由县(市)区退役军人事务出具的烈属证明。

(三)办理流程

考生或家长携带经学校盖印的附件8表格及其他申报材料,于5月9-20日福州市退役军人事务局(优抚褒扬纪念处)核实盖章,并将申报材料上交至学校(回原籍考生上交至县(市)区中招办)。

十、审核办法

1.5月23-24日,各初中校将除军人子女、消防救援队伍人员子女、农村独生子女和二女绝育家庭女儿之外的加分照顾考生信息录入中招管理系统,并到相应的市、县(市)区中招办审核:

(1)鼓楼区、台江区、仓山区、晋安区、马尾区学校打印加分照顾考生花名册,并携带考生申报材料,到福州市中招办审核;

(2)长乐区、六县(市)及高新区属学校到属地县(市)区中招办审核;

(3)审核工作由各校指定教师统一代办,不接受考生或家长直接持申报材料至中招办申请审核。

2.5月25日,长乐区、六县(市)及高新区中招办将加分照顾考生名单上报至福州市中招办。

十一、其他事项

1.加分照顾政策仅适用于应届毕业生。社会考生(往届生)不享受政策照顾。

2.凡按政策享受多项照顾加分的考生,其照顾加分不能累加,仅享受其中最高的一项。

3.根据《福州市初中毕业、升学考试管理处罚规定》,通过伪造证件、证明、档案等手段取得中招照顾加分的,取消当年录取资格。

4.逾期和证件不全者,不予办理。

附件:

1.各类加分照顾对象需提供材料及办理时间、地点

流动人口婚育证明在哪里办,人口流动婚育证明需要什么(今年福建中考加分如何申请)

流动人口婚育证明在哪里办,人口流动婚育证明需要什么(今年福建中考加分如何申请)

流动人口婚育证明在哪里办,人口流动婚育证明需要什么(今年福建中考加分如何申请)

流动人口婚育证明在哪里办,人口流动婚育证明需要什么(今年福建中考加分如何申请)

流动人口婚育证明在哪里办,人口流动婚育证明需要什么(今年福建中考加分如何申请)

2.2022年中招见义勇为本人或子女考生登记表

流动人口婚育证明在哪里办,人口流动婚育证明需要什么(今年福建中考加分如何申请)

3.2022年中招计生加分考生登记表

流动人口婚育证明在哪里办,人口流动婚育证明需要什么(今年福建中考加分如何申请)

4.福州市“三侨生”升学照顾身份证明书审核表

流动人口婚育证明在哪里办,人口流动婚育证明需要什么(今年福建中考加分如何申请)

5.2022年中招台湾省籍考生(含台湾户籍考生)登记表

流动人口婚育证明在哪里办,人口流动婚育证明需要什么(今年福建中考加分如何申请)

6.2022年中招少数民族考生登记表

流动人口婚育证明在哪里办,人口流动婚育证明需要什么(今年福建中考加分如何申请)

7.2022年中招人民警察子女考生登记表

流动人口婚育证明在哪里办,人口流动婚育证明需要什么(今年福建中考加分如何申请)

8.2022年中招烈士子女考生登记表

流动人口婚育证明在哪里办,人口流动婚育证明需要什么(今年福建中考加分如何申请)

福州市中招办

2022年4月15日

4月14日,莆田市教育局官网发布2022年普通高中招生照顾加分对象办理程序与要求。

流动人口婚育证明在哪里办,人口流动婚育证明需要什么(今年福建中考加分如何申请)

通知原文

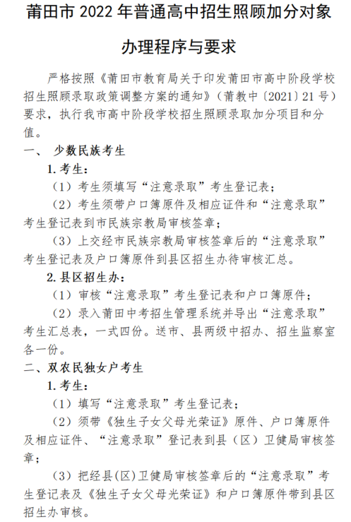
一、少数民族考生

1.考生:

(1)考生须填写“注意录取”考生登记表;

(2)考生须带户口簿原件及相应证件和“注意录取”考生登记表到市民族宗教局审核签章;

(3)上交经市民族宗教局审核签章后的“注意录取”考生登记表及户口簿原件到县区招生办待审核汇总。

2.县区招生办:

(1)审核“注意录取”考生登记表和户口簿原件;

(2)录入莆田中考招生管理系统并导出“注意录取”考生汇总表,一式四份。送市、县两级中招办、招生监察室各一份。

二、双农民独女户考生

1.考生:

(1)填写“注意录取”考生登记表;

(2)须带《独生子女父母光荣证》原件、户口簿原件及相应证件、“注意录取”登记表到县(区)卫健局审核签章;

(3)把经县(区)卫健局审核签章后的“注意录取”考生登记表及《独生子女父母光荣证》和户口簿原件带到县区招生办审核。

2.县区招生办:

(1)审核“注意录取”考生登记表、《独生子女父母光荣证》、户口簿原件;

(2)录入莆田中考招生管理系统,并导出莆田市2022年普通高中“注意录取”考生汇总表,一式四份。送市、县两级中招办、招生监察室各一份。

三、双农民二女户考生

1.考生:

(1)须填写“注意录取”考生登记表;

(2)须带户口簿、其父或母结扎证原件或存根证明、“注意录取”考生登记表到县区卫健局审核签章;

(3)把县区卫健委(局)审核签章后的“注意录取”考生登记表、户口簿原件、结扎证原件带到县区招生办审核。结扎证遗失的,由计生部门审核存根并出具证明确认。双农身份由计生部门认定。

2.县区招生办:

(1)对照“注意录取”考生登记表、户口簿原件、市卫健委审核汇总表名册进行审核;

(2)录入莆田中考招生管理系统,并导出莆田市“注意录取”考生汇总表,一式四份。市、县两级中招办、招生监察室各一份。

备注:县区招生办审核收取备查材料:“注意录取”考生登记表,户口薄复印件。

附件:

1.莆田市2022年普通高中招生照顾加分对象办理程序与要求

流动人口婚育证明在哪里办,人口流动婚育证明需要什么(今年福建中考加分如何申请)

流动人口婚育证明在哪里办,人口流动婚育证明需要什么(今年福建中考加分如何申请)

2.莆田市2022年见义勇为先进分子或其子女普通高中招生照顾录取考生登记表

流动人口婚育证明在哪里办,人口流动婚育证明需要什么(今年福建中考加分如何申请)

3.莆田市2022年普通高中招生‘注意录取’考生登记表

流动人口婚育证明在哪里办,人口流动婚育证明需要什么(今年福建中考加分如何申请)

4.莆田市2022年普通高中招生注意录取考生汇总表

本文关键词:流动人口婚育证明在哪里办的,流动人口婚育证明在哪里办海珠区,流动人口婚育证明模板,流动人口婚育证明在哪里办广州,流动人口婚育证明在哪开。这就是关于《流动人口婚育证明在哪里办,人口流动婚育证明需要什么(今年福建中考加分如何申请)》的所有内容,希望对您能有所帮助!

本文链接:https://bk.89qw.com/a-525900

最近发表
网站分类