百科生活 投稿
关于【菏泽中考总分多少】,2021年山东菏泽中考录取分数线,今天小编给您分享一下,如果对您有所帮助别忘了关注本站哦。
- 内容导航:
- 1、仅供参考!菏泽一、二、三中预测分数线出炉!另附全市高中、职高等招生计划
- 2、菏泽中考总分多少:2021年山东菏泽中考录取分数线(已出)
1、仅供参考!菏泽一、二、三中预测分数线出炉!另附全市高中、职高等招生计划
比如:菏泽三中去年录取分数线445分,在一分一段表的名次大约是8900名。根据今年的一分一段表来看,今年三中的录取分数线应该在579分左右。
按照此类算法,去年二中统招生分数线569分,指标生分数线542分,名次分别在3700名和5000名,预测今年二中的统招和指标生分数线应该分别在683分和659分左右。
去年一中的统招和指标生分数线分别在619分和584分,名次分别为1220名和2980名,预测今年一中分数线应在724分和695分左右。
具体还要根据各学校情况及考生报考情况来确定。
以上来源:齐鲁晚报今日菏泽,仅供参考,请以各学校公布为准。
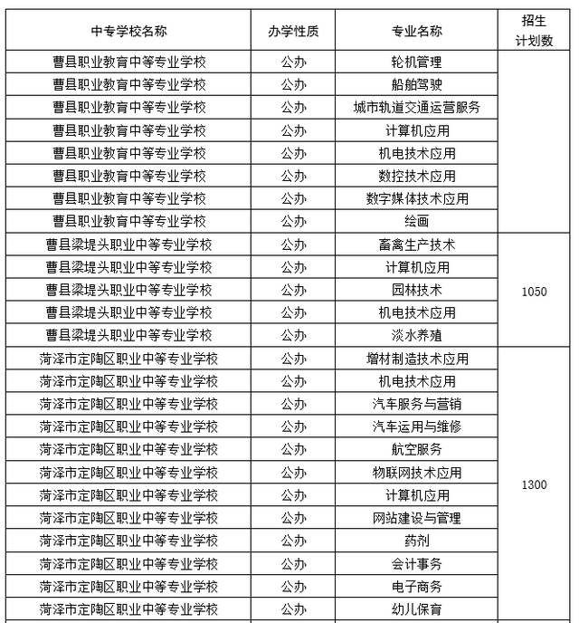
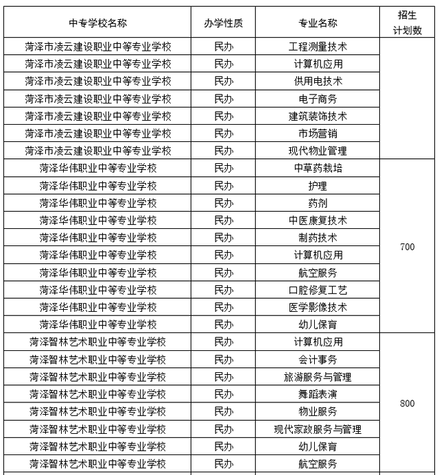
2021年菏泽高中、职高招生计划


来源:齐鲁晚报·今日菏泽、菏泽教育
2、菏泽中考总分多少:2021年山东菏泽中考录取分数线(已出)
2020年山东菏泽市中考高中学校录取分数线公布啦,具体内容如下所示:
菏泽一中统招线733分,21中指标生700分,22中指标生线702分。
二中统招生688,21中指标生653,22中指标生线654。
思源分数线622,曹一596,三中551,大同453,外国语436。
2018
2019
2020
厦门
厦门2018中考分数线
2019年山东厦门中考录取分数线(已出)
2020年山东厦门中考录取分数线(已公布)
青岛
2018年青岛市中专、中职招生录取分数线公告
2019年山东青岛中考录取分数线(已出)
2020青岛中考分数线公布
淄博
2018年山东淄博中考录取分数线
2019年山东淄博中考录取分数线
2020年淄博中考录取分数线
枣庄
2018年山东枣庄中考分数线(已更新)
2019年山东枣庄中考录取分数线(已出)
2020年山东枣庄中考录取分数线_2020年中考
东营
2018年山东东营中考分数线
2019年山东东营中考录取分数线(已公布)
2020年山东东营中考分数线:公办普通高中录取分数线公布
烟台
2018年山东烟台中考分数线(已更新)
2019年山东烟台中考录取分数线(已出)
2020年山东烟台中考录取分数线
潍坊
2018年山东潍坊中考分数线
2019年山东潍坊中考录取分数线
2020年山东潍坊中考录取分数线_2020年中考
威海
2018年山东威海中考分数线
2019年山东威海中考录取分数线
2020年山东威海中考市直高中录取分数线公布
济宁
2018年山东济宁中考分数线
2019年山东济宁中考录取分数线(已公布)
2020年山东济宁中考录取分数线
泰安
2018年山东泰安中考分数线(已更新)
2019年山东泰安中考录取分数线(已出)
2020年山东泰安中考录取分数线
日照
2018年山东日照中考录取分数线(已公布)
2019年山东日照中考录取分数线已公布
2020年山东日照中考录取分数线
莱芜
2018年山东莱芜中考分数线
2019年山东莱芜中考录取分数线(已出)
2020年山东莱芜中考录取分数线
临沂
2018年山东临沂中考分数线(已更新)
2019年山东临沂中考录取分数线(已出)
#p#分页标题#e#2020年临沂城区公办普通高中录取分数线公布最高627分
德州
2018年山东德州中考录取分数线
2019年山东德州中考录取分数线
2020年山东德州中考录取分数线
滨州
2018年山东滨州中考分数线
2019年山东滨州中考录取分数线(部分已出)
2020年山东滨州中考录取分数线
菏泽
2018年山东菏泽中考分数线(已更新)
2019年山东菏泽中考录取分数线(已出)
2020年山东菏泽中考录取分数线
聊城
2018年山东聊城中考分数线(已更新)
2019年山东聊城中考录取分数线(已出)
2020年山东聊城中考录取分数线
本文关键词:2021年山东菏泽中考录取分数线一览表,2021年山东菏泽中考各学校录取分数线,山东菏泽中考分数线2021年公布,山东菏泽2021中考分数线与录取线,2021年山东菏泽中考录取分数线(已出)。这就是关于《菏泽中考总分多少,2021年山东菏泽中考录取分数线(菏泽一、二、三中预测分数线出炉)》的所有内容,希望对您能有所帮助!
- 最近发表