手机版

百科生活 投稿

高中生物遗传学知识点总结 不在头痛遗传学问题,高中生物遗传学知识点总结(遗传规律知识点全汇总+方法综述)

百科 2026-02-21 00:41:45 投稿 阅读:8700次

关于【高中生物遗传学知识点总结 不在头痛遗传学问题】,高中生物遗传学知识点总结,今天小编给您分享一下,如果对您有所帮助别忘了关注本站哦。

  • 内容导航:
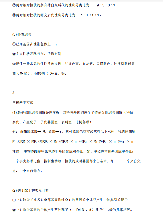
  • 1、高中生物,遗传规律知识点全汇总+方法综述,高中生必会知识点
  • 2、高中生物遗传学知识点总结 不在头痛遗传学问题

1、高中生物,遗传规律知识点全汇总+方法综述,高中生必会知识点

高中生物遗传学知识点总结 不在头痛遗传学问题,高中生物遗传学知识点总结(遗传规律知识点全汇总+方法综述)

高中生物遗传学知识点总结 不在头痛遗传学问题,高中生物遗传学知识点总结(遗传规律知识点全汇总+方法综述)

高中生物遗传学知识点总结 不在头痛遗传学问题,高中生物遗传学知识点总结(遗传规律知识点全汇总+方法综述)

高中生物遗传学知识点总结 不在头痛遗传学问题,高中生物遗传学知识点总结(遗传规律知识点全汇总+方法综述)

高中生物遗传学知识点总结 不在头痛遗传学问题,高中生物遗传学知识点总结(遗传规律知识点全汇总+方法综述)

2、高中生物遗传学知识点总结 不在头痛遗传学问题

高中生物算是高中理科中最简单的一科,但是如果各位同学因为这样就放松对高中生物知识的学习,那就大错特错了。高中生物知识中也有比较难的点,如:有关遗传学的问题。很多理科生在学习这部分知识时都会感觉非常的吃力。下面小编将这部分知识点给大家总结一下。

高中生物遗传学知识点—伴性遗传

高中生物伴性遗传知识点总结:

伴性遗传的最大特点就是性状与性别的关联,这部分常考题目主要有伴性遗传的判断和相关计算。判断是伴性遗传还是常染色体遗传,常用同型的隐形个体与异型的显性个体杂交,根据后代的表现型进行判断。以XY型性别决定的生物为例,如果为伴X隐性遗传,雌性隐性个体与雄性显性个体杂交,如果后代雄性个体中出现了显性性状,即为常染色体遗传,否则即为伴X遗传。

高中生物遗传学知识点—遗传病

常见遗传病的遗传方式有以下这几种:(1) 单基因遗传:

常染色体显性遗传:并指、多指;

常染色体隐性遗传:白化病、失天性聋哑

X连锁隐性遗传:血友病、红绿色盲;

X连锁显性遗传:抗维生素D佝偻病;

Y连锁遗传:外耳道多毛症;

(2)多基因遗传:唇裂、先天性幽门狭窄、先天性畸形足、脊柱裂、无脑儿;

(3 )染色体病:染色体数目异常:先天性愚型病;

染色体结构畸变:猫叫综合症。

单基因遗传:单基因遗传病是指受一对等位基因控制的遗传病, 较常见的有红绿色盲、血友病、白化病等。根据致病基因所在染色体的种类,通常又可分四类:

一、常染色体显性遗传病

致病基因为显性并且位于常染色体上,等位基因之一突变,杂合状态下即可发病。致病基因可以是生殖细胞发生突变而新产生,也可以是由双亲任何一方遗传而来的。此种患者的子女发病的概率相同,均为1/2。此种患者的异常性状表达程度可不尽相同。在某些情况下,显性基因性状表达极其轻微,甚至临床不能查出,种情况称为失显。由于外显不完全,在家系分析时可见到中间一代人未患病的隔代遗传系谱,这种现象又称不规则外显。还有一些常染色体显性遗传病,在病情表现上可有明显的轻重差异,纯合子患者病情严重,杂合子患者病情轻,这种情况称不完全外显。

常见常染色体显性遗传病的病因和临床表现

1、多指(趾)、并指(趾)。临床表现:5指(趾)之外多生1~2指(趾),有的仅为一团软组织,无关节及韧带,也有的有骨组织。

2、珠蛋白生成障碍性贫血。病因:珠蛋白肽链合成不足或缺失。临床表现:贫血。

3、多发性家族性结肠息肉。病因:息肉大小不等,可有蒂,也可以是广底的,分布在下段结肠或全部结肠。临床表现:便血,常有腹痛、腹泻。

4、多囊肾。病因:肾实质形成大小不等的囊泡,多为双侧。临床表现:腹痛,血尿,腹部有肿块,高血压和肾功能衰竭。

5、先天性软骨发育不全。病因:长骨干骺端软骨细胞形成障碍,软骨内成骨变粗,影响骨的长度,但骨膜下成骨不受影响。临床表现:四肢粗短,躯干相对长,垂手不过髋关节,手指短粗,各指平齐,头围较大,前额前突出,马鞍型鼻梁,下颏前突,腰椎明显前突,臀部后凸。

6、先天性成骨发育不全。临床表现:以骨骼易折、巩膜蓝色、耳聋为主要特点。

7、视网膜母细胞瘤。临床表现:视力消失,瞳孔呈黄白色,发展可引起青光眼,眼球突出。

二、常染色体隐性遗传病

致病基因为隐性并且位于常染色体上,基因性状是隐性的,即只有纯合子时才显示病状。此种遗传病父母双方均为致病基因携带者,故多见于近亲婚配者的子女。子代有1/4的概率患病,子女患病概率均等。许多遗传代谢异常的疾病,属常染色体隐性遗传病。按照“一

基因、一个酶”或“一个顺反子、一个多肽”(one 的概念,这些遗传代谢病的酶或蛋白分子的异常,来自各自编码基因的异常。

常见常染色体隐性遗传病的病因和临床表现

1、白化病。病因:黑色素细胞缺乏酪氨酸酶,不能使酪氨酸变成黑色素。临床表现:毛发银白色或淡黄色,虹膜或脉络膜不含色素,因而虹膜和瞳孔呈蓝或浅红色,且畏光,部分有曲光不正、斜视及眼球震颤,少数患者智力低下。

2、苯丙酮尿症。肝脏中缺乏苯丙氨酸羟化酶,使苯丙氨酸不能氧化成酪氨酸,只能变成苯丙酮酸,大量苯丙氨酸及苯丙酮酸累积在血和脑积液中,并随尿排出,对婴儿神经系统造成不同程度的伤害,并抑制产生黑色素的酪氨酸酶,致使患儿皮肤毛发色素浅。临床表现:不同程度的智力低下,皮肤毛发色浅,尿有发霉臭味,发育迟缓。

3、半乳糖血症。病因:由于α1-磷酸半乳糖尿苷转移酶缺乏,使半乳糖代谢被阻断,而积聚在血、尿、组织内,对细胞有损害,主要侵害肝、肾、脑及晶状体。临床表现:婴儿出生数周后出现体重不增、呕吐、腹泻、腹水等症状,可出现低血糖性惊厥、白内障、智力低下等。

4、粘多糖病。病因:粘多糖类代谢的先天性障碍,各种组织细胞内积存大量的粘多糖,形成大泡。临床表现:出生时正常,6个月到2岁时开始发育迟缓,可有智力及语言落后,表情呆板,皮肤略厚,似粘液水肿,可有骨关节多处畸形。

5、先天性肾上腺皮质增生症。病因:肾上腺皮质合成过程中的各种酶缺乏。临床表现:女性患者男性化,严重者可呈两性畸形;男性患者外生殖器畸形,假性性早熟,可合并高血压、低血钾等症状。

三、X连锁显性遗传病 X连锁显性遗传

一些性状或遗传病的基因位于X染色体上,其性质是显性的,这种遗传方式称为X连锁显性遗传(X-linked dominant inheritance),这种疾病称为X连锁显性遗传病。目前所知X连锁显性遗传病不足20种。

由于致病基因是显性的,并位于X染色体上,因此,不论男性(XAY)和女性(XAXa)只要有一个这种致病基因XA就会发病。与常染色体显性遗传不同之处是,女性患者既可将致病基因传给生子,又可以传给女儿,且机会均等;而男性患者只能将致病基因传给女儿,不传给儿子。由此可见,女性患者多于男性,大约为男性的1倍。另外,从临床上看,女性患者大多数是杂合子,病情一般较男性轻,而男患者病情较重。

抗维生素D佝偻病(vitamin D resistant rickets, VDRR)可以作为X连锁显性遗传病的实例。VDRR是一种以低磷酸血症导致骨发育障碍为特征的遗传性骨病。患者主要是肾远曲小管对磷的转运机制有某种障碍,困而尿排磷酸盐增多,血磷酸盐降低而影响骨质钙化。患者身体矮小,有时伴有佝偻病等各种表现。患者用常规剂量的维生素D治疗不能奏效,故有抗维生素D佝偻病之称。从临床观察,女性患者的病情较男性患者轻,多数只有低血磷,佝偻症状不太明显,表现为不完全显性,这可能是女性患者多为杂合子,其中正常X染色体的基因还发挥一定的作用。 男性患者(XHY)与正常女性(XhXh)结婚,所生子女中,儿子全部正常,女儿全部发病;女性患者(XHXh)与正常男性(XhX)结婚,子女中正常与患者各占1/2。

X连锁显性遗传病病种较少,有抗维生素D性佝偻病等。这类病女性发病率高,这是由于女性有两条X染色体,获得这一显性致病基因的概率高之故,但病情较男性轻。男性患者病情重,他的全部女儿都将患病。

常见X伴性显性遗传病的病因和临床表现

1、抗维生素D佝偻病。病因:甲状腺功能不足,影响体内磷、血钙的代谢过程,致使血磷降低,且维生素D治疗效果不好。临床表现为:身材矮小,可伴佝偻病和骨质疏松症的各种表现。

2、家族性遗传性肾炎。病因:肾小管发育异常,集合管比常人分支少,呈囊状,远曲小管薄,但近曲小管变化轻。临床表现为:慢性进行性肾炎,反复发作性血尿,1/3~1/2患者伴神经性耳聋。

四、X连锁隐性遗传病

致病基因在X染色体上,性状是隐性的,女性只是携带者,这类女性携带者与正常男性婚配,子代中的男性有1/2是概率患病,女性不发病,但有1/2的概率是携带者。男性患者与正常女性婚配,子代中男性正常,女性都是携带者。因此X连锁隐性遗传在患病系中常表现为女性携带,男性患病。男性的致病基因只能随着X染色体传给女儿,不能传给儿子,称为交叉遗传。

常见X伴性隐性遗传病的病因和临床表现

1、血友病A。病因:血浆中抗血友病球蛋白减少,AHG即第Ⅷ因子凝血时间延长。临床表现:轻微创伤即出血不止,不出血时与常人无异。

2、血友病B。病因:血浆中缺乏凝血酶成份PTC,即第Ⅸ因子。临床表现同血友病A。

3、色盲。临床表现:全色盲对所有颜色看成无色,红绿色盲为不能区别红色和绿色。

4、进行性肌营养不良。病因:为原发性横纹肌变性并进行性发展。临床表现:初为行走笨拙,易跌到,登梯及起立时有困难,从仰卧到起立必须先俯卧,双手撑地,再用两手扶小腿、大腿才能站起。进行性肌肉萎缩,但一般不累及面部及手部肌肉。 隔代遗传

隔代遗传 从遗传学的角度看,致病基因的传递是代代相传的,一个个体一旦没有从亲代继承到某个特定的致病基因,那么,其后代一般也不必担忧此种致病基因所带来的遗传病。

伴性遗传病患儿绝大多数为男性,追踪其家族发病的情况时可以发现,患者的母亲是正常健康人,但其外祖父却是本病患者。从中可以总结出两个特点:

①伴性遗传病是从外祖父传给外孙,跳过母亲这一代,有明显的隔代遗传现象;

为什么这种伴性遗传病都是隔代遗传的呢 是因为这种病是隐性遗传病,并且都是通过女性传递的。女性虽不发病却是伴性遗传病致病基因的携带者,并将这种病传递给其子代中的男性。比如甲型血友病,它的发病基因是位于X染色体上的第八凝血因子突变所致,是一种典型的隐性遗传病,其发病者均为男性。由于父亲遗传给儿子的性染色体只是Y,传给女儿的则是唯一的一个带致病基因的X染色体,所以患血友病的男人,他的儿子完全正常,女儿虽然表型正常,但全部为致病基因携带者,她们结婚所生男孩约有一半将患有外公所患的遗传病。 由此可见,伴性隐性遗传病虽有隔代现象,但致病基因都是通过患者女儿传递下去的

高中生物遗传学知识点—核酸

一、核酸的种类

细胞生物含两种核酸:DNA和RNA 病毒只含有一种核酸:DNA或RNA

核酸包括两大类:一类是脱氧核糖核酸(DNA);一类是核糖核酸(RNA)。

二、核酸的结构

1、核酸是由核苷酸连接而成的长链(C H O N P)。DNA的基本单位脱氧核糖核苷酸,RNA的基本单位核糖核苷酸。核酸初步水解成许多核苷酸。基本组成单位—核苷酸(核苷酸由一分子五碳糖、一分子磷酸、一分子含氮碱基组成)。根据五碳糖的不同,可以将核苷酸分为脱氧核糖核苷酸(简称脱氧核苷酸)和核糖核苷酸。

2、DNA由两条脱氧核苷酸链构成。RNA由一条核糖核苷酸连构成。

3、核酸中的相关计算:

(1)若是在含有DNA和RNA的生物体中,则碱基种类为5种;核苷酸种类为8种。

(2)DNA的碱基种类为4种;脱氧核糖核苷酸种类为4种。

(3)RNA的碱基种类为4种;核糖核苷酸种类为4种。

三、核酸的功能:核酸是细胞内携带遗传信息的物质,在生物体的遗传、变异和蛋白质的生物合成中具有极其重要的作用。

核酸在细胞中的分布——观察核酸在细胞中的分布: 材料:人的口腔上皮细胞

试剂:甲基绿、吡罗红混合染色剂

原理:DNA主要分布在细胞核内,RNA大部分存在于细胞质中。甲基绿使DNA呈绿色,吡罗红使RNA呈现红色。盐酸能够改变细胞膜的通透性,加速染色剂进入细胞,同时使染色质中的DNA与蛋白质分离。

结论:真核细胞的DNA主要分布在细胞核中。线粒体、叶绿体内含有少量的DNA。RNA主要分布在细胞质中。

本文关键词:高中生物遗传学知识点总结归纳,高一生物遗传知识点总结,高中生物遗传学知识点总结图解,高一生物遗传学知识点归纳,高中生物遗传学知识点总结人教版。这就是关于《高中生物遗传学知识点总结 不在头痛遗传学问题,高中生物遗传学知识点总结(遗传规律知识点全汇总+方法综述)》的所有内容,希望对您能有所帮助!

本文链接:https://bk.89qw.com/a-528785

最近发表
网站分类